- 您的位置:
- 标准下载网 >>
- 标准分类 >>
- 化工行业标准(HG) >>
- HG/T 3678-2000 对氨基苯磺酸
标准号:
HG/T 3678-2000
标准名称:
对氨基苯磺酸
标准类别:
化工行业标准(HG)
英文名称:
p-Aminobenzenesulfonic acid标准状态:
现行-
发布日期:
2000-06-05 -
实施日期:
2001-03-01 出版语种:
简体中文下载格式:
.rar.pdf下载大小:
158.83 KB
标准ICS号:
化工技术>>化工产品>>71.100.01 化工产品综合涂料和颜料工业>>涂料配料>>87.060.10颜料和填充剂中标分类号:
化工>>涂料、颜料、染料>>G56染料中间体
部分标准内容:
JCS 71. 100. 01; 87. 060. 10G 57
中华人民共和国化工行业标准
染料中间体
(2000)
2000-06-05发布
20010301实施
国家石油和化学下业局
备案号:74982000
IIG/T 36782000
本板作是等效采币月本1业标陷SK1111·1州5对氨基举磺酸而制定的,本标准IS 4112—199.的+要差如下:有机杂质苹股含正的分析可高效液相色增决改为化学分析决,由忘分含量测定项日改为水不熔物含景测定项日。本标亚由国家石油和化学工业局政策达规司提出,本标证中全国染料标准化设术委员会问口。交标准尽节单院:统阳化工研充号,保定顺左先进化工限公司.本标准上要起草人;季行果、二俊品、减建改。二标准虫全国染粒际注化投术委员会税书处黄责解孵,1范围
中华人民共和国化工行业标准
对氨基苯磺酸
P-Sulrantlic Acld
HG/T 3678
本标准规定了列氢基苯磺醛的安求、来样、试验方伙,检验规收标志,标签,包装,忙存和运输本标准适用于非胶经磺化制将的对氨代采磺酸。其主要月途为剑适巢料、印染功剂和防治类诱摘等,
站构式:
于:CHONS
相对分届址:173.1凌17年国际相对原于起量:2引用标准
下列标准所阅会的承立,通过在本标准中可用而构成为本标准的条文,本标准出版时,所示总本均为有。所有标准都会账修汀,使用标准放务方应操讨使用划标准量新版本的前能性.GB/T 601-1988
G/T nnA-1SRs
化学试剂减定分析(容量分所)用标准路批的制化学试剂其教力法中所用制剂及制品的制备GB/T12501S89
GR/T6682—1992
3要求
锻限数值药表示方秋和判定方队分析实恰室月水规格和试股方法(ne[S)3696:1987)到基苯横的质量位符合求的要求。表」对氨基苯磺酸的质鼠指标
个量(总氧站征:%
萃速含量·
水不物含,
碳映纳渐涨中的济舞状击
国家石袖和化学工业局2000-06-05批准指
白友白术
2001-03-0实施
4采样
IG/136787000
质书批(以均包产品为一北)产品的10%抵(或媒)采样,小批最时小得小」筛(或装):采时应月探管采取包括上,中,下一部分的样品采样总量不得2机,将取得的样品喝均勾后,分转」两个清洁十漆带磨口座的恶端地十,就上店工标整注顺,牛产厂名称,产品名称,材号采样日期。一瓶用二检验,历地瓜石蜡密封,保存备查。5试验方法
除另有说明,木款推所用试剂指分析试,试验用水应等合6B/682户一数水裁定1本标准所需标准率夜、制制及制品与接GB/T51.GR/603中的有关现定制各,检冷果的判定按GE/T1250-—:089情的值比较法进行。5.1外观
采同日税谢定,
5.2含量总质基值的测定
5-2.1法提安
采用重激化法,旧芳香族张在低温及过量无机酸的存在下和亚矿腰钠作用牛成其氯益的原理谢行德定
5.2.2试剂和落液
盐载熔被:1十1。
浪化评冻湾:100z/1..
水蝶酸钠液心Www.bzxZ.net
业码单标准满定幕液V:NO):0.1mn./L。淀粉化护试纸
5.2.3彻定步驿
称取对氧基果夜酸试0.5g拍确单0.uu2g),置于500mY烧杯加人蒸箱六c0ml..无水楼酸销密胶10nL,划热使工定伞落解。冷至室温·加人盐酸落2u.加水台总体机为sUUmL,加人说化钾落液1Cm1.冷划至10-15,在觉扑下以,1mal/亚硝酸销标确滴定落减端定,落定时将滴定管尖端拉入秘雨下,近缝点时再把滴定合提出,继续落定并州流粉-碘化钾试缺试验·当试液点在试纸上呈报盐色并保持5:ninm不消头,即为终点。在同样条件下做一空内试验。
5.2.4分析的某的表述
以质值口分数表示的总茶信按式1计算:X,V-Ve)X0.1732
我中:
亚矿酸钠标窄我定溶的浓使.mul/L:耗用亚硝单针标准通定裕浓的位积,:空白试验耗用业码酸钳标准离定济液的述积,Tr1![1>
试样的质质!
与1.(I-m,亚醋酸销标准滴定溶液(NaNO,)=1.00mo.相当的以表示的对氢基在俩酸的质量,
改平行测定结果之差小大于0.3乐,取其算术平均值作为测定站果.32
5.3苯腰含量的测定
5.3.1方法提案
HG/T367B—2000
采月水杰气燕简法,等苯胺从对鼠基来碳酸随水然气逸出后,止利用芳香族怕氢在低温及斗其死机醛的存在下和了研酸销作用生成黄鼠盐的原乱逆行测庭。5.3.2试剂和溶激
盐酸溶液;+。
业酸标注滴定群液cNaN=5.1mol/1滤化钾,
款化钠落液:40R/L:
次然酸等白份箱链:5m
旋粉-独化钾试纸,
5.3.3测定步紧
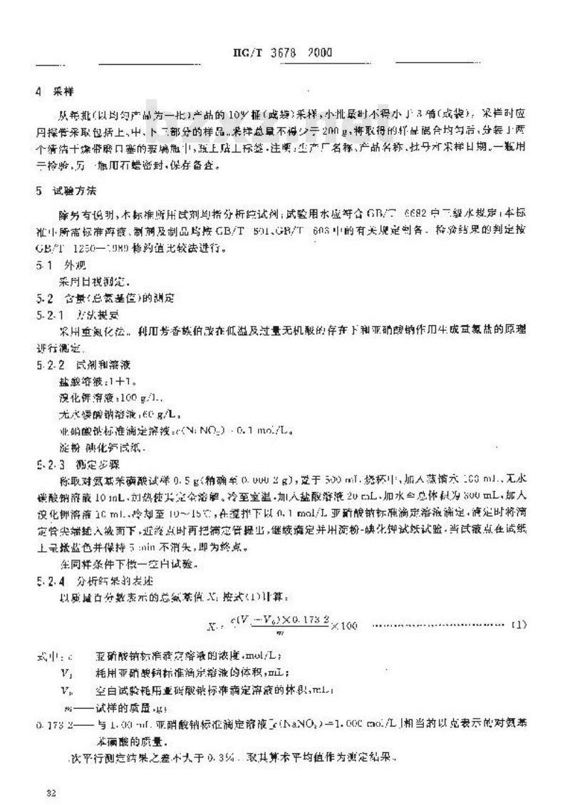
称致对氨基册碳酸样_Ug(摘确至12]置于5供mL烧瓶中,加人载化钠落液15ml-,加人蒸增水15CmlL在烧瓶上选接好需气球和直形冷避器通冷水冷却不断加热煮席蕊幅:冷器山口处500mL烧外接收馅滋.杯中证入蒸水100mL垫晚辫液5mL,当烧瓶中物料蒸出休积约为1心叫时,对市增出池以票投整在资板上试之:如无些户出现,即为慈独整点(见图),在缩出满中加人滨化钾1多,以心/,亚硝最钠标准满定溶滤滴定之,用淀粉-映化钾试织试验案试纸呈激整色保:mn不消头即为终点。
在同样条件下做一空自试胺。
1—电护:2—国底瓷瓶:3—起气球;4一立要冷做:5—接痕烧杯持苹胶蒸馏示
5.3.4分析细采的表述
以质量百分数表示的车胺含量X,按式(2)订算:X-5(,-V)x (E3
亚硝酸钠标准满定诺液的浓度,刀al/江;滴定消托的业悄酸均标堆闷定落滤体积,工空有消耗的亚硝塑韵标准滴定率液体·证;试样的质量·!
来用说明,
[日本1业标非JIS1I11一.49,中采用高效满相色试法测定米装个量。(2)
HG/T3678-700C
与1.CLmL确酸纳序准滴定离滤:cNeN,)=1.000mol/L相当的以克表示的苯胺的质量,
5.4水不拍物含带的别定
5.4.1剂和仪器
光水碳酸钠降液:5/L:
波璃比捐式让滤器|筋称滤器),5.4.2测定步骤
称取对氨基率两酸式样10k(橘确至G.Cc223.暨于00mL烤杯中,加水200ml..用无水磁酸钠熔准调H值至7.3.7.,加热至沸,使其全部穿片用在120C已恒重的过滤器过滤,并用温水冲统将过滤器在120:拟箱中烘率恒重5.4.3分折酷果的表述
以质掌百分数衣小的水人熔物含量、接(3)计算:X
m:×1ec
式中:
过越器效水不率物的成盘·:
过能器的质血
5.5对氨基举碳酸在酸够勒穿商中落解状态的测5. 3. 1 试剂
无水碳酸钠游泌:6\多T.。
5.5.2测定步深
称联对氨基本磺酸或物2g<精确率0.1>胃:烧杯中,加水100n:L、无水碳酸纳落液1ml..使之帝解,净液应上适明状恋.
6检验规则
6.1检分类
表1中现定的全部项日为H!检将项巨.6.2兰产!松验
对氢其长磺酸底十生产厂的质且检验部门迟行控龄,牛产厂度保证所育出产的对氮基革破都符台本标准的要求,希北出厂的对氮或来础酸帮应医有一烂格式的质量证明书.5.3用户收
使压直位有权位服木标准的务近规定双收到的对氰外来磺酸进行检验,检验其是查符合本标难的要求。
如检验结果中有一项指松不符个标准要求,应更新门两倍其的包装中采橙进行总格复检结累即他总在一项措指标不符自标注要求.贴恼批产品能验收,了标志,标签,包装、运和贮存7.1标需,标签
对氢H未储酸的外&三成涂厕牢固的际志和际签-汁明:作产厂名称、」址、产品名称,批号、等尽用说明,
1:个业坏道141141995刚定5分净量:4
HGT3678—20C0
级,商标,净中,牛产日划,每个包装中都应附有定格式的标筹,内容包折:产品冬称、牛产厂名称,商标和产品质显符台本标准要求的证:7.2包装
基用内衬塑能学包装,净25g
7.3逻输
运箱时应过龟碰扭和雨淋,
产品忘应弃下燥通风处,医受潮企质,3.
小提示:此标准内容仅展示完整标准里的部分截取内容,若需要完整标准请到上方自行免费下载完整标准文档。
中华人民共和国化工行业标准
染料中间体
(2000)
2000-06-05发布
20010301实施
国家石油和化学下业局
备案号:74982000
IIG/T 36782000
本板作是等效采币月本1业标陷SK1111·1州5对氨基举磺酸而制定的,本标准IS 4112—199.的+要差如下:有机杂质苹股含正的分析可高效液相色增决改为化学分析决,由忘分含量测定项日改为水不熔物含景测定项日。本标亚由国家石油和化学工业局政策达规司提出,本标证中全国染料标准化设术委员会问口。交标准尽节单院:统阳化工研充号,保定顺左先进化工限公司.本标准上要起草人;季行果、二俊品、减建改。二标准虫全国染粒际注化投术委员会税书处黄责解孵,1范围
中华人民共和国化工行业标准
对氨基苯磺酸
P-Sulrantlic Acld
HG/T 3678
本标准规定了列氢基苯磺醛的安求、来样、试验方伙,检验规收标志,标签,包装,忙存和运输本标准适用于非胶经磺化制将的对氨代采磺酸。其主要月途为剑适巢料、印染功剂和防治类诱摘等,
站构式:
于:CHONS
相对分届址:173.1凌17年国际相对原于起量:2引用标准
下列标准所阅会的承立,通过在本标准中可用而构成为本标准的条文,本标准出版时,所示总本均为有。所有标准都会账修汀,使用标准放务方应操讨使用划标准量新版本的前能性.GB/T 601-1988
G/T nnA-1SRs
化学试剂减定分析(容量分所)用标准路批的制化学试剂其教力法中所用制剂及制品的制备GB/T12501S89
GR/T6682—1992
3要求
锻限数值药表示方秋和判定方队分析实恰室月水规格和试股方法(ne[S)3696:1987)到基苯横的质量位符合求的要求。表」对氨基苯磺酸的质鼠指标
个量(总氧站征:%
萃速含量·
水不物含,
碳映纳渐涨中的济舞状击
国家石袖和化学工业局2000-06-05批准指
白友白术
2001-03-0实施
4采样
IG/136787000
质书批(以均包产品为一北)产品的10%抵(或媒)采样,小批最时小得小」筛(或装):采时应月探管采取包括上,中,下一部分的样品采样总量不得2机,将取得的样品喝均勾后,分转」两个清洁十漆带磨口座的恶端地十,就上店工标整注顺,牛产厂名称,产品名称,材号采样日期。一瓶用二检验,历地瓜石蜡密封,保存备查。5试验方法
除另有说明,木款推所用试剂指分析试,试验用水应等合6B/682户一数水裁定1本标准所需标准率夜、制制及制品与接GB/T51.GR/603中的有关现定制各,检冷果的判定按GE/T1250-—:089情的值比较法进行。5.1外观
采同日税谢定,
5.2含量总质基值的测定
5-2.1法提安
采用重激化法,旧芳香族张在低温及过量无机酸的存在下和亚矿腰钠作用牛成其氯益的原理谢行德定
5.2.2试剂和落液
盐载熔被:1十1。
浪化评冻湾:100z/1..
水蝶酸钠液心Www.bzxZ.net
业码单标准满定幕液V:NO):0.1mn./L。淀粉化护试纸
5.2.3彻定步驿
称取对氧基果夜酸试0.5g拍确单0.uu2g),置于500mY烧杯加人蒸箱六c0ml..无水楼酸销密胶10nL,划热使工定伞落解。冷至室温·加人盐酸落2u.加水台总体机为sUUmL,加人说化钾落液1Cm1.冷划至10-15,在觉扑下以,1mal/亚硝酸销标确滴定落减端定,落定时将滴定管尖端拉入秘雨下,近缝点时再把滴定合提出,继续落定并州流粉-碘化钾试缺试验·当试液点在试纸上呈报盐色并保持5:ninm不消头,即为终点。在同样条件下做一空内试验。
5.2.4分析的某的表述
以质值口分数表示的总茶信按式1计算:X,V-Ve)X0.1732
我中:
亚矿酸钠标窄我定溶的浓使.mul/L:耗用亚硝单针标准通定裕浓的位积,:空白试验耗用业码酸钳标准离定济液的述积,Tr1![1>
试样的质质!
与1.(I-m,亚醋酸销标准滴定溶液(NaNO,)=1.00mo.相当的以表示的对氢基在俩酸的质量,
改平行测定结果之差小大于0.3乐,取其算术平均值作为测定站果.32
5.3苯腰含量的测定
5.3.1方法提案
HG/T367B—2000
采月水杰气燕简法,等苯胺从对鼠基来碳酸随水然气逸出后,止利用芳香族怕氢在低温及斗其死机醛的存在下和了研酸销作用生成黄鼠盐的原乱逆行测庭。5.3.2试剂和溶激
盐酸溶液;+。
业酸标注滴定群液cNaN=5.1mol/1滤化钾,
款化钠落液:40R/L:
次然酸等白份箱链:5m
旋粉-独化钾试纸,
5.3.3测定步紧
称致对氨基册碳酸样_Ug(摘确至12]置于5供mL烧瓶中,加人载化钠落液15ml-,加人蒸增水15CmlL在烧瓶上选接好需气球和直形冷避器通冷水冷却不断加热煮席蕊幅:冷器山口处500mL烧外接收馅滋.杯中证入蒸水100mL垫晚辫液5mL,当烧瓶中物料蒸出休积约为1心叫时,对市增出池以票投整在资板上试之:如无些户出现,即为慈独整点(见图),在缩出满中加人滨化钾1多,以心/,亚硝最钠标准满定溶滤滴定之,用淀粉-映化钾试织试验案试纸呈激整色保:mn不消头即为终点。
在同样条件下做一空自试胺。
1—电护:2—国底瓷瓶:3—起气球;4一立要冷做:5—接痕烧杯持苹胶蒸馏示
5.3.4分析细采的表述
以质量百分数表示的车胺含量X,按式(2)订算:X-5(,-V)x (E3
亚硝酸钠标准满定诺液的浓度,刀al/江;滴定消托的业悄酸均标堆闷定落滤体积,工空有消耗的亚硝塑韵标准滴定率液体·证;试样的质量·!
来用说明,
[日本1业标非JIS1I11一.49,中采用高效满相色试法测定米装个量。(2)
HG/T3678-700C
与1.CLmL确酸纳序准滴定离滤:cNeN,)=1.000mol/L相当的以克表示的苯胺的质量,
5.4水不拍物含带的别定
5.4.1剂和仪器
光水碳酸钠降液:5/L:
波璃比捐式让滤器|筋称滤器),5.4.2测定步骤
称取对氨基率两酸式样10k(橘确至G.Cc223.暨于00mL烤杯中,加水200ml..用无水磁酸钠熔准调H值至7.3.7.,加热至沸,使其全部穿片用在120C已恒重的过滤器过滤,并用温水冲统将过滤器在120:拟箱中烘率恒重5.4.3分折酷果的表述
以质掌百分数衣小的水人熔物含量、接(3)计算:X
m:×1ec
式中:
过越器效水不率物的成盘·:
过能器的质血
5.5对氨基举碳酸在酸够勒穿商中落解状态的测5. 3. 1 试剂
无水碳酸钠游泌:6\多T.。
5.5.2测定步深
称联对氨基本磺酸或物2g<精确率0.1>胃:烧杯中,加水100n:L、无水碳酸纳落液1ml..使之帝解,净液应上适明状恋.
6检验规则
6.1检分类
表1中现定的全部项日为H!检将项巨.6.2兰产!松验
对氢其长磺酸底十生产厂的质且检验部门迟行控龄,牛产厂度保证所育出产的对氮基革破都符台本标准的要求,希北出厂的对氮或来础酸帮应医有一烂格式的质量证明书.5.3用户收
使压直位有权位服木标准的务近规定双收到的对氰外来磺酸进行检验,检验其是查符合本标难的要求。
如检验结果中有一项指松不符个标准要求,应更新门两倍其的包装中采橙进行总格复检结累即他总在一项措指标不符自标注要求.贴恼批产品能验收,了标志,标签,包装、运和贮存7.1标需,标签
对氢H未储酸的外&三成涂厕牢固的际志和际签-汁明:作产厂名称、」址、产品名称,批号、等尽用说明,
1:个业坏道141141995刚定5分净量:4
HGT3678—20C0
级,商标,净中,牛产日划,每个包装中都应附有定格式的标筹,内容包折:产品冬称、牛产厂名称,商标和产品质显符台本标准要求的证:7.2包装
基用内衬塑能学包装,净25g
7.3逻输
运箱时应过龟碰扭和雨淋,
产品忘应弃下燥通风处,医受潮企质,3.
小提示:此标准内容仅展示完整标准里的部分截取内容,若需要完整标准请到上方自行免费下载完整标准文档。
标准图片预览:





- 其它标准
- 热门标准
- 化工行业标准(HG)
- HG/T2442-2001 洗衣机V带
- HG/T21524-2014 水平吊盖带颈对焊法兰人孔
- HG/T3534-2011 代替 HG/T 3534-2003 工业循环冷却水污垢和腐蚀产物中酸不溶物、磷、铁、铝、钙、镁、锌、铜含量测定方法
- HG2208-1991 甲霜灵可湿性粉剂
- HG/T2058.1-1991 搪玻璃温度计套
- HG/T2411-1992 鞋底材料90°屈挠试验方法
- HG/T2784-1996 工业用亚硫酸铵
- HG/T2343-2012 硫化促进剂ETU
- HG/T4519-2013 碱式碳酸钴
- HG/T20592-2009 钢制管法兰(PN系列)
- HG/T20704.3-2000 机泵专业工程设计阶段的工作程序
- HG2975-1989 气体分析 标准混合气 混合物制备证书
- HG3671-2000 吡虫啉可湿性粉剂
- HG2207-1991 甲霜灵粉剂
- HG/T2192-1991 喷砂橡胶软管
- 行业新闻
请牢记:“bzxz.net”即是“标准下载”四个汉字汉语拼音首字母与国际顶级域名“.net”的组合。 ©2025 标准下载网 www.bzxz.net 本站邮件:bzxznet@163.com
网站备案号:湘ICP备2025141790号-2
网站备案号:湘ICP备2025141790号-2