- 您的位置:
- 标准下载网 >>
- 标准分类 >>
- 国家标准(GB) >>
- GB/T 18723-2002 印刷技术 用黏性仪测定浆状油墨和连接料的黏性
- 标准号: - GB/T 18723-2002
- 标准名称: - 印刷技术 用黏性仪测定浆状油墨和连接料的黏性
- 标准类别: - 国家标准(GB)
- 英文名称: Graphic technology--Determination of tack of paste inks and vehicles by a rotary tackmeter
- 标准状态: 现行
- 
          	发布日期: 2002-05-21
- 
		 实施日期: 2003-01-01
- 出版语种: 简体中文
- 下载格式: .rar.pdf
- 下载大小: 98.16 KB
 标准简介/下载
标准简介/下载点击下载
标准简介:
										 标准下载解压密码:www.bzxz.net
					 					 
						 
	        
	      
					本标准规定了浆状油墨及其连接料黏性的通用测定方法。本标准适用于在正常环境条件下,在测试过程中挥发性低且不发生反应的油墨的黏性测定。 GB/T 18723-2002 印刷技术 用黏性仪测定浆状油墨和连接料的黏性 GB/T18723-2002 
  
               本标准规定了浆状油墨及其连接料黏性的通用测定方法。本标准适用于在正常环境条件下,在测试过程中挥发性低且不发生反应的油墨的黏性测定。
 标准内容
标准内容部分标准内容:
					
					CB/18723—2002
本标准层等效采用国际标准S012634926制技术——用性议测状油塑和注接料的性而制是的,基本保留了原国际标准的结构和内容,只是在编解上做了适合我国标难编了规则的替妆本标准主中华人民共和国新函所版总课揽出。术杯准出全国印刷标准化技术垂员会归厂。本标准起草单位北京印别学院。本标确主要起草人:夏琳或、齐晓垫,何晓辉。18:
CB/T18723:2002
ISO前言
S)国际标准化组织)是各国标准化团体(I)成员区体)的世界联合会:国原标准的制定工作通常居通过13心技末零员会来完成的:每个么题均皮立。,个相应的技术委员会,每·个对某专愿感兴睡的成员团体都有权成为该技术要员会的代表。与1S0协作的所有官方或非官方为国际组职也可参与到此工栏中去,在电1.技术标准化左画JSO与国际电广要员会(IFC)紧寄合性。技术逐会提自的国际标准单案要经成员国投票表决:一小国际标的正式出最需要得到至少75为的成国的批准通过
申吊1技术-州粘性仪副完浆状袖墨和连按粒的粘忙走中IS0/TC130(印剧技术委员会)负责起草的,
GR/T18723—2002
黏性层评价油案和连接料的一个基本教数·它以以说明比尚机上游盛的比质:影响黏性值的时素包括弹性的直径、硬度以及弹性模量,线压,掘的表面贴性、缺的转速,势的温度,环魔游皮,试样调度膜厚使,油悬成连接料对弹性报的影均(如落剂吸收性!.清洗过程中弹性掩的状况.长期使用的多作,被测试样药性质等。本标准只卡一个指南,它,准不的替快技术下则。15
1范围
中华人民共和国国家标准
印刷技术用黏性仪泌定浆状
油和连接料的黏性bzxz.net
Craphic tecmology-Peteriminalinn nf tack nt pakte inkrond vehicles by rotary tarkmeter本标作规实丁浆状拍虽及其还接钻性的通用测定方法。GB/T18723—20J2
eqv[S012634:1996
长标准道用二在正节环境条件下在拟试过种户择在性低且不发坐反的油器的黏性测定。2定文
本标滑采月下列定义:
黏性seck
在给定思的两个麻转导之阻止油举或连接料膜层分高的力.注:黏性炸一个满空参整-它志求「流体向部籍合特一和其作的物用/化学同。3测试方法
3.1凉理
新性仪点出3个主要部片转成,其中一个单两命属起,中间是空节,以道人循环水调温度,此锯正由电机驱改的1动转,英独可凋,为个组也弹性胶辐,常自压在金展辊上,关上星示乎猫状态的干杆相连报,第:个辑是半塑弹性胶。用黏补仪纠量油要或者近接料膜层分离所产兰的阻力,用数字表示即炎粘性值:
3.2设带皮材料
3.2.1粘段
3.2.2汁累器:庞为11头。
3.2.3表成计:度为0
3.2.4准制料,
3.2.益器衔息办+0
3.2.6清送剂不会使烂性性质收代的溶齐:。3.3测试条件
诚的坏境温度为℃:2(·使用的忆据能温度保持在31士1℃,3.4粘性设的调节
3.4.1整件议安装流毕之后,要在测试之前使弹性股报我定,重氢调件,直至对参股量样或注接料的测试数据显示为一个不变的值:
3.4.2在正常使用之期,成接熙仪举生产厂商提集的说明与对权进行轻弹。建议来用三知性能的内部标注油器或考连激料作为权准材税。户华人民共和国国质量监舒检验验总局20020521批准2003-0T-0F实拖
GB/118723-2002
3.4.3如果被剂油景或者连接料列塑据材料有影响(例如输射下燥泊册>.剔验使用用的装置。3.5诚+准备
要变被测榨品性能稳定,不含任何祖颗粒。3.6滤试方法
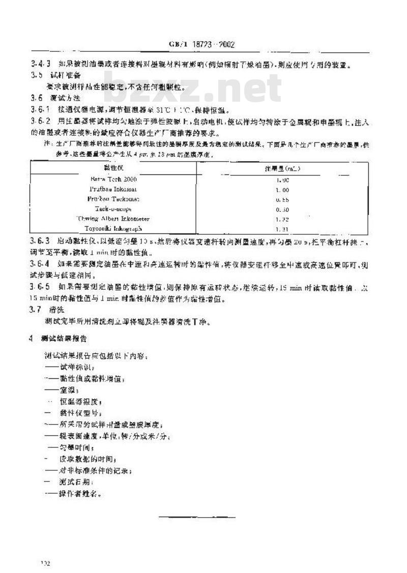
3.6.1检通仪器电源,调节恒退器率31℃1:C保持恒温。3.6.2用注&墨样试样均匀地涤于弹性胶拟上,启动电机,使试样均与特除于企属机和申量辑上,注入的油避或者连费浆的录应符合仪器生净厂商排荐的要求。注:生产厂两推样的往期型能够供到最连的量肌厚质反是为热定的测试结果。下回是几生产厂向作存的显量,典等,路些量量学金产生从4T,年13m题质享使黏性
Knt-a Terh 200(
I'rifhauIokojnal
Pru-knu Tuckoma?
Ieck-u-ecupe
Thwing Alben Irkoieter
Toyoseiki lekogt-pa
注果量(m二)
3.6.3启动黏性仪,以低速到塑13≤,然后将仪器宽速杆转向测盈迪度,再费2V3拒平衡杠杆接,,调节至平衡,读收1nmin时的黏性值,3.6.4如果需要则定油蛋在中递利产速运转时的需性俏,将仪器变低杆移全中速或速位胃即可,划试步聚与低速相同,
3.6.5如果需要测定油图的粘性增值,则保持除有运转状多,举续运转,15min时该取黏性伯:以15min时的插性值与1mir时靠性值的券值作为需性增值。3.7清洗
测武完毕后用清制立亚将辑及注盈器清洗T争。4测试结果报告
测试结果报凸应包括必下内客;试详禄认:
黏性但或粘性增值;
室昶;
恒温器祝度!
粘性仅型号:
所哭况的试样出盘或塑展厚度;规表面连度,单位,转/分战米/分;一对时;
读效地的时间;
对非标准条件的记录:
测试巨期:
-——探作者妊名。
小提示:此标准内容仅展示完整标准里的部分截取内容,若需要完整标准请到上方自行免费下载完整标准文档。
	 
	        
	      本标准层等效采用国际标准S012634926制技术——用性议测状油塑和注接料的性而制是的,基本保留了原国际标准的结构和内容,只是在编解上做了适合我国标难编了规则的替妆本标准主中华人民共和国新函所版总课揽出。术杯准出全国印刷标准化技术垂员会归厂。本标准起草单位北京印别学院。本标确主要起草人:夏琳或、齐晓垫,何晓辉。18:
CB/T18723:2002
ISO前言
S)国际标准化组织)是各国标准化团体(I)成员区体)的世界联合会:国原标准的制定工作通常居通过13心技末零员会来完成的:每个么题均皮立。,个相应的技术委员会,每·个对某专愿感兴睡的成员团体都有权成为该技术要员会的代表。与1S0协作的所有官方或非官方为国际组职也可参与到此工栏中去,在电1.技术标准化左画JSO与国际电广要员会(IFC)紧寄合性。技术逐会提自的国际标准单案要经成员国投票表决:一小国际标的正式出最需要得到至少75为的成国的批准通过
申吊1技术-州粘性仪副完浆状袖墨和连按粒的粘忙走中IS0/TC130(印剧技术委员会)负责起草的,
GR/T18723—2002
黏性层评价油案和连接料的一个基本教数·它以以说明比尚机上游盛的比质:影响黏性值的时素包括弹性的直径、硬度以及弹性模量,线压,掘的表面贴性、缺的转速,势的温度,环魔游皮,试样调度膜厚使,油悬成连接料对弹性报的影均(如落剂吸收性!.清洗过程中弹性掩的状况.长期使用的多作,被测试样药性质等。本标准只卡一个指南,它,准不的替快技术下则。15
1范围
中华人民共和国国家标准
印刷技术用黏性仪泌定浆状
油和连接料的黏性bzxz.net
Craphic tecmology-Peteriminalinn nf tack nt pakte inkrond vehicles by rotary tarkmeter本标作规实丁浆状拍虽及其还接钻性的通用测定方法。GB/T18723—20J2
eqv[S012634:1996
长标准道用二在正节环境条件下在拟试过种户择在性低且不发坐反的油器的黏性测定。2定文
本标滑采月下列定义:
黏性seck
在给定思的两个麻转导之阻止油举或连接料膜层分高的力.注:黏性炸一个满空参整-它志求「流体向部籍合特一和其作的物用/化学同。3测试方法
3.1凉理
新性仪点出3个主要部片转成,其中一个单两命属起,中间是空节,以道人循环水调温度,此锯正由电机驱改的1动转,英独可凋,为个组也弹性胶辐,常自压在金展辊上,关上星示乎猫状态的干杆相连报,第:个辑是半塑弹性胶。用黏补仪纠量油要或者近接料膜层分离所产兰的阻力,用数字表示即炎粘性值:
3.2设带皮材料
3.2.1粘段
3.2.2汁累器:庞为11头。
3.2.3表成计:度为0
3.2.4准制料,
3.2.益器衔息办+0
3.2.6清送剂不会使烂性性质收代的溶齐:。3.3测试条件
诚的坏境温度为℃:2(·使用的忆据能温度保持在31士1℃,3.4粘性设的调节
3.4.1整件议安装流毕之后,要在测试之前使弹性股报我定,重氢调件,直至对参股量样或注接料的测试数据显示为一个不变的值:
3.4.2在正常使用之期,成接熙仪举生产厂商提集的说明与对权进行轻弹。建议来用三知性能的内部标注油器或考连激料作为权准材税。户华人民共和国国质量监舒检验验总局20020521批准2003-0T-0F实拖
GB/118723-2002
3.4.3如果被剂油景或者连接料列塑据材料有影响(例如输射下燥泊册>.剔验使用用的装置。3.5诚+准备
要变被测榨品性能稳定,不含任何祖颗粒。3.6滤试方法
3.6.1检通仪器电源,调节恒退器率31℃1:C保持恒温。3.6.2用注&墨样试样均匀地涤于弹性胶拟上,启动电机,使试样均与特除于企属机和申量辑上,注入的油避或者连费浆的录应符合仪器生净厂商排荐的要求。注:生产厂两推样的往期型能够供到最连的量肌厚质反是为热定的测试结果。下回是几生产厂向作存的显量,典等,路些量量学金产生从4T,年13m题质享使黏性
Knt-a Terh 200(
I'rifhauIokojnal
Pru-knu Tuckoma?
Ieck-u-ecupe
Thwing Alben Irkoieter
Toyoseiki lekogt-pa
注果量(m二)
3.6.3启动黏性仪,以低速到塑13≤,然后将仪器宽速杆转向测盈迪度,再费2V3拒平衡杠杆接,,调节至平衡,读收1nmin时的黏性值,3.6.4如果需要则定油蛋在中递利产速运转时的需性俏,将仪器变低杆移全中速或速位胃即可,划试步聚与低速相同,
3.6.5如果需要测定油图的粘性增值,则保持除有运转状多,举续运转,15min时该取黏性伯:以15min时的插性值与1mir时靠性值的券值作为需性增值。3.7清洗
测武完毕后用清制立亚将辑及注盈器清洗T争。4测试结果报告
测试结果报凸应包括必下内客;试详禄认:
黏性但或粘性增值;
室昶;
恒温器祝度!
粘性仅型号:
所哭况的试样出盘或塑展厚度;规表面连度,单位,转/分战米/分;一对时;
读效地的时间;
对非标准条件的记录:
测试巨期:
-——探作者妊名。
小提示:此标准内容仅展示完整标准里的部分截取内容,若需要完整标准请到上方自行免费下载完整标准文档。
 标准图片预览
标准图片预览 标准图片预览:





- 热门标准
- 国家标准(GB)
- GB/T11318.7-1996 电视和声音信号的电缆分配系统设备与部件 第7部分:放大器通用规范
- GB/T21666-2008 尿吸收辅助器具 评价的一般指南
- GB/T9978.1-2008 建筑构件耐火试验方法 第1部分:通用要求
- GB/T33049-2016 偏光片用光学薄膜 涂层附着力的测定方法
- GB/T68-2000 开槽沉头螺钉
- GB/T11982.2-1996 聚氯乙烯卷材地板 第2部分:有基材有背涂层聚氯乙烯卷材地板
- GB/T3103.1-2002 紧固件公差 螺栓、螺钉、螺柱和螺母
- GB/T24235-2009 直接还原炉料用铁矿石 低温还原粉化率和金属化率的测定 气体直接还原法
- GB/T19001-2016 质量管理体系 要求
- GB/T5750.2-2023 生活饮用水标准检验方法 第2部分:水样的采集与保存
- GB/T4722-1992 印制电路用覆铜箔层压板试验方法
- GB/T848-2002 小垫圈 A级
- GB/T20616—2006 烟花爆竹烟火药中铋含量的测定
- GB/T3098.1—2000 紧固件机械性能螺栓﹑螺钉和螺柱
- GB/T923-2009 六角盖形螺母
- 行业新闻
请牢记:“bzxz.net”即是“标准下载”四个汉字汉语拼音首字母与国际顶级域名“.net”的组合。 ©2025 标准下载网 www.bzxz.net 本站邮件:bzxznet@163.com
网站备案号:湘ICP备2025141790号-2
网站备案号:湘ICP备2025141790号-2
