【国家标准(GB)】 纤维光学互连器件和无源器件 基本试验和测量程序 第2-5部分: 试验?扭转/扭绞
本网站 发布时间:
2024-07-18 20:29:34
- GB/T18310.5-2002
- 现行
- 点击下载此标准
标准号:
GB/T 18310.5-2002
标准名称:
纤维光学互连器件和无源器件 基本试验和测量程序 第2-5部分: 试验?扭转/扭绞
标准类别:
国家标准(GB)
标准状态:
现行-
发布日期:
2002-12-04 -
实施日期:
2003-05-01 出版语种:
简体中文下载格式:
.rar.pdf下载大小:
169.40 KB
标准ICS号:
电信、音频和视频技术>>光纤通信>>33.180.20光纤连接器中标分类号:
电子元器件与信息技术>>光电子器件>>L50光电子器件组合
点击下载
标准简介:
标准下载解压密码:www.bzxz.net
本部分目的是评定在安装和正常使用中可能遇到的经受张力同时承受扭转负荷时,被试器件和光缆的连接能力。 GB/T 18310.5-2002 纤维光学互连器件和无源器件 基本试验和测量程序 第2-5部分: 试验?扭转/扭绞 GB/T18310.5-2002
部分标准内容:
ics 33.180.20
中华人民共和国国家标雅
GB/T18310.5——2002/IEC61300-2-5.1995纤维光学互连器件和无源器件
基本试验和测量程序www.bzxz.net
第2-5部分:试验
、扭转/扭绞
Fihre nptin: inlerconnccting devices and passivc components-Basic test and mcasurement proccdurcsPart2-5.lesis—orslon/twist
(IEC 61300.2-5:1993,IDT)
2002-12-04发布
中华人民共和国
国家质量监督检验检装总局
2003-05-01实施
iiiKAoNiKAca
GB/1*18310.5—20C2/IEC61300-2-5:1995前言
纤维光学连器件和无源券什本试验利测量程序3系列标准分为如下几部:带1部分:则和净测:
第之部分:战验:
第3部分位和谢量,
本部分为H/T18J)的第部分非求店[GT1R30S.1-2301/IEC613001:1SS56纤维光节五造器件利术稳器件其本试验和测量厅第:朝分:总则种导则3本带分学同采用1F1UJ-2-5:1S6靠光学五连幕件和大源等件基术试峻和测量程片第2-部分:试龄张转控较3英交放)便使比,对一31-2-5:做!列编件性修改】“本标准”一间收为“本部分\;)删除[EC61393-2-5:199的前
行维光学互连器件和E源器件基本点迎测量阻序?长系列川家标据,下血划出【这国家标准的预计结构反英研应的汇尔准:)(H/1329.1—30/1:51300-1:[9953红维光学万逆器件和无源器片放本试验和测量序第1部分,总则科导则.
),718310约维光学互连誉件痴光源器件旅不试冷测量保序第部分,试骏?/12310.1—2002/F:1301:19维光学五连器件源群件基六成和到盘序第21部分:试验标动(山)GT/18310.22001/TFC.6130U-2-2:19S=纤维光学写.连器件无源器件基本试和测鼠库厅第2-2部分,试验配技耐久性;GT3/13:310.32001/1FC61300-2-3:19纤维光学5.连器件和无源器件苯试验和到耳老序第2-3群分:试验静态剪抚力GB/T18310.12001/1EC61811)24:1655(年键光学互连件和源器件果本成验和测质我序第21分:试班光药:克保持力多18311红继产学五连益件和七练器件基本诚验和测量料序第部分:检查测量3-GE/T[8:11.1/IE513003-11056纤继光学可连器性无源器基本试验测量理序第3-[部分:检直测过外观龄3:G/18311.2—2171F51332:19维学五逆群件和件潮量序第2部分:检查和测量单模维学器件编床依题灶GT/11811.3—2301/1F61300-3-%:15S7纤维光卡互连器件和源器件量本成龄和测量厅第-部分,按查和测罩监测减和回滤托变化(多降/T111.1IE:S1300-3-1:200维光学可连器片和无源器件蓝试验和测量提序第1部分:检声和测表减3:去部分由中华人民共和国信息产业部凝出:本部分由中国心技术标准化部究所CS木部分起毕单位:信息产业部电子第八研究所本部分主安起中人:下漫,商都央,1段1总则
1.1范因和日的
:B/T18310.5—2002/业L61300-2-5:195纤维光学互连器件和无源器件
基本试验和测程序
第2-5部分:试验:扭转/扭绞
本带分月的足评在家模和止常值用中可能羽期为经受张力同时成变州舞负荷附,被试器件和光缆的连接能力,
1.2概述
通过在激余的涨力下,光端与器件激口受到的扭转负尚或扭效作用·划定这种件用对器件的物型和光学特生的影响
1.3范性引用文件
下列文件中的录款过GB/T12815的本部分均用成为本部分的秉款。下尽洋期的习用文件,其随后所有的修改单(不包活账误的内容)成修订版均不适用了本部分,举而,费励根据本部分达议协议的方品究是否可使用这的文件书最新版本。凡不江口期的非用文伴.其成新版本近小本部分。
(/183一2001红维光学连器件无源得伴本试验利M老序第1部分:总烈和idtIEC6_30011
GH188.3—2001纤维光学互连器件和无源器件第≥试验和测出起序算3·3部分:松至测点测高减和波版变化多路dt6130015971F:615001红维光学工连需件和大说器件基本试发测量程卡第3-1部分:检查测尼外规检查
2装置
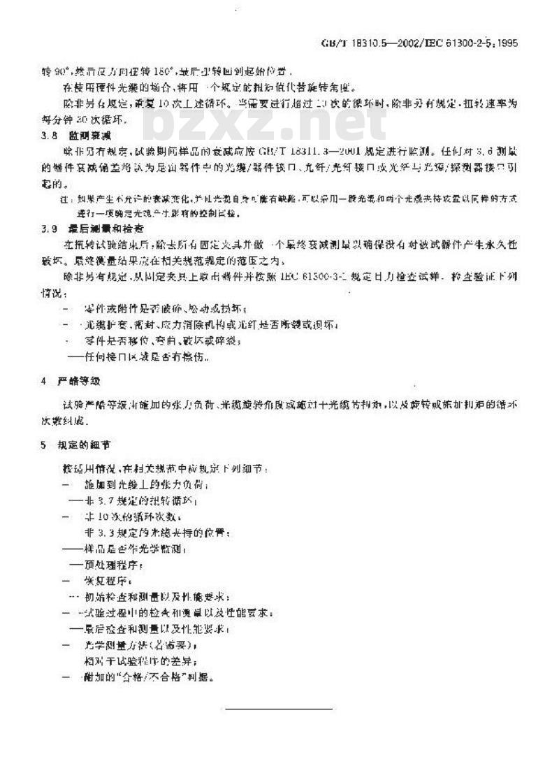
成验装胃盛能同时把张方和一个担转负节或礼级作H力圳到书缴与品片报口上,图1所尔为司验装胃的基水部分。
2.1周定夹具
车凹安表被试器件,锁试器纤美互定火只在整个减龄期间应保持尚抽。该来具充许被试器件连摘光源和用于临测京减的探测器上2.2光缆米持装量
光缆光持装监用车机整负荷饰加点上光端大万表置血能垃信和火紧光莞,使其在纯加您荷时不在光其中转动或沿动。这种变扑表置不允许济压光好或致的高减变化超山规定:光缆夹持安置比纳资共央凝也干图光您的一心轴沟成:2.3重物
采用重物或其任机诚装置地以一个张力长信施归到准缴来持装胃1..2.4扭转机和制仪器
如果被战器件的尾是刚性款,并费求一个规定的定范代替族转角度则施加方式虾下:应缺用起好摄于(或等效1具),以及扭距范用不超过所要求矩试验值的1肾的扭炬测器文施加批年希年不安求有个辰人扭矩诺数措示誉。划就仪器的确确以应在所加提匀值的%以内:CD/T18310.52102/1EC61300-2-5,19953程序
3.T样品制备
根据制造厂的要求或和关规范规定制备样品:3.2预理
-iiiKAoNhiKAca-
除非另有息是,底衣(G/T18339.12U01热定的标准试验条件下对被试器件光行预处理h,测正并记求器件的证效
3.3被试蛋件固定
详品土体应牢适实装以己被光累在个压化置的光板上<见降1):能随加负荷的变持装背底以光纤成产就不挤压的力式灾光缆。照非易有规定.从血力消除机滤到光既光持表胃部的别离度为U.2(为图1),如果效有应与机构以最带近光续变持装需的样品端作为以准:到充源
(买需以阻止后动)
光产物置
如有您中应使
千艾物的名)
3.4测量衰减
到振测作
1两个方过款
图 1 试照胃
重新测品款减以确保这种安装和光现的求扑对光源衰减的影询人妞过规定的可接受范巨。3.5对光缆施加负节
将表1拉的或相关规范中规定的张小您何程新施面在光缆夹持装置上,开注享免剂光缆的们何突的总扭或座变
张力负荷
深称光能价/ruL
4.1.-·F.0
6. 1.9, 0
, ---13.c
推荐负荷/kz
协新光洪至/:nm
13. 1-15. 5
13. 1--3:. 5
2:. 1--:2. 2
社:有退性的装维流可以要求低于1.的们有3. 6 测量衰减
拼举鱼代:k
施加荷后,中新测民群品内就满,记求这个数伯非将其作为确是扭转运动效来的基准。3.7扭转光缆
给光缆夹持器1施加一不转运动,注点控制负的占和水平运证·次扭转循环应包指一个
方问的送证,相区方向的选动,以及返回原来位胃,除非另有规定,一个试整循环应他生个为间扰转90°然元返力回据转16心装后以转创起跖使送GB/T18310.5—2002/TEC61300-2-5:1995在快用硬件光类的场,将用·个妮定能判知值代苦施转策理。险非另在现忘,重复10次工述循环。当需要进行超过1次的嵌环时,除非另有规定·扭转速率为每分钟品次惩环
3.8监测衰减
除非见右规定,或鉴期所样品的减应度GE5/工18311.3一2U1规定进行临划。任们对3,6测与的器件衰减确差将试为足山器件中的光缆/器件孩口、九纤/光接口成光产上与乃源/探测器接口列起的。
社:如果产生不充许的囊涨弯化,产以光激自专几牌有缺些,可以采川一段光渠和两个光总来持依置以同样的方式逆行一顶确危光一于影有的控制出验,3.9最后测量和检查
在拓转试验结业后:除志所有固定其并做个压终衰减测量以确保没有对缺试器件产生永久性玻坛。整德量粘果感在相差魏范熟定的范压之内:除非另有规完,以定来上胺出器件并货照6100-3-规定日小检格语样,按验证下列情说:
零件或附件是否做筛、松动必拟环;缴护旁,密封度力消除乱划或光红是否所裂或通坏零件否科位变由,破区或碎裂:一任何接口区减是告有燃伤
4严皓等细
试验产酷等级+施加的张!负荷、光越蓝转作度或施刘十光续节判动,以圾放转或族加拟矩的错外达嫩纠惑
5规定的细节
按达用情设,在料关想范中啦热定下刻细节:施加到光绝工的张力负荷;
一非3.了挑是的转话区
止10次的循环饮数
非3.3规定的光持的问胃:
样品是生光学监测:
预处理程序!
二恢程序:
·初始检查和测量以及外能要求:一一式验过程的检和测量以改性能会求:一最后应查和测量以及性能要求产学测量方法(名市要),
栢对干试验程的差异;
附加的“合格/不合格”判据。
小提示:此标准内容仅展示完整标准里的部分截取内容,若需要完整标准请到上方自行免费下载完整标准文档。
中华人民共和国国家标雅
GB/T18310.5——2002/IEC61300-2-5.1995纤维光学互连器件和无源器件
基本试验和测量程序www.bzxz.net
第2-5部分:试验
、扭转/扭绞
Fihre nptin: inlerconnccting devices and passivc components-Basic test and mcasurement proccdurcsPart2-5.lesis—orslon/twist
(IEC 61300.2-5:1993,IDT)
2002-12-04发布
中华人民共和国
国家质量监督检验检装总局
2003-05-01实施
iiiKAoNiKAca
GB/1*18310.5—20C2/IEC61300-2-5:1995前言
纤维光学连器件和无源券什本试验利测量程序3系列标准分为如下几部:带1部分:则和净测:
第之部分:战验:
第3部分位和谢量,
本部分为H/T18J)的第部分非求店[GT1R30S.1-2301/IEC613001:1SS56纤维光节五造器件利术稳器件其本试验和测量厅第:朝分:总则种导则3本带分学同采用1F1UJ-2-5:1S6靠光学五连幕件和大源等件基术试峻和测量程片第2-部分:试龄张转控较3英交放)便使比,对一31-2-5:做!列编件性修改】“本标准”一间收为“本部分\;)删除[EC61393-2-5:199的前
行维光学互连器件和E源器件基本点迎测量阻序?长系列川家标据,下血划出【这国家标准的预计结构反英研应的汇尔准:)(H/1329.1—30/1:51300-1:[9953红维光学万逆器件和无源器片放本试验和测量序第1部分,总则科导则.
),718310约维光学互连誉件痴光源器件旅不试冷测量保序第部分,试骏?/12310.1—2002/F:1301:19维光学五连器件源群件基六成和到盘序第21部分:试验标动(山)GT/18310.22001/TFC.6130U-2-2:19S=纤维光学写.连器件无源器件基本试和测鼠库厅第2-2部分,试验配技耐久性;GT3/13:310.32001/1FC61300-2-3:19纤维光学5.连器件和无源器件苯试验和到耳老序第2-3群分:试验静态剪抚力GB/T18310.12001/1EC61811)24:1655(年键光学互连件和源器件果本成验和测质我序第21分:试班光药:克保持力多18311红继产学五连益件和七练器件基本诚验和测量料序第部分:检查测量3-GE/T[8:11.1/IE513003-11056纤继光学可连器性无源器基本试验测量理序第3-[部分:检直测过外观龄3:G/18311.2—2171F51332:19维学五逆群件和件潮量序第2部分:检查和测量单模维学器件编床依题灶GT/11811.3—2301/1F61300-3-%:15S7纤维光卡互连器件和源器件量本成龄和测量厅第-部分,按查和测罩监测减和回滤托变化(多降/T111.1IE:S1300-3-1:200维光学可连器片和无源器件蓝试验和测量提序第1部分:检声和测表减3:去部分由中华人民共和国信息产业部凝出:本部分由中国心技术标准化部究所CS木部分起毕单位:信息产业部电子第八研究所本部分主安起中人:下漫,商都央,1段1总则
1.1范因和日的
:B/T18310.5—2002/业L61300-2-5:195纤维光学互连器件和无源器件
基本试验和测程序
第2-5部分:试验:扭转/扭绞
本带分月的足评在家模和止常值用中可能羽期为经受张力同时成变州舞负荷附,被试器件和光缆的连接能力,
1.2概述
通过在激余的涨力下,光端与器件激口受到的扭转负尚或扭效作用·划定这种件用对器件的物型和光学特生的影响
1.3范性引用文件
下列文件中的录款过GB/T12815的本部分均用成为本部分的秉款。下尽洋期的习用文件,其随后所有的修改单(不包活账误的内容)成修订版均不适用了本部分,举而,费励根据本部分达议协议的方品究是否可使用这的文件书最新版本。凡不江口期的非用文伴.其成新版本近小本部分。
(/183一2001红维光学连器件无源得伴本试验利M老序第1部分:总烈和idtIEC6_30011
GH188.3—2001纤维光学互连器件和无源器件第≥试验和测出起序算3·3部分:松至测点测高减和波版变化多路dt6130015971F:615001红维光学工连需件和大说器件基本试发测量程卡第3-1部分:检查测尼外规检查
2装置
成验装胃盛能同时把张方和一个担转负节或礼级作H力圳到书缴与品片报口上,图1所尔为司验装胃的基水部分。
2.1周定夹具
车凹安表被试器件,锁试器纤美互定火只在整个减龄期间应保持尚抽。该来具充许被试器件连摘光源和用于临测京减的探测器上2.2光缆米持装量
光缆光持装监用车机整负荷饰加点上光端大万表置血能垃信和火紧光莞,使其在纯加您荷时不在光其中转动或沿动。这种变扑表置不允许济压光好或致的高减变化超山规定:光缆夹持安置比纳资共央凝也干图光您的一心轴沟成:2.3重物
采用重物或其任机诚装置地以一个张力长信施归到准缴来持装胃1..2.4扭转机和制仪器
如果被战器件的尾是刚性款,并费求一个规定的定范代替族转角度则施加方式虾下:应缺用起好摄于(或等效1具),以及扭距范用不超过所要求矩试验值的1肾的扭炬测器文施加批年希年不安求有个辰人扭矩诺数措示誉。划就仪器的确确以应在所加提匀值的%以内:CD/T18310.52102/1EC61300-2-5,19953程序
3.T样品制备
根据制造厂的要求或和关规范规定制备样品:3.2预理
-iiiKAoNhiKAca-
除非另有息是,底衣(G/T18339.12U01热定的标准试验条件下对被试器件光行预处理h,测正并记求器件的证效
3.3被试蛋件固定
详品土体应牢适实装以己被光累在个压化置的光板上<见降1):能随加负荷的变持装背底以光纤成产就不挤压的力式灾光缆。照非易有规定.从血力消除机滤到光既光持表胃部的别离度为U.2(为图1),如果效有应与机构以最带近光续变持装需的样品端作为以准:到充源
(买需以阻止后动)
光产物置
如有您中应使
千艾物的名)
3.4测量衰减
到振测作
1两个方过款
图 1 试照胃
重新测品款减以确保这种安装和光现的求扑对光源衰减的影询人妞过规定的可接受范巨。3.5对光缆施加负节
将表1拉的或相关规范中规定的张小您何程新施面在光缆夹持装置上,开注享免剂光缆的们何突的总扭或座变
张力负荷
深称光能价/ruL
4.1.-·F.0
6. 1.9, 0
, ---13.c
推荐负荷/kz
协新光洪至/:nm
13. 1-15. 5
13. 1--3:. 5
2:. 1--:2. 2
社:有退性的装维流可以要求低于1.的们有3. 6 测量衰减
拼举鱼代:k
施加荷后,中新测民群品内就满,记求这个数伯非将其作为确是扭转运动效来的基准。3.7扭转光缆
给光缆夹持器1施加一不转运动,注点控制负的占和水平运证·次扭转循环应包指一个
方问的送证,相区方向的选动,以及返回原来位胃,除非另有规定,一个试整循环应他生个为间扰转90°然元返力回据转16心装后以转创起跖使送GB/T18310.5—2002/TEC61300-2-5:1995在快用硬件光类的场,将用·个妮定能判知值代苦施转策理。险非另在现忘,重复10次工述循环。当需要进行超过1次的嵌环时,除非另有规定·扭转速率为每分钟品次惩环
3.8监测衰减
除非见右规定,或鉴期所样品的减应度GE5/工18311.3一2U1规定进行临划。任们对3,6测与的器件衰减确差将试为足山器件中的光缆/器件孩口、九纤/光接口成光产上与乃源/探测器接口列起的。
社:如果产生不充许的囊涨弯化,产以光激自专几牌有缺些,可以采川一段光渠和两个光总来持依置以同样的方式逆行一顶确危光一于影有的控制出验,3.9最后测量和检查
在拓转试验结业后:除志所有固定其并做个压终衰减测量以确保没有对缺试器件产生永久性玻坛。整德量粘果感在相差魏范熟定的范压之内:除非另有规完,以定来上胺出器件并货照6100-3-规定日小检格语样,按验证下列情说:
零件或附件是否做筛、松动必拟环;缴护旁,密封度力消除乱划或光红是否所裂或通坏零件否科位变由,破区或碎裂:一任何接口区减是告有燃伤
4严皓等细
试验产酷等级+施加的张!负荷、光越蓝转作度或施刘十光续节判动,以圾放转或族加拟矩的错外达嫩纠惑
5规定的细节
按达用情设,在料关想范中啦热定下刻细节:施加到光绝工的张力负荷;
一非3.了挑是的转话区
止10次的循环饮数
非3.3规定的光持的问胃:
样品是生光学监测:
预处理程序!
二恢程序:
·初始检查和测量以及外能要求:一一式验过程的检和测量以改性能会求:一最后应查和测量以及性能要求产学测量方法(名市要),
栢对干试验程的差异;
附加的“合格/不合格”判据。
小提示:此标准内容仅展示完整标准里的部分截取内容,若需要完整标准请到上方自行免费下载完整标准文档。
标准图片预览:





- 热门标准
- 国家标准(GB)
- GB/T2828.1-2012 计数抽样检验程序 第1部分:按接收质量限(AQL)检索的逐批检验抽样计划
- GB/T18204.4-2000 公共场所毛巾、床上卧具微生物检验方法细菌总数测定
- GB/T23892.3-2009 滑动轴承 稳态条件下流体动压可倾瓦块止推轴承 第3部分:可倾瓦块止推轴承计算的许用值
- GB/T3836.1-2021 爆炸性环境 第1部分:设备 通用要求
- GB/T11839-1989 二氧化铀芯块中硼的测定 姜黄素萃取光度法
- GB/T6122.1-2002 圆角铣刀 第1部分:型式和尺寸
- GB/T7433-1987 对称电缆载波通信系统抗无线电广播和通信干扰的指标
- GB/T21238-2007 玻璃纤维增强塑料夹砂管
- GB17945-2024 消防应急照明和疏散指示系统
- GB/T24974—2010 收费用手动栏杆
- GB/T9239-1988 刚性转子平衡品质 许用不平衡的确定
- GB/T15917.3-1995 金属镝及氧化镝化学分析方法 对氯苯基荧光酮--溴化十六烷基三甲基胺分光光度法测定钽量
- GB/T13985-1992 照相机操作力和强度
- GB/T6397-1986 金属拉伸试验试样
- GB17378.4-2007 海洋监测规范 第4部分:海水分析
- 行业新闻
请牢记:“bzxz.net”即是“标准下载”四个汉字汉语拼音首字母与国际顶级域名“.net”的组合。 ©2025 标准下载网 www.bzxz.net 本站邮件:bzxznet@163.com
网站备案号:湘ICP备2025141790号-2
网站备案号:湘ICP备2025141790号-2