- 您的位置:
- 标准下载网 >>
- 标准分类 >>
- 国家标准(GB) >>
- GB/T 12763.4-1991 海洋调查规范 海水化学要素观测
标准号:
GB/T 12763.4-1991
标准名称:
海洋调查规范 海水化学要素观测
标准类别:
国家标准(GB)
英文名称:
The specification for oceanographic survey observations of chemical parameters in sea water标准状态:
已作废-
发布日期:
1991-03-22 -
实施日期:
1992-01-01 -
作废日期:
2008-02-01 出版语种:
简体中文下载格式:
.rar.pdf下载大小:
1.96 MB
替代情况:
被GB/T 12763.4-2007替代
点击下载
标准简介:
标准下载解压密码:www.bzxz.net
本标准规定了海水化学要素观测的技术要求、测定方法和测定数据的计算方法。本标准适用于海洋环境基本要素调查中的海水化学要素观测。 GB/T 12763.4-1991 海洋调查规范 海水化学要素观测 GB/T12763.4-1991
本标准规定了海水化学要素观测的技术要求、测定方法和测定数据的计算方法。本标准适用于海洋环境基本要素调查中的海水化学要素观测。
部分标准内容:
中华人民共和国国家标准
海洋调查规范
海水化学要素观测
The speclficatlon for oceanographic survey observationsof chemical parameterg in sea water1主题内容与适用范围
GB 12763. 4—91
本标准规定了海水化学费素观测的技术要求、测定方法和测定数据的计算方法。本标准适用于海洋环境基本要素调查中的海水化学要素观测。2引用标准
GB 12763. 1
GB 12763. 2
GB 12763. 7
3技术设计
海洋调香规范
海洋调规范
海洋调套规范
海洋水文观测
海洋调查资料处理
第一篇一般规定
调查工作开始之前必须进行技术设计,其内容应包括:调查的目的和任务;
调查的站位.时间和次数;
观测项目、方法及技术要求,
测定方法及质量控制:
所需的器材,试剂、表格等:
提交的资料、成果;
人员、经费:
某些持殊的条件保证。
观测项目和要求
观测项日、测定方法及主要仪器见表1。经过互校被确认达到本标准规定的技术指标的其他测定方法,亦可采用。
5测定过程的质量控制www.bzxz.net
5.1称量,容量器血的检定校推:国家技术监督局 1 9 91- 0 3 - 22 批准1992-01-01实施
GB 12763.491
5.1.1分析天平须经国家检定机构检定认为合格,并在检定周期之内使用,础码为经检定合格的三等磁码,
5.1.2滴定管、吸量普,单标线瓶(简称量瓶)等计量容器,均采用国家认证的合搭产品,并在检定周期内使用。
表1观测项目、方法及仪器
观测项目
溶解氟
总碱度
活性硅酸盐
活性碘酸盐
亚硝酸盐
硝酸盐
氨(包括部分氨基酸)
氟氯度
测定方法
澳最滴定法
PH计电测法
PH 測定法
硅蓝法(米吐尔还原法)
磷蓝法(抗坏血酸-酒石酸氧
锑钾)
重氮偶氮法
锌-镉还原法
次漠酸钠氧化法
银量滴定法
注:1)只有特殊要求才测定氧度。溶解氟滴定管
主要仪器
数字式 pH 计;分辨率 0. 01 pH;具有提度补偿。重现性≤0. 02 pH
仪器必须具有防震、防潮性能
数字式分光光度计:仅器噪声不大于0.2%;零点漂移不大于1×10-2h-。波长范国300~900nm
演定管,海水吸管
5.2海洋调查中统一使用的标准溶液必须是经过国家认证的产品。当统使用的标准溶液不足时可以自配,但必须取5份自配标准溶液平行样用上述标准溶液校准:求得其平均浓度。
5.3每一项调查任务开始之前,调查人员必须进行--次比测检查,若参加调查的船只不止一艘,各船实验室之间应进行比测。
5.4样品测定时,每隔一定时间必须用已知浓度的标摊溶液比测,作为测定时的质量控制,并按次序插入,记录于水样测定记录表中。5.5本标准所用的化学试剂,除另标明级别外,皆为二级试剂,所有稀释步骤,除指明落剂外,均指用蒸水或去离于水稀释。除特别指明外,熱馏水与去离子水均可等同使用。5.6本标准中所述的无硅、“无氨”(指不含无机结合氮)、无氨海水、蒸馏水均指用本标准规定的方法无法测出其浓度的海水、蒸鋼水。6出海前的准备
6:1根据调查计划应备足器材物资.并列出清单以备检查,6.2水样瓶应先编号并按顺序排列.溶解氧水样瓶须按11.3,12.3进行准备。6.3各种仪器性能必须正常。并按GB12763.1标准中的海洋调查规范总则检查登记。6.4出海前要对准备工作进行一次全面检否,必要时应进行试航调查。7水样的采集,预处理与贮存
7.1应根据观测项目的需要,选用合适的采水器械,并清洗干净。7.2为避免船对水体扰动,到站时待船停稳后采样。7.3采水位骨应避开船上排污口(或调查船在到达预定站位后,必筑停止排污)防止水样及水下仪器被污柒。
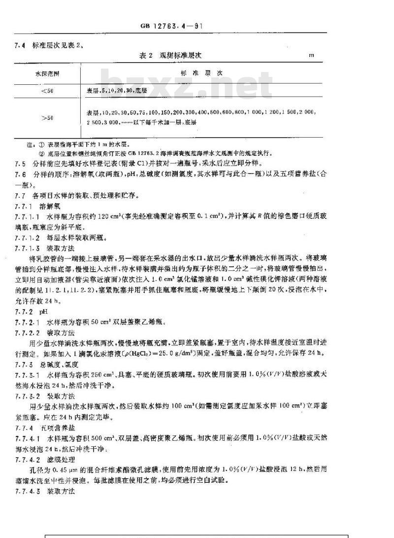
7.4 标准层次见表2。
水深范师
GB 12763. 491
表2观测标准层欣
标准层次
表层,5,10,20,30,底层
表,10,20,30.50,75100,150,200.300,400,500,60D,800,1000,1200,1500,200,2 500,3 000,以下每千米加一层,底层注:①表层指海平面下约1加的水层。(②底层位置和钢丝绳倾角订正按 CB 12763. 2 海祥调查规范海祥水文观测中的规定执行。7.5分样前应先填好水样登记表(附录C1)并核对一遮瓶号,采水后应立即分样。7.6分样的顺序:溶解氧(取两瓶)pH,总碱度(如测氯度,其水样可与此合一瓶)以及五项营养盐(合瓶)
7.7各项日水样的装取、预处理和贮存。7.7.1溶解氧
7.7.1.1水样瓶为容积约120cm(事先经准确测定容积至0.1.cm),并计算其R值的棕色磨口硬质玻璃瓶,瓶塞应为斜平底,
7.7.1.2每层水样装取两瓶。
7.7.1.3装取方法
将乳胶管的一端接上玻璃管,另一端套在采水器的出水口,放出少量水样消洗水样瓶两次。将玻璃管插到分样瓶底部,慢慢注入水样,待水样装满并溢出约为瓶子体积的二分之一时,将玻璃管慢慢抽出,立即用自动加液器<管尖靠近液面)依次注人1.0cm氛化锰溶液和1.0cm2碱性碘化钾溶液<两种溶液的配制见11.2.1,11.2.2),塞紧瓶塞并用手抓住瓶塞寒和瓶底,将瓶缓慢地上下颠倒20次,浸泡在水中,允许存放24h。
7.7.2.1水样瓶为容积50cm双层蔬聚乙烯瓶。7.7.2.2装取方法
用少量水样洗水样瓶两次,慢慢地将瓶充满,立即盖紧瓶塞,置于室内,待水样温度接近室温时进行测定。如果加入1滴氯化求溶液(p(HgC12)=25.0g/dm固定,盖好瓶盖,混合均匀,允许保存24h。7.7.3总碱度、氧度
7.7.3.1水样瓶为容积250cm2具塞、平底的硬质玻璃瓶。初次使用前要用1.0%(V/V)盐酸溶液或大然海水浸泡24h,然后冲洗干净。7.7.3.2装取方法
用少量水样消洗水样瓶两次,然后装取水样约100cm(如需测定氟度应加采水样100cm)立即塞紧瓶塞。应在24 h 内测定完毕。7.7.4五项营养盐
7.7.4.t水样瓶为容积\\500cm*、双层盖、高密度聚乙烯瓶。初次使用前必须用1.0%(V/V)盐酸或天然海水浸泡24h,然后冲洗干净
7.7.4.2滤膜处理
孔径为0.45μm的混合纤维素酯微孔滤膜,使用前先用浓度为1.0%(V/W盐酸漫池12h,然后用蒸馏水洗至中性并浸泡。每批滤膜在使用之前,均必须进行空白试验。7.7.4.3装取方法
GB12763.4—91
用少量水样尚洗水样瓶两次,然后装取水样500cm,立即用处理过的孔径0.45um的微孔滤膜过滤,若需保存,应加入占试样体积下分之二的三氛甲烷,盖好瓶塞,剧烈摇荡约1min,放在冰箱或冰桶内于4~6℃低温保存,水样允许保存24h。7.7.5分样结束时,要仔细检查样品是否齐全,记录是否完整。8观测数据记录整理的一般要求
8.1数据记录,整理按GB12763.1标准中的规定执行,观测报表的填写接GB12763.7标准中的规定执行。
8.2整个调查结束后,必须按合同任务书要求和GB12763.1标准中的有关规定编写调查报告。8.3.资料归档接GB12763.1和GB12763.7标准中的规定执行。第二篇溶解氧测定(碘量滴定法)9术语
溶解氧是指溶解在海水中的氧气。用符号 DO 表示。单化为μ mol/dm氧原子。氧他和度是指测得的浴解氧浓度与在大气压力为1013.25hpa时现场水温、盐度条件下的理论饱和浓度之百分比。
硫代硫酸钠溶液体积校正系数f表示1cm滴定用的硫代硫酸钠溶液相当于浓度o(NaS.O·5H20)=0.01000mol/dm的硫代硫酸钠溶液的体积!(cm*)数。10技术指标
10.1测定范用;5.3μmal/dms-~1.0×10μmol/dm*10. 2检测下限;5.3 μ mol/dm
10.3精密度:氧含量低于160μmal/dm时,标准偏差士2.8×10-μmol/dm,氧含量≥550umol/dm时,标准偏差:二1.0Lmol/dm:11测定方法
11.1方法原理
在-定量的水样中,如入适母的氯化锰和碱性碘化钾试剂后,生成的氢氧化锰被水中溶解氧氧化为褐色沉淀·土要是MnO(OH),如硫酸化后,沉淀溶解:在碘化物存在下,被氧化的锰又被还原为二价态,同时析出与落解氧原子等摩尔数的碘分子。用硫代硫酸钠溶液滴定析出的碘,以淀粉指示终点。11.2试剂及其配制
11.2. 1鼠化锰溶液(c:(Mn21)=2. 1 mol/dm\]将 480g MnClz·4H,0溶于蒸馏水中,并稀释垒1000cm11-2.2 碱性碘化钾溶液[c(Naol[)=6. 4 nol/dm,c(K1)=1. 8 mol/dm\。溶解256g氢氧化钠于300cm蒸馏水t,溶解300g碘化钾于300cm蒸馏水中,然后将上述二溶液混合,稀释至1 000cm。
11.2.3淀粉-丙三醇(甘油)指示剂100cm丙兰醇rCH(OH)s中加人3.0g可溶性淀粉(CIf0),加热至190℃,至淀粉完全溶解:此液在常温下可保存年,出现洋浊不影响指示剂的功效。11.2. 41:3(V/W)硫酸
在搅拌和水浴的冷却下,将一体积的浓硫酸(=1.81g/cm\)缓慢地加入三体积的燕增水巾。GB 12763. 4—91
11.2.5硫代硫酸钠溶液(c(Na,S,0,)=0.01mol/dm)称取25.0g硫代硫酸钠(NazS:0:·5Hz0),用少量蒸馏水溶解后,稀释至1000cm*加入1.0g无水碳酸钠(Na.CO.).混匀。贮于棕色试剂瓶中,此液浓度为0.1mol/dm。放置15天后,用刚煮沸冷却的蒸馏水稀释成0.01mal/dm的溶液。11.2.6碘酸钾标准溶液Cc(1/6KI0)=1.000×10°μmal/dm:。碘酸钾标准溶液(国家二级标准物质)b.、自配碘酸钾标准溶液,必须定期用上述碘酸钾标准溶液(11.2.6.a)按5.2规定校准。配制方法茹
取少量碘酸钾于120℃烘2h,于干燥器内冷却,准确称取3.567g溶于刚煮沸并冷至室温的蒸馅水中,移入1000cm量瓶中,稀释至标线,混勾,贮于棕色试剂瓶中,在56℃低温保存,有效期3个月。使用时稀释至10倍,即得 c(1/6KI0g)=1. 000×10\μmol/um3碘酸钾标准裕液。11.3主要仪器
.水样瓶:穿积约120cm棕色磨口玻璃瓶,瓶塞为锥形或斜平底形,磨口要严,每个水样瓶缬按12.3准确测定容积至0.1cm并编制R值表:b.溶解氧滴定管:25cm2皮头、分刻度值为0.05cm;、电磁搅拌器;
d,15.00em海水吸量管;
e.1.0cm,5.0cm可调定量加液器。11. 4测定步骤
11.4.1硫代硫酸钠溶液的标定
用吸草管吸取15.00cm碘酸钾标准溶液(见11.26,双份),沿壁注入碘量瓶中,用少量蒸馅水冲洗瓶壁,加人0.6碘化钾。混匀再加人1.0cm1:3(V/V)硫酸,再混勾,盖好瓶塞,放置2min。沿壁洗110cm蒸馏水,放入磁转子。立即开始搅拌并用硫代硫酸钠溶液进行滴定,待试液呈淡黄色时加入3~4滴淀粉指示剂,继续滴至溶液蓝色刚消失。重复标定至两次滴定管读数相差不超过0.03cm\为止。将滴定管读数记入溶解氧测定记录表(附录C2)中,每隔24h标定一次。
11.4.2水样测定:
水样固定后,待沉淀降至瓶的下部,便可进行滴定。a。打开水样瓶塞,将上层清液倒一部分在三角烧瓶中,立即向沉淀中加入1.0cm21:3(V/V)蔬酸;塞紧瓶塞,振荡水样瓶至沉淀全部溶解。b.打开水样瓶赛,将瓶内溶液沿壁倾倒入三角烧瓶中,立即开始搅拌滴定,待试液呈淡黄色时,加人3~4滴淀粉指示剂,继续滴至呈淡蓝色。c.倒出三角烧瓶中的部分试液于原水样瓶中尚洗后,再倒回三角烧瓶中继续滴定至无色。待20s后,如试液不淡蓝色,即为终点.将滴定所消耗的硫代硫酸钠溶液体积记录于溶解氧测定记录表附录c2)中。
11.4.3试剂空白(m)测定
吸取1.00cm2c(1/6K10s)=1.000×10μmol/dm的碘酸钾标准熔液于碘量瓶中,依次加入120cm蒸馅水,1.0cm21:3(V/V)硫酸和1.0cm碱性碘化钾溶液和1.0cm2氯化锰溶液(每加入一种试剂,均需混匀)然后立即用标定过的硫代硫酸钠溶液滴定至整点,所消耗的硫代硫酸钠溶掀体积为Vat.
再向上迷溶液中加入1.00cm碘酸钾标准溶液,混匀后,立即用硫代硫酸钠溶液重新滴定至终点,所消耗的硫代硫酸销溶液体积为Vz,则Bam=Vl-V.2,当Bamp值大于9.0μmol/dm氧时,必须更换试剂。
12测定数据计算
GB127 63. 4— 91
12. 「硫代硫酸钠溶液体积校正系数的计算:f
式中:V,——标定时取用的1.000×10\umol/dm碘酸钾溶液的体积,cm*V---标定时消耗硫代硫酸钠溶液的体积,cm\。f 值必须在 0. 9~1. 1之间,否则必须调节硫代硫酸钠溶液浓度。12.2硫代硫酸钠溶减的浓度按式(2)计宽:c(Sr0-) = f × 1. 0 × 10*μ mol/dm* = f × 10t u mol/dm12.3水样瓶客积测
将水样瓶装满蒸增水寒上瓶,擦干称重,减去干燥的空瓶重最。除以该水温时蒸缩水的比重(见附录 B10)。将测定结果编制R值表。12.4海水中溶解氧浓度接氧原子计算如下式:r(0) =
V. Xfx ci
(- V) X 2
滴定时消耗硫代硫酸钠溶液的体积,cm;了“硫代硫酸钠溶液体积校正系数;碘酸钾标准液浓度1,000×10umal/dmV.-
水样瓶容积,cm2;
两种固定剂(MnCly,KI-NaOH)总体积,cm\Ci
{V3—V)X2
则式(3) 可表示为 c(O) V × f × R对于排一个水样瓶来说比是一个定值,称为水样瓶的俏。12.5氧饱和度(0)的计算
式中:r(o)一测得水样的氧浓度,H mol/dm*;cor-
-在现场的水温、盐度和压力条件下,空气中氧在海求中的饱和浓度,μmol/dm(由附录B1查得)。
12. 6氧在不同的韫度和盐度的海水中的饱和浓度,可按 UNESCO值(见刚录B1)进行计算。即:Inc(Or)=A+A(100/T)+An(T/100)+A(T/100)+$[B,+ B2(T/100) + B;(T/100)*3
式中: e(or)—
氧在海水中的饱和滋度。即在人气总压力为 1 013.25 hPa时,按体积计算含氧20.95%,并被水蒸汽饱和了的大气中的氧在海水中的溶解度。T-热力学温度,K;
8—盐度:
A,R-—-常数.其量值为1
A,= -173. 429 2:
Az249.6339;
4g=143.3483
Af = —21. 849 2;
B =-0. 033 096 :
Bg —0. 014 259 ;
Bs=-0.001700 0
GB 12763. 4
注:按式(5)和.上述有关参数计算的饱和浓度,其计量单位为cm/m,如换算为/mol/dm的氧原子,应将其计算结果乘上转换系数 89, 23。
第三篇pH测定(pH计电测法)
13术语
pH 是表示溶液中氢离子活度(l)的一种标度,定义为:pH 代表氢离子活度的负对数。即 pH一-lg[a ]
14技术指标
14. 1 精密度:±0. 01 pHl。
14. 2准确度;0. 02 pH,
15测定方法
15.1方法原理
海水的PH值是根据测定玻璃电被的pH和该电池电动势的关系定义为:甘汞电极对的电动势而得。因为海水水样的H与标雅溶液pH,=pH,+(E,-Er)/(RT/^) . In10当玻璃-甘汞出极对插入标准缓冲溶液时,令:
A = pH,
pH = A
In10RT/F
In10 RT/E
在同一温度,分别测定同一电极对在标准缓冲溶液和水拌中的电动势,则水样的PH值为:pH,- pH, +
E, —
In10 H7/F
式中:pHL-水样的 PH 值
pH-—标准缓溶波的 pH 值,
E—玻璃-甘汞电极对插入水样中的电势,mV;5玻璃-甘汞电极对插人标准缓冲溶液中的电动势,切VR-
一气体常数,
F—-法拉第常数,
(6)
(8)
T——热力学温度,K。
15.2试剂及其配制
15.2. 1袋装pH缓冲剂(见附录B2)GB 12763.4—91
a。邻苯甲酸钾(25~,pH=4.003)b.混合磷酸盐(25℃,pH=6.864);c,十水四硼酸钠(硼砂,25C+PH=9.182)。15.2.2pH标准缓冲溶液也可按下述方法配制15.2.2. 1标准物质的预处理t
邻苯二甲酸氢钾(COOHCH,COOE).在115℃士5C烘2h后,F下燥器中冷却:b磷酸氢一钠(NazHPOa)和磷酸二氢钾(KH,PO.)均预先在115±5C烘2 h后,于T燥器中冷却;c.十水四硼酸钠(NaB,0,·10H,0)在盛有蔗糖饱和溶液的干燥器中放置 48 h,并继续保存于此干燥器中:
d.蒸馏水:电导率应小丁2×10:S/em(s 为西门子)。配制四硼酸钠标准溶液,所用的馏水要煮沸10 min,冷却后,立即配制;15.2.2.2配制方法
:0.050 0mol/dm邻苯一甲酸氢钟缓冲溶液配制:将 10. 12 g 邻苯二甲酸氢钾用少量蒸馏水溶解后,稀释至 1 000 cm,切11. 0 cm*三氰甲烷,混勺]:保存丁聚乙烯瓶中,可稳定3个月。b。0. 025 0 ml/dm磷酸二氢钾与 0. 025 0 mol/dm磷酸氢二混合标准缓冲溶液配制:将 3. 388 g磷酸二氢钾和 4. 428 g 尤水磷酸氢二钠用少量蒸馏水溶解后,稀释至 1 000 cm°,加 1. 0cm2三氯甲烷,混匀+保存了聚乙烯瓶中,可稳定 3-个月。c.0.0100mo1/dm四硼酸钠缓冲溶液配制:称取3.800g十水四硼酸钠用少量新鲜蒸水溶解后,稀释至1000cm,混勾,分装保存丁聚乙烯瓶中,瓶山用蜡封住,可稳定 3个月,在配制时,每升应加 1.0 cm\三氯甲烷作为防腐剂,开瓶后,使用期不得超过一星期。
标准缓冲溶液的 pH 值随温度而变化,0~45C时的 pH 值列于附录 B2 中15.2.3饱和氯化钾(KCI)溶液
称取40&氟化钟,榕于100cm热馏水中(此溶液应与固体氣化钾共存)。15.2. 4氯化汞(HgClz)溶液(p一25. 0 g/dm\),败于棕色试剂瓶中15.3主要仪器
数字式H计(必须具有温度补偿和二点定位功能)。15.4测定步骤
15.4.1如非复合电极必须仔细匹配。15.4.2对nH计避行双标定位。
15.4. 3水样测定
定位后将电极对提起,移开标准缓冲获液,用蒸馏水冲洗电极后用滤纸片将水吸下,然后浸入水样瓶中,待读数稳定后记下水样的温度和pH读数,填入pH 测定记录表(附录 C3)中:16测定数据计算
16.1将实验常测得的数据换算成现场pH,按公武(9)进行温度和压力校正。pH.=pHm + attmt)βd
式中:pHpH一分别为现场和测定时的 pH;(9
GB 12763. 4- 91
一分别为现场和测定时水温,亡,——水样深度,m;
一分别为温度和压力校正系数,(tmt)和d由附录B3和附录B4查得。,8
如果水深在500m以内,不作压力校正,式(9)简化为公式(10):pH = pHn + a(tm t)
第四篇总碱度测定(pH法)
17术语
海水总碱度是中和海水中弱酸阴离子所蒂氨离子的量除以海水体积。海水总碱度用符号A表示、单位为mmal/dm可用下式表示:.10)
A—(HCO;)十2(CO-)十[B(OH)十(OH-)—(H)十c(剩)式中最后—项为剩余碱度,指碳酸、硼酸及氢氧极以外的所有弱酸阴离子浓度的总和,通带其含量较之其他项要低得多,一般情况下可略不计。
18技术指标
18.1准确度:总碱度为1.5mmo1/dm时,相对误差士3.5%:总碱度为2.2mmol/dm2时,相对误差:±2.5%。
18.2精密度:相对标准偏差:士1.5%。19测定方法
19.1方法原理
向水样中如入过量盐酸标准溶波,用pH计测定混合溶液pH值,根据公式计算水样总碱度。19.2试剂及其配制
19.2.10.05tol/dtm3苯二甲酸氮钾标准缓冲溶液,同15.2.2.2.。19.2.20.00600mol/dm盐酸标准溶液(国家三级标准物质),或按下法配制:a。量取 8. 4 cma一级浓盐酸(n=1. 18 g/cm2)于 1 000 cm*量瓶中,用煮沸 15 min 放冷至室温的蒸馏水稀释至标线
b.量取上述盐酸(a)60cm再稀释至1000cm。即为浓度约0.006mol/dm稀盐酸溶液。19.2.3碳酸钠溶液[c(
-Nagcog)=0. 010 00 mol/dm
称取0.5300无水碳酸钠,(一级试剂,预先在220℃恒温2h,置干燥器中冷至室温),用少量蒸馏水猝解后,稀释至 1 000 cm。
19.2.4甲基红[(CH.)NCH.NNC.HCOOHJ—-次甲基蓝混合指示剂称取0.032g甲基红溶于80cm95%乙醇中,加入6.0cm次甲基蓝乙醇溶液(0.01g次甲基蓝溶于100cm*95%乙醇中),混合后加入1.2cm氢氧化钠溶液(pNcm=40.0g/dm,溶波成暗色,贴」棕色瓶中。
19.2.5盐酸标准溶液的标定和浓度计算吸取碳酸钠标准溶液15.00cm于三角烧瓶巾,加甲基红—次甲基蓝混合指示剂6滴,用稀盐酸溶液滴定当溶液由橙黄色转变为稳定浅紫红色即为终点。按公式(11)计算盐酸标准溶液浓度:式中: r(HCI)-
GB 12763. 4—91
盐酸标准溶液的浓度,mol/dm
-NazcO,)—碳酸钠标准溶液的浓度,mol/dmVCI
盐酸标准溶液的体积,cm,
19.3主要仪器
碳酸钠标准溶液的体积,cm。
a.数字式 pH 计
50cm具有内塞的聚乙烯广口瓶,b.
具塞滴定管。
19.4测定步骤
XVna,to
19.4.1pH计定位:用0.05mol/dm2苯二甲酸氢铆标准缓冲溶液进行定位-(11)
19.4.2取25.0cm2水样于50cm其塞聚乙烯广口瓶中,每瓶水样平行取双份,用吸量管取10.00cm盐酸标准溶被加入水样中,加盖旋紧,充分摇勾。19.4.3测定酸化水样的pH值应在3.40~3.90范围内,如大于3.90时,应取出电极对另加入1.00cm标准盘酸,如小于3.40则应另加入5.0cm水样,并在总碱度测定记录表(附录c4)中记下加人的盐酸标准溶液或海水的体积(cm)。20测定数据计算
海水总碱度按公式(12)计筛:
1 000 X at+ × (V+ Vua) -
X VHel X e(HCI)
V。X+
式中:Vw-
水样的体积,cm\
盐酸标准溶液的浓度,mal/dm:c(HCI)-
21术语
盐酸标准液的体积,cm;
混合溶液中氢离广活度(可从树录B5查得);混合溶液中氢离子活度系数(可从附录B6查得)。第五篇活性硅酸盐的测定(硅钼蓝法)←12)
活性硅酸盐是指溶解的可与钼酸铵试剂产生黄色反应的硅酸盐以其硅酸根中的硅原子来计量,用符号Siog-Si表示,单位为μmol/dm。盐效应指试样盐度不同引起测定结果误差的现象,22技术指标
22. 1 检测下限:0. 05 μ mol/drn22.2推确度:硅酸盐浓度为4.5μmol/dm*时,相对误差:士5.0%。浓度为45μmol/dm*时,相对误差:±3. 0%。
22.3精密度:硅酸盐浓度4.5umol/dm时,相对标准偏差士4.0%。浓度为45mol/dm时,相对标准偏差:±3. 0% =
23测定方法
23.1方法原职
GB 12763.4—91
水样中的活性硅酸盘与钼酸铵~盐酸生成硅钳黄杂多酸,然后被米吐尔一一亚硫酸钠还原为硅钳蓝,于12 nm 波长处进行光度测定。23.2试剂及其配制
23.2.1本篇试剂配制用水皆为无硅蒸馏水或新鲜的去离子水。应忙于聚乙烯瓶中,其试剂空白吸光值约为 0. 05。
无硅蒸馏水:可用亚沸蒸馏水:或将蒸馅水(或自米水)流过二个串连的离了交换纯水器。23.2.2酸性钳酸铵溶羧:称取 8.0 &钼酸铵[(NIIa)Mo;Oz+4Hz0],溶」600 cm″蒸馏水中,加24. 0 cm3浓酸(p一1. 18 g/cm)稀释至 1 000 cm*,于聚乙烯瓶中,23.2.3草酸溶被(pmc=100g/dm*)称取10 g草酸(H,C,0*2H,0),用少量蒸馏水溶解后,稀释至100 cm,忙于试剂瓶中23. 2. 41 3(V/V)硫酸
在搅拌和水浴冷却下,将100 cm2*浓硫酸(pu,so,1. 84g/cm2)缓慢地加入300cm蒸馏水中。23-2.5米吐尔——亚硫酸钠还原剂称取5. 0 $米吐尔[(HOC,H,NHCHa),H2SO]溶于 240 cm蒸增水中,加入 3.0 乌无水亚硫酸钠(NazSOs).溶解后稀释至250cm用滤膜过滤,贮于棕色瓶中。23.2.6混合试剂
将100cm2米吐尔—一亚硫酸钠溶液和60 cm草酸溶液混合,划120 cm21:3(V/V)硫酸,冷却后,用蒸馏水稀释至300cm贮于聚乙烯瓶中,有效期两星期。23.2.7人上海水(必须用一级试剂配制):,盐度28:称取25.0g氯化钠(NaCI)和8.0g硫酸镁(MgSO·7H20)用少鼠无硅蒸馏水溶解后,烯释至1000 cm\,贮」聚乙烯瓶中;b.盐度35,称取31.0g氯化钠和10.0g硫酸镁,用少量无砖蒸馅水溶解后稀释至1000cm*,贮于聚乙烯瓶中,其他盐度的人工游水可按上述比例配制。23.2.8硅酸盐系列标雅溶液(国家一级标准物质)。23.2.9自配硅酸盘标推溶液(必须用23.2.8溶液按5.2规定较准),配制方法如下23.2.9.1用氟础酸钠(Na2SiF.>配制硅酸盐标准贮备浴液:将级瓶硅酸钠在105℃烘干1h,于干燥器中冷却至室温,称取4.7020名于聚乙烯烧杯中+加入约300cm无硅蒸馏水,搅拌至完企溶解,转移至1000cm2容量瓶中,稀释至标线:此溶液1.00cm含25. U μ mol SiO.-Si,忙\聚乙烯瓶中,加人 1. 0 cm一氯甲烷,有效期一年。23.2.9.2用二氧化硅(Si0z)配制硅酸盐标雄贴备溶液:称取0.750g二氧化硅(先经120℃烘干1h,在干燥器中冷却),加1ε无水碳酸钠混匀,置于铂サ中,在960~1000℃融熔1h,冷却后,用热,无硅蒸馅水溶解.加2粒(约0.5g)氢氧化钠,转移至500cm容量瓶中,稀释至标线,此溶液1.00cm含25.0μmo1SiOs-Si.于聚乙烯瓶中,加人1.0cm三氯甲烷。有效期1年
23.2.9.3硅酸盐标准使而溶液的配制:在100cm\容串瓶中加入10cm人工海水.加5滴1:4(V/V)硫酸酸化,(如用氟硅酸钠标准溶液,则不必酸化)然后移人2.00cm硅酸盐标准贮备液(23.2.9.1或23.2.9.2)用无硅蒸馏水稀释至标线。此落液1.00 cm含 0.500μmol Sio.Si,于聚乙烯瓶中,有效期24 h。23.3主要仪器
数字式分光光度计;
b.60cm2聚乙烯瓶。
23. 4测定步骤
GB 12763. 491
23.4.1制定标准曲线(0~~25.0μmol/dm):8,取6个100cm容量瓶,分别移入硅酸盐标准使川溶液0,1.00,2.00,3.00,1.00,5.00cm,用与水样盐度接近的人工海水稀释至标线.混勾,即得一系列硅酸盐标溶液,b.在12个50cm2聚乙烯瓶中,各加人10.0cm较性酸铵液,分别加入25.0cm上述(a)硅标准溶液(每种含基各取两份),立即混匀,放置10min(绝对不得超过30min),加入15.0cm混合试剂混勾:
3h后,在分光光度计上,用1.0cm或2.0cm测定池对照人工海水谢岑,丁812nm波长处测量各溶液的吸光值小试剂加人工海水牢凹吸光值为A),记录于标准曲线数据记录表(附录C5)中。颜色可稳定 12 h;
d,用最小二乘法求出标准曲线的回归直线方程Aa+bXr
式中:c—,标准溶液的浓度.μmol/dtn;A—溶液参比人工海水时的吸光值—斜率,即回归系数;
a截距,亦即落液的空白吸光值。-( 13)
制定标准曲线时+采用不同数量的浓度系列,对相关系数临界值的要求如表3,如达不到表中所要求的数值,标准曲线必须重做。表3不同数量的标准系列对相关系数的要求标推熔液浓度系列数量(m)
相关系数(↑)
23.4.2水样测定
在50cm*的聚乙烯瓶中加入10.0cm酸性销酸铵溶液,然后移人25.0cm2水样(每瓶水样取两份),混勺10min后(绝对不得超过30min),加入15.0cm混合试剂,混匀3h后:在分光光度计上,用适当测定池对照人工海水调等,3-812nm波处测虽水样吸光值4%,同时测量试剂加人工海水空白吸光值A,(A按下述方法测定:向两个100cm聚乙烯城中分别移人人工海水25.0cm,然后按上述用量向·一个瓶中加入试剂.测定其吸光值A;向另·-瓶中加入效倍用量的试剂,测定具吸光值A,则3
o2—A>记录丁活性戏酸盐测定记录表(附录C6)中。如硅酸盐浓度太高,可用人工海水释后测定,如整个调查海区硅酸盐液度都独高,可用硅辑黄法(附录A)测定。但同一站的不同层次水样,不得用两种不同方法测定。24测定数据计算
24.1水样中活性硅酸盐的吸光值A.按公式(14)计算:水样的平均吸光值:
式中:Aw
双倍试剂空白吸光值;
A, - w
Ana+ An
小提示:此标准内容仅展示完整标准里的部分截取内容,若需要完整标准请到上方自行免费下载完整标准文档。
海洋调查规范
海水化学要素观测
The speclficatlon for oceanographic survey observationsof chemical parameterg in sea water1主题内容与适用范围
GB 12763. 4—91
本标准规定了海水化学费素观测的技术要求、测定方法和测定数据的计算方法。本标准适用于海洋环境基本要素调查中的海水化学要素观测。2引用标准
GB 12763. 1
GB 12763. 2
GB 12763. 7
3技术设计
海洋调香规范
海洋调规范
海洋调套规范
海洋水文观测
海洋调查资料处理
第一篇一般规定
调查工作开始之前必须进行技术设计,其内容应包括:调查的目的和任务;
调查的站位.时间和次数;
观测项目、方法及技术要求,
测定方法及质量控制:
所需的器材,试剂、表格等:
提交的资料、成果;
人员、经费:
某些持殊的条件保证。
观测项目和要求
观测项日、测定方法及主要仪器见表1。经过互校被确认达到本标准规定的技术指标的其他测定方法,亦可采用。
5测定过程的质量控制www.bzxz.net
5.1称量,容量器血的检定校推:国家技术监督局 1 9 91- 0 3 - 22 批准1992-01-01实施
GB 12763.491
5.1.1分析天平须经国家检定机构检定认为合格,并在检定周期之内使用,础码为经检定合格的三等磁码,
5.1.2滴定管、吸量普,单标线瓶(简称量瓶)等计量容器,均采用国家认证的合搭产品,并在检定周期内使用。
表1观测项目、方法及仪器
观测项目
溶解氟
总碱度
活性硅酸盐
活性碘酸盐
亚硝酸盐
硝酸盐
氨(包括部分氨基酸)
氟氯度
测定方法
澳最滴定法
PH计电测法
PH 測定法
硅蓝法(米吐尔还原法)
磷蓝法(抗坏血酸-酒石酸氧
锑钾)
重氮偶氮法
锌-镉还原法
次漠酸钠氧化法
银量滴定法
注:1)只有特殊要求才测定氧度。溶解氟滴定管
主要仪器
数字式 pH 计;分辨率 0. 01 pH;具有提度补偿。重现性≤0. 02 pH
仪器必须具有防震、防潮性能
数字式分光光度计:仅器噪声不大于0.2%;零点漂移不大于1×10-2h-。波长范国300~900nm
演定管,海水吸管
5.2海洋调查中统一使用的标准溶液必须是经过国家认证的产品。当统使用的标准溶液不足时可以自配,但必须取5份自配标准溶液平行样用上述标准溶液校准:求得其平均浓度。
5.3每一项调查任务开始之前,调查人员必须进行--次比测检查,若参加调查的船只不止一艘,各船实验室之间应进行比测。
5.4样品测定时,每隔一定时间必须用已知浓度的标摊溶液比测,作为测定时的质量控制,并按次序插入,记录于水样测定记录表中。5.5本标准所用的化学试剂,除另标明级别外,皆为二级试剂,所有稀释步骤,除指明落剂外,均指用蒸水或去离于水稀释。除特别指明外,熱馏水与去离子水均可等同使用。5.6本标准中所述的无硅、“无氨”(指不含无机结合氮)、无氨海水、蒸馏水均指用本标准规定的方法无法测出其浓度的海水、蒸鋼水。6出海前的准备
6:1根据调查计划应备足器材物资.并列出清单以备检查,6.2水样瓶应先编号并按顺序排列.溶解氧水样瓶须按11.3,12.3进行准备。6.3各种仪器性能必须正常。并按GB12763.1标准中的海洋调查规范总则检查登记。6.4出海前要对准备工作进行一次全面检否,必要时应进行试航调查。7水样的采集,预处理与贮存
7.1应根据观测项目的需要,选用合适的采水器械,并清洗干净。7.2为避免船对水体扰动,到站时待船停稳后采样。7.3采水位骨应避开船上排污口(或调查船在到达预定站位后,必筑停止排污)防止水样及水下仪器被污柒。
7.4 标准层次见表2。
水深范师
GB 12763. 491
表2观测标准层欣
标准层次
表层,5,10,20,30,底层
表,10,20,30.50,75100,150,200.300,400,500,60D,800,1000,1200,1500,200,2 500,3 000,以下每千米加一层,底层注:①表层指海平面下约1加的水层。(②底层位置和钢丝绳倾角订正按 CB 12763. 2 海祥调查规范海祥水文观测中的规定执行。7.5分样前应先填好水样登记表(附录C1)并核对一遮瓶号,采水后应立即分样。7.6分样的顺序:溶解氧(取两瓶)pH,总碱度(如测氯度,其水样可与此合一瓶)以及五项营养盐(合瓶)
7.7各项日水样的装取、预处理和贮存。7.7.1溶解氧
7.7.1.1水样瓶为容积约120cm(事先经准确测定容积至0.1.cm),并计算其R值的棕色磨口硬质玻璃瓶,瓶塞应为斜平底,
7.7.1.2每层水样装取两瓶。
7.7.1.3装取方法
将乳胶管的一端接上玻璃管,另一端套在采水器的出水口,放出少量水样消洗水样瓶两次。将玻璃管插到分样瓶底部,慢慢注入水样,待水样装满并溢出约为瓶子体积的二分之一时,将玻璃管慢慢抽出,立即用自动加液器<管尖靠近液面)依次注人1.0cm氛化锰溶液和1.0cm2碱性碘化钾溶液<两种溶液的配制见11.2.1,11.2.2),塞紧瓶塞并用手抓住瓶塞寒和瓶底,将瓶缓慢地上下颠倒20次,浸泡在水中,允许存放24h。
7.7.2.1水样瓶为容积50cm双层蔬聚乙烯瓶。7.7.2.2装取方法
用少量水样洗水样瓶两次,慢慢地将瓶充满,立即盖紧瓶塞,置于室内,待水样温度接近室温时进行测定。如果加入1滴氯化求溶液(p(HgC12)=25.0g/dm固定,盖好瓶盖,混合均匀,允许保存24h。7.7.3总碱度、氧度
7.7.3.1水样瓶为容积250cm2具塞、平底的硬质玻璃瓶。初次使用前要用1.0%(V/V)盐酸溶液或大然海水浸泡24h,然后冲洗干净。7.7.3.2装取方法
用少量水样消洗水样瓶两次,然后装取水样约100cm(如需测定氟度应加采水样100cm)立即塞紧瓶塞。应在24 h 内测定完毕。7.7.4五项营养盐
7.7.4.t水样瓶为容积\\500cm*、双层盖、高密度聚乙烯瓶。初次使用前必须用1.0%(V/V)盐酸或天然海水浸泡24h,然后冲洗干净
7.7.4.2滤膜处理
孔径为0.45μm的混合纤维素酯微孔滤膜,使用前先用浓度为1.0%(V/W盐酸漫池12h,然后用蒸馏水洗至中性并浸泡。每批滤膜在使用之前,均必须进行空白试验。7.7.4.3装取方法
GB12763.4—91
用少量水样尚洗水样瓶两次,然后装取水样500cm,立即用处理过的孔径0.45um的微孔滤膜过滤,若需保存,应加入占试样体积下分之二的三氛甲烷,盖好瓶塞,剧烈摇荡约1min,放在冰箱或冰桶内于4~6℃低温保存,水样允许保存24h。7.7.5分样结束时,要仔细检查样品是否齐全,记录是否完整。8观测数据记录整理的一般要求
8.1数据记录,整理按GB12763.1标准中的规定执行,观测报表的填写接GB12763.7标准中的规定执行。
8.2整个调查结束后,必须按合同任务书要求和GB12763.1标准中的有关规定编写调查报告。8.3.资料归档接GB12763.1和GB12763.7标准中的规定执行。第二篇溶解氧测定(碘量滴定法)9术语
溶解氧是指溶解在海水中的氧气。用符号 DO 表示。单化为μ mol/dm氧原子。氧他和度是指测得的浴解氧浓度与在大气压力为1013.25hpa时现场水温、盐度条件下的理论饱和浓度之百分比。
硫代硫酸钠溶液体积校正系数f表示1cm滴定用的硫代硫酸钠溶液相当于浓度o(NaS.O·5H20)=0.01000mol/dm的硫代硫酸钠溶液的体积!(cm*)数。10技术指标
10.1测定范用;5.3μmal/dms-~1.0×10μmol/dm*10. 2检测下限;5.3 μ mol/dm
10.3精密度:氧含量低于160μmal/dm时,标准偏差士2.8×10-μmol/dm,氧含量≥550umol/dm时,标准偏差:二1.0Lmol/dm:11测定方法
11.1方法原理
在-定量的水样中,如入适母的氯化锰和碱性碘化钾试剂后,生成的氢氧化锰被水中溶解氧氧化为褐色沉淀·土要是MnO(OH),如硫酸化后,沉淀溶解:在碘化物存在下,被氧化的锰又被还原为二价态,同时析出与落解氧原子等摩尔数的碘分子。用硫代硫酸钠溶液滴定析出的碘,以淀粉指示终点。11.2试剂及其配制
11.2. 1鼠化锰溶液(c:(Mn21)=2. 1 mol/dm\]将 480g MnClz·4H,0溶于蒸馏水中,并稀释垒1000cm11-2.2 碱性碘化钾溶液[c(Naol[)=6. 4 nol/dm,c(K1)=1. 8 mol/dm\。溶解256g氢氧化钠于300cm蒸馏水t,溶解300g碘化钾于300cm蒸馏水中,然后将上述二溶液混合,稀释至1 000cm。
11.2.3淀粉-丙三醇(甘油)指示剂100cm丙兰醇rCH(OH)s中加人3.0g可溶性淀粉(CIf0),加热至190℃,至淀粉完全溶解:此液在常温下可保存年,出现洋浊不影响指示剂的功效。11.2. 41:3(V/W)硫酸
在搅拌和水浴的冷却下,将一体积的浓硫酸(=1.81g/cm\)缓慢地加入三体积的燕增水巾。GB 12763. 4—91
11.2.5硫代硫酸钠溶液(c(Na,S,0,)=0.01mol/dm)称取25.0g硫代硫酸钠(NazS:0:·5Hz0),用少量蒸馏水溶解后,稀释至1000cm*加入1.0g无水碳酸钠(Na.CO.).混匀。贮于棕色试剂瓶中,此液浓度为0.1mol/dm。放置15天后,用刚煮沸冷却的蒸馏水稀释成0.01mal/dm的溶液。11.2.6碘酸钾标准溶液Cc(1/6KI0)=1.000×10°μmal/dm:。碘酸钾标准溶液(国家二级标准物质)b.、自配碘酸钾标准溶液,必须定期用上述碘酸钾标准溶液(11.2.6.a)按5.2规定校准。配制方法茹
取少量碘酸钾于120℃烘2h,于干燥器内冷却,准确称取3.567g溶于刚煮沸并冷至室温的蒸馅水中,移入1000cm量瓶中,稀释至标线,混勾,贮于棕色试剂瓶中,在56℃低温保存,有效期3个月。使用时稀释至10倍,即得 c(1/6KI0g)=1. 000×10\μmol/um3碘酸钾标准裕液。11.3主要仪器
.水样瓶:穿积约120cm棕色磨口玻璃瓶,瓶塞为锥形或斜平底形,磨口要严,每个水样瓶缬按12.3准确测定容积至0.1cm并编制R值表:b.溶解氧滴定管:25cm2皮头、分刻度值为0.05cm;、电磁搅拌器;
d,15.00em海水吸量管;
e.1.0cm,5.0cm可调定量加液器。11. 4测定步骤
11.4.1硫代硫酸钠溶液的标定
用吸草管吸取15.00cm碘酸钾标准溶液(见11.26,双份),沿壁注入碘量瓶中,用少量蒸馅水冲洗瓶壁,加人0.6碘化钾。混匀再加人1.0cm1:3(V/V)硫酸,再混勾,盖好瓶塞,放置2min。沿壁洗110cm蒸馏水,放入磁转子。立即开始搅拌并用硫代硫酸钠溶液进行滴定,待试液呈淡黄色时加入3~4滴淀粉指示剂,继续滴至溶液蓝色刚消失。重复标定至两次滴定管读数相差不超过0.03cm\为止。将滴定管读数记入溶解氧测定记录表(附录C2)中,每隔24h标定一次。
11.4.2水样测定:
水样固定后,待沉淀降至瓶的下部,便可进行滴定。a。打开水样瓶塞,将上层清液倒一部分在三角烧瓶中,立即向沉淀中加入1.0cm21:3(V/V)蔬酸;塞紧瓶塞,振荡水样瓶至沉淀全部溶解。b.打开水样瓶赛,将瓶内溶液沿壁倾倒入三角烧瓶中,立即开始搅拌滴定,待试液呈淡黄色时,加人3~4滴淀粉指示剂,继续滴至呈淡蓝色。c.倒出三角烧瓶中的部分试液于原水样瓶中尚洗后,再倒回三角烧瓶中继续滴定至无色。待20s后,如试液不淡蓝色,即为终点.将滴定所消耗的硫代硫酸钠溶液体积记录于溶解氧测定记录表附录c2)中。
11.4.3试剂空白(m)测定
吸取1.00cm2c(1/6K10s)=1.000×10μmol/dm的碘酸钾标准熔液于碘量瓶中,依次加入120cm蒸馅水,1.0cm21:3(V/V)硫酸和1.0cm碱性碘化钾溶液和1.0cm2氯化锰溶液(每加入一种试剂,均需混匀)然后立即用标定过的硫代硫酸钠溶液滴定至整点,所消耗的硫代硫酸钠溶掀体积为Vat.
再向上迷溶液中加入1.00cm碘酸钾标准溶液,混匀后,立即用硫代硫酸钠溶液重新滴定至终点,所消耗的硫代硫酸销溶液体积为Vz,则Bam=Vl-V.2,当Bamp值大于9.0μmol/dm氧时,必须更换试剂。
12测定数据计算
GB127 63. 4— 91
12. 「硫代硫酸钠溶液体积校正系数的计算:f
式中:V,——标定时取用的1.000×10\umol/dm碘酸钾溶液的体积,cm*V---标定时消耗硫代硫酸钠溶液的体积,cm\。f 值必须在 0. 9~1. 1之间,否则必须调节硫代硫酸钠溶液浓度。12.2硫代硫酸钠溶减的浓度按式(2)计宽:c(Sr0-) = f × 1. 0 × 10*μ mol/dm* = f × 10t u mol/dm12.3水样瓶客积测
将水样瓶装满蒸增水寒上瓶,擦干称重,减去干燥的空瓶重最。除以该水温时蒸缩水的比重(见附录 B10)。将测定结果编制R值表。12.4海水中溶解氧浓度接氧原子计算如下式:r(0) =
V. Xfx ci
(- V) X 2
滴定时消耗硫代硫酸钠溶液的体积,cm;了“硫代硫酸钠溶液体积校正系数;碘酸钾标准液浓度1,000×10umal/dmV.-
水样瓶容积,cm2;
两种固定剂(MnCly,KI-NaOH)总体积,cm\Ci
{V3—V)X2
则式(3) 可表示为 c(O) V × f × R对于排一个水样瓶来说比是一个定值,称为水样瓶的俏。12.5氧饱和度(0)的计算
式中:r(o)一测得水样的氧浓度,H mol/dm*;cor-
-在现场的水温、盐度和压力条件下,空气中氧在海求中的饱和浓度,μmol/dm(由附录B1查得)。
12. 6氧在不同的韫度和盐度的海水中的饱和浓度,可按 UNESCO值(见刚录B1)进行计算。即:Inc(Or)=A+A(100/T)+An(T/100)+A(T/100)+$[B,+ B2(T/100) + B;(T/100)*3
式中: e(or)—
氧在海水中的饱和滋度。即在人气总压力为 1 013.25 hPa时,按体积计算含氧20.95%,并被水蒸汽饱和了的大气中的氧在海水中的溶解度。T-热力学温度,K;
8—盐度:
A,R-—-常数.其量值为1
A,= -173. 429 2:
Az249.6339;
4g=143.3483
Af = —21. 849 2;
B =-0. 033 096 :
Bg —0. 014 259 ;
Bs=-0.001700 0
GB 12763. 4
注:按式(5)和.上述有关参数计算的饱和浓度,其计量单位为cm/m,如换算为/mol/dm的氧原子,应将其计算结果乘上转换系数 89, 23。
第三篇pH测定(pH计电测法)
13术语
pH 是表示溶液中氢离子活度(l)的一种标度,定义为:pH 代表氢离子活度的负对数。即 pH一-lg[a ]
14技术指标
14. 1 精密度:±0. 01 pHl。
14. 2准确度;0. 02 pH,
15测定方法
15.1方法原理
海水的PH值是根据测定玻璃电被的pH和该电池电动势的关系定义为:甘汞电极对的电动势而得。因为海水水样的H与标雅溶液pH,=pH,+(E,-Er)/(RT/^) . In10当玻璃-甘汞出极对插入标准缓冲溶液时,令:
A = pH,
pH = A
In10RT/F
In10 RT/E
在同一温度,分别测定同一电极对在标准缓冲溶液和水拌中的电动势,则水样的PH值为:pH,- pH, +
E, —
In10 H7/F
式中:pHL-水样的 PH 值
pH-—标准缓溶波的 pH 值,
E—玻璃-甘汞电极对插入水样中的电势,mV;5玻璃-甘汞电极对插人标准缓冲溶液中的电动势,切VR-
一气体常数,
F—-法拉第常数,
(6)
(8)
T——热力学温度,K。
15.2试剂及其配制
15.2. 1袋装pH缓冲剂(见附录B2)GB 12763.4—91
a。邻苯甲酸钾(25~,pH=4.003)b.混合磷酸盐(25℃,pH=6.864);c,十水四硼酸钠(硼砂,25C+PH=9.182)。15.2.2pH标准缓冲溶液也可按下述方法配制15.2.2. 1标准物质的预处理t
邻苯二甲酸氢钾(COOHCH,COOE).在115℃士5C烘2h后,F下燥器中冷却:b磷酸氢一钠(NazHPOa)和磷酸二氢钾(KH,PO.)均预先在115±5C烘2 h后,于T燥器中冷却;c.十水四硼酸钠(NaB,0,·10H,0)在盛有蔗糖饱和溶液的干燥器中放置 48 h,并继续保存于此干燥器中:
d.蒸馏水:电导率应小丁2×10:S/em(s 为西门子)。配制四硼酸钠标准溶液,所用的馏水要煮沸10 min,冷却后,立即配制;15.2.2.2配制方法
:0.050 0mol/dm邻苯一甲酸氢钟缓冲溶液配制:将 10. 12 g 邻苯二甲酸氢钾用少量蒸馏水溶解后,稀释至 1 000 cm,切11. 0 cm*三氰甲烷,混勺]:保存丁聚乙烯瓶中,可稳定3个月。b。0. 025 0 ml/dm磷酸二氢钾与 0. 025 0 mol/dm磷酸氢二混合标准缓冲溶液配制:将 3. 388 g磷酸二氢钾和 4. 428 g 尤水磷酸氢二钠用少量蒸馏水溶解后,稀释至 1 000 cm°,加 1. 0cm2三氯甲烷,混匀+保存了聚乙烯瓶中,可稳定 3-个月。c.0.0100mo1/dm四硼酸钠缓冲溶液配制:称取3.800g十水四硼酸钠用少量新鲜蒸水溶解后,稀释至1000cm,混勾,分装保存丁聚乙烯瓶中,瓶山用蜡封住,可稳定 3个月,在配制时,每升应加 1.0 cm\三氯甲烷作为防腐剂,开瓶后,使用期不得超过一星期。
标准缓冲溶液的 pH 值随温度而变化,0~45C时的 pH 值列于附录 B2 中15.2.3饱和氯化钾(KCI)溶液
称取40&氟化钟,榕于100cm热馏水中(此溶液应与固体氣化钾共存)。15.2. 4氯化汞(HgClz)溶液(p一25. 0 g/dm\),败于棕色试剂瓶中15.3主要仪器
数字式H计(必须具有温度补偿和二点定位功能)。15.4测定步骤
15.4.1如非复合电极必须仔细匹配。15.4.2对nH计避行双标定位。
15.4. 3水样测定
定位后将电极对提起,移开标准缓冲获液,用蒸馏水冲洗电极后用滤纸片将水吸下,然后浸入水样瓶中,待读数稳定后记下水样的温度和pH读数,填入pH 测定记录表(附录 C3)中:16测定数据计算
16.1将实验常测得的数据换算成现场pH,按公武(9)进行温度和压力校正。pH.=pHm + attmt)βd
式中:pHpH一分别为现场和测定时的 pH;(9
GB 12763. 4- 91
一分别为现场和测定时水温,亡,——水样深度,m;
一分别为温度和压力校正系数,(tmt)和d由附录B3和附录B4查得。,8
如果水深在500m以内,不作压力校正,式(9)简化为公式(10):pH = pHn + a(tm t)
第四篇总碱度测定(pH法)
17术语
海水总碱度是中和海水中弱酸阴离子所蒂氨离子的量除以海水体积。海水总碱度用符号A表示、单位为mmal/dm可用下式表示:.10)
A—(HCO;)十2(CO-)十[B(OH)十(OH-)—(H)十c(剩)式中最后—项为剩余碱度,指碳酸、硼酸及氢氧极以外的所有弱酸阴离子浓度的总和,通带其含量较之其他项要低得多,一般情况下可略不计。
18技术指标
18.1准确度:总碱度为1.5mmo1/dm时,相对误差士3.5%:总碱度为2.2mmol/dm2时,相对误差:±2.5%。
18.2精密度:相对标准偏差:士1.5%。19测定方法
19.1方法原理
向水样中如入过量盐酸标准溶波,用pH计测定混合溶液pH值,根据公式计算水样总碱度。19.2试剂及其配制
19.2.10.05tol/dtm3苯二甲酸氮钾标准缓冲溶液,同15.2.2.2.。19.2.20.00600mol/dm盐酸标准溶液(国家三级标准物质),或按下法配制:a。量取 8. 4 cma一级浓盐酸(n=1. 18 g/cm2)于 1 000 cm*量瓶中,用煮沸 15 min 放冷至室温的蒸馏水稀释至标线
b.量取上述盐酸(a)60cm再稀释至1000cm。即为浓度约0.006mol/dm稀盐酸溶液。19.2.3碳酸钠溶液[c(
-Nagcog)=0. 010 00 mol/dm
称取0.5300无水碳酸钠,(一级试剂,预先在220℃恒温2h,置干燥器中冷至室温),用少量蒸馏水猝解后,稀释至 1 000 cm。
19.2.4甲基红[(CH.)NCH.NNC.HCOOHJ—-次甲基蓝混合指示剂称取0.032g甲基红溶于80cm95%乙醇中,加入6.0cm次甲基蓝乙醇溶液(0.01g次甲基蓝溶于100cm*95%乙醇中),混合后加入1.2cm氢氧化钠溶液(pNcm=40.0g/dm,溶波成暗色,贴」棕色瓶中。
19.2.5盐酸标准溶液的标定和浓度计算吸取碳酸钠标准溶液15.00cm于三角烧瓶巾,加甲基红—次甲基蓝混合指示剂6滴,用稀盐酸溶液滴定当溶液由橙黄色转变为稳定浅紫红色即为终点。按公式(11)计算盐酸标准溶液浓度:式中: r(HCI)-
GB 12763. 4—91
盐酸标准溶液的浓度,mol/dm
-NazcO,)—碳酸钠标准溶液的浓度,mol/dmVCI
盐酸标准溶液的体积,cm,
19.3主要仪器
碳酸钠标准溶液的体积,cm。
a.数字式 pH 计
50cm具有内塞的聚乙烯广口瓶,b.
具塞滴定管。
19.4测定步骤
XVna,to
19.4.1pH计定位:用0.05mol/dm2苯二甲酸氢铆标准缓冲溶液进行定位-(11)
19.4.2取25.0cm2水样于50cm其塞聚乙烯广口瓶中,每瓶水样平行取双份,用吸量管取10.00cm盐酸标准溶被加入水样中,加盖旋紧,充分摇勾。19.4.3测定酸化水样的pH值应在3.40~3.90范围内,如大于3.90时,应取出电极对另加入1.00cm标准盘酸,如小于3.40则应另加入5.0cm水样,并在总碱度测定记录表(附录c4)中记下加人的盐酸标准溶液或海水的体积(cm)。20测定数据计算
海水总碱度按公式(12)计筛:
1 000 X at+ × (V+ Vua) -
X VHel X e(HCI)
V。X+
式中:Vw-
水样的体积,cm\
盐酸标准溶液的浓度,mal/dm:c(HCI)-
21术语
盐酸标准液的体积,cm;
混合溶液中氢离广活度(可从树录B5查得);混合溶液中氢离子活度系数(可从附录B6查得)。第五篇活性硅酸盐的测定(硅钼蓝法)←12)
活性硅酸盐是指溶解的可与钼酸铵试剂产生黄色反应的硅酸盐以其硅酸根中的硅原子来计量,用符号Siog-Si表示,单位为μmol/dm。盐效应指试样盐度不同引起测定结果误差的现象,22技术指标
22. 1 检测下限:0. 05 μ mol/drn22.2推确度:硅酸盐浓度为4.5μmol/dm*时,相对误差:士5.0%。浓度为45μmol/dm*时,相对误差:±3. 0%。
22.3精密度:硅酸盐浓度4.5umol/dm时,相对标准偏差士4.0%。浓度为45mol/dm时,相对标准偏差:±3. 0% =
23测定方法
23.1方法原职
GB 12763.4—91
水样中的活性硅酸盘与钼酸铵~盐酸生成硅钳黄杂多酸,然后被米吐尔一一亚硫酸钠还原为硅钳蓝,于12 nm 波长处进行光度测定。23.2试剂及其配制
23.2.1本篇试剂配制用水皆为无硅蒸馏水或新鲜的去离子水。应忙于聚乙烯瓶中,其试剂空白吸光值约为 0. 05。
无硅蒸馏水:可用亚沸蒸馏水:或将蒸馅水(或自米水)流过二个串连的离了交换纯水器。23.2.2酸性钳酸铵溶羧:称取 8.0 &钼酸铵[(NIIa)Mo;Oz+4Hz0],溶」600 cm″蒸馏水中,加24. 0 cm3浓酸(p一1. 18 g/cm)稀释至 1 000 cm*,于聚乙烯瓶中,23.2.3草酸溶被(pmc=100g/dm*)称取10 g草酸(H,C,0*2H,0),用少量蒸馏水溶解后,稀释至100 cm,忙于试剂瓶中23. 2. 41 3(V/V)硫酸
在搅拌和水浴冷却下,将100 cm2*浓硫酸(pu,so,1. 84g/cm2)缓慢地加入300cm蒸馏水中。23-2.5米吐尔——亚硫酸钠还原剂称取5. 0 $米吐尔[(HOC,H,NHCHa),H2SO]溶于 240 cm蒸增水中,加入 3.0 乌无水亚硫酸钠(NazSOs).溶解后稀释至250cm用滤膜过滤,贮于棕色瓶中。23.2.6混合试剂
将100cm2米吐尔—一亚硫酸钠溶液和60 cm草酸溶液混合,划120 cm21:3(V/V)硫酸,冷却后,用蒸馏水稀释至300cm贮于聚乙烯瓶中,有效期两星期。23.2.7人上海水(必须用一级试剂配制):,盐度28:称取25.0g氯化钠(NaCI)和8.0g硫酸镁(MgSO·7H20)用少鼠无硅蒸馏水溶解后,烯释至1000 cm\,贮」聚乙烯瓶中;b.盐度35,称取31.0g氯化钠和10.0g硫酸镁,用少量无砖蒸馅水溶解后稀释至1000cm*,贮于聚乙烯瓶中,其他盐度的人工游水可按上述比例配制。23.2.8硅酸盐系列标雅溶液(国家一级标准物质)。23.2.9自配硅酸盘标推溶液(必须用23.2.8溶液按5.2规定较准),配制方法如下23.2.9.1用氟础酸钠(Na2SiF.>配制硅酸盐标准贮备浴液:将级瓶硅酸钠在105℃烘干1h,于干燥器中冷却至室温,称取4.7020名于聚乙烯烧杯中+加入约300cm无硅蒸馏水,搅拌至完企溶解,转移至1000cm2容量瓶中,稀释至标线:此溶液1.00cm含25. U μ mol SiO.-Si,忙\聚乙烯瓶中,加人 1. 0 cm一氯甲烷,有效期一年。23.2.9.2用二氧化硅(Si0z)配制硅酸盐标雄贴备溶液:称取0.750g二氧化硅(先经120℃烘干1h,在干燥器中冷却),加1ε无水碳酸钠混匀,置于铂サ中,在960~1000℃融熔1h,冷却后,用热,无硅蒸馅水溶解.加2粒(约0.5g)氢氧化钠,转移至500cm容量瓶中,稀释至标线,此溶液1.00cm含25.0μmo1SiOs-Si.于聚乙烯瓶中,加人1.0cm三氯甲烷。有效期1年
23.2.9.3硅酸盐标准使而溶液的配制:在100cm\容串瓶中加入10cm人工海水.加5滴1:4(V/V)硫酸酸化,(如用氟硅酸钠标准溶液,则不必酸化)然后移人2.00cm硅酸盐标准贮备液(23.2.9.1或23.2.9.2)用无硅蒸馏水稀释至标线。此落液1.00 cm含 0.500μmol Sio.Si,于聚乙烯瓶中,有效期24 h。23.3主要仪器
数字式分光光度计;
b.60cm2聚乙烯瓶。
23. 4测定步骤
GB 12763. 491
23.4.1制定标准曲线(0~~25.0μmol/dm):8,取6个100cm容量瓶,分别移入硅酸盐标准使川溶液0,1.00,2.00,3.00,1.00,5.00cm,用与水样盐度接近的人工海水稀释至标线.混勾,即得一系列硅酸盐标溶液,b.在12个50cm2聚乙烯瓶中,各加人10.0cm较性酸铵液,分别加入25.0cm上述(a)硅标准溶液(每种含基各取两份),立即混匀,放置10min(绝对不得超过30min),加入15.0cm混合试剂混勾:
3h后,在分光光度计上,用1.0cm或2.0cm测定池对照人工海水谢岑,丁812nm波长处测量各溶液的吸光值小试剂加人工海水牢凹吸光值为A),记录于标准曲线数据记录表(附录C5)中。颜色可稳定 12 h;
d,用最小二乘法求出标准曲线的回归直线方程Aa+bXr
式中:c—,标准溶液的浓度.μmol/dtn;A—溶液参比人工海水时的吸光值—斜率,即回归系数;
a截距,亦即落液的空白吸光值。-( 13)
制定标准曲线时+采用不同数量的浓度系列,对相关系数临界值的要求如表3,如达不到表中所要求的数值,标准曲线必须重做。表3不同数量的标准系列对相关系数的要求标推熔液浓度系列数量(m)
相关系数(↑)
23.4.2水样测定
在50cm*的聚乙烯瓶中加入10.0cm酸性销酸铵溶液,然后移人25.0cm2水样(每瓶水样取两份),混勺10min后(绝对不得超过30min),加入15.0cm混合试剂,混匀3h后:在分光光度计上,用适当测定池对照人工海水调等,3-812nm波处测虽水样吸光值4%,同时测量试剂加人工海水空白吸光值A,(A按下述方法测定:向两个100cm聚乙烯城中分别移人人工海水25.0cm,然后按上述用量向·一个瓶中加入试剂.测定其吸光值A;向另·-瓶中加入效倍用量的试剂,测定具吸光值A,则3
o2—A>记录丁活性戏酸盐测定记录表(附录C6)中。如硅酸盐浓度太高,可用人工海水释后测定,如整个调查海区硅酸盐液度都独高,可用硅辑黄法(附录A)测定。但同一站的不同层次水样,不得用两种不同方法测定。24测定数据计算
24.1水样中活性硅酸盐的吸光值A.按公式(14)计算:水样的平均吸光值:
式中:Aw
双倍试剂空白吸光值;
A, - w
Ana+ An
小提示:此标准内容仅展示完整标准里的部分截取内容,若需要完整标准请到上方自行免费下载完整标准文档。
标准图片预览:





- 热门标准
- 国家标准(GB)
- GB/T2828.1-2012 计数抽样检验程序 第1部分:按接收质量限(AQL)检索的逐批检验抽样计划
- GB/T228.1-2021 金属材料 拉伸试验 第1部分:室温试验方法
- GB/T18204.4-2000 公共场所毛巾、床上卧具微生物检验方法细菌总数测定
- GB/T97.1-2002 平垫圈A级
- GB/T23892.3-2009 滑动轴承 稳态条件下流体动压可倾瓦块止推轴承 第3部分:可倾瓦块止推轴承计算的许用值
- GB/T11839-1989 二氧化铀芯块中硼的测定 姜黄素萃取光度法
- GB15603-2022 危险化学品仓库储存通则
- GB/T7433-1987 对称电缆载波通信系统抗无线电广播和通信干扰的指标
- GB/T21238-2007 玻璃纤维增强塑料夹砂管
- GB/T28809-2012 轨道交通 通信、信号和处理系统 信号用安全相关电子系统
- GB/T9239-1988 刚性转子平衡品质 许用不平衡的确定
- GB/T15917.3-1995 金属镝及氧化镝化学分析方法 对氯苯基荧光酮--溴化十六烷基三甲基胺分光光度法测定钽量
- GB/T5738-1995 瓶装酒、饮料塑料周转箱
- GB/T1804-2000 一般公差 未注公差的线性和角度尺寸的公差
- GB/T13985-1992 照相机操作力和强度
- 行业新闻
请牢记:“bzxz.net”即是“标准下载”四个汉字汉语拼音首字母与国际顶级域名“.net”的组合。 ©2025 标准下载网 www.bzxz.net 本站邮件:bzxznet@163.com
网站备案号:湘ICP备2025141790号-2
网站备案号:湘ICP备2025141790号-2