- 您的位置:
- 标准下载网 >>
- 标准分类 >>
- 建筑材料行业标准(JC) >>
- JC/T 975-2005 道桥用防水涂料
标准号:
JC/T 975-2005
标准名称:
道桥用防水涂料
标准类别:
建筑材料行业标准(JC)
标准状态:
现行-
发布日期:
2005-02-14 -
实施日期:
2005-07-01 出版语种:
简体中文下载格式:
.rar.pdf下载大小:
457.27 KB
起草人:
杨胜、朱冬青、朱志远、黄顺禧、张捷、高德财等起草单位:
中国化学建筑材料公司苏州防水材料研究设计所 北京市市政工程设计研究总院等归口单位:
全国轻质与装饰装修建筑材料标委会提出单位:
中国建筑材料工业协会相关标签:
防水涂料
点击下载
标准简介:
标准下载解压密码:www.bzxz.net
本标准规定了水泥混凝土道桥用防水涂料的分类、一般要求、技术要求、试验方法、检验规则以及包装、标志、运输和贮存。本标准适用于以水泥混凝土为面层的道路和桥梁表面,并在其上面加铺沥青混凝土层的防水涂料。 JC/T 975-2005 道桥用防水涂料 JC/T975-2005
部分标准内容:
[CS 91. 120. 30
备率号:15247—2005
中华人民共和国建材行业标准
JC/T9752005
道桥用防水涂料
Waterproofing coatings for concrete bridge and rond surface2005-02-14发布
2005-07-01实施
示准搜搜网.各类标准行业资料免费前言
.IC.T 975--2005Www.bzxZ.net
本标准参照了H本标准JT16021一2门建筑防水涂。,欢洲标准草室r146952柔防水猫材一马于润凝十所面和车筛通行的凝士衰面的增遇沥青卷材一定义和要求》,总统实验数据和工调
本标准由中国独筑村料1.业协会提出:本标准由全国轻,责与装饰装修建筑村料标准化技术委员会后口,心标准负责起草单立:中国化学建筑材料公司苏州游水材料酬究设计所、北京方市政工程设计研究总院、中国连筑防水材料工业协会、上海市市政工程设计研究院,本标准琴原起克单立:北京东方南虹.防水技术股份有限公司、盘锦禹王防永建材案闭有限公司、上海湿克威建筑材料有限公司、上海市隧道工程公司防水材料厂、上海汇城建筑装有限公司徐州卧牛山新薪型防水材科有限公司、北京中逆新型连筑材料公司、北京东海防瞬防水工技术有限量色公司、北京建工华工程技术有限公司,河南省彬虹水材料有限公司、巴斯大(三三)有限公司、上海禾普化工公司、青岛市润邦化二建材布限公司.三:峡市八四九化1一,上湖华友特种建材工程有限公司、方准集闭北京违研究总院新型建材研究所。本标册土要起草人:杨胜、朱冬青、朱三选、黄顺禧、张捷、商德财、黄以昭、博若梁,张福中,本标准为首次发布
各类标准行业资料免费范
道桥用防水涂料
JC975—2006
本标准规定了水泥混凝十道桥用防水涂料的分类、一般要求、技术要求,式验方法、检验规则以及包装、标患、运输和辟存
本标准运用于以水流渴避十为面层的道蹄和桥燥表山,并在其上面圳铺沥青混凝三层的防水涂料。2规范性引用文件
下划文件中的条款通过本标准的引用而成为本标准的条款:凡是准[期的引用文件,其随后所有孜惟改单(不创抵缺误拍内容)或订版均不逅用示本标催,燃而,鼓感根据本标准达成边及的各方研究是吾可使用这整文行的最新版本。凡起不注口期的引用文件,其最暂版本适用于本标难。B/28-199R蔬化橡胶或热塑性换胺拉伸应力应变性能的测定就001S037:1994)B318—1983涤料产品的取样
GB/16—1997建筑防水涂料试验方法JGJ/T5··1996替通混凝土配合比设许规程J'GF40—2004公路沥击路面施1.技太版池3分类
3.1类型
3.1.1产品按材料性质分为道乔用聚合改性沥青防水涂料(PB)、道桥月案氨酯防水涂料(孔L))、道桥用象合氮水泥所求涂科(,,
3.1.2道桥毕象个物改性沥青防术涂料按使用方式分为水性冷施T((1.验)、热焙施工(R型)两再,3.1.3逆桥用聚合物改性钙古防水涂料按性能分为【、I两类。3.2标记
产品表名称、使用方式、类别和标性号赖序标记。示例:E竞排皮水注崇合妆改性品青药水途料花记发道桥用防水涤料 PR 1.JC/T 975—2005-4一般要求
本标准包活的产品不应对人体、生物与环境造成有声的影响,所涉及与使用有关的安全与环保要求应符合我国有关标泄和规范的规定本标准的产品在应用时,应与增强材料和或保护层结合使压,其中聚氮翻防水徐料与沥青混凝土层间需设过波界面层,
5技术要求
5.t外观
5.1.1「.型道桥用聚合物改性沥声防水染料应为棉褐色或黑情色液位,经凝拌后元凝胶,结块,呈均勾状态。
准搜搜网W.各美标准行业资料免费C975-2005
5.1.4道矫用聚合物水泥附承涂死的液料组份应为的寸站凋体,无凝胶,给块,粉料组分应无态质黏块。
5.2涂料通用性能
产品性能应符合表1妥求。
周体量%
表干对间“
实千时间“小
耐热度/℃
不透水性/.3MPa,acn
新品柔度/么
拉伴强潼/MP:1
断系伸率/V
此神强度保持事/
温柔度/
质置增加/%
拉神强能保再率/%
断裂延通率/%
低湿柔度/℃
加热律编率/%
届量损失/归
涂料再水泥混凝土粘结强度/MPa表1涂料通用性能
日不适用于R建桥用案合物改性两胃随水涂料,5. 3 涂料应用性能
冷数日性来求
无流尚、谢动、滴落
力婴较
无裂效
无继较
周各美标准行业资料免费号
50粘结强安*/MP:
快设压与抗维性
接缝变形能力
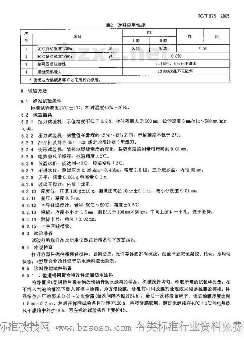
供需不方根据需要可以采用其它活度。B谜验方法
标准试验条件
囊2涂料应用性能
标准试验温度23℃2℃:码对湿度45%~70%,F3
U.1MP,)sin不差水
12000微征不无破
IC/T9752005
6.2试验器具
6.2.1拉试盗机:示值档度不低于0.2V,拉件范围大于500m,拉伸速度0/mit500mm/ir调.
6.2.2压力试验机:测量直在量程的15%--5%之间,示值精度不低一2%。6.2.3冲机及符合G/52规定的亚铃状【型裁刀。6.2.4
变形试验机:能控驱缝案度的变化,裂缝宽度的测量可疗确到0.01,电热鼓风干燥箱:控温精度上2℃。低海拒:能达别-40℃,控漏清+2不遥水议:测试压力0.05Apu~0.4Mpu,特度2.5级,三个避盘,内径轮mm。天平:感量 0. 0C1 和感量. 1 R:丧干蝶器:内放:燥剂
厚度没:压基100g±10,测量面直径10=士0.1,度小分度值0.01mm:直尺:精度0.5,
半导体温度计:盘程-50℃~50%,度土0.5它铝板:净度小十1.5m,而B!人于100mm×50m,中司上部一小孔:便于悬持游标卡尺:精度+0.亚。
十字开链槽板,
6.3试验准备
试验前所取样品及所用议器在标准条件下放置24h。6.4外观检查
打开容器升揽拌棒轻轻世控,日测检进,允许容器底部有沉淀,稳冲层度元凝胶、约获,呈均状态,R型聚合物改性沥否防水料应无杂质。.5涂料性能试件副备
6.5.1L型道桥用聚合缺改性沥青防水涂料将静量后L型道桥月聚合彻改性沥青础水涂料的样品,还械挖拌均匀:称取所需的试验样品量,在不混入气池的情况下倒入模框中涂后:为方便脱膜,涂厘前可月说膜剂处理或采用易脱膜物模板,样品按生产厂的要求分(3~5)次涂覆(每次问隔不超过24h),最后一次将表面刮平,保证涂膜厚度达到1.5工02m,然后在标准试验条性下养沪120h,再将涂膜脱膜,翻过来继续在4l℃±2它的电热鼓风于渠箱中养产48h。再在标准试验条件下养护4h。示准搜搜网
周各类标准行业资料免费JC./T 975·2005
将静置后型道用聚合物改性谢骨防水涂料样品按生产厂的要求加熟到所规定的温典,称取所需的样品量,在不混入气滤的情祝下到入获框中涂短,并将表面刮平,保证涤魁厚度达到1.5mm土1.2mm燃后在标准系件下效置21ha
6.5.3道桥用聚氨防水涂料
将置后的道乔用凝氢酯防水涂料的样帖,不械搅拌均寸,称收所需的样品童,不得迅入稀群剂若尽多组份的涂料,则按学产厂要求的配合比混合后充分搅持5mi:在不入气游的情说,一倒入模脏涂瘦。为方便脱膜,覆前可用脱腰剂处理或采用局脱感的横核。样品核生产厂的要求分(2~3)改途泵(每次隔不超过24h),量后一改将发面刮子,保证涂膜厚度达垒1.5mm土0.2即。然后在标准试验条件下养护963,再将综膜脱膜,翻过来继续在标准试验条件下养护72h。6.5.4道桥用聚合水泥防水涂料
将静置后道桥用聚合物水泥防水涂的样品,称取所需的样品量,按生产厂要求的配合比混合忘机减说托均句:在不崛入气泡的情说下例入模抵中吸。为方便照膜,涂疫前可用脱膜剂处理或采用别脱膜的雌扳,样品按生产,一的要求分之~3次缔爱(每次间再不起对24的),最后一次将表刮平,楽证涂膜厚度达到.5m土0.2mm。例备好豹试样在标准条件下养户1681,然后脱膜,再生50℃土2℃的干燥箱三烘24、取山册连标谨条件放置45。6.5.5检查涂外现
涂膜表直应光滑平整,无明显气泡,然后技表3的要求裁取试件。表3涂料性能试件形状和致量
试验项
不透水性
沉温柔安
拉伸强度
断些延旧平
拉津强度保持革
断想延伸率
低温柔度
拉伸强匿保持率
新塑研地部
低温系度
如热神缩举
整损失
涂料与水泥泥凝上粘续甄度
6.6固体含量
6. 6. 1试验步骤
试性形长X
150×15
100×25
符会0B/T528规定的唯验:型
符合GB/T528现定的哑转:!
符合GR/T52A规定的匠号1型
符合B/T528规定的格:型
100×25
10× 25
符合B/T528规定的吸铃:型
符合SR/T628规定的吓轻:型
100×25
100×25
宇型砂浆缺试件
示准搜搜网.各类标准行业资料免费JC/T975—2005
从样品中取3g=.5g的详品例入已干保称的直轻65±5的培养血(m)中到平,立即称量(ml)然后在标准试验条件下放置24上:再必入105℃土2℃凸热鼓风于煤箱户,恒温3h,山放入下器中,在233℃冷即2h,称盘(m)。
6. 6. 2 缩果计算
固体含量按式(1计算:
Xm-m×100
式中:
Y…固体含量,单位为百分数(%):m,一率养IL质量、单位为克();m干燥前试样和培养,单位为克(s):一干燃后试栏和培养血质盘、单位为克(s)。试样结乐取两改平行试验的平均草:结果计算赖确到1收:6.了表干时间
技GB/T16777-1997乎13.2.1法的规定进行,涂脑用量为0.5kg/m*6.8实干时间
核GR/T1R777—1997中12.2.23法的规定进行,徐膜过造为0.568/6. 9耐热度
6.9.1试验步骤
取表面己用溶剂清洁一存的铝板,按6.6的规完制试件,然后将试书悬持仓已凋引到规走温度的电热鼓风十燥鞘内,试件与电热数风千燥箱内壁间的距离不小了50,试牛的心宜与温度计的探头在同一位直准规定的温度下效置2h后取出测察。6.9.2结果处理
试验后的试斗不得产生流尚,滑动、滴落。6.10不透水性
按B/16777—1997中11.2.2炕定送行,金属网礼经.5mm.1,6.11低温柔性
FR和JS类产品按品/T[6777—1907中10.2.1.2的规定迷行,弯板置径1Cmm,PU类产品技B/16777-1592中11.2.2.2的规定逆行。
6.12拉性能
按G/T16777—1997中.2.2的规定进行,道桥忽仑物改性泌声防水涂料,道桥用聚氢配防水涂料拉伸速度为500m/mi士50=m/mi:道桥凝仓物水泥防水涂构控仲速度为200m/mim土50/cinm6.13盘处理
6.13.1试件处理
称量试性质盘(三),连1燥和放置注程中试件分别敏持、相互问距至少20mm。然后将试件没入23三2℃拍20%上1%浓度的NaL1盐游中,液面成高出试件上端10mm以1,速续浸跑16h后取出,用求洗干净,然后用布设干,在标准试验策件下放置4h。追桥用聚合物水混防水料的控伸强度试件、断裂延伸率试件、低温柔度试件取间用水冲洗干净,繁1后放置在50℃上2℃的烘箱中6。6.13.2试验步骤
拉伸强度保持率试验按6.12的规定进行;断裘处停率保持率试验按6.12的规定进行:下准
周各类标准行业资料免费2
JC/T975-2005
6. 13.3结巢计算
6.13.3.1拉伸强虎保持率
拉伸强度保持装式(2)计算:
-试件处理后范伸强度保持率:单位为百分数(%》:试件处理前拉伸崛度平均值,单实为兆帕MPa):一试件处理后范仲强度平均值,单位为兆帕(洲Fa).试验结果精确到1%:
B.13.3.2断裂延仲率
断裂延伸宰试验结果五个试件逆算术平划算,精确到1%:6. 13. 3. 3低温柔性
记录试件表面有无裂绞,
6. 13. 3. 4质囊增加
质量增加按式(3)计常:
限就性处理后质量增加,单位为当分数(%):一试件处理前质量,单位为克:m
试件处得后质量,单位为克化。试验结果取五个试件的算术平均值:精确到0.1%。6.14热处理
6.14.1试件处理
质量损失称盘试件质量(m)、加热伸绍率试片用游标卡尺测平试性的长度(L),在干和放置过程中试性分别总佳,相立间距至少公。试件平放在教有滑石粉的玻版二,预量损失试件放置在展离纸上,将试件水平放入已词节到80亡土2℃的烘箱中,在比温度下放置168h,然后取出在标准试验条件下放置4上,
品.14.2试验步源
一控伸强度保待率试验技6.12的规定进行:断裂延伸率试险按6.12的规定进行:低温采度试验按5.11的规定进行:质量损先,移世试件m):
切热恤缩率,测量试件长度(L),6. 14. 3结果计期
6.14.3.1拉伸强度保持率
拉伸强度保持率按6.13.3.1计算。6.14.3.2断建伸革
断裂延伸率试验结果取五个试件的算术平均值,精到1%
网各类标准行业资料免费6.14.3.4加热伸缩率
每个试件的加热中缩率接试(4)计算:S=×100
式中:
加热伸缩率,总位为百分数(必):加热处理前试件长度:单位为毫米(m):一加热处理后试件长度,单位为变米(m).试验结果取五个试件的算术平均值,精确判.1%。6.14.3.5质量换失
展量损失按式(5)计算:
式中:
一试件处理后质量损尖,单堂为白分微(%):一试件处理前质量,单位为充e):试件处理后质量,单位为克()。试验结果取五个试性的算术平均值,描确至j0.1,日.15涂料与水泥混凝土的粘结强流6.15.1试验步骤
.IC/T975—2005
按GB/T16777—1997中第6查制备8字砂浆块,取五对养予好的水泥欧浆块,用2号(粒径60目)砂纸泄除表面浮装,将在标准试验签件下色放置2的浓料样品,婆生产厂的要求搅持均匀,涂抹在破聚决的断面上,格两个砂浆块断面接、上案,砂浆块间涂料的厚度不超过(.5m.然后按6.5所划定恒应的要求违行养护.制备五个试性。将试件安装计试验机,在标准条件下以60mm/min的速度拉神至试件破坏,记录试性的量大拉力。6.15.2结果计算
涂料与水泥混凝土的站结器度拉式(6)计算:a
(—徐科与水泥混凝士的站结总度,单位为兆帕(Mra):——试件的最大拉力,单位为牛顿(N)1一试件粘结面的长度:单位为牵米(mm):试件粘结面的宽度,单位为强米(mm)取五个试件粘结强资的鼻术平约值,精确到0.01MPa.6.16涂料应用性能试件制音
6.16.1试件制备
按jGjT55-.t996制各强理等短03C的水泥混凝上试件,原度为40mm~50m,长利宽满足6.16.3要求,养护21d备用,防水淤料的施工表面应清洁、无浮浆,并使表面粗楚度在0.5mm土0.上而。为了适到要求的粗髓度,可以在混凝上表面涂一应环氧树脂,未膚化前撒过量的粒径在0.3mu~0.6砂,各美标准行业资料免费JC/T9752005
根据生产商的要求定在水泥混凝土试件的装面显否付尺心涂,并起生产两的要求养护后,在试件上面使用防水涂料,然后在标准试验条件放留24H。采周合适的据,将随工有药水涂料的水宠滤凝土式件放入,涂装面朝上,望入已充杰到10下的谢育握凝士,满售漫获土应符合TGF40一2304要求的中粒式,立即采用合落的压机将证有混凝主层实,压力为0.5MPa保持5zⅡ,沥青混凝土浮度约m50mm,然片将制备好的试件取出,冷却全室温。若生产商在要求,按生产商要求在涂料的表面施工促护层,然后装沥声混避土,若生产商有要求,按生产商要改在涤膜的表面施工保护层或在涂料深抹时钳疆增强层,然后装测冉混士。
可以按6.16.3单独能备,或用太效试决动割等合6.16.3表求放试件,搭后车标差条件下载护243。6.16.2试件类型
试件的类型分兰种(试作外形见图!:类型1:水泥泥凝土与防水涂膜,加或不加底涂或增典层:类型2:沥危混避士与味水涂膜,加或不加保护层,过渡界面层:类型3水混福凝上、弦水途膜与沥青混凝土,加或不加底涂,加增避层或煤护层、波异面层。类型3
沥吉泥就土:
一保护尝,
)一过狭界面层:
—增通层;
5功水净膜
底漆:
7一水混混凝士,
6.16.3试件形快和数要
图1试件外形懿面
涂料应用性能试件的形状利数盘见表4。表4应用性能试件形状和数
试验项目
尊切强度
5D粘结强度
热硒压后抗灌生
接避变形能力
件形状长×宽
类型3(100×120)
奥(:n0100)
竞型3(150×150)
类型(100×20)
准搜搜网Wm.各类标准行业资料免费6.150剪切强度
6. [7. 1 试验步操
JC/T975—2005
取按6,16制务的类型3试件匹个,将试件在50℃土2℃放置1,燃后将试偿取出,放入压力试监机夹兵的外形见图2,试验机速度为10miz,开动试验机开始试验与取出试件时的同隔不翅过5s,武验机压
试降日柜
1—央:
望板:
4-或件:
3流地,
图2剪切性能爽具示意图
记录试舱过程的最大方及消移签置B. 17. 2 结果计算
水平剪切强度投式(7)计弹:
Pg--剪切圳强度,单位为兆帕 iMpa);一人止力,单存为牛顿(N):
× sin30
一粘结面积、位为平方毫米(m\)。与平均值比较去除四个数据中偏离最大的莅,取一个试件的均宜,劳确到0.01MPa.6.1850℃粘结强度
6. 18. 1 试验步强
取按6.16制备的类型3试件四个,将试件的上、卜两面(一面为水泥凝十、一面为溉青混凝土)清洁干净、平整,用高强度环氧树胶粘剂将粘绪夹具粘在试件的两面,如图3所示,燃后放置在标准试.各类标准行业资料免费JC/T976—2005
将试件在50℃±2℃放置4,然后取出,将粘结有夹具的试件装入拉为,试验机.拉力录直作月于试件,谢整拉弹速度为10m/in,开动试验机粒伸至粘结破坏。开动试验机开始试验与取出试件时的确不超过5S。
记录黏结被坏时的荷载和破坏位置,测录粘结面的面积,精确到lm。6.18.2结果计募
粘结强度疫式(8)计等:
式中:
一转结度,单位为兆恺(MPa):F
一破坏荷截,单位为华顿(N):
月一-·试件粘结面积,单位为半方旁米(m)。步乎的值比较去除四个数竭中偏离最大的,取三个试件的平沟慎,境确到.01业P:2
1——交具;
一额真混凝上
3—防水涂膜,
一水泥混凝土,
图3粘结强度试件及夹具示章图
石.19热碾压后抗渗性
8.19.1试验步骤
接6.5制各防水涂膜三块,按6.16及生产厂商的要求制备类型3试件三块,为使防水涂膜的」:下两面不与水氓混凝土试件和热硬乐的谢壳混凝土粘绩,浓膜与水泥混凝士及沥青混凝上间用一约120的防粘纸和一层抵跃分别隔开。试件制备好后趋热将上下两而的水泥漏源土和沥青混凝土小心移除,取出中间的防水涂膜
将试性在标提试验案件放置1h,用不避水仪进行试验,将试件放入不透水仗,并始试验,升五到a.1Pa,保持3in,共试验一缺试件,各类标准行业资料免费
小提示:此标准内容仅展示完整标准里的部分截取内容,若需要完整标准请到上方自行免费下载完整标准文档。
备率号:15247—2005
中华人民共和国建材行业标准
JC/T9752005
道桥用防水涂料
Waterproofing coatings for concrete bridge and rond surface2005-02-14发布
2005-07-01实施
示准搜搜网.各类标准行业资料免费前言
.IC.T 975--2005Www.bzxZ.net
本标准参照了H本标准JT16021一2门建筑防水涂。,欢洲标准草室r146952柔防水猫材一马于润凝十所面和车筛通行的凝士衰面的增遇沥青卷材一定义和要求》,总统实验数据和工调
本标准由中国独筑村料1.业协会提出:本标准由全国轻,责与装饰装修建筑村料标准化技术委员会后口,心标准负责起草单立:中国化学建筑材料公司苏州游水材料酬究设计所、北京方市政工程设计研究总院、中国连筑防水材料工业协会、上海市市政工程设计研究院,本标准琴原起克单立:北京东方南虹.防水技术股份有限公司、盘锦禹王防永建材案闭有限公司、上海湿克威建筑材料有限公司、上海市隧道工程公司防水材料厂、上海汇城建筑装有限公司徐州卧牛山新薪型防水材科有限公司、北京中逆新型连筑材料公司、北京东海防瞬防水工技术有限量色公司、北京建工华工程技术有限公司,河南省彬虹水材料有限公司、巴斯大(三三)有限公司、上海禾普化工公司、青岛市润邦化二建材布限公司.三:峡市八四九化1一,上湖华友特种建材工程有限公司、方准集闭北京违研究总院新型建材研究所。本标册土要起草人:杨胜、朱冬青、朱三选、黄顺禧、张捷、商德财、黄以昭、博若梁,张福中,本标准为首次发布
各类标准行业资料免费范
道桥用防水涂料
JC975—2006
本标准规定了水泥混凝十道桥用防水涂料的分类、一般要求、技术要求,式验方法、检验规则以及包装、标患、运输和辟存
本标准运用于以水流渴避十为面层的道蹄和桥燥表山,并在其上面圳铺沥青混凝三层的防水涂料。2规范性引用文件
下划文件中的条款通过本标准的引用而成为本标准的条款:凡是准[期的引用文件,其随后所有孜惟改单(不创抵缺误拍内容)或订版均不逅用示本标催,燃而,鼓感根据本标准达成边及的各方研究是吾可使用这整文行的最新版本。凡起不注口期的引用文件,其最暂版本适用于本标难。B/28-199R蔬化橡胶或热塑性换胺拉伸应力应变性能的测定就001S037:1994)B318—1983涤料产品的取样
GB/16—1997建筑防水涂料试验方法JGJ/T5··1996替通混凝土配合比设许规程J'GF40—2004公路沥击路面施1.技太版池3分类
3.1类型
3.1.1产品按材料性质分为道乔用聚合改性沥青防水涂料(PB)、道桥月案氨酯防水涂料(孔L))、道桥用象合氮水泥所求涂科(,,
3.1.2道桥毕象个物改性沥青防术涂料按使用方式分为水性冷施T((1.验)、热焙施工(R型)两再,3.1.3逆桥用聚合物改性钙古防水涂料按性能分为【、I两类。3.2标记
产品表名称、使用方式、类别和标性号赖序标记。示例:E竞排皮水注崇合妆改性品青药水途料花记发道桥用防水涤料 PR 1.JC/T 975—2005-4一般要求
本标准包活的产品不应对人体、生物与环境造成有声的影响,所涉及与使用有关的安全与环保要求应符合我国有关标泄和规范的规定本标准的产品在应用时,应与增强材料和或保护层结合使压,其中聚氮翻防水徐料与沥青混凝土层间需设过波界面层,
5技术要求
5.t外观
5.1.1「.型道桥用聚合物改性沥声防水染料应为棉褐色或黑情色液位,经凝拌后元凝胶,结块,呈均勾状态。
准搜搜网W.各美标准行业资料免费C975-2005
5.1.4道矫用聚合物水泥附承涂死的液料组份应为的寸站凋体,无凝胶,给块,粉料组分应无态质黏块。
5.2涂料通用性能
产品性能应符合表1妥求。
周体量%
表干对间“
实千时间“小
耐热度/℃
不透水性/.3MPa,acn
新品柔度/么
拉伴强潼/MP:1
断系伸率/V
此神强度保持事/
温柔度/
质置增加/%
拉神强能保再率/%
断裂延通率/%
低湿柔度/℃
加热律编率/%
届量损失/归
涂料再水泥混凝土粘结强度/MPa表1涂料通用性能
日不适用于R建桥用案合物改性两胃随水涂料,5. 3 涂料应用性能
冷数日性来求
无流尚、谢动、滴落
力婴较
无裂效
无继较
周各美标准行业资料免费号
50粘结强安*/MP:
快设压与抗维性
接缝变形能力
供需不方根据需要可以采用其它活度。B谜验方法
标准试验条件
囊2涂料应用性能
标准试验温度23℃2℃:码对湿度45%~70%,F3
U.1MP,)sin不差水
12000微征不无破
IC/T9752005
6.2试验器具
6.2.1拉试盗机:示值档度不低于0.2V,拉件范围大于500m,拉伸速度0/mit500mm/ir调.
6.2.2压力试验机:测量直在量程的15%--5%之间,示值精度不低一2%。6.2.3冲机及符合G/52规定的亚铃状【型裁刀。6.2.4
变形试验机:能控驱缝案度的变化,裂缝宽度的测量可疗确到0.01,电热鼓风干燥箱:控温精度上2℃。低海拒:能达别-40℃,控漏清+2不遥水议:测试压力0.05Apu~0.4Mpu,特度2.5级,三个避盘,内径轮mm。天平:感量 0. 0C1 和感量. 1 R:丧干蝶器:内放:燥剂
厚度没:压基100g±10,测量面直径10=士0.1,度小分度值0.01mm:直尺:精度0.5,
半导体温度计:盘程-50℃~50%,度土0.5它铝板:净度小十1.5m,而B!人于100mm×50m,中司上部一小孔:便于悬持游标卡尺:精度+0.亚。
十字开链槽板,
6.3试验准备
试验前所取样品及所用议器在标准条件下放置24h。6.4外观检查
打开容器升揽拌棒轻轻世控,日测检进,允许容器底部有沉淀,稳冲层度元凝胶、约获,呈均状态,R型聚合物改性沥否防水料应无杂质。.5涂料性能试件副备
6.5.1L型道桥用聚合缺改性沥青防水涂料将静量后L型道桥月聚合彻改性沥青础水涂料的样品,还械挖拌均匀:称取所需的试验样品量,在不混入气池的情况下倒入模框中涂后:为方便脱膜,涂厘前可月说膜剂处理或采用易脱膜物模板,样品按生产厂的要求分(3~5)次涂覆(每次问隔不超过24h),最后一次将表面刮平,保证涂膜厚度达到1.5工02m,然后在标准试验条性下养沪120h,再将涂膜脱膜,翻过来继续在4l℃±2它的电热鼓风于渠箱中养产48h。再在标准试验条件下养护4h。示准搜搜网
周各类标准行业资料免费JC./T 975·2005
将静置后型道用聚合物改性谢骨防水涂料样品按生产厂的要求加熟到所规定的温典,称取所需的样品量,在不混入气滤的情祝下到入获框中涂短,并将表面刮平,保证涤魁厚度达到1.5mm土1.2mm燃后在标准系件下效置21ha
6.5.3道桥用聚氨防水涂料
将置后的道乔用凝氢酯防水涂料的样帖,不械搅拌均寸,称收所需的样品童,不得迅入稀群剂若尽多组份的涂料,则按学产厂要求的配合比混合后充分搅持5mi:在不入气游的情说,一倒入模脏涂瘦。为方便脱膜,覆前可用脱腰剂处理或采用局脱感的横核。样品核生产厂的要求分(2~3)改途泵(每次隔不超过24h),量后一改将发面刮子,保证涂膜厚度达垒1.5mm土0.2即。然后在标准试验条件下养护963,再将综膜脱膜,翻过来继续在标准试验条件下养护72h。6.5.4道桥用聚合水泥防水涂料
将静置后道桥用聚合物水泥防水涂的样品,称取所需的样品量,按生产厂要求的配合比混合忘机减说托均句:在不崛入气泡的情说下例入模抵中吸。为方便照膜,涂疫前可用脱膜剂处理或采用别脱膜的雌扳,样品按生产,一的要求分之~3次缔爱(每次间再不起对24的),最后一次将表刮平,楽证涂膜厚度达到.5m土0.2mm。例备好豹试样在标准条件下养户1681,然后脱膜,再生50℃土2℃的干燥箱三烘24、取山册连标谨条件放置45。6.5.5检查涂外现
涂膜表直应光滑平整,无明显气泡,然后技表3的要求裁取试件。表3涂料性能试件形状和致量
试验项
不透水性
沉温柔安
拉伸强度
断些延旧平
拉津强度保持革
断想延伸率
低温柔度
拉伸强匿保持率
新塑研地部
低温系度
如热神缩举
整损失
涂料与水泥泥凝上粘续甄度
6.6固体含量
6. 6. 1试验步骤
试性形长X
150×15
100×25
符会0B/T528规定的唯验:型
符合GB/T528现定的哑转:!
符合GR/T52A规定的匠号1型
符合B/T528规定的格:型
100×25
10× 25
符合B/T528规定的吸铃:型
符合SR/T628规定的吓轻:型
100×25
100×25
宇型砂浆缺试件
示准搜搜网.各类标准行业资料免费JC/T975—2005
从样品中取3g=.5g的详品例入已干保称的直轻65±5的培养血(m)中到平,立即称量(ml)然后在标准试验条件下放置24上:再必入105℃土2℃凸热鼓风于煤箱户,恒温3h,山放入下器中,在233℃冷即2h,称盘(m)。
6. 6. 2 缩果计算
固体含量按式(1计算:
Xm-m×100
式中:
Y…固体含量,单位为百分数(%):m,一率养IL质量、单位为克();m干燥前试样和培养,单位为克(s):一干燃后试栏和培养血质盘、单位为克(s)。试样结乐取两改平行试验的平均草:结果计算赖确到1收:6.了表干时间
技GB/T16777-1997乎13.2.1法的规定进行,涂脑用量为0.5kg/m*6.8实干时间
核GR/T1R777—1997中12.2.23法的规定进行,徐膜过造为0.568/6. 9耐热度
6.9.1试验步骤
取表面己用溶剂清洁一存的铝板,按6.6的规完制试件,然后将试书悬持仓已凋引到规走温度的电热鼓风十燥鞘内,试件与电热数风千燥箱内壁间的距离不小了50,试牛的心宜与温度计的探头在同一位直准规定的温度下效置2h后取出测察。6.9.2结果处理
试验后的试斗不得产生流尚,滑动、滴落。6.10不透水性
按B/16777—1997中11.2.2炕定送行,金属网礼经.5mm.1,6.11低温柔性
FR和JS类产品按品/T[6777—1907中10.2.1.2的规定迷行,弯板置径1Cmm,PU类产品技B/16777-1592中11.2.2.2的规定逆行。
6.12拉性能
按G/T16777—1997中.2.2的规定进行,道桥忽仑物改性泌声防水涂料,道桥用聚氢配防水涂料拉伸速度为500m/mi士50=m/mi:道桥凝仓物水泥防水涂构控仲速度为200m/mim土50/cinm6.13盘处理
6.13.1试件处理
称量试性质盘(三),连1燥和放置注程中试件分别敏持、相互问距至少20mm。然后将试件没入23三2℃拍20%上1%浓度的NaL1盐游中,液面成高出试件上端10mm以1,速续浸跑16h后取出,用求洗干净,然后用布设干,在标准试验策件下放置4h。追桥用聚合物水混防水料的控伸强度试件、断裂延伸率试件、低温柔度试件取间用水冲洗干净,繁1后放置在50℃上2℃的烘箱中6。6.13.2试验步骤
拉伸强度保持率试验按6.12的规定进行;断裘处停率保持率试验按6.12的规定进行:下准
周各类标准行业资料免费2
JC/T975-2005
6. 13.3结巢计算
6.13.3.1拉伸强虎保持率
拉伸强度保持装式(2)计算:
-试件处理后范伸强度保持率:单位为百分数(%》:试件处理前拉伸崛度平均值,单实为兆帕MPa):一试件处理后范仲强度平均值,单位为兆帕(洲Fa).试验结果精确到1%:
B.13.3.2断裂延仲率
断裂延伸宰试验结果五个试件逆算术平划算,精确到1%:6. 13. 3. 3低温柔性
记录试件表面有无裂绞,
6. 13. 3. 4质囊增加
质量增加按式(3)计常:
限就性处理后质量增加,单位为当分数(%):一试件处理前质量,单位为克:m
试件处得后质量,单位为克化。试验结果取五个试件的算术平均值:精确到0.1%。6.14热处理
6.14.1试件处理
质量损失称盘试件质量(m)、加热伸绍率试片用游标卡尺测平试性的长度(L),在干和放置过程中试性分别总佳,相立间距至少公。试件平放在教有滑石粉的玻版二,预量损失试件放置在展离纸上,将试件水平放入已词节到80亡土2℃的烘箱中,在比温度下放置168h,然后取出在标准试验条件下放置4上,
品.14.2试验步源
一控伸强度保待率试验技6.12的规定进行:断裂延伸率试险按6.12的规定进行:低温采度试验按5.11的规定进行:质量损先,移世试件m):
切热恤缩率,测量试件长度(L),6. 14. 3结果计期
6.14.3.1拉伸强度保持率
拉伸强度保持率按6.13.3.1计算。6.14.3.2断建伸革
断裂延伸率试验结果取五个试件的算术平均值,精到1%
网各类标准行业资料免费6.14.3.4加热伸缩率
每个试件的加热中缩率接试(4)计算:S=×100
式中:
加热伸缩率,总位为百分数(必):加热处理前试件长度:单位为毫米(m):一加热处理后试件长度,单位为变米(m).试验结果取五个试件的算术平均值,精确判.1%。6.14.3.5质量换失
展量损失按式(5)计算:
式中:
一试件处理后质量损尖,单堂为白分微(%):一试件处理前质量,单位为充e):试件处理后质量,单位为克()。试验结果取五个试性的算术平均值,描确至j0.1,日.15涂料与水泥混凝土的粘结强流6.15.1试验步骤
.IC/T975—2005
按GB/T16777—1997中第6查制备8字砂浆块,取五对养予好的水泥欧浆块,用2号(粒径60目)砂纸泄除表面浮装,将在标准试验签件下色放置2的浓料样品,婆生产厂的要求搅持均匀,涂抹在破聚决的断面上,格两个砂浆块断面接、上案,砂浆块间涂料的厚度不超过(.5m.然后按6.5所划定恒应的要求违行养护.制备五个试性。将试件安装计试验机,在标准条件下以60mm/min的速度拉神至试件破坏,记录试性的量大拉力。6.15.2结果计算
涂料与水泥混凝土的站结器度拉式(6)计算:a
(—徐科与水泥混凝士的站结总度,单位为兆帕(Mra):——试件的最大拉力,单位为牛顿(N)1一试件粘结面的长度:单位为牵米(mm):试件粘结面的宽度,单位为强米(mm)取五个试件粘结强资的鼻术平约值,精确到0.01MPa.6.16涂料应用性能试件制音
6.16.1试件制备
按jGjT55-.t996制各强理等短03C的水泥混凝上试件,原度为40mm~50m,长利宽满足6.16.3要求,养护21d备用,防水淤料的施工表面应清洁、无浮浆,并使表面粗楚度在0.5mm土0.上而。为了适到要求的粗髓度,可以在混凝上表面涂一应环氧树脂,未膚化前撒过量的粒径在0.3mu~0.6砂,各美标准行业资料免费JC/T9752005
根据生产商的要求定在水泥混凝土试件的装面显否付尺心涂,并起生产两的要求养护后,在试件上面使用防水涂料,然后在标准试验条件放留24H。采周合适的据,将随工有药水涂料的水宠滤凝土式件放入,涂装面朝上,望入已充杰到10下的谢育握凝士,满售漫获土应符合TGF40一2304要求的中粒式,立即采用合落的压机将证有混凝主层实,压力为0.5MPa保持5zⅡ,沥青混凝土浮度约m50mm,然片将制备好的试件取出,冷却全室温。若生产商在要求,按生产商要求在涂料的表面施工促护层,然后装沥声混避土,若生产商有要求,按生产商要改在涤膜的表面施工保护层或在涂料深抹时钳疆增强层,然后装测冉混士。
可以按6.16.3单独能备,或用太效试决动割等合6.16.3表求放试件,搭后车标差条件下载护243。6.16.2试件类型
试件的类型分兰种(试作外形见图!:类型1:水泥泥凝土与防水涂膜,加或不加底涂或增典层:类型2:沥危混避士与味水涂膜,加或不加保护层,过渡界面层:类型3水混福凝上、弦水途膜与沥青混凝土,加或不加底涂,加增避层或煤护层、波异面层。类型3
沥吉泥就土:
一保护尝,
)一过狭界面层:
—增通层;
5功水净膜
底漆:
7一水混混凝士,
6.16.3试件形快和数要
图1试件外形懿面
涂料应用性能试件的形状利数盘见表4。表4应用性能试件形状和数
试验项目
尊切强度
5D粘结强度
热硒压后抗灌生
接避变形能力
件形状长×宽
类型3(100×120)
奥(:n0100)
竞型3(150×150)
类型(100×20)
准搜搜网Wm.各类标准行业资料免费6.150剪切强度
6. [7. 1 试验步操
JC/T975—2005
取按6,16制务的类型3试件匹个,将试件在50℃土2℃放置1,燃后将试偿取出,放入压力试监机夹兵的外形见图2,试验机速度为10miz,开动试验机开始试验与取出试件时的同隔不翅过5s,武验机压
试降日柜
1—央:
望板:
4-或件:
3流地,
图2剪切性能爽具示意图
记录试舱过程的最大方及消移签置B. 17. 2 结果计算
水平剪切强度投式(7)计弹:
Pg--剪切圳强度,单位为兆帕 iMpa);一人止力,单存为牛顿(N):
× sin30
一粘结面积、位为平方毫米(m\)。与平均值比较去除四个数据中偏离最大的莅,取一个试件的均宜,劳确到0.01MPa.6.1850℃粘结强度
6. 18. 1 试验步强
取按6.16制备的类型3试件四个,将试件的上、卜两面(一面为水泥凝十、一面为溉青混凝土)清洁干净、平整,用高强度环氧树胶粘剂将粘绪夹具粘在试件的两面,如图3所示,燃后放置在标准试.各类标准行业资料免费JC/T976—2005
将试件在50℃±2℃放置4,然后取出,将粘结有夹具的试件装入拉为,试验机.拉力录直作月于试件,谢整拉弹速度为10m/in,开动试验机粒伸至粘结破坏。开动试验机开始试验与取出试件时的确不超过5S。
记录黏结被坏时的荷载和破坏位置,测录粘结面的面积,精确到lm。6.18.2结果计募
粘结强度疫式(8)计等:
式中:
一转结度,单位为兆恺(MPa):F
一破坏荷截,单位为华顿(N):
月一-·试件粘结面积,单位为半方旁米(m)。步乎的值比较去除四个数竭中偏离最大的,取三个试件的平沟慎,境确到.01业P:2
1——交具;
一额真混凝上
3—防水涂膜,
一水泥混凝土,
图3粘结强度试件及夹具示章图
石.19热碾压后抗渗性
8.19.1试验步骤
接6.5制各防水涂膜三块,按6.16及生产厂商的要求制备类型3试件三块,为使防水涂膜的」:下两面不与水氓混凝土试件和热硬乐的谢壳混凝土粘绩,浓膜与水泥混凝士及沥青混凝上间用一约120的防粘纸和一层抵跃分别隔开。试件制备好后趋热将上下两而的水泥漏源土和沥青混凝土小心移除,取出中间的防水涂膜
将试性在标提试验案件放置1h,用不避水仪进行试验,将试件放入不透水仗,并始试验,升五到a.1Pa,保持3in,共试验一缺试件,各类标准行业资料免费
小提示:此标准内容仅展示完整标准里的部分截取内容,若需要完整标准请到上方自行免费下载完整标准文档。
标准图片预览:





- 其它标准
- 热门标准
- 建筑材料行业标准(JC)
- JC/T613-2005 混凝土和钢筋混凝土排水管钢模
- JC248-1981 水力旋流器铸石衬里
- JC/T2548-2019 建筑固废再生砂粉
- JC/T1013-2006 盘转式压砖机
- JC251-1981 混砂机铸石衬里
- JC255-1981 铸石粉中游离铁的试验方法
- JC253-1981 铸石制品检验、验收、标志、包装、运输规则
- JC/T460.1-2006 水泥工业用胶带斗式提升机 第1部分:型式与基本参数
- JC/T872-2000 建筑装饰用微晶玻璃
- JC/T2044-2011 墙材工业用出口拉引机
- JC/T620-2009 石灰取样方法
- JC/T833-2011 水泥工业用堆取料机
- JC/T2045-2011 墙材工业用液压顶车机
- JC/T2209-2014 氧化铝陶瓷衬板耐磨管件
- JC/T863-2011 高分子防水卷材胶粘剂
- 行业新闻
请牢记:“bzxz.net”即是“标准下载”四个汉字汉语拼音首字母与国际顶级域名“.net”的组合。 ©2025 标准下载网 www.bzxz.net 本站邮件:bzxznet@163.com
网站备案号:湘ICP备2025141790号-2
网站备案号:湘ICP备2025141790号-2