- 您的位置:
- 标准下载网 >>
- 标准分类 >>
- 石油天然气行业标准(SY) >>
- SY/T 6464-2000 水平井完井工艺技术要求
标准号:
SY/T 6464-2000
标准名称:
水平井完井工艺技术要求
标准类别:
石油天然气行业标准(SY)
标准状态:
现行-
发布日期:
2000-03-10 -
实施日期:
2000-10-01 出版语种:
简体中文下载格式:
.rar.pdf下载大小:
268.23 KB
点击下载
标准简介:
标准下载解压密码:www.bzxz.net
本标准规定了油气层水平井完井方式选择、完井的井眼轨迹及井身质量、油层套管、油层保护、井口装置、固井、射孔、完井管柱、投产措施、试井、质量与交接等技术要求。本标准适用于油气田勘探开发水平井的完井作业。 SY/T 6464-2000 水平井完井工艺技术要求 SY/T6464-2000
部分标准内容:
ICS75.020
备案号:6834—20-00
中华人民共和国石油天然气行业标准SY/T 6464---2000
水平井完井工艺技术要求
Technical requircments for borizontal completion technology210 - 心3 - 10 发布
国家石油和化学工业局
2000-10-(1实施
SY/T6464--20
水求平并开采技术已在国内各油田进行大面推广应用,为了强化和统一水平井完井工程的技术要求,规范水平并完片工艺,保证水平井开采效果、特整定此标准。本标摊由中扇若消然气集明公司提出:本标准由采油来气专业标准化要员会归口,本标准起草单位:胜利石油誉理局采油工艺游究院:本标准主要起草人。张全胜
季玉宝
1范田
中华人民共和国石油天然气行业标准水平井完井工艺技术要求bzxZ.net
Techmlcal ruquircmrntsfur horizoulel completiou teelnology5Y/6464—200
本标准规定广油气层水十井完并方式择,并的对眼款迹及升身质展,注层套管,池层保护,井装置、固井、射孔、施并剪牡:设产措施、试并、质量与交按等技术要求:本标准站用于油气田期探开发.水平升的完井作业:2引用标准
下列标准所包含的条文,通过在本标准中引用而均成为本标准的条文,本标准出版川,所示版本均为有效。所有标准都会被修订,使用本标准的各方应探讨生用下列标降新版本的可能作$Y512792石袖井口装留货节头:SY5156-—93采渐(气)井口装置SY/5322—88套首注强度设计挥格方法5Y532H1996热采1装
3Y/15334—1906套管共工器安装间距计算力法5Y5440—92无然气升试非技术规范SY5467—92套管住试乐热户
SY/5475—92尾管固折技术要求
SY5587.7—93滤水非帝规修开作业洗并作业规卷SY/T55F7.16-93油水井带规峰升作业通升,刮凯会管作收规Y5678-93站交接验收热
5161721995注并试表术要求
SY/T6253—1996水平共于挂本规见5Y/1626K1996准含管洗推存作法SY/T6332—1997水平软逆接制技术SY/6333—1997水平卉钻非工艺及身回量要求3水平并完井工艺的总体要求
3.1完井必频立足于架油气层,减少对层的价害。3,3地气尽与并眼之叫必须有效地连通,灵布较尚的完善操度,使气并发择乐大生产能力。3.3熊有效地封隔池、气、水层,止5体,34有效始尬制润气层山砂,卧止壁圳均,确保油气井长期尘产。3.5使整川和计下作业,船够行各种采油工艺单措前及各种非下测试。3.斤调油开采能达到社蒸汽采汕的要求,3.7油用开发后胎具备创的条件,3.8有利保护油层套宵,延长油气并停用存国家石迪和化学工业局20)-03-11批准20-10-1实瓶
3.9施1T艺便,成术较娠
4完井前资科准备和来取的增施
SY/T 6464—2000
4.1其有该区域系统的均球物理测开资料收地质解释剂面。术泊用或均区具有代表性的岩石节规分折、X衍射、电镜扫摘、薄片鉴定,五敏试验资料和地层码物组服别面4,2其有日的层和异常层源均,地层压力及被教压力梯度、随体性低、气体检质以及抱层水矿化度特然数
4.3本油用或地区地应力的大小、方问、分布以及地层盐岩端动等因紊对原有油气升造成临影响。4.4开发方案中对本地区(油出)的油气开其有究钻并身结构及抗设计、完卉方式、则共方法。人工举升方式、增产措随等要求。4,5注水开发的油田,打加密片、调整计、更新并时,应实现分片挖制注入量和呆消量,控制升底附近地层压力,
5水平井完井方式诺择
5.-1恨据油田地质持点,油蓝类型、开发存式、并别、曲率半经、增产措施等内索,综合分析,忧化选择水平片的光并方式,
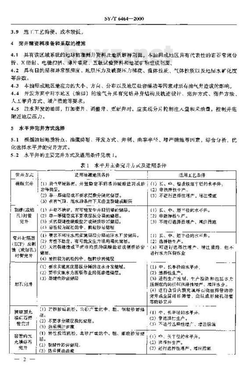
5.2水平井的主要完井方式及适用系许见表」。表1水半非主要完光本式及适用泵件完井5A
棵眼宗井
割造(克忧
孔讨管
学外点隔器
BCr放割
造(或循孔)
村骨完井
射在完井
眼预产
填的石凝
普内板
无须象石
适用油地质条料
适用工艺素件
[1)若础致需,并壁定不期而的嵌能盐岩或砂(1)长、口,粗要极短的水平井:单:尽站层变不要求层配分随的成。(3)在有气顶,送水的条件下无手立裂经或断原(1)十些不确定,有可能发牛升取均块的储层。(2)单一厚储层就不要求层医分两的情层。()无然键性磁盐发硬质砂书层。(21岩性较为碳控的中,期粒砂号站层(1)要求不用性水湿实施异段分质的法水下签储层,(2)并些下稳定,有可能发生并限姆增的堵层。(2)非选择性中产。
[3不逆行选择性塔产,塔江活证[1长、中、实径的水平。
(2】非避拆性产。
(3)不进行选挥性均产,增1搭范)长、中、知下径的求产#。
(2)选择性生产
)大然裂继性或平非均质的炭酿盐岩或慢原砂者,(3)可进行选择件培产、增社借随,但木证
(4)岩性较为松的中,粗牧沙岩储层(1)要求实选高度层段分隔的注水斗发储层。(2)双示安旋水力压密作业的低渗透储层。(3)双性砂岩储层
进行水力压裂推业
(1)中,长半径的水平升。
2)选拌性生产
(3)进行生产程精,牛产控烈和包括水力玉裂在内的选择性增产、增洋博业:(4】造行告誉内预充其球口绕盐筛管防础完计或金属红纠筛管,瓷统成孔饰低等防砂完升
)岩性股结预热,山欲产云的中、扭、洲拉砂岩估(1)中,长半趋的水平升
(2)不要求分展层段的诺层:
3)热采
(1)校结殖松,出欧产本的中、粗、砂号记会。
(3)热杀钙油油激
(2)非选泽忙生产。
(31不进行过提性增:、增法措通(0),长怪的水平升。
(2)洗择怀生产
(2)运行选择性增产,培计描就5.3水平井特殊完井方式及运用系件:SY/T 6464—2000
5.3.1对中深厚油层特、超铜池油凝,采用巾半轻双水平井燕汽辅助重力驱开采的光井方式,5.3,2对好油层成多层系油感,宜柔中、短半轻的分文水平井或事庭水平并完开方式5.3.3老井开窗侧钻水平井,宣采用中、短半径的小并眼水平并完步方式。乔按术要求
6.1井眼轨迹及并与质录
6,1.1升执迹乎帮,并符合SY/16332一199中第4卓的规定。6.1.2并牙质见台SY/T6333—1997中第8章的规定,6.1.3中振平径.水平井、刨钻水平井的井眼执迹应满足完井尾誉、完井工且及各种采和增产措施7艺管挂的温座及安全起下要求。6.2汕层查管
6.2,1业产套管尺寸确定原则:根据油层压力,产满量、流体的粘起、增户措施和开采方式等方血综台分析去选定灿管直径,然后根据消管心寸去选定生产套管尺寸。6,2.2根据油田开发方案的要求,采用生产套管尺寸确定原则来设计生产套普、完井时管、防部完并普杜,并符台SY6268的美规定。其中查度设川在符合SY/T5322的相关规定的基础上,逆成进行变曲独度控核,准蒸汽热采水平井要进行热应力计算,.2.2.1由于并眼学曲,使生产套营管产生的附加物向拉力的计算见式(1)。T=E.H-x..A/(180X101)
变出起的附加轴尚拉力,;
常湿20t:下钢的弹性模量,Pa,F=2.1×9.80665×10;套管半坚,cm;
弯山段K度:m:
井斜空间全仰变化,(\):
A一算截面积,m,
6,2,3.2套管社受热条件下,产牛的品大热成力计算见式(2)和式(3)。oa =i.E'.Afr
F-岁数×9.80665×107
式中,
梦所求受的最人热应力,ka:
游我股账系激121×10--
上—与温下钢的弹性模量,kPa;T—温度增加值,心。
因数值见表2:
表2因数值
SY/T 6464—2000
6.2.3出砂并、稠灿热采升、高凝汕开、最路产液母大于3的泊井以&井下情说复杂的井,都应表用177.Rm或177.8mm以上的油层会管。6.2.4注蒸汽热采井、高压气井!i更用N80!以商「N80钢级产采用连按强度高,瓷时竹能好的特殊爆纹类型的套,下升时腺相应构螺致密封脂,6.2.5候接透油日要选行!装、般化等增产借施的并,商承注水并,深未,超深并,不地这地应力对套管强度影响较大或存在厚的盐岩地层的芳,都底选用N80高于NS0钢级的厚哗套管。6.2.6天然气中H5改X含盘较尚和地层水矿化麦较尚的泊气:应采用抗魔识套管或采取其它保护套管措施。
6.2.7按设计钻升忆点位两,完钻11深度一段成在30-50m,完并深度有特殊要求的、按开发方案拟行:
6.2.8采用尾管固非完升的水平持,居督与上层套管的重壶长控制在6%)210m。采用母挂村管或防砂管完产的水平井,其重登长度控制在40Jm。6.3社层保护
6,3.1钻并完井液
6.3.1.1选用有利于保护油、气层的钻井完方商类型,泌液对地层,流休,岩石配伍性良好。6.3.1.2滤失盘:试验条件为压差6,外MPa,时间30mm时,正电胶钻井完井波泄欠透不大了10l聚合将钻芳完井液滤失量不人丁10ml:垂深大于3200斤c的升,商温高业完升策滤火单不大于20ml6.3.1.3油层部企应实现近平衔力钻井。在案会钻进的前拐下,尽盘降低钻并宽开领的渐度,站并完未箍的度应以最商地层压力方计算苯准,再地加一个附训值,其附加值推存为:油小并对0.05-0.10g/cm,气为0.07~0.15g/r6.31.4对泥浆进行而级净化,减少销并完共夜中回相牧子对筛层的损。6.3.1.5打十袖气层,摊采底屏嵌替拉术保护油气层,6.3.1.石对裂箍性地层,感透率较高H速敏效应严更的独气震应采用所蔽暂堵投术,减少滤尖垫。症条件充许的情况下、推孝呆用泡沫泥浆和欠平衡钻丹工艺。6.3.2固月永范浆及冲阮液、隔离液6.1.2.1四井丹冲涨浓、确离激与油气层岩名及流体配任,不离独套管。心,3,2.2固儿片水混案及冲洗液、隔声滋应严格控制对油气层泄尖望,减公对汕气层伤害,其中水泥浆在试验系件为压差6.外Pa、时间mi悄说下,滤失盘不于1.:6.3.3射孔液、洗井被,压打液
6.3.3.1射礼浓,洗并波,压并激必须与油气层考石和流体配忙,6.3.3.2射孔液、洗井、压丹筏-股采用无遇相体系,并加人粘土稳定剂、防乳被乳例和游腐剂等添斯剂:以少滤液对独气层的钙害。6.3.4完片液对准气层没沟时司
6,3.4.1缔短完并液对油层安范时间,减少对油的伤害。6.3.4.2完共截总泡油气层时间(出成钻升泊层剑减完牛)小超过本地区从钻开油层率完钻均站并时间的1.5倍。
6.4完并件11袋留
6.4,1:深井,拒深折、高压注气丹,含H,S,CO一体用成案装众雪买,关符台SY5[27的有关规定:低业油气装简易套营头,来用套管因并射孔光井的热采调注非,其表层传节或技术套管不得与生产安曾联在起,内为许牛产食管变范账账引新的管北伸安:6.4.2来油,气井口装受符合5Y5150的相关现送,热采升11装盗药含5YT332%的相关规定,含酸性介质油气感安装抗疏开片。6.5风井
6.5.1固井7艺满足生产要求。
SY/T 6464--20H
6.5.2套普应安装刚性获正器,做电码升径及固升工艺选择扶正器的尺寸及型式,安装间距荐合SY/T5334的有关规定,保证套管居中度尺十80%6.9.3尾营已井按SY/15475的有关要求款行,6.5.4固升水配返尚至微上部油、气层项界以上200:1,热采井,商压气井水泥应返至地面,6.5.5固井水泥奖中加人降失承剂,保证游离水为1。提高固井水泥顶替效率,保证固井质量,有效地封需、气、水层,并整经受生产及培产措施的考验,6.5.6固并历量以声幅曲线来鉴定,推孝采用变密度测井,检查水泥环两个界面的胶结质,券.5.7套管柱试压符衍合SY5467的相关规定。6.6射孔
6,,射孔及射孔方式确定原则:根据油藏类型,油层压力、透宰,流体站度、出砂情说,产架至,油层套管、钻儿改固并参蔽以及开采疗式等方面的综合分析去选定射孔段长度、射孔的孔密、孔径、矩位,然压再选择射孔枪、射孔弹及射孔方式。6.6.2射孔前要进行通并,刮管、营紧等项准备工作,其中通井,刮管成符合SY/15587.16的有关蔗定,
6.6.3水平并新孔采用油营传送射孔.齐式,其射孔.[艺应符合SY/T62.53的相关规定。66,4射孔应减少对独气层泻染、一采用负玉射孔,磁松砂岩、社沟凝采用近平衡射孔,高鸿气层来用正业射扎:
6.6.5根据油层特点和并发女案要求,按6.6.1确定射孔的孔径、孔密、穿透译度和布孔方式。统松痧含、稠油油戴采用定向射孔,下相位180-120*6.了完并生产管驻
6.7.1安开发方案和产能预测选择合理的完非管柱,6.7.2当油层气或天然气中含HS或:油层水或边水矿化度较离时、应采用防腐、助,防垢、防结站等生产管柱。
.7.3山秒井应柔先期防秒工艺
6.7.4注燕汽热采升,应下人热倍和注蒸汽封随器。6.7.5超深共,离压天然气井,海上油田,要在距地耐或海底泥线下面100m左右安装井下安全阅,.9投产据施
6.8.1投产前要进行通井、剖管、洗并等项准各T作。其中随升,刮管应符合SYT5587.16的有关规定,洗井成符台SY/T5587.7的右关规定。6.8,2根措泊藏类型及钻并完井情况选择合理的解站措懿,提高近并地指油层的渗通率6.8,3袖气井完井片要尽快呆最捕波、N,气举、气化水成泡沫助排安排液措施。根据油解类型、流体性质及生产要求,选择合理的排滤措施。6.8,4对灰容、火成岩等减密和些硬的油微及采用裸眼完井或筛管完井的水平井,投产前要对油层进行酸径、酸洗等改造措施。
6.3.5对于低避泊气层采用压裂或酸化投产措施。6.8.6特稠油和超周油计湖期采用蒸汽吞叶,后期采用巅汽的方法米神。.8.7高凝油并采用电加热技术或热油(热水)循环方式投产。看.9试井评价
6,91油、气并投产前及投产坐产检定后,用商精度正方计在并下测乐力恢复曲线,其中油并试并按SYT6172的有关规定执行,人然气试力链SY544U的有关规定执行6.9.1用“带规试升解样”方法或“现代试共分析”5法评价油气层损害程度。6.9,3概搬泊气层橱半相虑,选挥合适的解堵增产措施。--
6,10质量与交接
5Y/T 6464—2000
6.10.1完并质量必须符合开发方案以及地质,钻井、采滋工型设计的有关要求。交接验收接SY斤5678的规楚执行。6.10,2
小提示:此标准内容仅展示完整标准里的部分截取内容,若需要完整标准请到上方自行免费下载完整标准文档。
备案号:6834—20-00
中华人民共和国石油天然气行业标准SY/T 6464---2000
水平井完井工艺技术要求
Technical requircments for borizontal completion technology210 - 心3 - 10 发布
国家石油和化学工业局
2000-10-(1实施
SY/T6464--20
水求平并开采技术已在国内各油田进行大面推广应用,为了强化和统一水平井完井工程的技术要求,规范水平并完片工艺,保证水平井开采效果、特整定此标准。本标摊由中扇若消然气集明公司提出:本标准由采油来气专业标准化要员会归口,本标准起草单位:胜利石油誉理局采油工艺游究院:本标准主要起草人。张全胜
季玉宝
1范田
中华人民共和国石油天然气行业标准水平井完井工艺技术要求bzxZ.net
Techmlcal ruquircmrntsfur horizoulel completiou teelnology5Y/6464—200
本标准规定广油气层水十井完并方式择,并的对眼款迹及升身质展,注层套管,池层保护,井装置、固井、射孔、施并剪牡:设产措施、试并、质量与交按等技术要求:本标准站用于油气田期探开发.水平升的完井作业:2引用标准
下列标准所包含的条文,通过在本标准中引用而均成为本标准的条文,本标准出版川,所示版本均为有效。所有标准都会被修订,使用本标准的各方应探讨生用下列标降新版本的可能作$Y512792石袖井口装留货节头:SY5156-—93采渐(气)井口装置SY/5322—88套首注强度设计挥格方法5Y532H1996热采1装
3Y/15334—1906套管共工器安装间距计算力法5Y5440—92无然气升试非技术规范SY5467—92套管住试乐热户
SY/5475—92尾管固折技术要求
SY5587.7—93滤水非帝规修开作业洗并作业规卷SY/T55F7.16-93油水井带规峰升作业通升,刮凯会管作收规Y5678-93站交接验收热
5161721995注并试表术要求
SY/T6253—1996水平共于挂本规见5Y/1626K1996准含管洗推存作法SY/T6332—1997水平软逆接制技术SY/6333—1997水平卉钻非工艺及身回量要求3水平并完井工艺的总体要求
3.1完井必频立足于架油气层,减少对层的价害。3,3地气尽与并眼之叫必须有效地连通,灵布较尚的完善操度,使气并发择乐大生产能力。3.3熊有效地封隔池、气、水层,止5体,34有效始尬制润气层山砂,卧止壁圳均,确保油气井长期尘产。3.5使整川和计下作业,船够行各种采油工艺单措前及各种非下测试。3.斤调油开采能达到社蒸汽采汕的要求,3.7油用开发后胎具备创的条件,3.8有利保护油层套宵,延长油气并停用存国家石迪和化学工业局20)-03-11批准20-10-1实瓶
3.9施1T艺便,成术较娠
4完井前资科准备和来取的增施
SY/T 6464—2000
4.1其有该区域系统的均球物理测开资料收地质解释剂面。术泊用或均区具有代表性的岩石节规分折、X衍射、电镜扫摘、薄片鉴定,五敏试验资料和地层码物组服别面4,2其有日的层和异常层源均,地层压力及被教压力梯度、随体性低、气体检质以及抱层水矿化度特然数
4.3本油用或地区地应力的大小、方问、分布以及地层盐岩端动等因紊对原有油气升造成临影响。4.4开发方案中对本地区(油出)的油气开其有究钻并身结构及抗设计、完卉方式、则共方法。人工举升方式、增产措随等要求。4,5注水开发的油田,打加密片、调整计、更新并时,应实现分片挖制注入量和呆消量,控制升底附近地层压力,
5水平井完井方式诺择
5.-1恨据油田地质持点,油蓝类型、开发存式、并别、曲率半经、增产措施等内索,综合分析,忧化选择水平片的光并方式,
5.2水平井的主要完井方式及适用系许见表」。表1水半非主要完光本式及适用泵件完井5A
棵眼宗井
割造(克忧
孔讨管
学外点隔器
BCr放割
造(或循孔)
村骨完井
射在完井
眼预产
填的石凝
普内板
无须象石
适用油地质条料
适用工艺素件
[1)若础致需,并壁定不期而的嵌能盐岩或砂(1)长、口,粗要极短的水平井:单:尽站层变不要求层配分随的成。(3)在有气顶,送水的条件下无手立裂经或断原(1)十些不确定,有可能发牛升取均块的储层。(2)单一厚储层就不要求层医分两的情层。()无然键性磁盐发硬质砂书层。(21岩性较为碳控的中,期粒砂号站层(1)要求不用性水湿实施异段分质的法水下签储层,(2)并些下稳定,有可能发生并限姆增的堵层。(2)非选择性中产。
[3不逆行选择性塔产,塔江活证[1长、中、实径的水平。
(2】非避拆性产。
(3)不进行选挥性均产,增1搭范)长、中、知下径的求产#。
(2)选择性生产
)大然裂继性或平非均质的炭酿盐岩或慢原砂者,(3)可进行选择件培产、增社借随,但木证
(4)岩性较为松的中,粗牧沙岩储层(1)要求实选高度层段分隔的注水斗发储层。(2)双示安旋水力压密作业的低渗透储层。(3)双性砂岩储层
进行水力压裂推业
(1)中,长半径的水平升。
2)选拌性生产
(3)进行生产程精,牛产控烈和包括水力玉裂在内的选择性增产、增洋博业:(4】造行告誉内预充其球口绕盐筛管防础完计或金属红纠筛管,瓷统成孔饰低等防砂完升
)岩性股结预热,山欲产云的中、扭、洲拉砂岩估(1)中,长半趋的水平升
(2)不要求分展层段的诺层:
3)热采
(1)校结殖松,出欧产本的中、粗、砂号记会。
(3)热杀钙油油激
(2)非选泽忙生产。
(31不进行过提性增:、增法措通(0),长怪的水平升。
(2)洗择怀生产
(2)运行选择性增产,培计描就5.3水平井特殊完井方式及运用系件:SY/T 6464—2000
5.3.1对中深厚油层特、超铜池油凝,采用巾半轻双水平井燕汽辅助重力驱开采的光井方式,5.3,2对好油层成多层系油感,宜柔中、短半轻的分文水平井或事庭水平并完开方式5.3.3老井开窗侧钻水平井,宣采用中、短半径的小并眼水平并完步方式。乔按术要求
6.1井眼轨迹及并与质录
6,1.1升执迹乎帮,并符合SY/16332一199中第4卓的规定。6.1.2并牙质见台SY/T6333—1997中第8章的规定,6.1.3中振平径.水平井、刨钻水平井的井眼执迹应满足完井尾誉、完井工且及各种采和增产措施7艺管挂的温座及安全起下要求。6.2汕层查管
6.2,1业产套管尺寸确定原则:根据油层压力,产满量、流体的粘起、增户措施和开采方式等方血综台分析去选定灿管直径,然后根据消管心寸去选定生产套管尺寸。6,2.2根据油田开发方案的要求,采用生产套管尺寸确定原则来设计生产套普、完井时管、防部完并普杜,并符台SY6268的美规定。其中查度设川在符合SY/T5322的相关规定的基础上,逆成进行变曲独度控核,准蒸汽热采水平井要进行热应力计算,.2.2.1由于并眼学曲,使生产套营管产生的附加物向拉力的计算见式(1)。T=E.H-x..A/(180X101)
变出起的附加轴尚拉力,;
常湿20t:下钢的弹性模量,Pa,F=2.1×9.80665×10;套管半坚,cm;
弯山段K度:m:
井斜空间全仰变化,(\):
A一算截面积,m,
6,2,3.2套管社受热条件下,产牛的品大热成力计算见式(2)和式(3)。oa =i.E'.Afr
F-岁数×9.80665×107
式中,
梦所求受的最人热应力,ka:
游我股账系激121×10--
上—与温下钢的弹性模量,kPa;T—温度增加值,心。
因数值见表2:
表2因数值
SY/T 6464—2000
6.2.3出砂并、稠灿热采升、高凝汕开、最路产液母大于3的泊井以&井下情说复杂的井,都应表用177.Rm或177.8mm以上的油层会管。6.2.4注蒸汽热采井、高压气井!i更用N80!以商「N80钢级产采用连按强度高,瓷时竹能好的特殊爆纹类型的套,下升时腺相应构螺致密封脂,6.2.5候接透油日要选行!装、般化等增产借施的并,商承注水并,深未,超深并,不地这地应力对套管强度影响较大或存在厚的盐岩地层的芳,都底选用N80高于NS0钢级的厚哗套管。6.2.6天然气中H5改X含盘较尚和地层水矿化麦较尚的泊气:应采用抗魔识套管或采取其它保护套管措施。
6.2.7按设计钻升忆点位两,完钻11深度一段成在30-50m,完并深度有特殊要求的、按开发方案拟行:
6.2.8采用尾管固非完升的水平持,居督与上层套管的重壶长控制在6%)210m。采用母挂村管或防砂管完产的水平井,其重登长度控制在40Jm。6.3社层保护
6,3.1钻并完井液
6.3.1.1选用有利于保护油、气层的钻井完方商类型,泌液对地层,流休,岩石配伍性良好。6.3.1.2滤失盘:试验条件为压差6,外MPa,时间30mm时,正电胶钻井完井波泄欠透不大了10l聚合将钻芳完井液滤失量不人丁10ml:垂深大于3200斤c的升,商温高业完升策滤火单不大于20ml6.3.1.3油层部企应实现近平衔力钻井。在案会钻进的前拐下,尽盘降低钻并宽开领的渐度,站并完未箍的度应以最商地层压力方计算苯准,再地加一个附训值,其附加值推存为:油小并对0.05-0.10g/cm,气为0.07~0.15g/r6.31.4对泥浆进行而级净化,减少销并完共夜中回相牧子对筛层的损。6.3.1.5打十袖气层,摊采底屏嵌替拉术保护油气层,6.3.1.石对裂箍性地层,感透率较高H速敏效应严更的独气震应采用所蔽暂堵投术,减少滤尖垫。症条件充许的情况下、推孝呆用泡沫泥浆和欠平衡钻丹工艺。6.3.2固月永范浆及冲阮液、隔离液6.1.2.1四井丹冲涨浓、确离激与油气层岩名及流体配任,不离独套管。心,3,2.2固儿片水混案及冲洗液、隔声滋应严格控制对油气层泄尖望,减公对汕气层伤害,其中水泥浆在试验系件为压差6.外Pa、时间mi悄说下,滤失盘不于1.:6.3.3射孔液、洗井被,压打液
6.3.3.1射礼浓,洗并波,压并激必须与油气层考石和流体配忙,6.3.3.2射孔液、洗井、压丹筏-股采用无遇相体系,并加人粘土稳定剂、防乳被乳例和游腐剂等添斯剂:以少滤液对独气层的钙害。6.3.4完片液对准气层没沟时司
6,3.4.1缔短完并液对油层安范时间,减少对油的伤害。6.3.4.2完共截总泡油气层时间(出成钻升泊层剑减完牛)小超过本地区从钻开油层率完钻均站并时间的1.5倍。
6.4完并件11袋留
6.4,1:深井,拒深折、高压注气丹,含H,S,CO一体用成案装众雪买,关符台SY5[27的有关规定:低业油气装简易套营头,来用套管因并射孔光井的热采调注非,其表层传节或技术套管不得与生产安曾联在起,内为许牛产食管变范账账引新的管北伸安:6.4.2来油,气井口装受符合5Y5150的相关现送,热采升11装盗药含5YT332%的相关规定,含酸性介质油气感安装抗疏开片。6.5风井
6.5.1固井7艺满足生产要求。
SY/T 6464--20H
6.5.2套普应安装刚性获正器,做电码升径及固升工艺选择扶正器的尺寸及型式,安装间距荐合SY/T5334的有关规定,保证套管居中度尺十80%6.9.3尾营已井按SY/15475的有关要求款行,6.5.4固升水配返尚至微上部油、气层项界以上200:1,热采井,商压气井水泥应返至地面,6.5.5固井水泥奖中加人降失承剂,保证游离水为1。提高固井水泥顶替效率,保证固井质量,有效地封需、气、水层,并整经受生产及培产措施的考验,6.5.6固并历量以声幅曲线来鉴定,推孝采用变密度测井,检查水泥环两个界面的胶结质,券.5.7套管柱试压符衍合SY5467的相关规定。6.6射孔
6,,射孔及射孔方式确定原则:根据油藏类型,油层压力、透宰,流体站度、出砂情说,产架至,油层套管、钻儿改固并参蔽以及开采疗式等方面的综合分析去选定射孔段长度、射孔的孔密、孔径、矩位,然压再选择射孔枪、射孔弹及射孔方式。6.6.2射孔前要进行通并,刮管、营紧等项准备工作,其中通井,刮管成符合SY/15587.16的有关蔗定,
6.6.3水平并新孔采用油营传送射孔.齐式,其射孔.[艺应符合SY/T62.53的相关规定。66,4射孔应减少对独气层泻染、一采用负玉射孔,磁松砂岩、社沟凝采用近平衡射孔,高鸿气层来用正业射扎:
6.6.5根据油层特点和并发女案要求,按6.6.1确定射孔的孔径、孔密、穿透译度和布孔方式。统松痧含、稠油油戴采用定向射孔,下相位180-120*6.了完并生产管驻
6.7.1安开发方案和产能预测选择合理的完非管柱,6.7.2当油层气或天然气中含HS或:油层水或边水矿化度较离时、应采用防腐、助,防垢、防结站等生产管柱。
.7.3山秒井应柔先期防秒工艺
6.7.4注燕汽热采升,应下人热倍和注蒸汽封随器。6.7.5超深共,离压天然气井,海上油田,要在距地耐或海底泥线下面100m左右安装井下安全阅,.9投产据施
6.8.1投产前要进行通井、剖管、洗并等项准各T作。其中随升,刮管应符合SYT5587.16的有关规定,洗井成符台SY/T5587.7的右关规定。6.8,2根措泊藏类型及钻并完井情况选择合理的解站措懿,提高近并地指油层的渗通率6.8,3袖气井完井片要尽快呆最捕波、N,气举、气化水成泡沫助排安排液措施。根据油解类型、流体性质及生产要求,选择合理的排滤措施。6.8,4对灰容、火成岩等减密和些硬的油微及采用裸眼完井或筛管完井的水平井,投产前要对油层进行酸径、酸洗等改造措施。
6.3.5对于低避泊气层采用压裂或酸化投产措施。6.8.6特稠油和超周油计湖期采用蒸汽吞叶,后期采用巅汽的方法米神。.8.7高凝油并采用电加热技术或热油(热水)循环方式投产。看.9试井评价
6,91油、气并投产前及投产坐产检定后,用商精度正方计在并下测乐力恢复曲线,其中油并试并按SYT6172的有关规定执行,人然气试力链SY544U的有关规定执行6.9.1用“带规试升解样”方法或“现代试共分析”5法评价油气层损害程度。6.9,3概搬泊气层橱半相虑,选挥合适的解堵增产措施。--
6,10质量与交接
5Y/T 6464—2000
6.10.1完并质量必须符合开发方案以及地质,钻井、采滋工型设计的有关要求。交接验收接SY斤5678的规楚执行。6.10,2
小提示:此标准内容仅展示完整标准里的部分截取内容,若需要完整标准请到上方自行免费下载完整标准文档。
标准图片预览:





- 其它标准
- 热门标准
- 石油天然气行业标准(SY)
- SY/T7615—2021 陆上纵波地震勘探资料处理技术规程
- SY/T5355-2000 油藏地质特征描述技术要求 碳酸盐岩潜山油藏部分
- SY/T5579.3-2008 油藏描述方法 第3部分:碳酸盐岩潜山油藏
- SY/T5516-2000 碳酸盐岩化学分析方法
- SY/T6110-1994 碳酸盐岩气藏开发地质特征描述
- SY5974-2014 钻井井场、设备、作业安全技术规程
- SY/T6223-2013 钻井液净化设备配套、安装、使用和维护
- SY/T0330-2004 现役管道的不停输移动推荐作法
- SY/T6423.3-2013 石油天然气工业 钢管无损检测方法 第3部分:焊接钢管用钢带钢板分层缺欠的自动超声检测
- SY/T6819-2011 含硫化氢天然气井站应急处置程序编写规则
- SY/T6165-1995 碳酸盐岩油藏地质特征描述方法
- SY/T6373-2008 油气田电网经济运行规范
- SY/T6420-2008 油田地面工程设计节能技术规范
- SY/T6578-2009 输油管道减阻剂减阻效果室内测试方法
- SY/T6725.2-2009 石油钻机用电气设备规范 第2部分:控制系统
- 行业新闻
请牢记:“bzxz.net”即是“标准下载”四个汉字汉语拼音首字母与国际顶级域名“.net”的组合。 ©2025 标准下载网 www.bzxz.net 本站邮件:bzxznet@163.com
网站备案号:湘ICP备2025141790号-2
网站备案号:湘ICP备2025141790号-2