- 您的位置:
- 标准下载网 >>
- 标准分类 >>
- 国家标准(GB) >>
- GB/T 17865-1999 焦深与最佳聚焦的测量规范
标准号:
GB/T 17865-1999
标准名称:
焦深与最佳聚焦的测量规范
标准类别:
国家标准(GB)
标准状态:
现行-
发布日期:
1999-09-01 -
实施日期:
2000-06-01 出版语种:
简体中文下载格式:
.rar.pdf下载大小:
3.19 MB
标准ICS号:
电子学>>31.200集成电路、微电子学中标分类号:
电子元器件与信息技术>>微电路>>L56半导体集成电路
点击下载
标准简介:
标准下载解压密码:www.bzxz.net
本标准只涉及集成电路生产中所用的光刻技术及其关系密切的技术的聚集与焦深测量问题。由于设备技术多种多样,因而不可能提出这些参数的明确测量方法。本标准只提供基本准则。 GB/T 17865-1999 焦深与最佳聚焦的测量规范 GB/T17865-1999
部分标准内容:
ICS31..200
中华人民共和国国家标准
GB/T17865-1999
idtSEMIP25:1994
焦深与最佳聚焦的测量规范
Specification for measuring depth of focusand bestfocus
1999-09-13发布
2000-06-01实施
国家质量技术监督局发布
GB/T17865—1999
引用标准
........
GB/T 17865—1999
本标准等同采用1994年SEMI标准版本“微型构图”部分中的SEMIP25:1994《焦深与最佳聚焦的测量规范》(Specification formeasuring depthof focus and best focus)。SEMI标准是国际上公认的一套半导体设备和材料国际标准,SEMIP25:1994《焦深与最佳聚焦的测量规范》是其中的一项,它将与已经转化的八项国家标准:GB/T15870—1995《硬面光掩模用铬薄膜》(eqvSEMIP2:1986);GB/T15871-1995《硬面光掩模基板》(negSEMIP1:1992);GB/T16527-~1996《硬面感光板中光致抗蚀剂和电子束抗蚀剂规范》(eqvSEMIP3:1990);GB/T16523-1996《圆形石英玻璃光掩模基板规范》(eqvSEMIP4:1992);GB/T16524—1996《光掩模对准标记规范》(eqVSEMIP6:1988);GB/T16878—1997《用于集成电路制造技术的检测图形单元规范》(idtSEMIP19:1992),GB/T16879--1997
《掩模曝光系统精密度和准确度的表示准则》(idtSEMIP21:1992);《光掩模缺陷分类和尺寸定义的准则》idtSEMIP22:1993),GB/T16880-~1997
以及与本标准同时转化的GB/T17866-1999《掩模缺陷检查系统灵敏度分析所用的特制缺陷掩模和评估测量方法准则》(idtSEMIP23:1993)和GB/T17864一1999《关键尺寸(CD)计量方法》idtSEMIP24:1994)两项SEMI标准形成一个国家标准微型构图系列。本标准是根据SEMI标准P25:1994《焦深与最佳聚焦的测量规范》制定的。在技术内容上等同地采用了该国际标准。
本标准从2000年6月1日起实施。本标准由中国科学院提出。
本标准由SEMI中国标准化技术委员会归口。本标准起草单位:中国科学院微电子中心。本标准主要起草人:陈宝钦、陈森锦、廖温初、刘明。1范围
中华人民共和国国家标准
焦深与最佳聚焦的测量规范
Specification for measuring depth of focusand best focus
GB/T17865—1999
idtSEMIP25:1994
1.1IC行业中的光刻及光掩模制造工艺需要对IC光刻设备如光学图形发生器、分步重复精缩机、分步重复投影光刻机、扫描曝光系统等(以下简称为设备)的聚焦深度、像散和场畸变进行测量并提出报告,本标准解释他们常用的术语的含义和所用的基本技术。1.2本标准只涉及集成电路生产中所用的光刻技术及其关系密切的技术的聚焦与焦深测量问题。由于设备技术多种多样,因而不可能提出这些参数的明确测量方法。本标准只提供基本准则。注:在确定适合某项应用的最佳焦点时,这个方法是颇有价值的。但它的主要目的是通过测定焦深、像散和场畸变来比较不商的设备和工艺。
1.3对于某一个具体设备来说,焦深、像散和场畸变数值的测定离不开图像几何尺寸和图像转印工艺的影响。这些数值必须在适应该设备的某个实际使用过程的各种限制条件下进行测定,包括照明、工艺、目标图形和环境。因此,为了公正测定设备的性能,所用的工艺必须适合相应设备和使用条件,而且应针对相应设备和应用过程进行优化。两个不同设备的性能比较实质上是综合应用的比较,其中包括该设备专用的工艺。在焦深、像散或场畸变的测量报告中,工艺描述是必不可少的部分。如果借鉴的数据是从与相应设备所需应用条件偏离太大的情况下取得的,则这样的数据将引入误差,还可能引起意想不到的工艺失败。
2引用标准
下列标准所包含的条文,通过在本标准中引用而构成为本标准的条文。本标准出版时,所示版本均为有效。所有标准都会被修订,使用本标准的各方应探讨使用下列标准最新版本的可能性。GB/T16878-1997用于集成电路制造技术的检测图形单元规范SJ/T10584-1994微电子学光掩蔽技术术语3术语
3.1图像image
下列情况出现的任何一种几何形状:a)绘制的图形:原图的一部分;b)光学像:投影在屏幕上的或看到的,通常经过某种程度的放大或缩小;c)氧化层上的图形:在硅片上二氧化硅层中刻蚀出来的;d)照相的图形:在光刻掩模中,或者在照相胶片或超微粒干板的乳胶里;e)光致抗蚀剂的图形:在硅片衬底上或铬版上经过曝光和显影的抗蚀剂涂层里。3.2处理后的图像processedimage光学图像通过图形物理转印过程,使材料表面或材料成分形成真实的图形或成分发生变化,其中的国家质量技术监督局1999-09-13批准2000-06-01实施
GB/T17865—1999
任何一个几何形状叫做处理后的图像。注:这个定义旨在把焦深和聚焦的讨论扩展到包括以下两种情况:第一,按照上述的图像定义,在光致抗蚀剂薄膜中产生的图像也在讨论之列;第二,与光致抗蚀剂薄膜无关的光学图形转印过程产生的图像,例如包括光致化学气相淀积和光剥离(photoablation)。3.3标准坐标standardcoordinates满足下列条件的笛卡儿坐标系,其Z轴与系统光轴一致,X轴和Y轴所处平面与光轴垂直。在对任何具体的设备进行研究时,系统用户或厂家应在这个平面上规定X和Y的方向。注
1偶尔可以使用圆柱坐标(极坐标)以进行特殊的讨论,如像散的变换间题。在笛卡儿坐标参数(α,y)和圆柱坐标参数(r,)之间实行标准变换。
2x坐标和y坐标为该点在平面上相对于光轴的位移。如果图像面是弯曲的,则工和坐标应取自弯曲图像面在乎面上的投影。为了保持一致,应为垂直于光轴的距离。3不管参照位置是在目标一边或图像一边还是与光学系统的某部分重合,当沿着Z轴相对于参照位置进行位移时.凡趋向光学系统中点移动者则为负位移,凡远离光学系统中点移动者则为正位移。4对于弯折的光学系统,允许坐标系随光轴位暨而旋转,使上述定义在光轴的任意位置上都成立。另-一种处理办法是仍然采用这个坐标系统,假定所有的光路是不弯折的。3.4图像场imagefield(简称像场)沿X轴和Y轴延伸的图像限度。可以用实际能被利用的有效图像质量区的极限来定义。注:定义3.1和3.2与定义3.4相结合,就可以定义绘制图像场、光学图像场、处理后图像场,等等。术语\图像”是指一种几何形状。术语“场”是指一组完整的形状。3.5实际应用practicaluse
指准备应用的设备,所必须满足的光处理条件、图像几何结构及其他条件。实际应用条件由以下几个方面来说明:a)工艺:光致抗蚀剂的类型与化学处理,曝光条件与环境条件(温度与湿度的规定值和稳定性)。b)图形:用文字或图表描述测试对象,包括选择的几何尺寸、取向和位置。c)衬底:衬底的质量和规格,包括衬底上原有的一切结构和层。d)水平校准机构:用什么样的水平校准机构把衬底保持在所需的位置并与光学图像面成一定角度。
e)测试点:以表或绘图方式说明在处理后的图像场中用来测试的图像点。f)判据:在判断处理后的图像是否合格时,所要依据的原则。注;设备厂家一般都指出实际使用参数的范围;设备用户将根据自已的需要,从这个范围中选出合适的实际条件。3.6实际分辨率practicalresolution在能完美再现掩模或制图的图形尺寸的前提下,实际达到的最小线宽。(参阅SJ/T10584)。注:实际分辨率是设备厂家标定的数字。3.7点状物体point-likeobject
直径或宽度等于实际分辨率的圆形或方形图像。3.8评测用的线条图形evaluativelinepattern由3~5条平行直线组成的一种图形;这些线条与标准坐标成一定角度,线条的宽度等于实际分辨率,线条的周期等于实际分辨率的两倍。(参阅GB/T16878)。3.9径向线条saggital lines
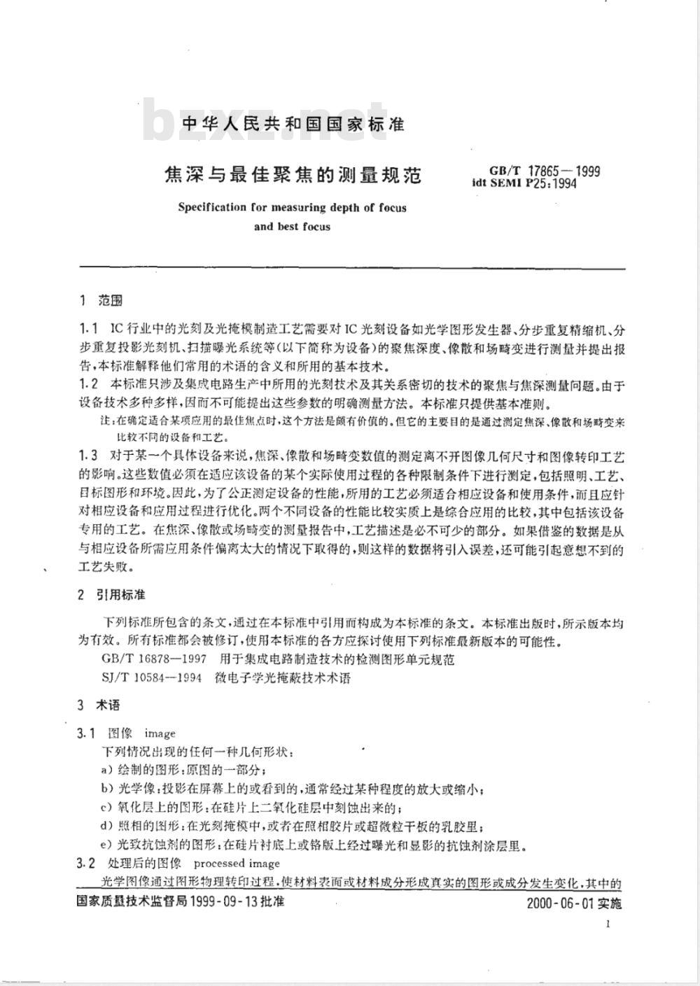
是一种评测用的线条图形,分布于光轴半径上的若干辐射性线条。(参阅图1)。注:径向线条主要是由不含光轴的平面内的线条形成的。对于圆柱形对称的光学系统如某些缩小分步重复机来说,径向线条是从图像场离光轴某半径开始发出的辐射线条。对于其他系统来说,径向线条可能不是辐射线条。比方说,扫描器的径向方向垂直于它在图像场中的扫描方向。2
光轴坐标系
径向评测线
条图形取向
正切评测线
条图形取向
光学成像系统
轴对称
图像场
GB/T17865—1999
典型的缩小式
分步重复曝光系统
有效图像场
典型的Wynn-Dyson
分步重复嗪光系统
(1t1)的
笑口型图像场
典型的
扫描曝光系统
条带状图缘场
图1对称的光学曝光系统、分步重复曝光系统及扫描曝光系统曝光处理后实际图像的坐标系和径向评测线条与正切评测线条取向的图解3.10正切线条tangential lines这是一种评测用的线条图形,其中的各个线条均与光轴的半径垂直。(参阅图1)。注:正切线条主要是由含有光轴的平面内的线条形成的。对于圆柱形对称的光学系统来说,正切线条是在以图像场某一点为圆心的圆周上。对于其他系统来说,正切线条可能不是这样分布。比方说,扫描器的正切方向平行于它在图像场中的扫描方向。
聚焦focus
这是透镜的对象(物体)、光学系统和成像面的几何调整条件,即从物体某点发出的影像光线聚集在成像面的对应点上,应尽可能达到最小面积。它总是用光轴上的成像点相对于某任意参照物的位移量来表示。参照物可以是光出射面、光心、或共轭面等。在图像场范围内,聚焦可能有所不同,因此,通常在图像场中适当选出一个特定的成像位置的Z轴值(焦点)来表示聚焦。(参阅3.13\聚焦面”的定义)。洋
1点状物体在这个乙轴位置上产生最清晰的光学图像。点状物体最清晰的处理后图像与点状物体的最清晰光学图像相比,这两个2轴位置存在固定的偏差。(参阅3.19\平均焦点”和3.20\最佳焦点”的定义)。2这个位置也是光学图像中光通量对比度最高的点。3.12线焦点linefocus
在乙轴的某位置,评测用的线条图形的光学图像具有最高的对比度,且显现出正确的宽度和节距,则该处为线焦点。在图像场范围内,线焦点可能有所不同;因此,通常在图像场中适当选出一个特定的成像位置的Z轴值来表示线焦点。线焦点还随线条角度而变化,所以,线焦点的规范中必须规定角度,如径向或正切或其他的角度。
3.13聚焦面focal surface
在物体与透镜相对位置固定的条件下,在光像场中找出每个点状物体的焦点,由这些焦点组成聚焦面。因此,这个聚焦面是光像场中每一点的对比度分别调至最大时相应的Z轴位移量作为(,y)或(r,)坐标的标量函数图。此内容来自标准下载网
注:必须记住,这个非正规的聚焦面是利用点状物体来测定的,而不是用线条或栅来测定的。对于非点状物体,必须3
另行测定。
3.14场平坦度fieldflatness
GB/T17865-1999
在聚焦面内最大Z轴位置与最小Z轴位置之差。3.15径向聚焦面saggital focal surface由单纯的径向线条线焦点确定的聚焦面。3.16正切聚焦面tangentialfocal surface由单纯的正切线条线焦点确定的聚焦面。3.17般像散normalastigmatism
一般像散是指对应于每个图像位置,径向聚焦面的值与正切聚焦面的值之差,所有这些差值构成像散。因此,像散是在图像场的(r,y)坐标范圈内对应的标量图。3.18旋转像散rotatedastigmatism在每个图像位置上,两组评测用的线条图形的线焦点的值之差。这两组线条互相垂直,并且与坐标系成某个特定的角度。这个角度是这样选择的:在所研究的图像位置上,Z轴点之差最大。从一个图像位置变到另一图像位置时,这个特定角度可能随之改变。注,之所以叫做旋转像散,是因为特定角度不一定是径向方向或正切方向。3.19平均焦点meanfocus
在Z轴上光像中各点状物体焦点集中的位置,聚焦面一般在此位暨。3.20最佳焦点bestfocus
在实际应用中根据处理后图像的要求确定某处理后的图像面的位置,该位能最好地兼顾整个处理后图像的聚焦。最佳焦点是一个表示处理后图像面的单一数值。所谓最好地兼顾,其具体含义可以不同,例如,使可能的散焦范围得到优化、或使线宽的变化得到优化、或使某个目标宽度的偏差最小、或者与处理后图像的某个其他参数有关。注
1由于处理过程的影响,及光致抗蚀剂薄膜或其他介质层的影响,光学共轭面不一定对应于最佳焦点。2由于处理后的图像面通常具有不可调节的曲率,所以处理后的图像面很少完全对应于某聚焦面。聚焦面是在一定的聚焦条件下,由Z轴上的某位确定,它是图像位置的函数。所以,处理后的图像面就在最接近Z轴上的实际聚焦面位置。
3.21散焦defocus
在垂直于图像平面的方向上,处理后的图像平面与最佳聚焦平面之间的距离。注:散焦为0是最佳聚焦位置。正散焦是使光像平面远离透镜。负散焦悬使光像平面接近透镜。3.22焦深depthoffocus
在实际可分辩出处理后的图像的情况下,处理后的整个图像场中允许发生的散焦总距离,即焦距允许变动的范围。
3.23焦深图depthoffocusmap
在实际可分辨出处理后的图像的情况下,该图表示在图像场的每个位置上允许发生的最大正散焦和最大负散焦。
注:如上所述,焦距或焦深取决于工艺、图像几何尺寸(尤其是线宽)和允许的摘差。对焦深图的产生影响的因素很多,包括工艺、线宽和图像几何形状,尤其在径向、正切或其他方向上选用点状图形还是线状图形影明更大。考虑到这些变化因素,可以在一次试验中作出几个焦深图。4方法
4.1测试图形
参阅国家标准GB/T16878。所选用的单元与单元尺寸应是最适合于测试设备的具体情况。一般测试图形由两组评测用的线条组成。也可以采用不同线宽的一系列图形;在这种情况下,应该提交焦深与4
GB/T17865—1999
线宽的关系报告。在报告中必须说明所选择的图形与相应的尺寸。4.2测试地点
在图像场中,图形至少要9个测试点。9个测试地点必须有4点在图像场的4个角上,4点在图像场的4条边的中心,1点在图像场的中央。如果测试地点较多,则这些地点必须均匀对称地分布在图像场中,使得图像场的任何部分都均匀分布。有关图例示于图2。口口
正方形图像场中
分布9个测试点
圆形填充图像场中
分布13个测试点
短形图像场中分布23个测试点
正方形图像场中
分布13个测试点
正方形图像场中
分布25个测试点
圆形填充图像场中
分布37个测试点
笑口形图像场中分布22个测试点图2测试点在各种图像场中的典型布局4.3转印工艺
进行测试图像转印(骤光)时,所用的工艺和条件应与设备(分步重复机、扫描器等)在实际应用中使用的工艺条件相同(参阅1.3)。在焦深和最佳焦点的报告中应包括工艺的描述。4.4焦点步距
在测试散焦对处理后的图像影响的实验中,通常采用多次分步转印图像的办法,每步转印时均改变固定的散焦量。相邻两步的散焦变化量(称为焦点步距)和散焦的上下限选择应该满足:既要包含预期的最佳焦点位置,又要使系列图像的两个极端散焦量超出焦深。在报告中必须说明散焦的步数和步距。4.5图像阵列
可以在:-个衬底上采用分步位移曝光的方式,使测试几何图形曝光场组成彼此分开的阵列,也可以分别曝光于完全不同的衬底上。具体的决策通常受到被测设备功能的限制。4.6测量
必须测量每个图像点的两种图形取向及每个散焦值处理后图像的几何尺寸,再根据图像的清晰度、尺寸或其他的一些图像特性来确定合格与否。通常是用线宽作为验收标准。测量的总数是地点数的两倍乘以散焦的步数。
4.7定量的图像评估
按照设备厂家或用户的规定,测量并研究光致抗蚀剂图像图形相对于目标值的偏差。如果图形的变化没有超出设备具体使用条件下的允许偏差,则为合格的图像。在图像场的范围内,要对每个图像地点进行研究,以确定图像可用时的各个散焦值。4.8焦深与最佳焦点的测定
如果在某个散焦变化范围内,图像场内的每-个测试点测得的图像根据上述的验收标准均可用,则GB/T17865—1999
这个散焦范围在报告中将被称为实际焦深。根据这个定义,最佳焦点应是下述的Z轴位置:在这个位置上,某个目标规范的指标得到满足,如可用的散焦范围最大,或者线条偏差最小,等等。如果在整个场内找不到共同的可用散焦范围,则焦深为零,最佳焦点不确定,这种现象可能发生在衬底相对于光轴发生大面积倾斜、图像聚焦面的曲率大、高像散、以及自动聚焦系统不稳定等情况。4.9聚焦像散的测定
测量分两组进行,这两组测试图形为正交线条,但两组的取向不同。它们分别叫做“S”组和“T”组,但根据“旋转像散”的定义,它们不一定要采用径向和正切取向。先对每一组分别测定聚焦面。办法是根据4.7所述找出在处理后图像合格的前提下每一个地点的散焦范围的中点,这些点的集合就是聚焦面。接着针对每个图像位置,计算出这两个聚焦面的位置之差。把这些差值作为图像位置的函数画成图,这就是像散。这些差值的最大绝对值是最大像散。这些差值的绝对值的平均值是平均像散。4.10场平坦度的测定
借用聚焦面测量方法测量场的最大曲率。允许从下述两种不同但基本等效的方法中选一种来测定聚焦面:a)根据S聚焦面和T聚焦面的中点算出的聚焦面。b)如果评测的图像中有点状物体的话,可以在每个图像点找出最佳的处理后点图像的Z位置,从而得到聚焦面。
在报告中这个聚焦面画成Z位置作为图像位置的函数的示意图。此图是场的曲率。聚焦面的最小2位置与最大2位置之差是场的最大曲率。注:这里所表述的场的最大曲率测定方法包括光学图像曲率、大圆片曲率、工件夹具曲率等综合曲率。为了使测定可操作,本测定方法不排除这些影响。所以不应认为这种场平坦度测量等效于单纯光学图像聚焦面的测量。5报告
根据1.3说明,在焦深、最佳焦点等的报告中,应包括实际使用的描述。此外,报告中还应说明任何特殊的机械措施一一尤其是应当说明是否使用了持平机构、以及这种机构状态是使用于整个实验还是依不同的测试地点而有所不同。报告的内容包括下列诸项:
a)工艺:衬底和层的类型和工艺处理、曝光条件。b)图形:用文字或用图说明测试结构,包括S和T或X和Y的取向的选择。c)大圆片:大圆片的质量和规格。d)持平:持平机构。
e)地点:列表或画图说明图像地点。f)判则:在评测测试结构时所用的验收标准。g)焦深或焦距(单纯的综合数值)。h)最佳焦点(单纯的综合数值)。i)像散图。
j)最大像散。
k)平均像散。
1)场平坦度图。
m)场最大曲率。
中华人民共和国
国家标准
焦深与最佳聚焦的测盘规范
GB/T17865—1999
中国标准出版社出版
北京复兴门外三里河北街16号
邮政编码:100045
话:68522112
中国标准出版社秦皇岛印刷厂印刷新华书店北京发行所发行各地新华书店经售版权专有不得帮印
开本880×12301/16印张3/4字数15千字2000年1月第一版2000年1月第一次印刷印数1-600
书号:155066·1-16385
标目396—34
小提示:此标准内容仅展示完整标准里的部分截取内容,若需要完整标准请到上方自行免费下载完整标准文档。
中华人民共和国国家标准
GB/T17865-1999
idtSEMIP25:1994
焦深与最佳聚焦的测量规范
Specification for measuring depth of focusand bestfocus
1999-09-13发布
2000-06-01实施
国家质量技术监督局发布
GB/T17865—1999
引用标准
........
GB/T 17865—1999
本标准等同采用1994年SEMI标准版本“微型构图”部分中的SEMIP25:1994《焦深与最佳聚焦的测量规范》(Specification formeasuring depthof focus and best focus)。SEMI标准是国际上公认的一套半导体设备和材料国际标准,SEMIP25:1994《焦深与最佳聚焦的测量规范》是其中的一项,它将与已经转化的八项国家标准:GB/T15870—1995《硬面光掩模用铬薄膜》(eqvSEMIP2:1986);GB/T15871-1995《硬面光掩模基板》(negSEMIP1:1992);GB/T16527-~1996《硬面感光板中光致抗蚀剂和电子束抗蚀剂规范》(eqvSEMIP3:1990);GB/T16523-1996《圆形石英玻璃光掩模基板规范》(eqvSEMIP4:1992);GB/T16524—1996《光掩模对准标记规范》(eqVSEMIP6:1988);GB/T16878—1997《用于集成电路制造技术的检测图形单元规范》(idtSEMIP19:1992),GB/T16879--1997
《掩模曝光系统精密度和准确度的表示准则》(idtSEMIP21:1992);《光掩模缺陷分类和尺寸定义的准则》idtSEMIP22:1993),GB/T16880-~1997
以及与本标准同时转化的GB/T17866-1999《掩模缺陷检查系统灵敏度分析所用的特制缺陷掩模和评估测量方法准则》(idtSEMIP23:1993)和GB/T17864一1999《关键尺寸(CD)计量方法》idtSEMIP24:1994)两项SEMI标准形成一个国家标准微型构图系列。本标准是根据SEMI标准P25:1994《焦深与最佳聚焦的测量规范》制定的。在技术内容上等同地采用了该国际标准。
本标准从2000年6月1日起实施。本标准由中国科学院提出。
本标准由SEMI中国标准化技术委员会归口。本标准起草单位:中国科学院微电子中心。本标准主要起草人:陈宝钦、陈森锦、廖温初、刘明。1范围
中华人民共和国国家标准
焦深与最佳聚焦的测量规范
Specification for measuring depth of focusand best focus
GB/T17865—1999
idtSEMIP25:1994
1.1IC行业中的光刻及光掩模制造工艺需要对IC光刻设备如光学图形发生器、分步重复精缩机、分步重复投影光刻机、扫描曝光系统等(以下简称为设备)的聚焦深度、像散和场畸变进行测量并提出报告,本标准解释他们常用的术语的含义和所用的基本技术。1.2本标准只涉及集成电路生产中所用的光刻技术及其关系密切的技术的聚焦与焦深测量问题。由于设备技术多种多样,因而不可能提出这些参数的明确测量方法。本标准只提供基本准则。注:在确定适合某项应用的最佳焦点时,这个方法是颇有价值的。但它的主要目的是通过测定焦深、像散和场畸变来比较不商的设备和工艺。
1.3对于某一个具体设备来说,焦深、像散和场畸变数值的测定离不开图像几何尺寸和图像转印工艺的影响。这些数值必须在适应该设备的某个实际使用过程的各种限制条件下进行测定,包括照明、工艺、目标图形和环境。因此,为了公正测定设备的性能,所用的工艺必须适合相应设备和使用条件,而且应针对相应设备和应用过程进行优化。两个不同设备的性能比较实质上是综合应用的比较,其中包括该设备专用的工艺。在焦深、像散或场畸变的测量报告中,工艺描述是必不可少的部分。如果借鉴的数据是从与相应设备所需应用条件偏离太大的情况下取得的,则这样的数据将引入误差,还可能引起意想不到的工艺失败。
2引用标准
下列标准所包含的条文,通过在本标准中引用而构成为本标准的条文。本标准出版时,所示版本均为有效。所有标准都会被修订,使用本标准的各方应探讨使用下列标准最新版本的可能性。GB/T16878-1997用于集成电路制造技术的检测图形单元规范SJ/T10584-1994微电子学光掩蔽技术术语3术语
3.1图像image
下列情况出现的任何一种几何形状:a)绘制的图形:原图的一部分;b)光学像:投影在屏幕上的或看到的,通常经过某种程度的放大或缩小;c)氧化层上的图形:在硅片上二氧化硅层中刻蚀出来的;d)照相的图形:在光刻掩模中,或者在照相胶片或超微粒干板的乳胶里;e)光致抗蚀剂的图形:在硅片衬底上或铬版上经过曝光和显影的抗蚀剂涂层里。3.2处理后的图像processedimage光学图像通过图形物理转印过程,使材料表面或材料成分形成真实的图形或成分发生变化,其中的国家质量技术监督局1999-09-13批准2000-06-01实施
GB/T17865—1999
任何一个几何形状叫做处理后的图像。注:这个定义旨在把焦深和聚焦的讨论扩展到包括以下两种情况:第一,按照上述的图像定义,在光致抗蚀剂薄膜中产生的图像也在讨论之列;第二,与光致抗蚀剂薄膜无关的光学图形转印过程产生的图像,例如包括光致化学气相淀积和光剥离(photoablation)。3.3标准坐标standardcoordinates满足下列条件的笛卡儿坐标系,其Z轴与系统光轴一致,X轴和Y轴所处平面与光轴垂直。在对任何具体的设备进行研究时,系统用户或厂家应在这个平面上规定X和Y的方向。注
1偶尔可以使用圆柱坐标(极坐标)以进行特殊的讨论,如像散的变换间题。在笛卡儿坐标参数(α,y)和圆柱坐标参数(r,)之间实行标准变换。
2x坐标和y坐标为该点在平面上相对于光轴的位移。如果图像面是弯曲的,则工和坐标应取自弯曲图像面在乎面上的投影。为了保持一致,应为垂直于光轴的距离。3不管参照位置是在目标一边或图像一边还是与光学系统的某部分重合,当沿着Z轴相对于参照位置进行位移时.凡趋向光学系统中点移动者则为负位移,凡远离光学系统中点移动者则为正位移。4对于弯折的光学系统,允许坐标系随光轴位暨而旋转,使上述定义在光轴的任意位置上都成立。另-一种处理办法是仍然采用这个坐标系统,假定所有的光路是不弯折的。3.4图像场imagefield(简称像场)沿X轴和Y轴延伸的图像限度。可以用实际能被利用的有效图像质量区的极限来定义。注:定义3.1和3.2与定义3.4相结合,就可以定义绘制图像场、光学图像场、处理后图像场,等等。术语\图像”是指一种几何形状。术语“场”是指一组完整的形状。3.5实际应用practicaluse
指准备应用的设备,所必须满足的光处理条件、图像几何结构及其他条件。实际应用条件由以下几个方面来说明:a)工艺:光致抗蚀剂的类型与化学处理,曝光条件与环境条件(温度与湿度的规定值和稳定性)。b)图形:用文字或图表描述测试对象,包括选择的几何尺寸、取向和位置。c)衬底:衬底的质量和规格,包括衬底上原有的一切结构和层。d)水平校准机构:用什么样的水平校准机构把衬底保持在所需的位置并与光学图像面成一定角度。
e)测试点:以表或绘图方式说明在处理后的图像场中用来测试的图像点。f)判据:在判断处理后的图像是否合格时,所要依据的原则。注;设备厂家一般都指出实际使用参数的范围;设备用户将根据自已的需要,从这个范围中选出合适的实际条件。3.6实际分辨率practicalresolution在能完美再现掩模或制图的图形尺寸的前提下,实际达到的最小线宽。(参阅SJ/T10584)。注:实际分辨率是设备厂家标定的数字。3.7点状物体point-likeobject
直径或宽度等于实际分辨率的圆形或方形图像。3.8评测用的线条图形evaluativelinepattern由3~5条平行直线组成的一种图形;这些线条与标准坐标成一定角度,线条的宽度等于实际分辨率,线条的周期等于实际分辨率的两倍。(参阅GB/T16878)。3.9径向线条saggital lines
是一种评测用的线条图形,分布于光轴半径上的若干辐射性线条。(参阅图1)。注:径向线条主要是由不含光轴的平面内的线条形成的。对于圆柱形对称的光学系统如某些缩小分步重复机来说,径向线条是从图像场离光轴某半径开始发出的辐射线条。对于其他系统来说,径向线条可能不是辐射线条。比方说,扫描器的径向方向垂直于它在图像场中的扫描方向。2
光轴坐标系
径向评测线
条图形取向
正切评测线
条图形取向
光学成像系统
轴对称
图像场
GB/T17865—1999
典型的缩小式
分步重复曝光系统
有效图像场
典型的Wynn-Dyson
分步重复嗪光系统
(1t1)的
笑口型图像场
典型的
扫描曝光系统
条带状图缘场
图1对称的光学曝光系统、分步重复曝光系统及扫描曝光系统曝光处理后实际图像的坐标系和径向评测线条与正切评测线条取向的图解3.10正切线条tangential lines这是一种评测用的线条图形,其中的各个线条均与光轴的半径垂直。(参阅图1)。注:正切线条主要是由含有光轴的平面内的线条形成的。对于圆柱形对称的光学系统来说,正切线条是在以图像场某一点为圆心的圆周上。对于其他系统来说,正切线条可能不是这样分布。比方说,扫描器的正切方向平行于它在图像场中的扫描方向。
聚焦focus
这是透镜的对象(物体)、光学系统和成像面的几何调整条件,即从物体某点发出的影像光线聚集在成像面的对应点上,应尽可能达到最小面积。它总是用光轴上的成像点相对于某任意参照物的位移量来表示。参照物可以是光出射面、光心、或共轭面等。在图像场范围内,聚焦可能有所不同,因此,通常在图像场中适当选出一个特定的成像位置的Z轴值(焦点)来表示聚焦。(参阅3.13\聚焦面”的定义)。洋
1点状物体在这个乙轴位置上产生最清晰的光学图像。点状物体最清晰的处理后图像与点状物体的最清晰光学图像相比,这两个2轴位置存在固定的偏差。(参阅3.19\平均焦点”和3.20\最佳焦点”的定义)。2这个位置也是光学图像中光通量对比度最高的点。3.12线焦点linefocus
在乙轴的某位置,评测用的线条图形的光学图像具有最高的对比度,且显现出正确的宽度和节距,则该处为线焦点。在图像场范围内,线焦点可能有所不同;因此,通常在图像场中适当选出一个特定的成像位置的Z轴值来表示线焦点。线焦点还随线条角度而变化,所以,线焦点的规范中必须规定角度,如径向或正切或其他的角度。
3.13聚焦面focal surface
在物体与透镜相对位置固定的条件下,在光像场中找出每个点状物体的焦点,由这些焦点组成聚焦面。因此,这个聚焦面是光像场中每一点的对比度分别调至最大时相应的Z轴位移量作为(,y)或(r,)坐标的标量函数图。此内容来自标准下载网
注:必须记住,这个非正规的聚焦面是利用点状物体来测定的,而不是用线条或栅来测定的。对于非点状物体,必须3
另行测定。
3.14场平坦度fieldflatness
GB/T17865-1999
在聚焦面内最大Z轴位置与最小Z轴位置之差。3.15径向聚焦面saggital focal surface由单纯的径向线条线焦点确定的聚焦面。3.16正切聚焦面tangentialfocal surface由单纯的正切线条线焦点确定的聚焦面。3.17般像散normalastigmatism
一般像散是指对应于每个图像位置,径向聚焦面的值与正切聚焦面的值之差,所有这些差值构成像散。因此,像散是在图像场的(r,y)坐标范圈内对应的标量图。3.18旋转像散rotatedastigmatism在每个图像位置上,两组评测用的线条图形的线焦点的值之差。这两组线条互相垂直,并且与坐标系成某个特定的角度。这个角度是这样选择的:在所研究的图像位置上,Z轴点之差最大。从一个图像位置变到另一图像位置时,这个特定角度可能随之改变。注,之所以叫做旋转像散,是因为特定角度不一定是径向方向或正切方向。3.19平均焦点meanfocus
在Z轴上光像中各点状物体焦点集中的位置,聚焦面一般在此位暨。3.20最佳焦点bestfocus
在实际应用中根据处理后图像的要求确定某处理后的图像面的位置,该位能最好地兼顾整个处理后图像的聚焦。最佳焦点是一个表示处理后图像面的单一数值。所谓最好地兼顾,其具体含义可以不同,例如,使可能的散焦范围得到优化、或使线宽的变化得到优化、或使某个目标宽度的偏差最小、或者与处理后图像的某个其他参数有关。注
1由于处理过程的影响,及光致抗蚀剂薄膜或其他介质层的影响,光学共轭面不一定对应于最佳焦点。2由于处理后的图像面通常具有不可调节的曲率,所以处理后的图像面很少完全对应于某聚焦面。聚焦面是在一定的聚焦条件下,由Z轴上的某位确定,它是图像位置的函数。所以,处理后的图像面就在最接近Z轴上的实际聚焦面位置。
3.21散焦defocus
在垂直于图像平面的方向上,处理后的图像平面与最佳聚焦平面之间的距离。注:散焦为0是最佳聚焦位置。正散焦是使光像平面远离透镜。负散焦悬使光像平面接近透镜。3.22焦深depthoffocus
在实际可分辩出处理后的图像的情况下,处理后的整个图像场中允许发生的散焦总距离,即焦距允许变动的范围。
3.23焦深图depthoffocusmap
在实际可分辨出处理后的图像的情况下,该图表示在图像场的每个位置上允许发生的最大正散焦和最大负散焦。
注:如上所述,焦距或焦深取决于工艺、图像几何尺寸(尤其是线宽)和允许的摘差。对焦深图的产生影响的因素很多,包括工艺、线宽和图像几何形状,尤其在径向、正切或其他方向上选用点状图形还是线状图形影明更大。考虑到这些变化因素,可以在一次试验中作出几个焦深图。4方法
4.1测试图形
参阅国家标准GB/T16878。所选用的单元与单元尺寸应是最适合于测试设备的具体情况。一般测试图形由两组评测用的线条组成。也可以采用不同线宽的一系列图形;在这种情况下,应该提交焦深与4
GB/T17865—1999
线宽的关系报告。在报告中必须说明所选择的图形与相应的尺寸。4.2测试地点
在图像场中,图形至少要9个测试点。9个测试地点必须有4点在图像场的4个角上,4点在图像场的4条边的中心,1点在图像场的中央。如果测试地点较多,则这些地点必须均匀对称地分布在图像场中,使得图像场的任何部分都均匀分布。有关图例示于图2。口口
正方形图像场中
分布9个测试点
圆形填充图像场中
分布13个测试点
短形图像场中分布23个测试点
正方形图像场中
分布13个测试点
正方形图像场中
分布25个测试点
圆形填充图像场中
分布37个测试点
笑口形图像场中分布22个测试点图2测试点在各种图像场中的典型布局4.3转印工艺
进行测试图像转印(骤光)时,所用的工艺和条件应与设备(分步重复机、扫描器等)在实际应用中使用的工艺条件相同(参阅1.3)。在焦深和最佳焦点的报告中应包括工艺的描述。4.4焦点步距
在测试散焦对处理后的图像影响的实验中,通常采用多次分步转印图像的办法,每步转印时均改变固定的散焦量。相邻两步的散焦变化量(称为焦点步距)和散焦的上下限选择应该满足:既要包含预期的最佳焦点位置,又要使系列图像的两个极端散焦量超出焦深。在报告中必须说明散焦的步数和步距。4.5图像阵列
可以在:-个衬底上采用分步位移曝光的方式,使测试几何图形曝光场组成彼此分开的阵列,也可以分别曝光于完全不同的衬底上。具体的决策通常受到被测设备功能的限制。4.6测量
必须测量每个图像点的两种图形取向及每个散焦值处理后图像的几何尺寸,再根据图像的清晰度、尺寸或其他的一些图像特性来确定合格与否。通常是用线宽作为验收标准。测量的总数是地点数的两倍乘以散焦的步数。
4.7定量的图像评估
按照设备厂家或用户的规定,测量并研究光致抗蚀剂图像图形相对于目标值的偏差。如果图形的变化没有超出设备具体使用条件下的允许偏差,则为合格的图像。在图像场的范围内,要对每个图像地点进行研究,以确定图像可用时的各个散焦值。4.8焦深与最佳焦点的测定
如果在某个散焦变化范围内,图像场内的每-个测试点测得的图像根据上述的验收标准均可用,则GB/T17865—1999
这个散焦范围在报告中将被称为实际焦深。根据这个定义,最佳焦点应是下述的Z轴位置:在这个位置上,某个目标规范的指标得到满足,如可用的散焦范围最大,或者线条偏差最小,等等。如果在整个场内找不到共同的可用散焦范围,则焦深为零,最佳焦点不确定,这种现象可能发生在衬底相对于光轴发生大面积倾斜、图像聚焦面的曲率大、高像散、以及自动聚焦系统不稳定等情况。4.9聚焦像散的测定
测量分两组进行,这两组测试图形为正交线条,但两组的取向不同。它们分别叫做“S”组和“T”组,但根据“旋转像散”的定义,它们不一定要采用径向和正切取向。先对每一组分别测定聚焦面。办法是根据4.7所述找出在处理后图像合格的前提下每一个地点的散焦范围的中点,这些点的集合就是聚焦面。接着针对每个图像位置,计算出这两个聚焦面的位置之差。把这些差值作为图像位置的函数画成图,这就是像散。这些差值的最大绝对值是最大像散。这些差值的绝对值的平均值是平均像散。4.10场平坦度的测定
借用聚焦面测量方法测量场的最大曲率。允许从下述两种不同但基本等效的方法中选一种来测定聚焦面:a)根据S聚焦面和T聚焦面的中点算出的聚焦面。b)如果评测的图像中有点状物体的话,可以在每个图像点找出最佳的处理后点图像的Z位置,从而得到聚焦面。
在报告中这个聚焦面画成Z位置作为图像位置的函数的示意图。此图是场的曲率。聚焦面的最小2位置与最大2位置之差是场的最大曲率。注:这里所表述的场的最大曲率测定方法包括光学图像曲率、大圆片曲率、工件夹具曲率等综合曲率。为了使测定可操作,本测定方法不排除这些影响。所以不应认为这种场平坦度测量等效于单纯光学图像聚焦面的测量。5报告
根据1.3说明,在焦深、最佳焦点等的报告中,应包括实际使用的描述。此外,报告中还应说明任何特殊的机械措施一一尤其是应当说明是否使用了持平机构、以及这种机构状态是使用于整个实验还是依不同的测试地点而有所不同。报告的内容包括下列诸项:
a)工艺:衬底和层的类型和工艺处理、曝光条件。b)图形:用文字或用图说明测试结构,包括S和T或X和Y的取向的选择。c)大圆片:大圆片的质量和规格。d)持平:持平机构。
e)地点:列表或画图说明图像地点。f)判则:在评测测试结构时所用的验收标准。g)焦深或焦距(单纯的综合数值)。h)最佳焦点(单纯的综合数值)。i)像散图。
j)最大像散。
k)平均像散。
1)场平坦度图。
m)场最大曲率。
中华人民共和国
国家标准
焦深与最佳聚焦的测盘规范
GB/T17865—1999
中国标准出版社出版
北京复兴门外三里河北街16号
邮政编码:100045
话:68522112
中国标准出版社秦皇岛印刷厂印刷新华书店北京发行所发行各地新华书店经售版权专有不得帮印
开本880×12301/16印张3/4字数15千字2000年1月第一版2000年1月第一次印刷印数1-600
书号:155066·1-16385
标目396—34
小提示:此标准内容仅展示完整标准里的部分截取内容,若需要完整标准请到上方自行免费下载完整标准文档。
标准图片预览:





- 热门标准
- 国家标准(GB)
- GB∕T38992-2020 军民通用资源 语义关系分类与表示
- GB/T32383-2020 城市轨道交通直线电机车辆通用技术条件
- GBZ/T240.20-2011 化学品毒理学评价程序和试验方法 第20部分:亚慢性吸入毒性试验
- GB/T22264.5-2022 安装式数字显示电测量仪表 第5部分:相位表和功率因数表的特殊要求
- GB/T42459-2023 信息技术 系统间远程通信和信息交换 局域网和城域网 特定要求 站点和媒体访问控制连通性发现
- GB16487.9-2017 进口可用作原料的固体废物环境保护控制标准—废电线电缆
- GB/T16606.3-2009 快递封装用品 第3部分:包装袋
- GB/T24496-2009 钢筋混凝土大板间有连接筋并用混凝土浇灌的键槽式竖向接缝 实验室力学试验 平面内切向荷载的影响
- GB∕T29428.2-2014 地震灾害紧急救援队伍救援行动 第2部分:程序和方法
- GB∕T38117-2019 电动汽车产品使用说明 应急救援
- GB/T5694-1985 CAMAC系统中的块传送
- GB9706.29-2006 医用电气设备 第2部分:麻醉系统的安全与基本性能专用要求
- GB/T43266-2023 永磁体磁偏角的测量方法
- GB/T14506.25-1993 硅酸盐岩石化学分析方法 硫酸-苯羟乙酸-辛可宁-氯酸钾底液极谱法连续测定钼量和钨量
- GB/T13536-2018 飞机地面供电连接器
- 行业新闻
请牢记:“bzxz.net”即是“标准下载”四个汉字汉语拼音首字母与国际顶级域名“.net”的组合。 ©2025 标准下载网 www.bzxz.net 本站邮件:bzxznet@163.com
网站备案号:湘ICP备2025141790号-2
网站备案号:湘ICP备2025141790号-2