- 您的位置:
- 标准下载网 >>
- 标准分类 >>
- 国家标准(GB) >>
- GB/T 5828-1995 氙气
标准ICS号:
化工技术>>化工产品>>71.100.20工业气体中标分类号:
化工>>其他化工产品>>G86工业气体与化学气体
点击下载
标准简介:
标准下载解压密码:www.bzxz.net
本标准规定了氙气的技术要求,检验方法,检验规则,包装、标志、运输及贮存。本标准适用于深冷法从空气中提取的气态氙。主要用于电光源工业,也用于医疗、电真空、激光等领域。 GB/T 5828-1995 氙气 GB/T5828-1995
部分标准内容:
中华人民共和国国家标准
1 主题内容与适用范围
GB/T 5828—1995
代替GB/T5828-86
GB/T 5830--86
本标准规定了氙气的技术要求,检验方法,检验规则,包装、标志、运输及贮存。本标准适用于深冷法从空气中提取的气态氙。主要用于电光源工业,也用于医疗、电真空、激光等领域。
氙是一种无臭、无味的不活泼气体。分子式:Xe
相对分子质量:131.29(按1991年国际相对原子质量)2引用标准
危险货物包装标志
GB5099
钢质无缝气瓶
GB/T5832.1气体中微量水分的测定电解法
GB7144气瓶颜色标记
GB/T8985气体中一氧化碳、二氧化碳和碳氢化合物总含量的测定GB116404下载标准就来标准下载网
铝合金无缝气瓶
3技术要求
氙气质量应符合表1的技术要求
氙纯度,102
氮含量,106
氧与氯含量,10-6
氢含量,10°6
总碳含量,10-6
水含量,10-6
氮含量,10-6
氧化亚氮含量,10-6
总杂质含量,10-6
高纯氙
气相色谱法
注:①表中纯度和含量均以体积分数表示(V/V)。②玻璃瓶包装产品水分含量不作规定。国家技术监督局1995-12-20批准99.995
合格品飾
1996-08-01实施
GB/T 5828—1995
③气瓶包装产品水分含量系指充装后压力为5MPa时的水分含量,是否检验由供需双方商定。4检验方法
4.1纯度
氙气的纯度()用体积分数表示,按式(1)计算:=100-(++++%++)×10-4
式中:Φ—氙气纯度(体积分数),10-2;9
氮含量(体积分数),10-°,
氧与氟含量(体积分数),10-°,氢含量(体积分数),10-;
总碳含量(体积分数),10-6;水分含量(体积分数),10-\,9%-—氮含量(体积分数),10-6;氧化亚氮的含量(体积分数),10-°。4.2氢、氧(氮)、氮和含量的测定4.2.1方法及原理
采用氮离子化气相色谱法。
本方法基于潘宁效应原理。载气氮进入检测器时,在氛源辐射的β射线作用下,部分氮原子被激发到亚稳态。样品气经色谱柱分离后随载气一起进入检测器,当样品中含有电离能比亚稳态氮原子的激发能低的组分时,该组分即与亚稳态氨原子发生非弹性碰撞而被电离,在外加电场作用下,形成离子流。在一定范围内,输出的离子流与该组分含量成正比。4.2.2仪器
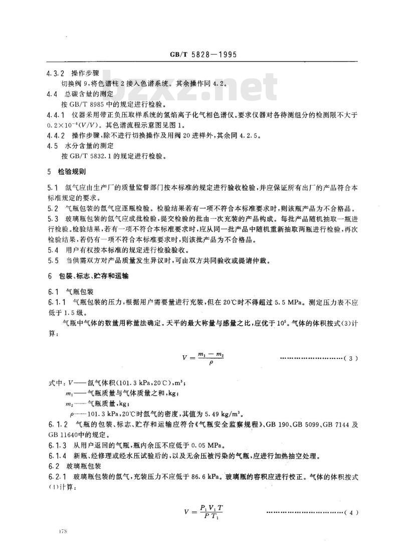
采用带有正、负压取样系统的氮离子化气相色谱仪。要求仪器对各待测组分的检测限比标准中规定的相应组分的含量低50%。其色谱流程示意图见图1。4.2.3参考操作条件
4.2.3.1载气:氮气,GB/T4844.3流量为50~60mL/min;4.2.3.2操作气:氮气,GB4844.2,一等品,主机压力表示值约0.3MPa。4.2.3.3渗杂气:氢气,GB/T7445中的高纯氢,主机压力表示值0.05MPa,流量为5~10mL/min。4.2.3.4色谱柱:长2m,内径为4mm的不锈钢管,内装0.4~0.25mm,体积比约为3:1的5A分子筛和活性炭。在300℃下通氮气活化4h。4.2.3.5色谱柱温度:室温。
4.2.3.6极化电压:400~600V。
4.2.3.7记录仪:满量程1~2mV。4.2.3.8进样量:约1.5mL。
4.2.4标准混合气的规定
标准混合气以氮气为底气,其中各组分含量与待测组分含量接近。标准混合气应具有国家技术监督局颁发的认证标志或编号。
4.2.5操作步骤
4.2.5.1按仪器使用说明书及操作条件开启仪器直至稳定。检查气密性。4.2.5.2将标准混合气经针形阀及金属管道与仪器紧密连接。打开瓶阀,用针形阀调节流量,充分置损il:I取样系统。经阀17进样。量取各组分的峰面积A.。47
氮清洗气
氢港杂气
GB/T 5828-1995
正乐样品或
标准气入口
氟载气入口
氮载气入口
图1气相色谱流程示意图
氢气入口
空气入口
15A分子筛+活性碳柱;2--PorapakQ柱;3—5A分子筛柱;4—八通切换阀;5、8、10—针形阀;6--氮离子化检测器;7-渗氢室;9--十二通切换阀11—水银压差计;12、13、14、19—高真空二通阀;15、16、23--高真空三通阀;17、20高真空六通阀;18、21—定体积管;22---真空泵;24---标准磨口接头;25—玻璃瓶包装样品气;26--催化加氢柱;27-—加热炉,28碳分子筛柱;29—氢火焰离子化检测器
4.2.5.3样品的测定
4.2.5.3.1气瓶包装氙气的测定:取样及进样操作同4.2.5.2。待最后个待测组分出峰完毕后,即切换阀9,将主组分氙切出。量取各组分峰面积Ai。4.2.5.3.2玻璃瓶包装氙气的测定:将样气经标准磨口24与阀13紧密连接。将整个负压取样系统抽真空,做真空进样空白,直至空白值为零,然后破瓶。关闭阀13,打开阀14,再抽真空。关闭阀14,打开阀13,待水银差压计11稳定后,关闭阀13,读取并记录取样时压差计11的读数P2及室内大气压P1。经阀17进样。待最后一个待测组分出峰完毕后,即切换阀9,将主组分氙切出。量取各组分峰面积A:。4.2.6结果处理
4.2.6.1待测组分含量按式(2)计算:9#X
式中:i-
样品气中组分i的含量,10-6(V/V);A
Pi—P2
标准混合气中组分i的含量,10-,(V/V);A—样品气中组分i的峰面积,mm;A,标准混合气中组分i的峰面积,mm;Pi-—实验室的大气压,kPa;
P-取样时大气压与样品气压力之差,kPa。4.2.6.2取两次平行测定结果的算术平均值为测定结果,平行测定结果的相对偏差不大于10%。4.3氧化亚氮含量的测定
4.3.1色谱柱2:采用长3m,内径4mm的不锈钢管,内装0.15~~0.10mmPorapakQ,在130C下氮气活化4h,再提高温度至200℃活化8h。417
4.3.2操作步骤
GB/T 5828—1995
切换阀9,将色谱柱2接入色谱系统。其余操作同4.2。4.4总碳含量的测定
按GB/T8985中的规定进行检验
4.4.1仪器采用带正负压取样系统的氢焰离子化气相色谱仪。要求仪器对各待测组分的检测限不大于0.2×10-6(V/V)。其色谱流程示意图见图1。4.4.2操作步骤,除不进行切换操作及用阀20进样外,其余同4.2.5。4.5水分含量的测定
按GB/T5832.1的规定进行检验。5检验规则
5.1氙气应由生产厂的质量监督部门按本标准的规定进行验收检验,并应保证所有出厂的产品符合本标准规定的要求。
5.2气瓶包装的气应逐瓶检验。检验结果若有一项不符合本标准要求时,则该瓶产品为不合格品。5.3玻璃瓶包装的氙气应成批检验,提交检验的批由一次充装的产品构成。每批产品随机抽取一瓶进行检验。检验结果,若有一项不符合本标准要求时,应从同一批产品中随机重新抽取两瓶进行检验,再次检验结果,若仍有一项不符合本标准要求时,则该批产品为不合格品。5.4用户有权按本标准的规定进行检验验收。5.5当供需双方对产品质量发生异议时,可由双方共同验收或提请仲裁。6包装、标志、贮存和运输
6.1气瓶包装
6.1.1气瓶包装的压力,根据用户需要量进行充装,但在20℃时不得超过5.5MPa。测定压力表不应低于1.5级。
气瓶中气体的数量用称量法确定。天平的最大称量与感量之比,应优于105。气体的体积按式(3)计算:
式中: V---
氙气体积(101.3kPa,20C),m;气瓶质量与气体质量之和,kg;气瓶质量,kg;
p—-101.3kPa,20℃时氮气的密度,其值为5.49kg/m。(3)
6.1.2气瓶的包装、标志、贮存和运输应符合《气瓶安全监察规程》、GB190、GB5099、GB7144及GB11640中的规定。
6.1.3从用户返回的气瓶,瓶内余压不应低于0.05MPa。6.1.4新瓶、经修理或经水压试验后的,以及无余压被污染的气瓶,应进行加热抽空处理。6.2玻璃瓶包装
6.2.1玻璃瓶包装的氙气,充装压力不应低于86.6kPa。玻璃瓶的容积应进行校正。气体的体积按式(1)计算:
(4)
GB/T 5828—1995
氙气体积(101.3kPa,20℃),L;式中: -
标准大气压(101.3kPa);
Vi——玻璃瓶的容积,L;
充装气体的压力,kPa;
气体的实际温度,K。
6.2.2包装氙气的玻璃瓶,应装入硬纸盒或钙塑包装盒内,盒上应注有“易碎、防震”的字样和标志。6.3产品出厂时应附有产品质量合格证,其内容包括:a.
生产厂名称;
产品名称和级别;
生产日期或批号;
容器体积(L),气瓶的压力(MPa)及气体的数量(m\),气瓶的编号及质量(kg);
执行标准代号。
附加说明:
本标准由化学工业部提出。
本标由西南化工研究院技术归口。本标准由西南化工研究院、抚顺氧气厂、吉化公司化肥厂负责起草。本标准主要起草人戴培述。
小提示:此标准内容仅展示完整标准里的部分截取内容,若需要完整标准请到上方自行免费下载完整标准文档。
1 主题内容与适用范围
GB/T 5828—1995
代替GB/T5828-86
GB/T 5830--86
本标准规定了氙气的技术要求,检验方法,检验规则,包装、标志、运输及贮存。本标准适用于深冷法从空气中提取的气态氙。主要用于电光源工业,也用于医疗、电真空、激光等领域。
氙是一种无臭、无味的不活泼气体。分子式:Xe
相对分子质量:131.29(按1991年国际相对原子质量)2引用标准
危险货物包装标志
GB5099
钢质无缝气瓶
GB/T5832.1气体中微量水分的测定电解法
GB7144气瓶颜色标记
GB/T8985气体中一氧化碳、二氧化碳和碳氢化合物总含量的测定GB116404下载标准就来标准下载网
铝合金无缝气瓶
3技术要求
氙气质量应符合表1的技术要求
氙纯度,102
氮含量,106
氧与氯含量,10-6
氢含量,10°6
总碳含量,10-6
水含量,10-6
氮含量,10-6
氧化亚氮含量,10-6
总杂质含量,10-6
高纯氙
气相色谱法
注:①表中纯度和含量均以体积分数表示(V/V)。②玻璃瓶包装产品水分含量不作规定。国家技术监督局1995-12-20批准99.995
合格品飾
1996-08-01实施
GB/T 5828—1995
③气瓶包装产品水分含量系指充装后压力为5MPa时的水分含量,是否检验由供需双方商定。4检验方法
4.1纯度
氙气的纯度()用体积分数表示,按式(1)计算:=100-(++++%++)×10-4
式中:Φ—氙气纯度(体积分数),10-2;9
氮含量(体积分数),10-°,
氧与氟含量(体积分数),10-°,氢含量(体积分数),10-;
总碳含量(体积分数),10-6;水分含量(体积分数),10-\,9%-—氮含量(体积分数),10-6;氧化亚氮的含量(体积分数),10-°。4.2氢、氧(氮)、氮和含量的测定4.2.1方法及原理
采用氮离子化气相色谱法。
本方法基于潘宁效应原理。载气氮进入检测器时,在氛源辐射的β射线作用下,部分氮原子被激发到亚稳态。样品气经色谱柱分离后随载气一起进入检测器,当样品中含有电离能比亚稳态氮原子的激发能低的组分时,该组分即与亚稳态氨原子发生非弹性碰撞而被电离,在外加电场作用下,形成离子流。在一定范围内,输出的离子流与该组分含量成正比。4.2.2仪器
采用带有正、负压取样系统的氮离子化气相色谱仪。要求仪器对各待测组分的检测限比标准中规定的相应组分的含量低50%。其色谱流程示意图见图1。4.2.3参考操作条件
4.2.3.1载气:氮气,GB/T4844.3流量为50~60mL/min;4.2.3.2操作气:氮气,GB4844.2,一等品,主机压力表示值约0.3MPa。4.2.3.3渗杂气:氢气,GB/T7445中的高纯氢,主机压力表示值0.05MPa,流量为5~10mL/min。4.2.3.4色谱柱:长2m,内径为4mm的不锈钢管,内装0.4~0.25mm,体积比约为3:1的5A分子筛和活性炭。在300℃下通氮气活化4h。4.2.3.5色谱柱温度:室温。
4.2.3.6极化电压:400~600V。
4.2.3.7记录仪:满量程1~2mV。4.2.3.8进样量:约1.5mL。
4.2.4标准混合气的规定
标准混合气以氮气为底气,其中各组分含量与待测组分含量接近。标准混合气应具有国家技术监督局颁发的认证标志或编号。
4.2.5操作步骤
4.2.5.1按仪器使用说明书及操作条件开启仪器直至稳定。检查气密性。4.2.5.2将标准混合气经针形阀及金属管道与仪器紧密连接。打开瓶阀,用针形阀调节流量,充分置损il:I取样系统。经阀17进样。量取各组分的峰面积A.。47
氮清洗气
氢港杂气
GB/T 5828-1995
正乐样品或
标准气入口
氟载气入口
氮载气入口
图1气相色谱流程示意图
氢气入口
空气入口
15A分子筛+活性碳柱;2--PorapakQ柱;3—5A分子筛柱;4—八通切换阀;5、8、10—针形阀;6--氮离子化检测器;7-渗氢室;9--十二通切换阀11—水银压差计;12、13、14、19—高真空二通阀;15、16、23--高真空三通阀;17、20高真空六通阀;18、21—定体积管;22---真空泵;24---标准磨口接头;25—玻璃瓶包装样品气;26--催化加氢柱;27-—加热炉,28碳分子筛柱;29—氢火焰离子化检测器
4.2.5.3样品的测定
4.2.5.3.1气瓶包装氙气的测定:取样及进样操作同4.2.5.2。待最后个待测组分出峰完毕后,即切换阀9,将主组分氙切出。量取各组分峰面积Ai。4.2.5.3.2玻璃瓶包装氙气的测定:将样气经标准磨口24与阀13紧密连接。将整个负压取样系统抽真空,做真空进样空白,直至空白值为零,然后破瓶。关闭阀13,打开阀14,再抽真空。关闭阀14,打开阀13,待水银差压计11稳定后,关闭阀13,读取并记录取样时压差计11的读数P2及室内大气压P1。经阀17进样。待最后一个待测组分出峰完毕后,即切换阀9,将主组分氙切出。量取各组分峰面积A:。4.2.6结果处理
4.2.6.1待测组分含量按式(2)计算:9#X
式中:i-
样品气中组分i的含量,10-6(V/V);A
Pi—P2
标准混合气中组分i的含量,10-,(V/V);A—样品气中组分i的峰面积,mm;A,标准混合气中组分i的峰面积,mm;Pi-—实验室的大气压,kPa;
P-取样时大气压与样品气压力之差,kPa。4.2.6.2取两次平行测定结果的算术平均值为测定结果,平行测定结果的相对偏差不大于10%。4.3氧化亚氮含量的测定
4.3.1色谱柱2:采用长3m,内径4mm的不锈钢管,内装0.15~~0.10mmPorapakQ,在130C下氮气活化4h,再提高温度至200℃活化8h。417
4.3.2操作步骤
GB/T 5828—1995
切换阀9,将色谱柱2接入色谱系统。其余操作同4.2。4.4总碳含量的测定
按GB/T8985中的规定进行检验
4.4.1仪器采用带正负压取样系统的氢焰离子化气相色谱仪。要求仪器对各待测组分的检测限不大于0.2×10-6(V/V)。其色谱流程示意图见图1。4.4.2操作步骤,除不进行切换操作及用阀20进样外,其余同4.2.5。4.5水分含量的测定
按GB/T5832.1的规定进行检验。5检验规则
5.1氙气应由生产厂的质量监督部门按本标准的规定进行验收检验,并应保证所有出厂的产品符合本标准规定的要求。
5.2气瓶包装的气应逐瓶检验。检验结果若有一项不符合本标准要求时,则该瓶产品为不合格品。5.3玻璃瓶包装的氙气应成批检验,提交检验的批由一次充装的产品构成。每批产品随机抽取一瓶进行检验。检验结果,若有一项不符合本标准要求时,应从同一批产品中随机重新抽取两瓶进行检验,再次检验结果,若仍有一项不符合本标准要求时,则该批产品为不合格品。5.4用户有权按本标准的规定进行检验验收。5.5当供需双方对产品质量发生异议时,可由双方共同验收或提请仲裁。6包装、标志、贮存和运输
6.1气瓶包装
6.1.1气瓶包装的压力,根据用户需要量进行充装,但在20℃时不得超过5.5MPa。测定压力表不应低于1.5级。
气瓶中气体的数量用称量法确定。天平的最大称量与感量之比,应优于105。气体的体积按式(3)计算:
式中: V---
氙气体积(101.3kPa,20C),m;气瓶质量与气体质量之和,kg;气瓶质量,kg;
p—-101.3kPa,20℃时氮气的密度,其值为5.49kg/m。(3)
6.1.2气瓶的包装、标志、贮存和运输应符合《气瓶安全监察规程》、GB190、GB5099、GB7144及GB11640中的规定。
6.1.3从用户返回的气瓶,瓶内余压不应低于0.05MPa。6.1.4新瓶、经修理或经水压试验后的,以及无余压被污染的气瓶,应进行加热抽空处理。6.2玻璃瓶包装
6.2.1玻璃瓶包装的氙气,充装压力不应低于86.6kPa。玻璃瓶的容积应进行校正。气体的体积按式(1)计算:
(4)
GB/T 5828—1995
氙气体积(101.3kPa,20℃),L;式中: -
标准大气压(101.3kPa);
Vi——玻璃瓶的容积,L;
充装气体的压力,kPa;
气体的实际温度,K。
6.2.2包装氙气的玻璃瓶,应装入硬纸盒或钙塑包装盒内,盒上应注有“易碎、防震”的字样和标志。6.3产品出厂时应附有产品质量合格证,其内容包括:a.
生产厂名称;
产品名称和级别;
生产日期或批号;
容器体积(L),气瓶的压力(MPa)及气体的数量(m\),气瓶的编号及质量(kg);
执行标准代号。
附加说明:
本标准由化学工业部提出。
本标由西南化工研究院技术归口。本标准由西南化工研究院、抚顺氧气厂、吉化公司化肥厂负责起草。本标准主要起草人戴培述。
小提示:此标准内容仅展示完整标准里的部分截取内容,若需要完整标准请到上方自行免费下载完整标准文档。
标准图片预览:





- 其它标准
- 上一篇: GB 5827.2-1986 空腹钢窗检验规则
- 下一篇: GB/T 5829-1995 氪气
- 热门标准
- 国家标准(GB)
- GB/T2828.1-2012 计数抽样检验程序 第1部分:按接收质量限(AQL)检索的逐批检验抽样计划
- GB/T228.1-2021 金属材料 拉伸试验 第1部分:室温试验方法
- GB50367-2013 混凝土结构加固设计规范
- GB/T18204.4-2000 公共场所毛巾、床上卧具微生物检验方法细菌总数测定
- GB/T12053-1989 光学识别用字母数字字符集 第一部分:OCR-A字符集印刷图象的形状和尺寸
- GB/T23892.3-2009 滑动轴承 稳态条件下流体动压可倾瓦块止推轴承 第3部分:可倾瓦块止推轴承计算的许用值
- GB/T9145-2003 普通螺纹 中等精度、优选系列的极限尺寸
- GB/T11839-1989 二氧化铀芯块中硼的测定 姜黄素萃取光度法
- GB50209-2002 建筑地面工程施工质量验收规范
- GB/T6122.1-2002 圆角铣刀 第1部分:型式和尺寸
- GB/T7433-1987 对称电缆载波通信系统抗无线电广播和通信干扰的指标
- GB5725-2009 安全网
- GB/T9239-1988 刚性转子平衡品质 许用不平衡的确定
- GB/T15917.3-1995 金属镝及氧化镝化学分析方法 对氯苯基荧光酮--溴化十六烷基三甲基胺分光光度法测定钽量
- GB/T38780-2020 竹席
- 行业新闻
请牢记:“bzxz.net”即是“标准下载”四个汉字汉语拼音首字母与国际顶级域名“.net”的组合。 ©2025 标准下载网 www.bzxz.net 本站邮件:bzxznet@163.com
网站备案号:湘ICP备2025141790号-2
网站备案号:湘ICP备2025141790号-2