- 您的位置:
- 标准下载网 >>
- 标准分类 >>
- 电子行业标准(SJ) >>
- SJ 20765-1999 实验室用28Vd.c.电感器总规范
标准号:
SJ 20765-1999
标准名称:
实验室用28Vd.c.电感器总规范
标准类别:
电子行业标准(SJ)
英文名称:
General specification for 28Vd.c. inductors for laboratory use标准状态:
现行-
发布日期:
1999-11-10 -
实施日期:
1999-12-01 出版语种:
简体中文下载格式:
.rar.pdf下载大小:
414.90 KB
点击下载
标准简介:
标准下载解压密码:www.bzxz.net
本规范规定了28Vd.c.铁芯电感器(以下简称电感器)的分类、要求、质量保证规定和交货准备。本规范适用于军用开关、继电器和断路器实验室用感就电流额定值低于100A的铁芯电感器。 SJ 20765-1999 实验室用28Vd.c.电感器总规范 SJ20765-1999
部分标准内容:
中华人民共和国电子行业军用标准FL5950
SJ20765--1999
实验室用28Vd.c.电感器总规范
Inductor,28 Vd.c. laboratory testgeneral specification for
1999-11-10发布
1999-12-01实施
中华人民共和国信息产业部
3批准
中华人民共和国电子行业军用标准实验室用28Vd.c.电感器总规范
Inductor,28 Vd.c. laboratory testGeneral specification fon
1范围
1.1主题内容
SJ 20765--1999
本规范规定了28Vd.c.铁芯电感器(以下简称电感器)的分类、要求、质量保证规定和交货准备。
1.2适用范围
本规范适用于军用开关继电器和断路器实验室用感应电流额定值低于100A的铁芯电感器。
1.3分类
1.3.1电感器按感应电流额定值分为两种类型:1类电感器:额定电流为2~100A;2类电感器:额定电流为低于2A。2引用文件
GJB360A-96电气及电子元器件试验方法3要求
3.1首件
当合同或订单规定时,应提供首件检查样品。3.2检查和试验
按本规范提交的产品应是已通过本规范所规定的捡查和试验的电感器。3.3材料
电感器使用的材料应符合本规范及相应规范的规定。若对某种材料未作规定时,剿应采用能满足本规范要求的材料。3.3.1金属材料
金属材料应匙耐腐蚀或应经过耐腐蚀处理的,3.3.2不相容金属
除非适当防护以抵抗电化学腐蚀,不相容金属不能相至直接接触使用。3.3.3材料的选择
对本规范未做出明确规定的材料、零件,其工艺过程和技术条作及标准的选择应符中华人民共和国信息产业部1999-11-10发布KArKAca-
1999-12-01实施
合有关规定。
3.3.3. 1标推件
$J 207651999
应优先选用标准件(例如螺钉、螺栓、螺舟、定位销等),并应符合相应标推的规定应标明标准件的规格,以保证其互换性,3.4设计与构
3.4.1总则
电撼器应符合规定的设计、结构和外形尺寸(见附录A)。3.4.2垫片
用于隔开磁隙的垫片应是非磁性不锈钢或是黄铜或青。3.4.3贯穿螺拴
贯穿螺拴应为钢制,并且采用涨扩工艺使其形成耐夯结构。3.4.4安装面
安装面应是平坦的,其平面度为0.38mml。3.4.5安装
1类和2类电感器的安装尺寸应分别符合附录A中的规定。3.5电阻
当电感器按4.6.2规定试验时,两引出端简电路R应为:1类电感器:0.277±10%0;
2类电感器:8.15±10%Q。
3.6特性曲线(电流~时间)
a.1类电感器按4.6.3条的规定检查或试验时,其电流对时间的特性曲线应在附录B(补充件)中图B1和图B2所的区域内。为便于参考,在附录C中给出了贮能曲线。b.当2类电感器按4.6.3条的规定检查时,其电流对时间的特性册线应符合4.6.3条的规定。
3.7温升
当按4.6.4条的规定试验时,线圈温升应不超过85K。3.8引出端强度
电感器引出端分别在附录A图A1 和图 A12 中作出规定。3.8.1电感器按4.6.5条的规定做完螺纹引出端强度试验后再通电,应无短路、击穿、松动或转动现象。
3.9介质耐屯压
当按4.6.6条的规定进行试验时,电感器应能承受规定的试验电压,无飞弧、火花、绝缘击穿或损坏。
3.10互换性
为便于装配和使用,同一承制方生产的所有零件应能完全互换,3.11标越
电藏器应按5.3条的规定进行标志。标志应清晰、牢固。3.12尺寸
1类和2类电感器的尺寸应分别符合附录A中图A1和图A12的规定。3.13加质量
SJ 20765--1999
电感器应采用能保证质量--致性的生产I艺进行加1,应能自由拆]、更换零部件。不能有影响寿命、使用性能或外观的其他缺陷。4质量保证规定
4.1检验责任
除合同或订单另有规定,承制方应负资完成本规范规定的所有捡验。除非合同或订单另有规定,承制方可以使用上级主管部门认可的,适用于完成本规范检验的专用和其他设备。有关主管部门有权对本规范所述的任一检验项目进行检查,4.1.1合格责任
所有产品必须符合本规范第3章和第5章的婴求。本规范规定的检验应成为承制方整个检验系统或质量人纲的一个组成部分。若合同中未包括本规范未规定的检验要求,承制方还应保证所提交验收的产品符合合同要求。质量一致性检验不允许提交明知有缺陷的产品,也不能要求订购方接收有缺陷的产品。4.2检验分类
本规范规定的检验分为:
a.首件检验;
b.质量一致性检验。
4.3检验条件
除另有规定外,所有试验均应在GJB360A所规定的试验的标准大气条件下进行。4.4首件检验
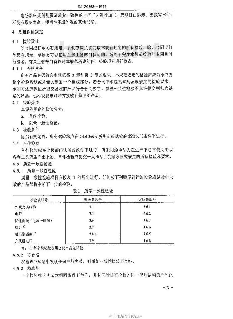
首件检验应在上级部门认可的条件下进行,所采用的样品为在生产中通常使用的设备和工艺所生产出来的。首件检验应提交一只样品并完成本规范规定的所有检验和要求。4.5质量一致性检验
4.5.1质量一致性检验
质量一致性检验项目应按表1的规定进行。任何按下列顺序进行的检验或试验中失效的产品都将中断下一步的检验。表1质量一致性检验
检查或试验
外观及其结构
特性也线(电流~时间)
羽山端强度
介质酬电压
要求条款号
注:1)每个检验批仅用2只产品做试验。4.5.2不合格
在检查或试验中发现任何产品失效,则质量一致性检验不合格。4.5.3检验批
方法条款号
…个检验批应出基本相回条件下生产,并H同时提交检验的同一型号结构的产品组-3~
KArKAca-
4.5.4抽样方案
SJ20765—1999
产品100%按表1的规定进行试验。表1中任一项试验失效的产品不能交付使用。4.5.5不合格处理
如果某一检验批未通过质量一致性检验,承制方应根据对产品质量的保证对原材料,.艺或对两者采取纠正措施。并直对能够修复的、在基本相同条件下用基本相同的材料、1艺制造的,而且被认为可能产生同一失效模式的所有产品采取纠正措施。在采取有关部门认可的纠正措施之前,应暂停产品的验收和交货,在采取纠正措施以后,应在追加样品上重新进行检验(应出主管部门决定是全部检验还是贝检查原来不合格的项目)。若复验仍不合格,则应将有关不合格的信息和采取的纠正措施提供给主管部门。4.6检验方法
4.6.1外观及结构
检查电感器以验证其材料、设计结构,外形尺寸、标志和加工质量,是否符合相应条款的要求。
4.6.2电阻bzxZ.net
在切断线圈电流的情说下,把电感器置于温度为25±2°℃的条件下持续至少4h,用单臂(惠斯登)电桥或其他类似的方法测量其线圈电阻并应符合3.5条的规定。4.6.3特性曲线(电流时间)
1类电感器:在5.0A和25.0A稳态电流下,通过示波器和适当的显示手段,得到1类电感器电流对时间的特性曲线。用一个容量足够的可变电阻器与该类型电感器相串联后接到28±0.5V直流电源上,通过调节可变电阻器就把电流调到每一个规定值,采用个回跳时间小于1ms的开关装置,当把这个电感器电路一闭合,即可得到了电感器的电流对时间的关系特性曲线。其电流稳定在5.0+0.5A的特性曲线如图B1所示:稳态电流25.0士0.5A的特性曲线如图B2所示。在校定电感器时,如果电流响应在曲线之上(电感太小),应减小垫片厚度,如果电流响应在曲线下方(电感太高),应增加垫片厚度,直到把电感器校定好之后,固定所有铆钉。最后把28±0.5V的电压施加到该电路上,调节串联在电路上的可变也阻器(而不是调节电压)把电流调到规定的值。2类电感器:用厚度为0.13mm填隙垫片垫在图A12所示的每个铁芯和上居磁性板之间,在1A,28Vd.c.条件下,用示波器及一定的串联电阻器调节电流,从而得到该类型电感器电流对时间的特性曲线。当用一个无回跳的转换装置激励电感器,并控好串联电阻器的电压,就可以显示出该电撼器的特性曲线。在每个铁芯和上磁板间逐次安放填隙垫片(0.05mm),以调整电感器的气隙,直到95%的电流稳定点(3LiR)达到135±5ms。在校定电感器过程中,夹紧上磁板与铁芯的M6的螺钉一定要保持牢固状态。4.6.4温升
线圈的温升试验是在电压为28±2Vd.c.和循环周期为25%接通、75%断开,其循环速率为10次/分,从而使其线圈带电时进行(1类电感器电流为25A,2类电感器电流为1.95A)。用已知溫度下的线関的电阻值和上述循环周期状态下的温度稳定后的线圈电阻值比较,米决定其温升。在0.5h内,连续三次测得相间的电阻值时,线圈的温度就可视为已稳定。此时得到最人电阻值,以便用下列公式计算最终温度。T=R/r(234.5 +I) - 234.5
式中:已知温度,\C
SJ 20765—1999
r——已知温度下的电阻值,;
R实测电阻(最大值):
T最终温度,C。
温升为计算出的最终温度值与已知温度值之差。该温升不应超过85K。4.6.5引出端强度
a.1类电感器的螺纹引出端应能经受佳220N的拉力:2类电感器应能承受110N的拉力。该力应是在任一方向逐渐施加的。b.1类电感器的螺纹引出蹦应能承受8.5Nm的扭矩;2类电感器应能承受0.5Nm其扭拒施加在引出端螺钉头部位上,作用方向应平行于引出端,4.6.6介质耐电压
电感器根据GJB360A--96方法301的规定进行试验,其试验电压50Hz、有效值为1000V。当试验完成时,电感器应符合3.9条要求。5交货准备
5.1包装、贮存
电感器应按照承制单位货运常规在制造厂进行包装贮存。5.2装箱
根据5.1条进行包装的电感器应装入适用的包装箱内。5.3标志
电感器应有型号、制造单位商标、生产日期或产品批号标记。外包装箱应标有制造单位名称,商标。6说明事项
6.1预定用途
6.1.1本规范规定的电感器预定用于军用开关、继电器、断路器实验室用直流感性负载。6.2订货文件内容
订货文件应规定下列内容:
6.2.1订货要求
a.本规范名称和编号
b.型号:
G、如果与5.L条规定不间,应有包装说明。63定义
6.3.1特性曲线(电流~时间)response curves(curtent versus titme)电流对时间的特性曲线是由于自感原因引起的电流增人滞后的度方法。6.3.2贮能storedenergy
贮能是贮存在磁场中的焦尔能量。当开关在开路状态时,该贮能将被释放。6.3.3不同类金属dissimilarmetals当两种金属试件在导电溶液中接触或相互电连接,并且产生电流时,称为不同类金。
KANKAca-
SJ 20765—1999
附录A
28d.c.电感器结构图
(补充件)
A11类电感器的尺寸分别由图A2~图A11作出规定,2类电感器的尺寸由图A12作出规定。
A2所有铜制零件、螺栓、螺母和平垫圈均应镀镉或镀锌。A3对电流大于25A的1类电感器,可采用并联的形式,使其达到规定的电流。M6六角螺母、
平垫(18件)
绝缘体
绝缘村套
图All
左支座
绝缘垫圈
(14件)
图A10
图A11类28Vd.c.电感器示意图
上叠钢片
乙右支座
下叠钢片
SJ 20765-1999
引出端
线圈(1件)
图A3上叠钢片(61件)
单位:mm
0.35mm厚的35Q165硅钢片
浸清漆。
0.35mm厚的35Q165硅钢片
浸清漆。
图A4:下替钢片(61件)
iiKAoNrKAca
SJ 20765—1999
t50.8-- 68.3 -
4×m10
6.0mm厚低碳钢。
左右支架(各1件)
图A6边板(2件)
右支架
4.8mm厚低碳钢。
6.0mm厚低碳钢。
4×@10
图A7顶板(1件)
SJ20765-1999
0Gr18Ni9销
垫片(非磁性,2件)
3.8mm厚合或纤维板
绝缘体(1件)
图A10套管(7件)
酚醛树酯
酚醛树酯
绝缘衬套(4件)
TKAoNrKAca-
安装孔2x8
108x51×10
低碳钢
32黄铜或
青铜垫關
$32x76
YisP,铜
108x76x6
低碳钢
Su20765-1999
M6×16
锁紧垫圈
线圈(0.8mm.1400圈)
外径76,76
25×10x[0
酚醛板
钢制平头螺钉
装好后用环氧树脂密封
图A122类28Vd.c.电感器示意图
SJ 20765—1999
附录B
1类电感器特性曲线
【补充件)
B1稳态电流为5A的特性曲线应在图B1的划线区域内,稳态电流为25A的特性曲线应在图B2的划线区域内。
电流(A)
图B11类电感器特性曲线(5A)
TKANrKAca-
时间(ms)
小提示:此标准内容仅展示完整标准里的部分截取内容,若需要完整标准请到上方自行免费下载完整标准文档。
SJ20765--1999
实验室用28Vd.c.电感器总规范
Inductor,28 Vd.c. laboratory testgeneral specification for
1999-11-10发布
1999-12-01实施
中华人民共和国信息产业部
3批准
中华人民共和国电子行业军用标准实验室用28Vd.c.电感器总规范
Inductor,28 Vd.c. laboratory testGeneral specification fon
1范围
1.1主题内容
SJ 20765--1999
本规范规定了28Vd.c.铁芯电感器(以下简称电感器)的分类、要求、质量保证规定和交货准备。
1.2适用范围
本规范适用于军用开关继电器和断路器实验室用感应电流额定值低于100A的铁芯电感器。
1.3分类
1.3.1电感器按感应电流额定值分为两种类型:1类电感器:额定电流为2~100A;2类电感器:额定电流为低于2A。2引用文件
GJB360A-96电气及电子元器件试验方法3要求
3.1首件
当合同或订单规定时,应提供首件检查样品。3.2检查和试验
按本规范提交的产品应是已通过本规范所规定的捡查和试验的电感器。3.3材料
电感器使用的材料应符合本规范及相应规范的规定。若对某种材料未作规定时,剿应采用能满足本规范要求的材料。3.3.1金属材料
金属材料应匙耐腐蚀或应经过耐腐蚀处理的,3.3.2不相容金属
除非适当防护以抵抗电化学腐蚀,不相容金属不能相至直接接触使用。3.3.3材料的选择
对本规范未做出明确规定的材料、零件,其工艺过程和技术条作及标准的选择应符中华人民共和国信息产业部1999-11-10发布KArKAca-
1999-12-01实施
合有关规定。
3.3.3. 1标推件
$J 207651999
应优先选用标准件(例如螺钉、螺栓、螺舟、定位销等),并应符合相应标推的规定应标明标准件的规格,以保证其互换性,3.4设计与构
3.4.1总则
电撼器应符合规定的设计、结构和外形尺寸(见附录A)。3.4.2垫片
用于隔开磁隙的垫片应是非磁性不锈钢或是黄铜或青。3.4.3贯穿螺拴
贯穿螺拴应为钢制,并且采用涨扩工艺使其形成耐夯结构。3.4.4安装面
安装面应是平坦的,其平面度为0.38mml。3.4.5安装
1类和2类电感器的安装尺寸应分别符合附录A中的规定。3.5电阻
当电感器按4.6.2规定试验时,两引出端简电路R应为:1类电感器:0.277±10%0;
2类电感器:8.15±10%Q。
3.6特性曲线(电流~时间)
a.1类电感器按4.6.3条的规定检查或试验时,其电流对时间的特性曲线应在附录B(补充件)中图B1和图B2所的区域内。为便于参考,在附录C中给出了贮能曲线。b.当2类电感器按4.6.3条的规定检查时,其电流对时间的特性册线应符合4.6.3条的规定。
3.7温升
当按4.6.4条的规定试验时,线圈温升应不超过85K。3.8引出端强度
电感器引出端分别在附录A图A1 和图 A12 中作出规定。3.8.1电感器按4.6.5条的规定做完螺纹引出端强度试验后再通电,应无短路、击穿、松动或转动现象。
3.9介质耐屯压
当按4.6.6条的规定进行试验时,电感器应能承受规定的试验电压,无飞弧、火花、绝缘击穿或损坏。
3.10互换性
为便于装配和使用,同一承制方生产的所有零件应能完全互换,3.11标越
电藏器应按5.3条的规定进行标志。标志应清晰、牢固。3.12尺寸
1类和2类电感器的尺寸应分别符合附录A中图A1和图A12的规定。3.13加质量
SJ 20765--1999
电感器应采用能保证质量--致性的生产I艺进行加1,应能自由拆]、更换零部件。不能有影响寿命、使用性能或外观的其他缺陷。4质量保证规定
4.1检验责任
除合同或订单另有规定,承制方应负资完成本规范规定的所有捡验。除非合同或订单另有规定,承制方可以使用上级主管部门认可的,适用于完成本规范检验的专用和其他设备。有关主管部门有权对本规范所述的任一检验项目进行检查,4.1.1合格责任
所有产品必须符合本规范第3章和第5章的婴求。本规范规定的检验应成为承制方整个检验系统或质量人纲的一个组成部分。若合同中未包括本规范未规定的检验要求,承制方还应保证所提交验收的产品符合合同要求。质量一致性检验不允许提交明知有缺陷的产品,也不能要求订购方接收有缺陷的产品。4.2检验分类
本规范规定的检验分为:
a.首件检验;
b.质量一致性检验。
4.3检验条件
除另有规定外,所有试验均应在GJB360A所规定的试验的标准大气条件下进行。4.4首件检验
首件检验应在上级部门认可的条件下进行,所采用的样品为在生产中通常使用的设备和工艺所生产出来的。首件检验应提交一只样品并完成本规范规定的所有检验和要求。4.5质量一致性检验
4.5.1质量一致性检验
质量一致性检验项目应按表1的规定进行。任何按下列顺序进行的检验或试验中失效的产品都将中断下一步的检验。表1质量一致性检验
检查或试验
外观及其结构
特性也线(电流~时间)
羽山端强度
介质酬电压
要求条款号
注:1)每个检验批仅用2只产品做试验。4.5.2不合格
在检查或试验中发现任何产品失效,则质量一致性检验不合格。4.5.3检验批
方法条款号
…个检验批应出基本相回条件下生产,并H同时提交检验的同一型号结构的产品组-3~
KArKAca-
4.5.4抽样方案
SJ20765—1999
产品100%按表1的规定进行试验。表1中任一项试验失效的产品不能交付使用。4.5.5不合格处理
如果某一检验批未通过质量一致性检验,承制方应根据对产品质量的保证对原材料,.艺或对两者采取纠正措施。并直对能够修复的、在基本相同条件下用基本相同的材料、1艺制造的,而且被认为可能产生同一失效模式的所有产品采取纠正措施。在采取有关部门认可的纠正措施之前,应暂停产品的验收和交货,在采取纠正措施以后,应在追加样品上重新进行检验(应出主管部门决定是全部检验还是贝检查原来不合格的项目)。若复验仍不合格,则应将有关不合格的信息和采取的纠正措施提供给主管部门。4.6检验方法
4.6.1外观及结构
检查电感器以验证其材料、设计结构,外形尺寸、标志和加工质量,是否符合相应条款的要求。
4.6.2电阻bzxZ.net
在切断线圈电流的情说下,把电感器置于温度为25±2°℃的条件下持续至少4h,用单臂(惠斯登)电桥或其他类似的方法测量其线圈电阻并应符合3.5条的规定。4.6.3特性曲线(电流时间)
1类电感器:在5.0A和25.0A稳态电流下,通过示波器和适当的显示手段,得到1类电感器电流对时间的特性曲线。用一个容量足够的可变电阻器与该类型电感器相串联后接到28±0.5V直流电源上,通过调节可变电阻器就把电流调到每一个规定值,采用个回跳时间小于1ms的开关装置,当把这个电感器电路一闭合,即可得到了电感器的电流对时间的关系特性曲线。其电流稳定在5.0+0.5A的特性曲线如图B1所示:稳态电流25.0士0.5A的特性曲线如图B2所示。在校定电感器时,如果电流响应在曲线之上(电感太小),应减小垫片厚度,如果电流响应在曲线下方(电感太高),应增加垫片厚度,直到把电感器校定好之后,固定所有铆钉。最后把28±0.5V的电压施加到该电路上,调节串联在电路上的可变也阻器(而不是调节电压)把电流调到规定的值。2类电感器:用厚度为0.13mm填隙垫片垫在图A12所示的每个铁芯和上居磁性板之间,在1A,28Vd.c.条件下,用示波器及一定的串联电阻器调节电流,从而得到该类型电感器电流对时间的特性曲线。当用一个无回跳的转换装置激励电感器,并控好串联电阻器的电压,就可以显示出该电撼器的特性曲线。在每个铁芯和上磁板间逐次安放填隙垫片(0.05mm),以调整电感器的气隙,直到95%的电流稳定点(3LiR)达到135±5ms。在校定电感器过程中,夹紧上磁板与铁芯的M6的螺钉一定要保持牢固状态。4.6.4温升
线圈的温升试验是在电压为28±2Vd.c.和循环周期为25%接通、75%断开,其循环速率为10次/分,从而使其线圈带电时进行(1类电感器电流为25A,2类电感器电流为1.95A)。用已知溫度下的线関的电阻值和上述循环周期状态下的温度稳定后的线圈电阻值比较,米决定其温升。在0.5h内,连续三次测得相间的电阻值时,线圈的温度就可视为已稳定。此时得到最人电阻值,以便用下列公式计算最终温度。T=R/r(234.5 +I) - 234.5
式中:已知温度,\C
SJ 20765—1999
r——已知温度下的电阻值,;
R实测电阻(最大值):
T最终温度,C。
温升为计算出的最终温度值与已知温度值之差。该温升不应超过85K。4.6.5引出端强度
a.1类电感器的螺纹引出端应能经受佳220N的拉力:2类电感器应能承受110N的拉力。该力应是在任一方向逐渐施加的。b.1类电感器的螺纹引出蹦应能承受8.5Nm的扭矩;2类电感器应能承受0.5Nm其扭拒施加在引出端螺钉头部位上,作用方向应平行于引出端,4.6.6介质耐电压
电感器根据GJB360A--96方法301的规定进行试验,其试验电压50Hz、有效值为1000V。当试验完成时,电感器应符合3.9条要求。5交货准备
5.1包装、贮存
电感器应按照承制单位货运常规在制造厂进行包装贮存。5.2装箱
根据5.1条进行包装的电感器应装入适用的包装箱内。5.3标志
电感器应有型号、制造单位商标、生产日期或产品批号标记。外包装箱应标有制造单位名称,商标。6说明事项
6.1预定用途
6.1.1本规范规定的电感器预定用于军用开关、继电器、断路器实验室用直流感性负载。6.2订货文件内容
订货文件应规定下列内容:
6.2.1订货要求
a.本规范名称和编号
b.型号:
G、如果与5.L条规定不间,应有包装说明。63定义
6.3.1特性曲线(电流~时间)response curves(curtent versus titme)电流对时间的特性曲线是由于自感原因引起的电流增人滞后的度方法。6.3.2贮能storedenergy
贮能是贮存在磁场中的焦尔能量。当开关在开路状态时,该贮能将被释放。6.3.3不同类金属dissimilarmetals当两种金属试件在导电溶液中接触或相互电连接,并且产生电流时,称为不同类金。
KANKAca-
SJ 20765—1999
附录A
28d.c.电感器结构图
(补充件)
A11类电感器的尺寸分别由图A2~图A11作出规定,2类电感器的尺寸由图A12作出规定。
A2所有铜制零件、螺栓、螺母和平垫圈均应镀镉或镀锌。A3对电流大于25A的1类电感器,可采用并联的形式,使其达到规定的电流。M6六角螺母、
平垫(18件)
绝缘体
绝缘村套
图All
左支座
绝缘垫圈
(14件)
图A10
图A11类28Vd.c.电感器示意图
上叠钢片
乙右支座
下叠钢片
SJ 20765-1999
引出端
线圈(1件)
图A3上叠钢片(61件)
单位:mm
0.35mm厚的35Q165硅钢片
浸清漆。
0.35mm厚的35Q165硅钢片
浸清漆。
图A4:下替钢片(61件)
iiKAoNrKAca
SJ 20765—1999
t50.8-- 68.3 -
4×m10
6.0mm厚低碳钢。
左右支架(各1件)
图A6边板(2件)
右支架
4.8mm厚低碳钢。
6.0mm厚低碳钢。
4×@10
图A7顶板(1件)
SJ20765-1999
0Gr18Ni9销
垫片(非磁性,2件)
3.8mm厚合或纤维板
绝缘体(1件)
图A10套管(7件)
酚醛树酯
酚醛树酯
绝缘衬套(4件)
TKAoNrKAca-
安装孔2x8
108x51×10
低碳钢
32黄铜或
青铜垫關
$32x76
YisP,铜
108x76x6
低碳钢
Su20765-1999
M6×16
锁紧垫圈
线圈(0.8mm.1400圈)
外径76,76
25×10x[0
酚醛板
钢制平头螺钉
装好后用环氧树脂密封
图A122类28Vd.c.电感器示意图
SJ 20765—1999
附录B
1类电感器特性曲线
【补充件)
B1稳态电流为5A的特性曲线应在图B1的划线区域内,稳态电流为25A的特性曲线应在图B2的划线区域内。
电流(A)
图B11类电感器特性曲线(5A)
TKANrKAca-
时间(ms)
小提示:此标准内容仅展示完整标准里的部分截取内容,若需要完整标准请到上方自行免费下载完整标准文档。
标准图片预览:





- 其它标准
- 热门标准
- 电子行业标准(SJ)
- SJ/T11247-2001 永磁铁氧体瓦形磁体公差及外形缺陷
- SJ20792-2000 微通道板光电倍增管测试方法
- SJ50681.76-1994 SMC系列(不接电缆)插针接触件印制电路板用2级射频同轴插座连接器详细规范
- SJ1805-1981 2CC126型硅调频变容二极管
- SJ/T10588.12-1994 DB-438型电子玻璃技术数据
- SJ1553-1980 测温型负温度系数热敏电阻器总技术条件
- SJ50681.70-1994 N系列(接41.28mm半硬电缆)插孔接触件2级射频同轴插头连接器详细规范
- SJ/T10410-2002 永磁铁氧体材料
- SJ/T11251-2001 射频电缆 第3-1部分:数字通信用水平布线同轴电缆-局域网用500m以下、10Mb/s及其以下泡沫介质同轴电缆详细规范
- SJ/T31049-1994 电瓶车完好要求和检查评定方法
- SJ/T31439-1994 除湿机完好要求和检查评定方法
- SJ/T10586.3-1994 DW-217型电子玻璃技术数据
- SJ/T10783-1996 电子器件详细规范 半导体集成电路CD7176CP伴音中频放大电路(可供认证用)
- SJ/T10148.8-1991 电气简图的编制方法 总布置图
- SJ3006.3-1988 组合冲模 下圆角刃口
- 行业新闻
请牢记:“bzxz.net”即是“标准下载”四个汉字汉语拼音首字母与国际顶级域名“.net”的组合。 ©2025 标准下载网 www.bzxz.net 本站邮件:bzxznet@163.com
网站备案号:湘ICP备2025141790号-2
网站备案号:湘ICP备2025141790号-2