- 您的位置:
- 标准下载网 >>
- 标准分类 >>
- 其他行业标准 >>
- QX/T 251-2014风云三号气象卫星L0和L1数据质量等级
标准号:
QX/T 251-2014
标准名称:
风云三号气象卫星L0和L1数据质量等级
标准类别:
其他行业标准
英文名称:
Quality grades of L0 and L1 data for FY-3 meteorological satellite标准状态:
现行-
发布日期:
2014-10-24 -
实施日期:
2015-03-01 出版语种:
简体中文下载格式:
.pdf .zip
部分标准内容:
ICS 07.060
备案号:48139—2015
中华人民共和国气象行业标准
Qx/T 251—2014
风云三号气象卫星LO和L1数据质量等级Quality grades of LO and L1 data for FY-3 meteorological satellite2014-10-24发布
中国气象局
2015-03-01 实施
术语和定义
3LO数据质量等级下载标准就来标准下载网
4L1数据质量等级
Qx/T251—2014
Qx/T251—2014
本标准按照GB/T1.1—2009给出的规则起草本标准由全国卫星气象与空间天气标准化技术委员会(SAC/TC347)提出并归口。本标准起草单位:国家卫星气象中心。本标准主要起草人:崔鹏、谷松岩、施进明日
1范围
风云三号气象卫星LO和L1数据质量等级本标准规定了风云三号气象卫星L0和L1数据的质量等级。本标准适用于风云三号气象卫星L0和L1数据的质量评定。2术语和定义
下列术语和定义适用于本文件。2. 1
LO数据level Odata
由地面系统接收的直接从星载探测仪器探测得到的、未经过处理的数据。2.2
level1data
L1数据
LO数据经过质量检验和图像定位、辐射定标处理得到的基础数据。2.3
分层数据格式
hierarchicaldataformat;HDF
存储和分发科学数据的一种自我描述、多对象、跨平台、可扩展的文件格式。[QX/T137—2011,定义2.2]
3LO数据质量等级
3.1LO数据文件组成
Qx/T251—2014
LO数据文件由数据描述记录和LO数据组成。数据描述记录主要记录卫星标识、轨道号、资料时间、质量标识等。
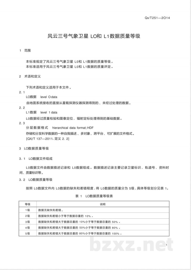
3.2LO数据质量等级
按照LO数据文件内LO数据的缺失和差错程度,将LO数据的质量分为5级,具体等级划分见表1。表1LO数据质量等级表
数据无缺失和差错
数据缺失和差错小于等于数据总量的10%。说明
数据缺失和差错大于数据总量的10%小于等于数据总量的50%。数据缺失和差错大于数据总量的50%小于等于数据总量的80%。数据缺失和差错大于数据总量的80%小于等于数据总量的100%。Qx/T251—2014
4L1数据质量等级
4.1L1数据文件组成
L1数据文件采用HDF格式,由属性信息和科学数据集组成O属性信息记录数据基本描述信息C科学数据集包含定位数据集、定标数据集、仪器状态参数集和遥感数据集等○4.2L1数据质量等级
按照L0数据质量及L1数据文件内的数据缺失和差错程度,将L1数据的质量分为5级,具体等级划分见表20
2L1数据质量等级表
当L0数据质量达到1级时,L1数据属性信息完整,科学数据集无缺失和差错O当L0数据质量达到1级或2级时,L1数据属性信息完整,科学数据集缺失和差错小于等于总体比例的10%0
当L0数据质量达到1级、2级或3级时,L1数据属性信息完整,科学数据集缺失和差错大于总体比例10%小于等于总体比例50%0
当L0数据质量达到1级、2级、3级或4级时,L1数据属性信息完整,科学数据集缺失和差错大于总体比例50%小于等于总体比例80%0
L1数据属性信息出现缺失,或科学数据集缺失大于总体比例80%α中华人民共和国
气象行业标准
风云三号气象卫星LO和L1数据质量等级Qx/T251—2014
气象出版社出版发行
北京市海淀区中关村南大街46号邮政编码:100081
网址:http://www.qxcbs.com
发行部:010-68409198
北京中新伟业印刷有限公司印刷各地新华书店经销
开本:880X1230
2015年4月第一版
印张:0.5
字数:15干字
2015年4月第一次印刷
书号:135029-5684
如有印装差错
版权专有
定价:10.00元
由本社发行部调换
侵权必究
举报电话:(010)68406301
小提示:此标准内容仅展示完整标准里的部分截取内容,若需要完整标准请到上方自行免费下载完整标准文档。
备案号:48139—2015
中华人民共和国气象行业标准
Qx/T 251—2014
风云三号气象卫星LO和L1数据质量等级Quality grades of LO and L1 data for FY-3 meteorological satellite2014-10-24发布
中国气象局
2015-03-01 实施
术语和定义
3LO数据质量等级下载标准就来标准下载网
4L1数据质量等级
Qx/T251—2014
Qx/T251—2014
本标准按照GB/T1.1—2009给出的规则起草本标准由全国卫星气象与空间天气标准化技术委员会(SAC/TC347)提出并归口。本标准起草单位:国家卫星气象中心。本标准主要起草人:崔鹏、谷松岩、施进明日
1范围
风云三号气象卫星LO和L1数据质量等级本标准规定了风云三号气象卫星L0和L1数据的质量等级。本标准适用于风云三号气象卫星L0和L1数据的质量评定。2术语和定义
下列术语和定义适用于本文件。2. 1
LO数据level Odata
由地面系统接收的直接从星载探测仪器探测得到的、未经过处理的数据。2.2
level1data
L1数据
LO数据经过质量检验和图像定位、辐射定标处理得到的基础数据。2.3
分层数据格式
hierarchicaldataformat;HDF
存储和分发科学数据的一种自我描述、多对象、跨平台、可扩展的文件格式。[QX/T137—2011,定义2.2]
3LO数据质量等级
3.1LO数据文件组成
Qx/T251—2014
LO数据文件由数据描述记录和LO数据组成。数据描述记录主要记录卫星标识、轨道号、资料时间、质量标识等。
3.2LO数据质量等级
按照LO数据文件内LO数据的缺失和差错程度,将LO数据的质量分为5级,具体等级划分见表1。表1LO数据质量等级表
数据无缺失和差错
数据缺失和差错小于等于数据总量的10%。说明
数据缺失和差错大于数据总量的10%小于等于数据总量的50%。数据缺失和差错大于数据总量的50%小于等于数据总量的80%。数据缺失和差错大于数据总量的80%小于等于数据总量的100%。Qx/T251—2014
4L1数据质量等级
4.1L1数据文件组成
L1数据文件采用HDF格式,由属性信息和科学数据集组成O属性信息记录数据基本描述信息C科学数据集包含定位数据集、定标数据集、仪器状态参数集和遥感数据集等○4.2L1数据质量等级
按照L0数据质量及L1数据文件内的数据缺失和差错程度,将L1数据的质量分为5级,具体等级划分见表20
2L1数据质量等级表
当L0数据质量达到1级时,L1数据属性信息完整,科学数据集无缺失和差错O当L0数据质量达到1级或2级时,L1数据属性信息完整,科学数据集缺失和差错小于等于总体比例的10%0
当L0数据质量达到1级、2级或3级时,L1数据属性信息完整,科学数据集缺失和差错大于总体比例10%小于等于总体比例50%0
当L0数据质量达到1级、2级、3级或4级时,L1数据属性信息完整,科学数据集缺失和差错大于总体比例50%小于等于总体比例80%0
L1数据属性信息出现缺失,或科学数据集缺失大于总体比例80%α中华人民共和国
气象行业标准
风云三号气象卫星LO和L1数据质量等级Qx/T251—2014
气象出版社出版发行
北京市海淀区中关村南大街46号邮政编码:100081
网址:http://www.qxcbs.com
发行部:010-68409198
北京中新伟业印刷有限公司印刷各地新华书店经销
开本:880X1230
2015年4月第一版
印张:0.5
字数:15干字
2015年4月第一次印刷
书号:135029-5684
如有印装差错
版权专有
定价:10.00元
由本社发行部调换
侵权必究
举报电话:(010)68406301
小提示:此标准内容仅展示完整标准里的部分截取内容,若需要完整标准请到上方自行免费下载完整标准文档。
标准图片预览:





- 其它标准
- 上一篇: QX/T 250-2014气象卫星产品术语
- 下一篇: QX/T 252-2014电离层术语
- 热门标准
- 其他行业标准
- FZ/T72006-2017 割圈法针织人造毛皮
- QB/T2289.4-2012 园艺工具 剪枝剪
- FZ/T13028-2013 聚苯硫醚纤维(中长型)本色布
- FZ/T95012-2019 单层拉幅定形机
- JB/T8974-2011 TAW系列增安型无刷励磁同步电动机技术条件
- JB/T11127-2010 印刷机械 光敏光聚合型直接制版冲版机
- YS/T661-2016 电池级氟化锂
- FZ/T93103-2018 纺纱器
- QX/T546-2020 空间高能粒子辐射效应术语
- JB/T20034-2004 药用漩涡振动式筛分机
- CECS:7094 建筑安装工程金属熔化焊焊缝射线照相检测标准CECS70:94
- DGTJ08-104-2014 城市轨道交通专用无线通信系统技术规范
- HG/T4544-2013 对苯二酚生产废液回收再利用生产碳酸锰的方法
- JB/T8973-2011 增安型无刷励磁同步电动机防爆技术要求
- QB/T4308-2012 双脂肪酸乙酯基羟乙基甲基硫酸甲酯铵
- 行业新闻
请牢记:“bzxz.net”即是“标准下载”四个汉字汉语拼音首字母与国际顶级域名“.net”的组合。 ©2025 标准下载网 www.bzxz.net 本站邮件:bzxznet@163.com
网站备案号:湘ICP备2025141790号-2
网站备案号:湘ICP备2025141790号-2