- 您的位置:
- 标准下载网 >>
- 标准分类 >>
- 其他行业标准 >>
- YB/T 5285-2011酸溶性钛渣
标准号:
YB/T 5285-2011
标准名称:
酸溶性钛渣
标准类别:
其他行业标准
英文名称:
Sulphate titanium slag标准状态:
现行-
发布日期:
2011-12-20 -
实施日期:
2012-07-01 出版语种:
简体中文下载格式:
.pdf .zip
替代情况:
替代YB/T 5285-2007
起草单位:
攀枝花钢铁(集团)公司、冶金工业信息标准研究院归口单位:
全国生铁及铁合金标准化技术委员会发布部门:
中华人民共和国工业和信息化部相关标签:
溶性
点击下载
标准简介:
本标准规定了酸溶性钛渣的技术要求、试验方法、检验规则以及包装、标志、运输、贮存和质量证明书。
本标准适用于以钛精矿为原料,采用电炉熔炼生产的供硫酸法钛白使用的酸溶性钛渣。
部分标准内容:
ICS 73. 060. 30
中华人民共和国黑色治金行业标准YB/T5285--2011
代替YB/T5285-2007
酸溶性钛渣
Sulphate titanium slag
2011-12-20发布
中华人民共和国工业和信息化部2012-07-01实施
本标准代替YB/T5285—2007《酸溶性钛渣》。本标准与YB/T5285--2007相比,其主要变化为:调整了钛渣中低价钛、氧化亚铁及硫含量指标。-
本标准的附录A、附录B、附录C、附录D均为规范性附录。本标准由中国钢铁工业协会提出。本标准由全国生铁及铁合金标准化技术委员会归口。本标准起草单位:攀枝花钢铁(集团)公司、冶金工业信息标准研究院。YB/T 5285-2011
本标准主要起草人:黄北卫、秦兴华、赵国勇、马勇、吴相权、刘敏、叶云良、王斌、王姜维。本标准所代替标准的历次版本发布情况为:-YB/T5285—1999;
.YB/T5285-2007
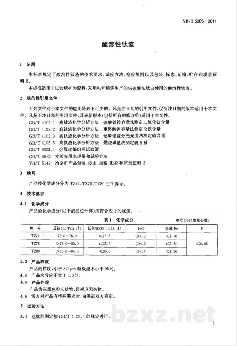
1范围
酸溶性钛渣
YB/T 52852011
本标准规定了酸溶性钛渣的技术要求、试验方法、检验规则以及包装、标志、运输、贮存和质量证明书。
本标准适用于以钛精矿为原料,采用电炉熔炼生产的供硫酸法钛白使用的酸溶性钛渣。2规范性引用文件
下列文件对本文件的应用是必不可少的。凡是注日期的引用文件,仅所注日期的版本适用于本文件。凡是不注日期的引用文件,其最新版本(包括所有的修改单)适用于本文件。GB/T4102.1高钛渣化学分析方法硫酸铁铵容量法测定二氧化钛含量GB/T4102.2高钛渣化学分析方法重铬酸钾容量法测定全铁含量GB/T4102.3高钛渣化学分析方法铋磷钼蓝分光光度法测定磷含量GB/T4102.5高钛渣化学分析方法燃烧碘量法测定硫含量GB/T6003.1金属丝编织网试验筛GB/T6682实验室用水规格和试验方法YB/T5142冶金矿产品包装、标志、运输、贮存和质量证明书3牌号
产品按化学成分分为TZ74、TZ78、TZ80三个牌号。4技术要求
4.1化学成分
产品的化学成分(以干渣品位计算)应符合表1的规定。表1化学成分
4.2产品粒度Www.bzxZ.net
总钛(以 TiOz 计)
72.0~~76.0
>76. 0~80. 0
>80.0~84. 0
低价钛(以TizO:计)
产品的粒度,小于841um粒级应不小于95%4.3产品水分应不大于1.0%。
4.4产品外观
产品为灰黑色粉末状物,目视应无杂物。4.5需方对产品有特殊要求时,由供需双方商定。5试验方法
5.1总钛的测定按GB/T4102.1的规定进行。Feo
单位为%(质量分数)
金属Fe
YB/T5285—-2011
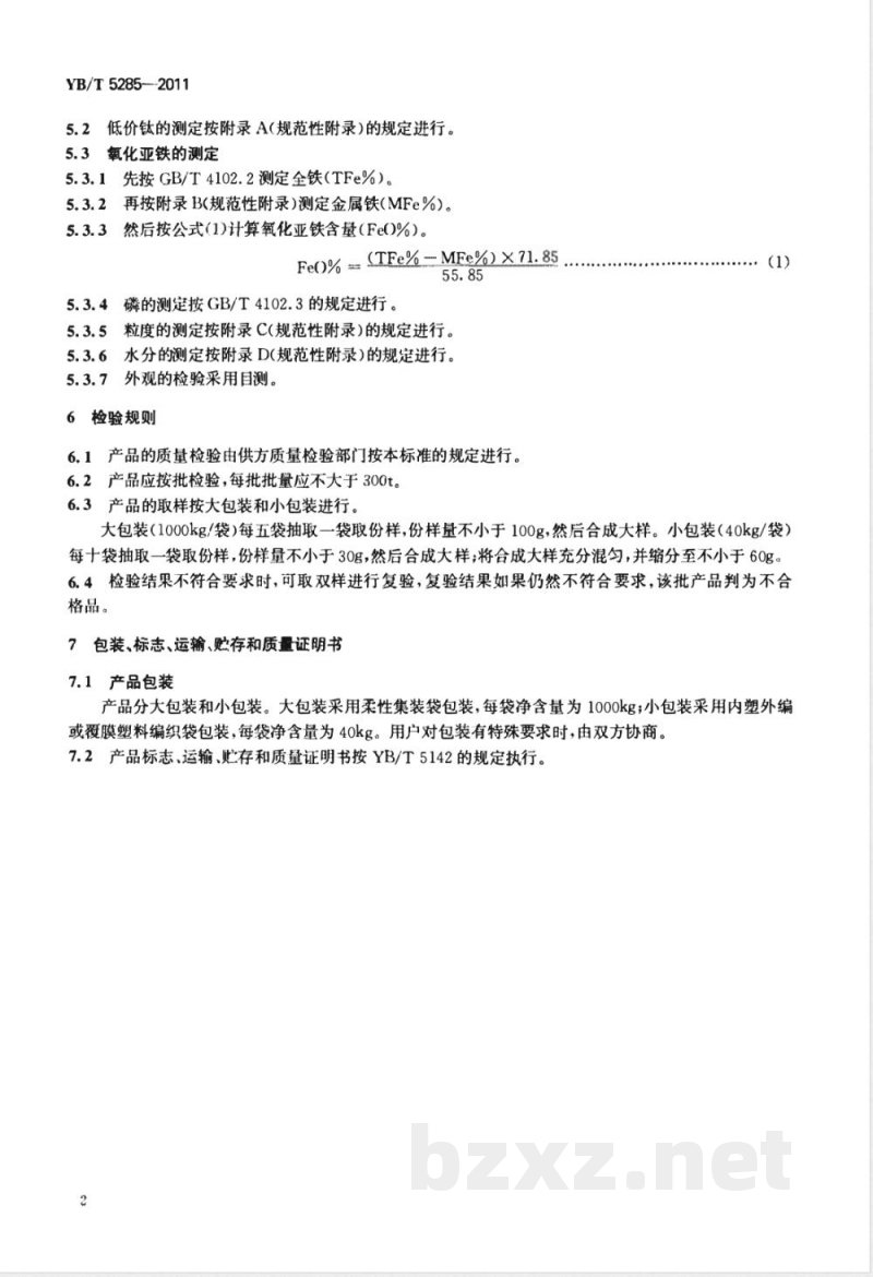
5.2低价钛的测定按附录A(规范性附录)的规定进行。5.3氧化亚铁的测定
5.3.1先按GB/4102.2测定全铁(TFe%)。5.3.2再按附录B(规范性附录)测定金属铁(MFe%)。5.3.3然后按公式(1)计算氧化亚铁含量(Fe0)%)。Fe0% = (TFe% MFe%) × 71. 8555.85
5.3.4磷的测定按GB/T4102.3的规定进行。5.3.5粒度的测定按附录C(规范性附录)的规定进行。5.3.6水分的测定按附录D(规范性附录)的规定进行。外观的检验采用目测。
6检验规则
6.1产品的质量检验由供方质量检验部门按本标准的规定进行。6.2产品应按批检验,每批批量应不大于300t。6.3产品的取样按大包装和小包装进行。(1)
大包装(1000kg/袋)每五袋抽取一袋取份样,份样量不小于100g,然后合成大样。小包装(40kg/袋)每十袋抽取一袋取份样,份样量不小于30,然后合成大样;将合成大样充分混勾,并缩分至不小于60g。6.4检验结果不符合要求时,可取双样进行复验,复验结果如果仍然不符合要求,该批产品判为不合格品。
7包装、标志、运输、购存和质量证明书7.1产品包装
产品分大包装和小包装。大包装采用柔性集装袋包装,每袋净含量为1000kg;小包装采用内塑外编或覆膜塑料编织袋包装,每袋净含量为40kg。用户对包装有特殊要求时,由双方协商。7.2产品标志、运输、贮存和质量证明书按YB/T5142的规定执行。2
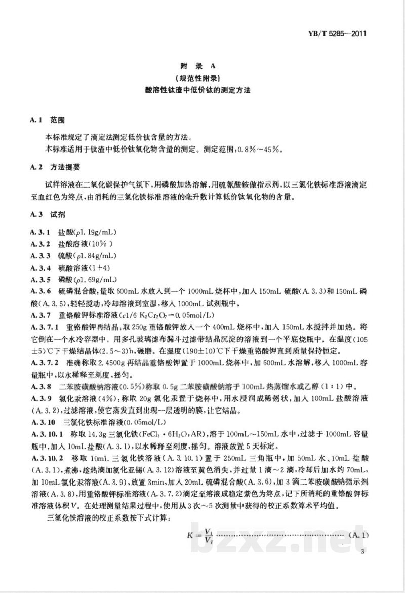
A.1范围
附录A
(规范性附录)
酸溶性钛渣中低价钛的测定方法本标准规定了滴定法测定低价钛含量的方法。本标准适用于钛渣中低价钛氧化物含量的测定。测定范围:0.8%~45%。A.2方法提要
YB/T5285---2011
试样溶液在二氧化碳保护气下,用磷酸加热溶解,用硫氰酸铵做指示剂,以三氮化铁标准溶液滴定至血红色为终点,由消耗的三氮化铁标准溶液的毫升数计算低价钛氧化物的含量。A.3试剂
A.3.1盐酸(pl.19g/mL)
A.3.2盐酸溶液(10%)
A. 3.3 硫酸(pl. 84g/mL)
A.3.4硫酸溶液(1+4)
A.3.5磷酸(pl.69g/mL)
A.3.6硫磷混合酸:量取600mL水放入到一个1000mL烧杯中,加入150mL硫酸A.3.3)和150mL磷酸(A.3.5),轻轻搅动,冷却溶液到室温,移入1000mL试剂瓶中。A.3.7重铬酸钾标准溶液(c1/6KzCrzO,0.05mo1/L)A.3.7.1重铬酸钾再结晶:取250g重铬酸钾放入一个400mL烧杯中,加入150mL水搅拌并加热。将它倒在一个水冷容器中。用多孔玻璃滤布漏斗过滤带结晶沉淀的溶液到一个平底烧瓶中。在温度(105士5)C下干燥结晶体(2.5~3)h,碾磨。在温度(190士10)℃下干燥重铬酸钾直到质量保持恒定。A.3.7.2准确称取2.4500g再结晶重铬酸钾置于1000mL烧杯中,加600mL水溶解,移入1000mL容量瓶中,以水稀释至刻度,摇匀。A.3.8二苯胺磺酸钠溶液(0.5%)称取0.5g二苯胺磺酸钠溶于100mL热蒸馏水或乙醇(1:1)中。A.3.9氯化汞溶液(4%):称取20g氮化汞置于烧杯中,用水浸润成稀粥状,加入100mL盐酸溶液(A.3.2),过滤溶液,使它蒸发直到出现一层透明的膜,让它结晶。A.3.10三氯化铁标准溶液(0.05mol/1)A.3.10.1称取14.3g三氯化铁(FeCl3·6HzO,AR),溶于100mL~150mL水中,过滤于1000mL容量瓶中,加入10mL盐酸(A.3.1),以水稀释至刻度,摇匀。溶液放置5天标定。A.3.10.2移取10mL三氯化铁溶液(A.3.10.1)置于250mL三角瓶中,加50mL水、10mL盐酸(A.3.1),煮沸,热滴加氯化亚锡(A.3.12)溶液至黄色消失,并过量1滴~2滴,冷却后加水约70mL,加10mL氮化汞溶液(A.3.9),放置3min,加入20ml.硫磷混合酸(A.3.6),加3滴二苯胺磺酸钠指示剂溶液(A.3.8),用重铬酸钾标准溶液(A.3.7.2)滴定至溶液成稳定紫色为终点,记下所消耗的重铬酸钾标准溶液体积V。在处理测量结果过程中,使用从3次~~5次测量中获得的校正系数算术平均值。三氯化铁溶液的校正系数按下式计算:K-
YB/T 5285--2011
武中:
K一三氯化铁溶液的校正系数;
Vi一滴定消耗的重铬酸钾标准溶液体积,单位为毫升(mL);V一三氯化铁溶液的容积,单位为毫升(mL)。A.3.11硫氰酸铵溶液(20%)
A.3.12氟化亚锡(20%)
A.4试验装置
圆锥形圆底烧瓶,底部开口,有一个塞子,上面插了两根管子,用做气体的入口和排放口。A.5试样
A.5.1制备要求
环境温度:(293±2)K,(20土2)℃;环境空气相对湿度:(20士2)℃时湿度80%;室内不允许设置机械振动设备(不能振动、摇摆)。A.5.2试样制备
所用分析试样全部通过0.125mm标准试验筛,并预先退磁,于105℃士5℃下干燥,储存于干燥器内,冷却至室温。
A.6分析步骤
A.6.1 测定数量
同一试样
A.6.2试样量
称取0.20g试样,准确至0.0001g。A.6.3空白试验
随同试料做空白试验,所用试剂必须取自同一试剂瓶。A.6.4校正试验
随同试料分析同类型(制分析步骤相一致)的标准样品。A.6.5测定
A.6.5.1试料的分解
将称取的试样置于锥形烧瓶中,加35mL磷酸溶解。A.6.5.2用一个带双玻璃管的塞子塞住瓶口,从一个口通入纯净气体(氩气或二氧化碳),另一个短口供气体从瓶中逸出。
A.6.5.3放置15min~20min,此时保护气体以50ml/min~60ml/min速度置换空气。这种条件下瓶内形成保护气氛的可以防止低价钛氧化。A.6.5.4加热样品溶液30min~35min,使样品溶解。A.6.5.5冷却样品溶液,加50mL硫酸溶液(A.3.4),然后再次冷却到室温。停止供气,加人20mL硫氰酸铵溶液(A.3.11),用三氯化铁溶液(A.3.10)滴定至溶液变成血红色为终点。记下所消耗的三氯化铁标准溶液体积V3。
A.7分析结果的计算
结果按公式(A.2)计算。
式中:
Tiz O % C. Vs : K× 143. 74 X100
m×1000×2
C氯化铁标准溶液浓度;
Vs~—滴定消耗的三氯化铁溶液体积,单位为毫升(mL)K——氯化铁标准溶液的校正系数;m-—称取的试样量,单位为克(g)。A.8允许误差
两个平行测定结果的差值应不大于0.40%。电
YB/T5285—2011
YB/T 5285--2011
B.1范围
附录B
(规范性附录)
酸溶性钛渣中金属铁的测定方法本标准规定了滴定法测定金属铁含量的方法本标准适用于钛矿和钛渣中金属铁含量的测定。测定范围:0.10%~10.0%。B.2方法提要
试样中加人硫酸铜溶液,在加热条件下,样品中的金属铁置换硫酸铜溶液中的铜,使金属铁以离子形式进人溶液,以重铬酸钾滴定法测定铁的含量.即为样品中金属铁的含量。B.3试剂
硫酸(pl1.84g/mL)
硫酸溶液(1十3)
B.3.3硫酸铜溶液(10%)
磷酸(pl
二苯胺磺酸钠溶液(0.5%)
B.3.6重铬酸钾标准溶液(c1/6KzCr20,0.05mol/L)B.4试样
所用分析试样全部通过0.063mm标准试验筛,于105℃士5℃下干燥至恒重,储存于至室温。
B.5分析步骤
B.5.1测定数盘
同一试样,在同一实验室,应由同一操作者进行2次~4次独立测定B.5.2试样量
称取0.20g试样,准确至0.0001g。B.5.3空白试验
随同试料做空白试验,所用试剂必须取自同一试剂瓶。B.5.4校正试验
随同试料分析同类型(制分析步骤相一致)的标准样品。B.5.5测定
B.5.5.1试料的分解
将称取试样置于250mlL锥形瓶中,加人25mL硫酸铜溶液和25mL水。B.5.5.2用两管塞子塞住瓶口。纯氧化碳气流或情性气体从管中流出,流速为(90~100)mL/min,进人瓶中的气体和样品杯上形成的气体用于阻止样品氧化。B.5.5.3将锥形瓶转移至电炉上加热,使样品溶解,继续加热至沸腾,并在二氧化碳气氛中持续沸腾15min~20min。
B.5.5.4将溶液冷却。沉淀过滤,用热水洗涤沉淀4次~5次。B.5.5.5加人20mL硫酸溶液(B.3.2),15ml磷酸(B重铬酸钾(B.3.6)滴定至溶液星蓝色。B.6分析结果的计算
测定结果按公式(B.1)计算。
式中:
c.Vx55.85×100
m×1000
C—重铬酸钾标准溶液的浓度,单位为摩尔每升(mol/L);V-—滴定中所消耗的重铬酸钾标准溶液体积,单位为毫升(mL);m-试样质量,单位为克(g)。
B.7允许差
两个平行测定结果的差值应不大于0.20%。YB/T5285—2011
YB/T5285—2011
C.1范围
附录C
(规范性附录)
酸溶性钛渣中粒度的测定方法
本标准规定了筛分法测定粒度的方法。本标准适用于钛渣粒度的测定。C.2方法提要
试样在规定条件下通过要求规格的试验筛,筛下物在样品中的百分含量,即为粒度的测得值。C.3仪器
金属丝编织网试验筛(84lμm)。C.3.1全
烘箱(温度105℃士5℃)。
C.3.3托盘天平(精度为0.1g)。C.4分析步骤
C.4.1称取试样200.0g,倒入(841μum)试验筛(C.3.1)内,用一只手握筛子,使其倾角为10°~20(手握在筛子低倾的一端),并将筛子浸人水中至筛框上沿略高于水面。C.4.2用另只手轻拍筛框,每分钟约60次(每拍打30次,应将筛子放平,水平转动90°),直至以肉眼观察集水槽中的水完全澄清为止,再冲洗两至三遍。C.4.3将筛连同试样放在烘箱(C.3.2)内,烘干至恒重,取出,稍冷后,收集并用托盘天平(C.3.3)称量筛面上的筛上物质量。
C.5分析结果的计算
测定结果按公式(C.1)计算。
粒度(%)=
式中:
m试样总重量,单位为克(g);my
筛上试样重量,单位为克(g)。C.6允许差
两个平行测定结果的差值应不大于0.5%。8
D.1范围
本标准规定了105℃下水
误差。
附录D
(规范性附录)
酸溶性钛渣中水分的测定方法
本标准适用于钛渣105℃时水分的测定。D.2方法提要
YB/T 5285—2011
称取一定质量的试样置于干燥箱内,在105℃下干燥至恒量,其失去的质量占干燥前试样质量的质量分数作为水分含量。
D.3试剂
D.3.1变色硅胶:工业纯;
D.3.2无水氟化钙:化学纯,粒状。D.4仪器与设备
D.4.1称量瓶:直径40mm,高25mm,并附有严密封口的磨口瓶。D.4.2干燥箱:带有自动调温装置,温度可控制在105℃~D.4.3分析沃平;感量 0.0001g
D.4.4干燥器:内装有变色硅胶或粒状无水氟化钙。D.5试样
取样应使用磨口瓶或多层防水保护试样袋。D.6 试验步骤
D.6.1测定数量
同-试样,在同实验室,应由同操作者进行2次独立测定。D. 6. 2 试样量
称取10g试样,准确至1g。
D.6.3试样的准备
打开称量瓶的盖子,放105℃士2℃量瓶的底部均匀地铺放10g士1g的样品层,盖上盖子,称量准确至1mgD.6.4 测定
移去称量瓶盖子,将称量瓶和样品105℃士2℃烘箱中至少烘1h,在干燥(准确至1mg),再次加热至少30min,续两次称量的差值不超过5mg,记录较低的称量值。如果两份样品测定差值超过较高值的10%,则需要重新测定。9
小提示:此标准内容仅展示完整标准里的部分截取内容,若需要完整标准请到上方自行免费下载完整标准文档。
中华人民共和国黑色治金行业标准YB/T5285--2011
代替YB/T5285-2007
酸溶性钛渣
Sulphate titanium slag
2011-12-20发布
中华人民共和国工业和信息化部2012-07-01实施
本标准代替YB/T5285—2007《酸溶性钛渣》。本标准与YB/T5285--2007相比,其主要变化为:调整了钛渣中低价钛、氧化亚铁及硫含量指标。-
本标准的附录A、附录B、附录C、附录D均为规范性附录。本标准由中国钢铁工业协会提出。本标准由全国生铁及铁合金标准化技术委员会归口。本标准起草单位:攀枝花钢铁(集团)公司、冶金工业信息标准研究院。YB/T 5285-2011
本标准主要起草人:黄北卫、秦兴华、赵国勇、马勇、吴相权、刘敏、叶云良、王斌、王姜维。本标准所代替标准的历次版本发布情况为:-YB/T5285—1999;
.YB/T5285-2007
1范围
酸溶性钛渣
YB/T 52852011
本标准规定了酸溶性钛渣的技术要求、试验方法、检验规则以及包装、标志、运输、贮存和质量证明书。
本标准适用于以钛精矿为原料,采用电炉熔炼生产的供硫酸法钛白使用的酸溶性钛渣。2规范性引用文件
下列文件对本文件的应用是必不可少的。凡是注日期的引用文件,仅所注日期的版本适用于本文件。凡是不注日期的引用文件,其最新版本(包括所有的修改单)适用于本文件。GB/T4102.1高钛渣化学分析方法硫酸铁铵容量法测定二氧化钛含量GB/T4102.2高钛渣化学分析方法重铬酸钾容量法测定全铁含量GB/T4102.3高钛渣化学分析方法铋磷钼蓝分光光度法测定磷含量GB/T4102.5高钛渣化学分析方法燃烧碘量法测定硫含量GB/T6003.1金属丝编织网试验筛GB/T6682实验室用水规格和试验方法YB/T5142冶金矿产品包装、标志、运输、贮存和质量证明书3牌号
产品按化学成分分为TZ74、TZ78、TZ80三个牌号。4技术要求
4.1化学成分
产品的化学成分(以干渣品位计算)应符合表1的规定。表1化学成分
4.2产品粒度Www.bzxZ.net
总钛(以 TiOz 计)
72.0~~76.0
>76. 0~80. 0
>80.0~84. 0
低价钛(以TizO:计)
产品的粒度,小于841um粒级应不小于95%4.3产品水分应不大于1.0%。
4.4产品外观
产品为灰黑色粉末状物,目视应无杂物。4.5需方对产品有特殊要求时,由供需双方商定。5试验方法
5.1总钛的测定按GB/T4102.1的规定进行。Feo
单位为%(质量分数)
金属Fe
YB/T5285—-2011
5.2低价钛的测定按附录A(规范性附录)的规定进行。5.3氧化亚铁的测定
5.3.1先按GB/4102.2测定全铁(TFe%)。5.3.2再按附录B(规范性附录)测定金属铁(MFe%)。5.3.3然后按公式(1)计算氧化亚铁含量(Fe0)%)。Fe0% = (TFe% MFe%) × 71. 8555.85
5.3.4磷的测定按GB/T4102.3的规定进行。5.3.5粒度的测定按附录C(规范性附录)的规定进行。5.3.6水分的测定按附录D(规范性附录)的规定进行。外观的检验采用目测。
6检验规则
6.1产品的质量检验由供方质量检验部门按本标准的规定进行。6.2产品应按批检验,每批批量应不大于300t。6.3产品的取样按大包装和小包装进行。(1)
大包装(1000kg/袋)每五袋抽取一袋取份样,份样量不小于100g,然后合成大样。小包装(40kg/袋)每十袋抽取一袋取份样,份样量不小于30,然后合成大样;将合成大样充分混勾,并缩分至不小于60g。6.4检验结果不符合要求时,可取双样进行复验,复验结果如果仍然不符合要求,该批产品判为不合格品。
7包装、标志、运输、购存和质量证明书7.1产品包装
产品分大包装和小包装。大包装采用柔性集装袋包装,每袋净含量为1000kg;小包装采用内塑外编或覆膜塑料编织袋包装,每袋净含量为40kg。用户对包装有特殊要求时,由双方协商。7.2产品标志、运输、贮存和质量证明书按YB/T5142的规定执行。2
A.1范围
附录A
(规范性附录)
酸溶性钛渣中低价钛的测定方法本标准规定了滴定法测定低价钛含量的方法。本标准适用于钛渣中低价钛氧化物含量的测定。测定范围:0.8%~45%。A.2方法提要
YB/T5285---2011
试样溶液在二氧化碳保护气下,用磷酸加热溶解,用硫氰酸铵做指示剂,以三氮化铁标准溶液滴定至血红色为终点,由消耗的三氮化铁标准溶液的毫升数计算低价钛氧化物的含量。A.3试剂
A.3.1盐酸(pl.19g/mL)
A.3.2盐酸溶液(10%)
A. 3.3 硫酸(pl. 84g/mL)
A.3.4硫酸溶液(1+4)
A.3.5磷酸(pl.69g/mL)
A.3.6硫磷混合酸:量取600mL水放入到一个1000mL烧杯中,加入150mL硫酸A.3.3)和150mL磷酸(A.3.5),轻轻搅动,冷却溶液到室温,移入1000mL试剂瓶中。A.3.7重铬酸钾标准溶液(c1/6KzCrzO,0.05mo1/L)A.3.7.1重铬酸钾再结晶:取250g重铬酸钾放入一个400mL烧杯中,加入150mL水搅拌并加热。将它倒在一个水冷容器中。用多孔玻璃滤布漏斗过滤带结晶沉淀的溶液到一个平底烧瓶中。在温度(105士5)C下干燥结晶体(2.5~3)h,碾磨。在温度(190士10)℃下干燥重铬酸钾直到质量保持恒定。A.3.7.2准确称取2.4500g再结晶重铬酸钾置于1000mL烧杯中,加600mL水溶解,移入1000mL容量瓶中,以水稀释至刻度,摇匀。A.3.8二苯胺磺酸钠溶液(0.5%)称取0.5g二苯胺磺酸钠溶于100mL热蒸馏水或乙醇(1:1)中。A.3.9氯化汞溶液(4%):称取20g氮化汞置于烧杯中,用水浸润成稀粥状,加入100mL盐酸溶液(A.3.2),过滤溶液,使它蒸发直到出现一层透明的膜,让它结晶。A.3.10三氯化铁标准溶液(0.05mol/1)A.3.10.1称取14.3g三氯化铁(FeCl3·6HzO,AR),溶于100mL~150mL水中,过滤于1000mL容量瓶中,加入10mL盐酸(A.3.1),以水稀释至刻度,摇匀。溶液放置5天标定。A.3.10.2移取10mL三氯化铁溶液(A.3.10.1)置于250mL三角瓶中,加50mL水、10mL盐酸(A.3.1),煮沸,热滴加氯化亚锡(A.3.12)溶液至黄色消失,并过量1滴~2滴,冷却后加水约70mL,加10mL氮化汞溶液(A.3.9),放置3min,加入20ml.硫磷混合酸(A.3.6),加3滴二苯胺磺酸钠指示剂溶液(A.3.8),用重铬酸钾标准溶液(A.3.7.2)滴定至溶液成稳定紫色为终点,记下所消耗的重铬酸钾标准溶液体积V。在处理测量结果过程中,使用从3次~~5次测量中获得的校正系数算术平均值。三氯化铁溶液的校正系数按下式计算:K-
YB/T 5285--2011
武中:
K一三氯化铁溶液的校正系数;
Vi一滴定消耗的重铬酸钾标准溶液体积,单位为毫升(mL);V一三氯化铁溶液的容积,单位为毫升(mL)。A.3.11硫氰酸铵溶液(20%)
A.3.12氟化亚锡(20%)
A.4试验装置
圆锥形圆底烧瓶,底部开口,有一个塞子,上面插了两根管子,用做气体的入口和排放口。A.5试样
A.5.1制备要求
环境温度:(293±2)K,(20土2)℃;环境空气相对湿度:(20士2)℃时湿度80%;室内不允许设置机械振动设备(不能振动、摇摆)。A.5.2试样制备
所用分析试样全部通过0.125mm标准试验筛,并预先退磁,于105℃士5℃下干燥,储存于干燥器内,冷却至室温。
A.6分析步骤
A.6.1 测定数量
同一试样
A.6.2试样量
称取0.20g试样,准确至0.0001g。A.6.3空白试验
随同试料做空白试验,所用试剂必须取自同一试剂瓶。A.6.4校正试验
随同试料分析同类型(制分析步骤相一致)的标准样品。A.6.5测定
A.6.5.1试料的分解
将称取的试样置于锥形烧瓶中,加35mL磷酸溶解。A.6.5.2用一个带双玻璃管的塞子塞住瓶口,从一个口通入纯净气体(氩气或二氧化碳),另一个短口供气体从瓶中逸出。
A.6.5.3放置15min~20min,此时保护气体以50ml/min~60ml/min速度置换空气。这种条件下瓶内形成保护气氛的可以防止低价钛氧化。A.6.5.4加热样品溶液30min~35min,使样品溶解。A.6.5.5冷却样品溶液,加50mL硫酸溶液(A.3.4),然后再次冷却到室温。停止供气,加人20mL硫氰酸铵溶液(A.3.11),用三氯化铁溶液(A.3.10)滴定至溶液变成血红色为终点。记下所消耗的三氯化铁标准溶液体积V3。
A.7分析结果的计算
结果按公式(A.2)计算。
式中:
Tiz O % C. Vs : K× 143. 74 X100
m×1000×2
C氯化铁标准溶液浓度;
Vs~—滴定消耗的三氯化铁溶液体积,单位为毫升(mL)K——氯化铁标准溶液的校正系数;m-—称取的试样量,单位为克(g)。A.8允许误差
两个平行测定结果的差值应不大于0.40%。电
YB/T5285—2011
YB/T 5285--2011
B.1范围
附录B
(规范性附录)
酸溶性钛渣中金属铁的测定方法本标准规定了滴定法测定金属铁含量的方法本标准适用于钛矿和钛渣中金属铁含量的测定。测定范围:0.10%~10.0%。B.2方法提要
试样中加人硫酸铜溶液,在加热条件下,样品中的金属铁置换硫酸铜溶液中的铜,使金属铁以离子形式进人溶液,以重铬酸钾滴定法测定铁的含量.即为样品中金属铁的含量。B.3试剂
硫酸(pl1.84g/mL)
硫酸溶液(1十3)
B.3.3硫酸铜溶液(10%)
磷酸(pl
二苯胺磺酸钠溶液(0.5%)
B.3.6重铬酸钾标准溶液(c1/6KzCr20,0.05mol/L)B.4试样
所用分析试样全部通过0.063mm标准试验筛,于105℃士5℃下干燥至恒重,储存于至室温。
B.5分析步骤
B.5.1测定数盘
同一试样,在同一实验室,应由同一操作者进行2次~4次独立测定B.5.2试样量
称取0.20g试样,准确至0.0001g。B.5.3空白试验
随同试料做空白试验,所用试剂必须取自同一试剂瓶。B.5.4校正试验
随同试料分析同类型(制分析步骤相一致)的标准样品。B.5.5测定
B.5.5.1试料的分解
将称取试样置于250mlL锥形瓶中,加人25mL硫酸铜溶液和25mL水。B.5.5.2用两管塞子塞住瓶口。纯氧化碳气流或情性气体从管中流出,流速为(90~100)mL/min,进人瓶中的气体和样品杯上形成的气体用于阻止样品氧化。B.5.5.3将锥形瓶转移至电炉上加热,使样品溶解,继续加热至沸腾,并在二氧化碳气氛中持续沸腾15min~20min。
B.5.5.4将溶液冷却。沉淀过滤,用热水洗涤沉淀4次~5次。B.5.5.5加人20mL硫酸溶液(B.3.2),15ml磷酸(B重铬酸钾(B.3.6)滴定至溶液星蓝色。B.6分析结果的计算
测定结果按公式(B.1)计算。
式中:
c.Vx55.85×100
m×1000
C—重铬酸钾标准溶液的浓度,单位为摩尔每升(mol/L);V-—滴定中所消耗的重铬酸钾标准溶液体积,单位为毫升(mL);m-试样质量,单位为克(g)。
B.7允许差
两个平行测定结果的差值应不大于0.20%。YB/T5285—2011
YB/T5285—2011
C.1范围
附录C
(规范性附录)
酸溶性钛渣中粒度的测定方法
本标准规定了筛分法测定粒度的方法。本标准适用于钛渣粒度的测定。C.2方法提要
试样在规定条件下通过要求规格的试验筛,筛下物在样品中的百分含量,即为粒度的测得值。C.3仪器
金属丝编织网试验筛(84lμm)。C.3.1全
烘箱(温度105℃士5℃)。
C.3.3托盘天平(精度为0.1g)。C.4分析步骤
C.4.1称取试样200.0g,倒入(841μum)试验筛(C.3.1)内,用一只手握筛子,使其倾角为10°~20(手握在筛子低倾的一端),并将筛子浸人水中至筛框上沿略高于水面。C.4.2用另只手轻拍筛框,每分钟约60次(每拍打30次,应将筛子放平,水平转动90°),直至以肉眼观察集水槽中的水完全澄清为止,再冲洗两至三遍。C.4.3将筛连同试样放在烘箱(C.3.2)内,烘干至恒重,取出,稍冷后,收集并用托盘天平(C.3.3)称量筛面上的筛上物质量。
C.5分析结果的计算
测定结果按公式(C.1)计算。
粒度(%)=
式中:
m试样总重量,单位为克(g);my
筛上试样重量,单位为克(g)。C.6允许差
两个平行测定结果的差值应不大于0.5%。8
D.1范围
本标准规定了105℃下水
误差。
附录D
(规范性附录)
酸溶性钛渣中水分的测定方法
本标准适用于钛渣105℃时水分的测定。D.2方法提要
YB/T 5285—2011
称取一定质量的试样置于干燥箱内,在105℃下干燥至恒量,其失去的质量占干燥前试样质量的质量分数作为水分含量。
D.3试剂
D.3.1变色硅胶:工业纯;
D.3.2无水氟化钙:化学纯,粒状。D.4仪器与设备
D.4.1称量瓶:直径40mm,高25mm,并附有严密封口的磨口瓶。D.4.2干燥箱:带有自动调温装置,温度可控制在105℃~D.4.3分析沃平;感量 0.0001g
D.4.4干燥器:内装有变色硅胶或粒状无水氟化钙。D.5试样
取样应使用磨口瓶或多层防水保护试样袋。D.6 试验步骤
D.6.1测定数量
同-试样,在同实验室,应由同操作者进行2次独立测定。D. 6. 2 试样量
称取10g试样,准确至1g。
D.6.3试样的准备
打开称量瓶的盖子,放105℃士2℃量瓶的底部均匀地铺放10g士1g的样品层,盖上盖子,称量准确至1mgD.6.4 测定
移去称量瓶盖子,将称量瓶和样品105℃士2℃烘箱中至少烘1h,在干燥(准确至1mg),再次加热至少30min,续两次称量的差值不超过5mg,记录较低的称量值。如果两份样品测定差值超过较高值的10%,则需要重新测定。9
小提示:此标准内容仅展示完整标准里的部分截取内容,若需要完整标准请到上方自行免费下载完整标准文档。
标准图片预览:





- 热门标准
- 其他行业标准
- YS/T1050.8-2015 铅锑精矿化学分析方法 第8部分:金量和银量的测定 火试金法
- CNCA-C11-05:2014 强制性产品认证实施规则 机动车喇叭
- JB/T11088-2011 道路施工与养护机械设备 沥青路面开槽机
- FZ/T93076-2011 环锭细纱机用导纱钩支承板
- YS/T860-2013 有色中间合金及催化剂用五氧化二钒
- FZ/T01161-2022 纺织品 定量化学分析 铜改性聚丙烯腈纤维与某些其他纤维的混合物
- FZ/T14024-2012 棉粘混纺印染布
- QB/T1088-2010 机制地毯在浸水和热干燥作用下尺寸变化的试验方法
- QB/T4650-2014 邻叔丁基环己醇
- JB/T12150-2015 家用和类似用途电容性负载的电源开关
- JB/T9678-2012 盘形悬式绝缘子用钢化玻璃绝缘件外观质量
- YS/T227.7-2010 碲化学分析方法 第7部分:硫量的测定 电感耦合等离子体原子发射光谱法
- QZJQT0001S-2016 驻马店市佳宝清香斋调味品有限公司 固态复合调味料
- FZ/T07003-2019 绿色设计产品评价技术规范 丝绸制品
- QB/T4736-2014 手工羊毛地毯脱毛量试验方法
- 行业新闻
请牢记:“bzxz.net”即是“标准下载”四个汉字汉语拼音首字母与国际顶级域名“.net”的组合。 ©2025 标准下载网 www.bzxz.net 本站邮件:bzxznet@163.com
网站备案号:湘ICP备2025141790号-2
网站备案号:湘ICP备2025141790号-2