- 您的位置:
- 标准下载网 >>
- 标准分类 >>
- 国家标准(GB) >>
- GB/T 26391-2022马桶垫纸
标准号:
GB/T 26391-2022
标准名称:
马桶垫纸
标准类别:
国家标准(GB)
英文名称:
Toilet seat paper标准状态:
现行-
发布日期:
2022-07-11 -
实施日期:
2023-08-01 出版语种:
简体中文下载格式:
.pdf .zip下载大小:
2.61 MB
标准ICS号:
造纸技术>>85.060纸和纸板中标分类号:
轻工、文化与生活用品>>造纸>>Y32纸
替代情况:
替代GB/T 26391-2011

点击下载
标准简介:
本文件规定了马桶垫纸的产品分类和技术要求,描述了马桶垫纸技术要求指标的试验方法,确立了马桶垫纸的检验规则,给出了标志、包装、运输、贮存的信息。
本文件适用于以单层薄页纸(或淋膜纸)经模切、折叠制成的一次性马桶垫纸,也适用于一次性马桶套。

部分标准内容:
ICS。85.060
CCSY32
中华人民共和国国家标准
26391—2022
代替GB/T
马桶垫纸
Toilet seat paper
2022-07-11发布
国家市场监督管理总局
国家标准化管理委员会
26391—2011
2023-08-01实施
26391—2022
本文件按照GB/T1.1一2020《标准化工作导则第1部分:标准化文件的结构和起草规则》的规定起草。
本文件代替GB/T26391一2011《马桶垫纸》,与GB/T动外,主要技术变化如下:
26391一2011相比,除结构调整和编辑性改更改了文件的适用范围(见第1章,2011年版的第1章);更改了产品分类(见第4章,2011年版的第3章)增加了原材料要求(见5.1):
增加了定量偏差要求(见5.2.1):增加了淋膜型马桶垫纸、一次性马桶套产品的技术要求(见第5章):更改了定量、抗张指数、撕裂度指标要求(见5.2.1,2011年版的4.4),将内装量偏差修改为净含量,并修改了相应试验方法(见5.5、6.14,2011年版的4.4、5.7):将亮度(白度)更改为D65亮度,并更改了指标值(见5.2.1,2011年版的4.4):将可分散性指标由非考核指标更改为考核指标(见5.2.1,2011年版的4.4),并更改了相应试验方法(见附录A,2011年版的附录B);增加了可迁移性荧光物质、重金属含量、尺寸偏差指标要求及相关测试方法(见第5章、第6章):i
将交收检验更改为出厂检验,并明确了出厂检验和型式检验的检验项目(见第7章,2011年版的第6章):
更改了销售标志及包装要求(见8.1,2011年版的7.1)。k)
请注意本文件的某些内容可能涉及专利。本文件的发布机构不承担识别专利的责任。本文件由中国轻工业联合会提出。本文件由全国造纸工业标准化技术委员会(SAC/TC141)归口。
本文件起草单位:中轻纸品检验认证有限公司、凤城市众合纸业有限公司、安徽百盛源包装材料有限公司、中国制浆造纸研究院有限公司、中轻(晋江)卫生用品研究有限公司、国家纸张质量检验检测中心。
本文件主要起草人:杨小博、韩彪、黄怡晴、左建波、张蒙、刘艳钊、吴东乐、陶鑫、邹德斌、万永强、刘明义。
本文件所代替文件的历次版本发布情况为:一2011年首次发布为GB/T
26391—2011
一本次为第一次修订。
1范围
马桶垫纸Www.bzxZ.net
26391—2022
本文件规定了马桶垫纸的产品分类和技术要求,描述了马桶垫纸技术要求指标的试验方法,确立了马桶垫纸的检验规则,给出了标志、包装、运输、贮存的信息。本文件适用于以单层薄页纸(或淋膜纸)经模切、折叠制成的一次性马桶垫纸,也适用于一次性马桶套。
2规范性引用文件
下列文件中的内容通过文中的规范性引用而构成本文件必不可少的条款。其中,注日期的引用文件,仅该日期对应的版本适用于本文件:不注日期的引用文件,其最新版本(包括所有的修改单)适用于本文件。
GB/T455
纸和纸板定量的测定
纸和纸板撕裂度的测定
分析试样水分的测定
纸板和纸浆
GB/T12914
纸板和纸浆蓝光漫反射因数D65亮度的测定(漫射/垂直法,室外日光条件)纸、
纸、纸板和纸浆试样处理和试验的标准大气条件纸和纸板抗张强度的测定恒速拉伸法(20mm/min)纸、纸板和纸浆铅含量的测定石墨炉原子吸收法纸、纸板和纸浆砷含量的测定
27741—2018
可迁移性荧光增白剂的测定
纸和纸板
GB31604.49—2016
食品安全国家标准食品接触材料及制品、砷、镉、铬、铅的测定和碑、镉、、铬、镍、铅、锑、锌迁移量的测定GB/T36420
生活用纸和纸制品
化学品及原料安全评价管理体系卫生纸和擦手纸回用纤维使用规范定量包装商品净含量计量检验规则JJF1070-2005
3术语和定义
本文件没有需要界定的术语和定义。4产品分类
马桶垫纸按纤维原料分为原生浆(纤维)马桶垫纸和回用浆(纤维)马桶垫纸4.1
4.2马桶垫纸按原纸是否淋膜分为淋膜型马桶垫纸和非淋膜型马桶垫纸。5技术要求
原材料要求
马桶垫纸不应含有有毒有害物质。马桶垫纸可使用回用纤维(浆)原料,所用回用纤维应符合GB/T
26391—2022
40358要求,
马桶垫纸原纸所用化学品和原料的安全评估与管理应符合GB/T36420内在质量要求
马桶垫纸的内在质量要求应符合表1的规定。表1
指标名称
定量/(g/m)
定量偏差/%
D65亮度*/%
抗张指数/(N·m/g)
撕裂度/mN
可分散性
交货水分/%
可迁移性荧光物质
重金属含量/(mg/kg)
尺寸偏差/m
马桶垫纸内在质量指标
非淋膜型马桶垫纸
原生浆(纤维)产品
14.0~18.0
回用浆(纤维)产品
16.0~20.0
可分散
印花和染色产品不考核,淋膜产品考核非淋膜面。5.2.2
一次性马桶套的内在质量要求应符合表2的规定。表2一次性马桶套内在质量指标
指标名称
尺寸偏差/mm
牢固度
微生物指标要求
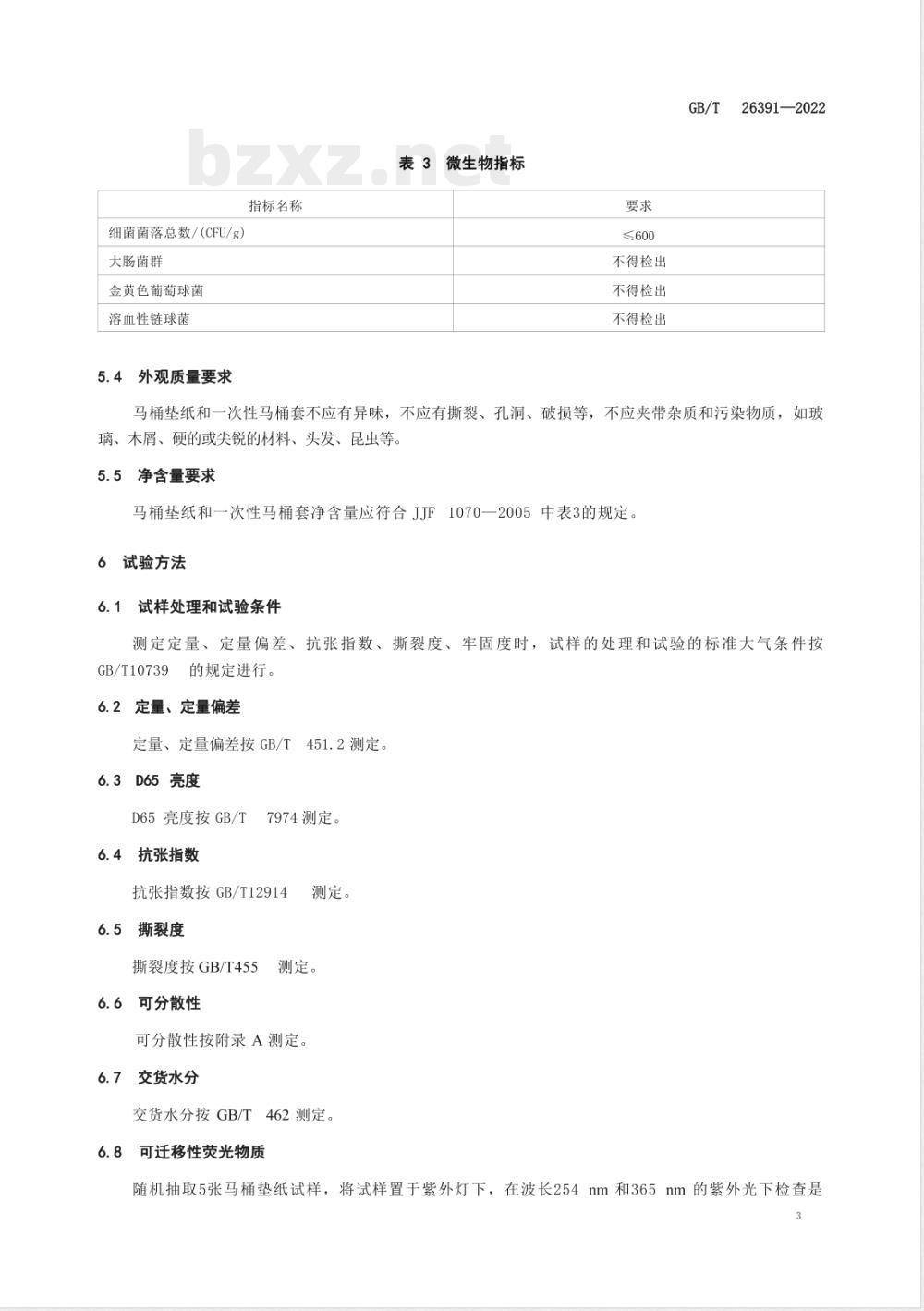
马桶垫纸和一次性马桶套的微生物指标要求应符合表3的规定。要求
相关规定。
淋膜型马桶垫纸
≥250
≥450
不破裂
细菌菌落总数/(CFU/g)
大肠菌群
金黄色葡萄球菌
溶血性链球菌
5.4外观质量要求
指标名称
表3微生物指标
不得检出
不得检出
不得检出
26391—2022
马桶垫纸和一次性马桶套不应有异味,不应有撕裂、孔洞、破损等,不应夹带杂质和污染物质,如玻璃、木屑、硬的或尖锐的材料、头发、昆虫等。5.5净含量要求
马桶垫纸和一次性马桶套净含量应符合JJF1070一2005中表3的规定。6试验方法
试样处理和试验条件
测定定量、定量偏差、抗张指数、撕裂度、牢固度时,试样的处理和试验的标准大气条件按GB/T10739
的规定进行。
6.2定量、定量偏差
定量、定量偏差按GB/T451.2测定。6.3D65亮度
D65亮度按GB/T
6.4抗张指数
7974测定。
抗张指数按GB/T12914
6.5撕裂度
撕裂度按GB/T455
6.6可分散性
测定。
测定。
可分散性按附录A测定。
6.7交货水分
交货水分按GB/T462测定。
6.8可迁移性荧光物质
随机抽取5张马桶垫纸试样,将试样置于紫外灯下,在波长254nm和365nm的紫外光下检查是3
26391—2022
否有荧光现象。若试样在紫外灯下无荧光现象,则报告无可迁移性物质。若试样有荧光现象,则按照GB/T
27741一2018中第5章规定的方法进行可迁移性荧光物质测定。6.9重金属(铅、砷)含量
铅、砷按照GB31604.49—2016
中第一部分规定的方法进行测定。也可按照GB/T24991测定铅含量,按照GB/T24992
测定。
6.10尺寸偏差
测定砷含量。仲裁时按照GB31604.49一2016中第一部分规定的方法进行6.10.1马桶垫纸尺寸偏差
抽取3张完整的一次性马桶垫纸试样,将试样展开平铺在水平桌面上,用分度值为1mm的钢直尺或卷尺分别测量试样规定部位的尺寸。以3个试样的平均尺寸与标称尺寸之差表示结果,准确至1mm.
一次性马桶套尺寸偏差
一次性马桶套的尺寸偏差按附录B测定。6.11牢固度
一次性马桶套的牢固度按附录B测定。微生物指标
微生物指标按附录C测定。
外观质量
外观质量采用感官检验。测试时,应选一整盒(包)最小销售包装完全打开目测检验6.14净含量
净含量按JJF1070一2005中附录G中G4测定。测试时,取3个完整包装进行检验,以3个包装中最大短缺量表示结果。
7检验规则
7.1检验分类
检验分为出厂检验和型式检验。7.1.1出厂检验
产品出厂前应按本文件的要求逐批进行检验,检验项目见表4,符合标准方可出厂。7.1.2
型式检验
相同原料、相同工艺的同类产品每两年内应进行不少于1次型式检验,检验项目见表4,有下列情况之一时,也应进行型式检验:a)当原料、工艺发生重大改变时;4
产品首次投产或停产6个月以上后恢复生产时:生产场所改变时:
出厂检验结果与上次型式检验有较大差异时:国家质量监督机构提出进行型式检验要求时。检验项目
出厂检验项目为常规检验项目,型式检验项目包括所有检验项目,具体见表4。表4
检验项目
定量、定量偏差
D65亮度
抗张指数
撕裂度
可分散性
交货水分
可迁移性荧光物质
重金属(铅、砷)含量
尺寸偏差
牢固度
细菌菌落总数
大肠菌群
金黄色葡萄球菌
溶血性链球菌
外观质量
净含量
组批规则和抽样方案
检验项目
出厂检验
型式检验
5.2.1、5.2.2
26391—2022
检验方法
6.10.1、6.10.2
以相同原料、相同工艺、相同规格的同类产品一次交货数量为一批,每批不超过150箱(件)。从一批产品中,随机抽取3箱产品。从每箱中抽取4个小包装样品,其中9个用于微生物指标检验,3个用于其他指标检验。
7.4判定规则
马桶垫纸或一次性马桶套的内在质量、微生物指标、外观质量、净含量分别满足第5章中的各项要求,则判定各项合格。马桶垫纸或一次性马桶套的内在质量、微生物指标、外观质量、净含量均满足第5章中的各项要求,则判定批合格。马桶垫纸或一次性马桶套的内在质量、微生物指标、外观质量、净含量中任一项不合格,则判定批不合格。GB/T
26391—2022
8标志、包装、运输和贮存
产品销售标志及包装
产品销售包装上应标明以下内容:产品名称;
执行标准编号:
主要原料:马桶垫纸应标注“原生浆(纤维)或回用浆(纤维)”:产品规格;
内装数量:
生产日期和保质期,或生产批号和限用日期:产品合格标志(进口产品除外):生产企业或产品责任单位名称、详细地址、联系方式等:淋膜型马桶垫纸和一次性马桶套产品应标注“产品在水中不分散,易造成马桶堵塞,使用后请勿丢入马桶”等相关说明。
8.1.2产品的销售包装应保证产品不受污染,销售包装上的各种标志信息应清晰且不易褪去8.2产品运输和贮存
8.2.1成品放于包装箱中,包装箱上标明产品名称、生产企业(或产品责任单位)名称和地址、内装数量等。包装箱上应标明运输及贮存条件。8.2.2产品在运输过程中使用具有防护措施的洁净工具,防止重压、尖物碰撞及日晒雨淋,8.2.3产品保存在干燥通风,不受阳光直接照射的室内,防止雨雪淋袭和地面湿气的影响,不应与有污染或有毒化学品共存。
A.1仪器
仪器结构
附录A
(规范性)
可分散性的测定
可分散性测定仪主要由梅花筒、转子、电机、气体流量计组成,示意图见图A.1。梅花筒
梅花筒
气体流景计
可分散性测定仪示意图
26391-2022
筒壁横截面为梅花状。可盛装5L水,并保证转子以额定转速旋转时,不应有水溢出。筒底有8个气孔,压缩空气通过气孔进入筒内。A.1.3转子
转子由圆盘、圆台、三棱体和叶片组成。圆盘上表面中心位置固定一个刻有凹槽的圆台,6个三棱体均匀镶嵌在圆盘的上表面,8个叶片均匀镶嵌在圆盘的圆周面上A.2
试样的采取
任取2个完整试样,所取试样应具有代表性。试验步骤
A.3.1调整仪器水平,检查仪器,确保仪器正常运行。A.3.2
向梅花筒内充入自来水,使筒内水量达到5L。打开压缩空气,设置压力为0.4MPa、气流量为L/min,使气泡均匀从气孔通入筒内水中。启动转子,设置转子的转速为350r/min,筒简内旋涡稳定后,水面到旋涡底部的高度大约为筒内水面总高度的三分之一。设置测试时间为40s,将试样放入筒内GB/T26391—2022
旋涡中心位置,放置时确保纸面与水平面垂直,同时开始计时。40s后关闭电机,并停止通气。观察筒内试样是否出现一片或一片以上碎片。如果试验过程中试样下沉到筒底部时,试样被底部转子打碎,则此次试验无效,需重新进行试验。如果两次试验均无效,宜适当增大气体流量或降低转子转速,并在报告中注明。
A.3.3试验完成后,启动排水按钮,电机高速运转将筒内试样完全打碎;10s后电机自动停止旋转并将放水阀打开,使筒内水和试样碎屑全部排出:再次充入适当水清洗筒壁和转子,将水排出,准备下一次试验。如果清洗一次后碎屑不能完全排出,应进行多次清洗。A.3.4每个样品测试两个试样。
A.4结果的表示
如果两个试样的测试结果均为出现一片或一片以上碎片,则报告该样品测试结果为可分散;如果两个试样中有一个的测试结果为未出现一片或一片以上碎片,则重新选取两个试样进行试验。如果重新选取的两个试样测试结果均为出现一片或一片以上碎片,则报告该样品测试结果为可分散,否则报告该样品测试结果为不可分散。
B.1仪器
钢直尺或卷尺
分度值为1mm。
B.1.2试样钩
上试样钩,
附录B
(规范性)
一次性马桶套尺寸偏差及牢固度的测定GB/T
26391—2022
一端设计应确保可悬挂于一固定水平横杆上,另一端悬挂时应保持水平,水平长度为175mm,直径8mm,结构示意图见图B.1。B.1.2.2下试样钩,
一端水平长度为175mm,直径8mm,8
a)正视图
另一端可悬挂码,结构示意图见B.1。单位为毫米
b)左视图
试样钩结构示意图
悬挂于下试样钩上,码的质量与下试样钩的质量之和为2500g+10B.1.4电子秒表
分辨力为0.01s。
26391—2022
试样的采取
任取3个完整试样,所取试样应具有代表性。试验步骤
用上试样钩(B.1.2.1)的水平端勾住一次性马桶套的一端,上试样钩的挂钩端挂在一固定水平横杆上。用下试样钩(B.1.2.2)的水平端勾住一次性马桶套的另一端,并在下试样钩的挂钩端挂上码(B.1.3)。
B.3.2手动调节试样的位置,确保试样在宽度方向完全展开,上下试样钩水平端保持水平状态。3立即启动电子秒表(B.1.4)计时,同时用钢直尺或卷尺测量试样的长度和宽度,准确至1mm。B.3.3
B.3.4计时10min后,目测检验试样是否破裂,接缝处是否裂开。B.3.5
每个样品测定3个试样。
结果的表示
尺寸偏差
按公式(B.1)计算周长偏差,结果修约至1mm。Dc=2L-Cn
式中:
周长偏差,单位为毫米(mm);
一平均长度,单位为毫米(mm);
标称周长,单位为毫米(mm)。
按公式(B.2)计算宽度偏差,结果修约至1mm。Dw-W-Wn
式中:
宽度偏差,单位为毫米(mm);
平均宽度,单位为毫米(mm);
标称宽度,单位为毫米(mm)。
牢固度
....(B.)
如果3个试样均未破裂,接缝处均未裂开,则报告该样品牢固度检验结果为无破裂:否则报告为破裂。
小提示:此标准内容仅展示完整标准里的部分截取内容,若需要完整标准请到上方自行免费下载完整标准文档。
CCSY32
中华人民共和国国家标准
26391—2022
代替GB/T
马桶垫纸
Toilet seat paper
2022-07-11发布
国家市场监督管理总局
国家标准化管理委员会
26391—2011
2023-08-01实施
26391—2022
本文件按照GB/T1.1一2020《标准化工作导则第1部分:标准化文件的结构和起草规则》的规定起草。
本文件代替GB/T26391一2011《马桶垫纸》,与GB/T动外,主要技术变化如下:
26391一2011相比,除结构调整和编辑性改更改了文件的适用范围(见第1章,2011年版的第1章);更改了产品分类(见第4章,2011年版的第3章)增加了原材料要求(见5.1):
增加了定量偏差要求(见5.2.1):增加了淋膜型马桶垫纸、一次性马桶套产品的技术要求(见第5章):更改了定量、抗张指数、撕裂度指标要求(见5.2.1,2011年版的4.4),将内装量偏差修改为净含量,并修改了相应试验方法(见5.5、6.14,2011年版的4.4、5.7):将亮度(白度)更改为D65亮度,并更改了指标值(见5.2.1,2011年版的4.4):将可分散性指标由非考核指标更改为考核指标(见5.2.1,2011年版的4.4),并更改了相应试验方法(见附录A,2011年版的附录B);增加了可迁移性荧光物质、重金属含量、尺寸偏差指标要求及相关测试方法(见第5章、第6章):i
将交收检验更改为出厂检验,并明确了出厂检验和型式检验的检验项目(见第7章,2011年版的第6章):
更改了销售标志及包装要求(见8.1,2011年版的7.1)。k)
请注意本文件的某些内容可能涉及专利。本文件的发布机构不承担识别专利的责任。本文件由中国轻工业联合会提出。本文件由全国造纸工业标准化技术委员会(SAC/TC141)归口。
本文件起草单位:中轻纸品检验认证有限公司、凤城市众合纸业有限公司、安徽百盛源包装材料有限公司、中国制浆造纸研究院有限公司、中轻(晋江)卫生用品研究有限公司、国家纸张质量检验检测中心。
本文件主要起草人:杨小博、韩彪、黄怡晴、左建波、张蒙、刘艳钊、吴东乐、陶鑫、邹德斌、万永强、刘明义。
本文件所代替文件的历次版本发布情况为:一2011年首次发布为GB/T
26391—2011
一本次为第一次修订。
1范围
马桶垫纸Www.bzxZ.net
26391—2022
本文件规定了马桶垫纸的产品分类和技术要求,描述了马桶垫纸技术要求指标的试验方法,确立了马桶垫纸的检验规则,给出了标志、包装、运输、贮存的信息。本文件适用于以单层薄页纸(或淋膜纸)经模切、折叠制成的一次性马桶垫纸,也适用于一次性马桶套。
2规范性引用文件
下列文件中的内容通过文中的规范性引用而构成本文件必不可少的条款。其中,注日期的引用文件,仅该日期对应的版本适用于本文件:不注日期的引用文件,其最新版本(包括所有的修改单)适用于本文件。
GB/T455
纸和纸板定量的测定
纸和纸板撕裂度的测定
分析试样水分的测定
纸板和纸浆
GB/T12914
纸板和纸浆蓝光漫反射因数D65亮度的测定(漫射/垂直法,室外日光条件)纸、
纸、纸板和纸浆试样处理和试验的标准大气条件纸和纸板抗张强度的测定恒速拉伸法(20mm/min)纸、纸板和纸浆铅含量的测定石墨炉原子吸收法纸、纸板和纸浆砷含量的测定
27741—2018
可迁移性荧光增白剂的测定
纸和纸板
GB31604.49—2016
食品安全国家标准食品接触材料及制品、砷、镉、铬、铅的测定和碑、镉、、铬、镍、铅、锑、锌迁移量的测定GB/T36420
生活用纸和纸制品
化学品及原料安全评价管理体系卫生纸和擦手纸回用纤维使用规范定量包装商品净含量计量检验规则JJF1070-2005
3术语和定义
本文件没有需要界定的术语和定义。4产品分类
马桶垫纸按纤维原料分为原生浆(纤维)马桶垫纸和回用浆(纤维)马桶垫纸4.1
4.2马桶垫纸按原纸是否淋膜分为淋膜型马桶垫纸和非淋膜型马桶垫纸。5技术要求
原材料要求
马桶垫纸不应含有有毒有害物质。马桶垫纸可使用回用纤维(浆)原料,所用回用纤维应符合GB/T
26391—2022
40358要求,
马桶垫纸原纸所用化学品和原料的安全评估与管理应符合GB/T36420内在质量要求
马桶垫纸的内在质量要求应符合表1的规定。表1
指标名称
定量/(g/m)
定量偏差/%
D65亮度*/%
抗张指数/(N·m/g)
撕裂度/mN
可分散性
交货水分/%
可迁移性荧光物质
重金属含量/(mg/kg)
尺寸偏差/m
马桶垫纸内在质量指标
非淋膜型马桶垫纸
原生浆(纤维)产品
14.0~18.0
回用浆(纤维)产品
16.0~20.0
可分散
印花和染色产品不考核,淋膜产品考核非淋膜面。5.2.2
一次性马桶套的内在质量要求应符合表2的规定。表2一次性马桶套内在质量指标
指标名称
尺寸偏差/mm
牢固度
微生物指标要求
马桶垫纸和一次性马桶套的微生物指标要求应符合表3的规定。要求
相关规定。
淋膜型马桶垫纸
≥250
≥450
不破裂
细菌菌落总数/(CFU/g)
大肠菌群
金黄色葡萄球菌
溶血性链球菌
5.4外观质量要求
指标名称
表3微生物指标
不得检出
不得检出
不得检出
26391—2022
马桶垫纸和一次性马桶套不应有异味,不应有撕裂、孔洞、破损等,不应夹带杂质和污染物质,如玻璃、木屑、硬的或尖锐的材料、头发、昆虫等。5.5净含量要求
马桶垫纸和一次性马桶套净含量应符合JJF1070一2005中表3的规定。6试验方法
试样处理和试验条件
测定定量、定量偏差、抗张指数、撕裂度、牢固度时,试样的处理和试验的标准大气条件按GB/T10739
的规定进行。
6.2定量、定量偏差
定量、定量偏差按GB/T451.2测定。6.3D65亮度
D65亮度按GB/T
6.4抗张指数
7974测定。
抗张指数按GB/T12914
6.5撕裂度
撕裂度按GB/T455
6.6可分散性
测定。
测定。
可分散性按附录A测定。
6.7交货水分
交货水分按GB/T462测定。
6.8可迁移性荧光物质
随机抽取5张马桶垫纸试样,将试样置于紫外灯下,在波长254nm和365nm的紫外光下检查是3
26391—2022
否有荧光现象。若试样在紫外灯下无荧光现象,则报告无可迁移性物质。若试样有荧光现象,则按照GB/T
27741一2018中第5章规定的方法进行可迁移性荧光物质测定。6.9重金属(铅、砷)含量
铅、砷按照GB31604.49—2016
中第一部分规定的方法进行测定。也可按照GB/T24991测定铅含量,按照GB/T24992
测定。
6.10尺寸偏差
测定砷含量。仲裁时按照GB31604.49一2016中第一部分规定的方法进行6.10.1马桶垫纸尺寸偏差
抽取3张完整的一次性马桶垫纸试样,将试样展开平铺在水平桌面上,用分度值为1mm的钢直尺或卷尺分别测量试样规定部位的尺寸。以3个试样的平均尺寸与标称尺寸之差表示结果,准确至1mm.
一次性马桶套尺寸偏差
一次性马桶套的尺寸偏差按附录B测定。6.11牢固度
一次性马桶套的牢固度按附录B测定。微生物指标
微生物指标按附录C测定。
外观质量
外观质量采用感官检验。测试时,应选一整盒(包)最小销售包装完全打开目测检验6.14净含量
净含量按JJF1070一2005中附录G中G4测定。测试时,取3个完整包装进行检验,以3个包装中最大短缺量表示结果。
7检验规则
7.1检验分类
检验分为出厂检验和型式检验。7.1.1出厂检验
产品出厂前应按本文件的要求逐批进行检验,检验项目见表4,符合标准方可出厂。7.1.2
型式检验
相同原料、相同工艺的同类产品每两年内应进行不少于1次型式检验,检验项目见表4,有下列情况之一时,也应进行型式检验:a)当原料、工艺发生重大改变时;4
产品首次投产或停产6个月以上后恢复生产时:生产场所改变时:
出厂检验结果与上次型式检验有较大差异时:国家质量监督机构提出进行型式检验要求时。检验项目
出厂检验项目为常规检验项目,型式检验项目包括所有检验项目,具体见表4。表4
检验项目
定量、定量偏差
D65亮度
抗张指数
撕裂度
可分散性
交货水分
可迁移性荧光物质
重金属(铅、砷)含量
尺寸偏差
牢固度
细菌菌落总数
大肠菌群
金黄色葡萄球菌
溶血性链球菌
外观质量
净含量
组批规则和抽样方案
检验项目
出厂检验
型式检验
5.2.1、5.2.2
26391—2022
检验方法
6.10.1、6.10.2
以相同原料、相同工艺、相同规格的同类产品一次交货数量为一批,每批不超过150箱(件)。从一批产品中,随机抽取3箱产品。从每箱中抽取4个小包装样品,其中9个用于微生物指标检验,3个用于其他指标检验。
7.4判定规则
马桶垫纸或一次性马桶套的内在质量、微生物指标、外观质量、净含量分别满足第5章中的各项要求,则判定各项合格。马桶垫纸或一次性马桶套的内在质量、微生物指标、外观质量、净含量均满足第5章中的各项要求,则判定批合格。马桶垫纸或一次性马桶套的内在质量、微生物指标、外观质量、净含量中任一项不合格,则判定批不合格。GB/T
26391—2022
8标志、包装、运输和贮存
产品销售标志及包装
产品销售包装上应标明以下内容:产品名称;
执行标准编号:
主要原料:马桶垫纸应标注“原生浆(纤维)或回用浆(纤维)”:产品规格;
内装数量:
生产日期和保质期,或生产批号和限用日期:产品合格标志(进口产品除外):生产企业或产品责任单位名称、详细地址、联系方式等:淋膜型马桶垫纸和一次性马桶套产品应标注“产品在水中不分散,易造成马桶堵塞,使用后请勿丢入马桶”等相关说明。
8.1.2产品的销售包装应保证产品不受污染,销售包装上的各种标志信息应清晰且不易褪去8.2产品运输和贮存
8.2.1成品放于包装箱中,包装箱上标明产品名称、生产企业(或产品责任单位)名称和地址、内装数量等。包装箱上应标明运输及贮存条件。8.2.2产品在运输过程中使用具有防护措施的洁净工具,防止重压、尖物碰撞及日晒雨淋,8.2.3产品保存在干燥通风,不受阳光直接照射的室内,防止雨雪淋袭和地面湿气的影响,不应与有污染或有毒化学品共存。
A.1仪器
仪器结构
附录A
(规范性)
可分散性的测定
可分散性测定仪主要由梅花筒、转子、电机、气体流量计组成,示意图见图A.1。梅花筒
梅花筒
气体流景计
可分散性测定仪示意图
26391-2022
筒壁横截面为梅花状。可盛装5L水,并保证转子以额定转速旋转时,不应有水溢出。筒底有8个气孔,压缩空气通过气孔进入筒内。A.1.3转子
转子由圆盘、圆台、三棱体和叶片组成。圆盘上表面中心位置固定一个刻有凹槽的圆台,6个三棱体均匀镶嵌在圆盘的上表面,8个叶片均匀镶嵌在圆盘的圆周面上A.2
试样的采取
任取2个完整试样,所取试样应具有代表性。试验步骤
A.3.1调整仪器水平,检查仪器,确保仪器正常运行。A.3.2
向梅花筒内充入自来水,使筒内水量达到5L。打开压缩空气,设置压力为0.4MPa、气流量为L/min,使气泡均匀从气孔通入筒内水中。启动转子,设置转子的转速为350r/min,筒简内旋涡稳定后,水面到旋涡底部的高度大约为筒内水面总高度的三分之一。设置测试时间为40s,将试样放入筒内GB/T26391—2022
旋涡中心位置,放置时确保纸面与水平面垂直,同时开始计时。40s后关闭电机,并停止通气。观察筒内试样是否出现一片或一片以上碎片。如果试验过程中试样下沉到筒底部时,试样被底部转子打碎,则此次试验无效,需重新进行试验。如果两次试验均无效,宜适当增大气体流量或降低转子转速,并在报告中注明。
A.3.3试验完成后,启动排水按钮,电机高速运转将筒内试样完全打碎;10s后电机自动停止旋转并将放水阀打开,使筒内水和试样碎屑全部排出:再次充入适当水清洗筒壁和转子,将水排出,准备下一次试验。如果清洗一次后碎屑不能完全排出,应进行多次清洗。A.3.4每个样品测试两个试样。
A.4结果的表示
如果两个试样的测试结果均为出现一片或一片以上碎片,则报告该样品测试结果为可分散;如果两个试样中有一个的测试结果为未出现一片或一片以上碎片,则重新选取两个试样进行试验。如果重新选取的两个试样测试结果均为出现一片或一片以上碎片,则报告该样品测试结果为可分散,否则报告该样品测试结果为不可分散。
B.1仪器
钢直尺或卷尺
分度值为1mm。
B.1.2试样钩
上试样钩,
附录B
(规范性)
一次性马桶套尺寸偏差及牢固度的测定GB/T
26391—2022
一端设计应确保可悬挂于一固定水平横杆上,另一端悬挂时应保持水平,水平长度为175mm,直径8mm,结构示意图见图B.1。B.1.2.2下试样钩,
一端水平长度为175mm,直径8mm,8
a)正视图
另一端可悬挂码,结构示意图见B.1。单位为毫米
b)左视图
试样钩结构示意图
悬挂于下试样钩上,码的质量与下试样钩的质量之和为2500g+10B.1.4电子秒表
分辨力为0.01s。
26391—2022
试样的采取
任取3个完整试样,所取试样应具有代表性。试验步骤
用上试样钩(B.1.2.1)的水平端勾住一次性马桶套的一端,上试样钩的挂钩端挂在一固定水平横杆上。用下试样钩(B.1.2.2)的水平端勾住一次性马桶套的另一端,并在下试样钩的挂钩端挂上码(B.1.3)。
B.3.2手动调节试样的位置,确保试样在宽度方向完全展开,上下试样钩水平端保持水平状态。3立即启动电子秒表(B.1.4)计时,同时用钢直尺或卷尺测量试样的长度和宽度,准确至1mm。B.3.3
B.3.4计时10min后,目测检验试样是否破裂,接缝处是否裂开。B.3.5
每个样品测定3个试样。
结果的表示
尺寸偏差
按公式(B.1)计算周长偏差,结果修约至1mm。Dc=2L-Cn
式中:
周长偏差,单位为毫米(mm);
一平均长度,单位为毫米(mm);
标称周长,单位为毫米(mm)。
按公式(B.2)计算宽度偏差,结果修约至1mm。Dw-W-Wn
式中:
宽度偏差,单位为毫米(mm);
平均宽度,单位为毫米(mm);
标称宽度,单位为毫米(mm)。
牢固度
....(B.)
如果3个试样均未破裂,接缝处均未裂开,则报告该样品牢固度检验结果为无破裂:否则报告为破裂。
小提示:此标准内容仅展示完整标准里的部分截取内容,若需要完整标准请到上方自行免费下载完整标准文档。

标准图片预览:





- 热门标准
- 国家标准
- GB50256-2014 电气装置安装工程 起重机电气装置施工及验收规范
- GB6403.3-1986 滚花
- GB/T8260-2008 卡箍式柔性管接头 型式与尺寸
- GB/T35608-2024 绿色产品评价 绝热材料
- GB/T42544-2023 铝及铝合金阳极氧化膜及有机聚合物膜的腐蚀评定 栅格法
- GB/T42403-2023 激光器和激光相关设备 激光光谱特性测量方法
- GB/T11383-1989 信息处理 信息交换用八位代码结构和编码规则
- GB/T18362-2001 直燃型溴化锂吸收式冷(温)水机组
- GB/T14294-2008 组合式空调机组
- GB19578-2021 乘用车燃料消耗量限值
- GB/T15063-2020 复合肥料
- GB/Z43482-2023 液压传动 软管和软管总成 收集流体样本分析清洁度的方法
- GB/T12449-1990 以专用连接线方式互连的声音和电视广播发射设备与监控设备之间的接口
- GB4444-1984 船用钢质斜梯
- GB/T20026-2005 橡胶和塑料软管 内衬层耐磨性测定
- 行业新闻
请牢记:“bzxz.net”即是“标准下载”四个汉字汉语拼音首字母与国际顶级域名“.net”的组合。 ©2009 标准下载网 www.bzxz.net 本站邮件:bzxznet@163.com
网站备案号:湘ICP备2023016450号-1
网站备案号:湘ICP备2023016450号-1