- 您的位置:
- 标准下载网 >>
- 标准分类 >>
- 地质矿产行业标准(DZ) >>
- DZ/T 0195-1997 物探化探遥感勘查技术规程规范编写规定
标准号:
DZ/T 0195-1997
标准名称:
物探化探遥感勘查技术规程规范编写规定
标准类别:
地质矿产行业标准(DZ)
标准状态:
现行出版语种:
简体中文下载格式:
.zip .pdf下载大小:
204.82 KB
手机扫码下载更方便
点击下载
标准简介:
DZ/T 0195-1997.
1范围
DZ/T 0195规定了物探、化探、遥感勘查技术规程及工作规范文本编写的基本要求、内容构成及其编写格式。
DZ/T 0195适用于编写物探、化探、遥感各种方法及各类勘查工作的规程、规范。
2引用标准
下列标准所包含的条文,通过在本标准中引用而构成为本标准的条文。本标准出版时,所示版本均为有效。所有标准都会被修订,使用本标准的各方应探讨使用下列标准最新版本的可能性。
GB/T 1.1-1993标准化工作导则第1单元:标准的起草与表述规则第1部分:标准编写的基本规定
GB/T 1.2-1996标准化工作导则第1单元:标准的起草与表述规则第2部分:标准出版印刷的规定
DZ/T 0006-91地质勘查规程规范编写规定
3术语
3.1物探、化探、遥感勘查技术规程
对某一勘查方法的技术设计(技术要求、指标等)、设备、野外工作、资料整理、数据处理和解释以及成果报告等方面的技术要求所作的统一规定。是标准的-种形式,适用于单方法的通用标准。
3.2物探、化探、遥感勘查工作规范
对某类(勘查对象的)勘查工作设计(任务的分析、方法优选及组合、技术指标等)、专用方法设备和野外工作技术、数据处理和资料解释、对勘查对象的评价、以及成果报告等技术事项所作的一系列统一的规定。是标准的一种形式,适用于某类勘查的综合方法或单方法专用标准。
4规程、规范编写的基本要求
4.1物探、化探、遥感勘查技术标准(以下简称“勘查技术标准”)的编写应符合GB1.1及有关标准的规定。
4.2勘查技术标准的编写应针对不同方法技术、不同类型地质工作或不同勘查阶段分别进行。
4.3勘查技术标准文字表达应准确、简明、术语符号应统一,并与相关标准协调一致。
4.4勘查技术标准中的正文内容,不宜说理,不宜论证,不宜举例,公式不宜推导。
部分标准内容:
新乘号7831997
中华人民共和国地质矿产行业标准D7./T0195—1997
物探化探遥感勘查技术规程
规范编写规定
1997-10-20 发布
中华人民共和国地质矿产部发布1998-05-20实施
112门0195—1997
物、化探,通感标准的编写自:991年以求一真进喷D20006-91地直热系越任热范缩规定的实太要求,恒孩缩写规定》对编制将探、化案、递悠专技大规程规范的要求不够兵体,幸节也不适于齿台技术的特点,
本销写规定仅规范可动查技犬规程、现范的综写,无涉改物探,化探、赠感方而的鼓术大语”、“技术符号”,“图示围例及月色标准”,“物质(含划避井》标唯\“采项工炸的质量控司标谁等时缩马写要求,本标准由全医地标委物探化探分技术委员会提出和当口。本标准地矿地质调查局负克起草,本标准起草人,文河、刘纪选。术标准用全尺地标要物操化操分技术委员会负式辨,1范围
中华人民共和国地质矿产行业标准物探化探遥感勘查技术规程
规范编写规定
2/T01951597
本标疮规言了构探,化援、通感助台技术规程及工规范交本漏写茎不费求,为容构减改其端写格式.
车标症活用丁编写物探,化深,逆感各种法及各类期查工作的规器、规范,2引用标难
下列标准所包含的系文,通运在车标准一引用而必成为≤标准的条文。公标准出版时所示总术均为有效,所有标准帮会修订、使有木标作药各方应操讨性用下州标推云新助本的可能性。GB/T1.!1993标准化工准异则第1单元标准的起单与表述规篇,部分:标准编写的基本视定
GH/T1.2一1996标准化工子则第1单元,权消的起草与表述规:翼2部分:标准出版别的我定
0n6S州喷基:吉规斯编现是
3术语
3.1物操,化探、适感断查技术规码对某一勘查方法的技术设计(技六要求、指标等),设备、野多二作,贫料整理.数据处理和解释以家果报告等方面的技术要求所作的统一规定,卡标准的·“种形式要用于总力法的道用标准3.2别探、化探、逐感勘查工作规范对保类(却查对象的)勘变二作设计(任垒的分析,方法学选及组台,技术指标等),用方法设垒和野外工作友六、数挪处理利资料解释,对勘查对象的评价、以及成其报告等技术平承所汽的系列统一的款定。尽标准的一种形式,适用丁英炎挚变内综台与法或单了法专用标准。4规程,规范编耳的基本要求
4.1物探、化探,遥感勘查技大标准(以下简称\变接术标推”的编写应径台(1.1双有关带?规定,
4.2期查技代标准的编了成计烂不同方法技术不同类形地贡工作或不同助否阶段分另逆行。4.3越查技术标准文字表达应准确,荫明,术语符号应统一·并与相关标准办调一致。4.4断查执术标准中的正文内客,不算说理,不宜论证,不官带例,公式不宣推手,4.5逝变技术标准中的计量单微必须采月中价人民共知国法定计量单位。计基单位用符号表示,下有计量单位扩数半必须压阿拉伯数字。法立顶食工作专门使用的方法,而六属了一般迪方法,无该为法标准。中华人民共和国地质矿产部1997-10-20批准1998-05-20实施
4.6划查效太标准限制性词内使币DZ/T 0:951997
4.6.1刘革其体规定,要求非书严格做造上没有择余地时,有定词应使月“必须”,否定词序使用“\
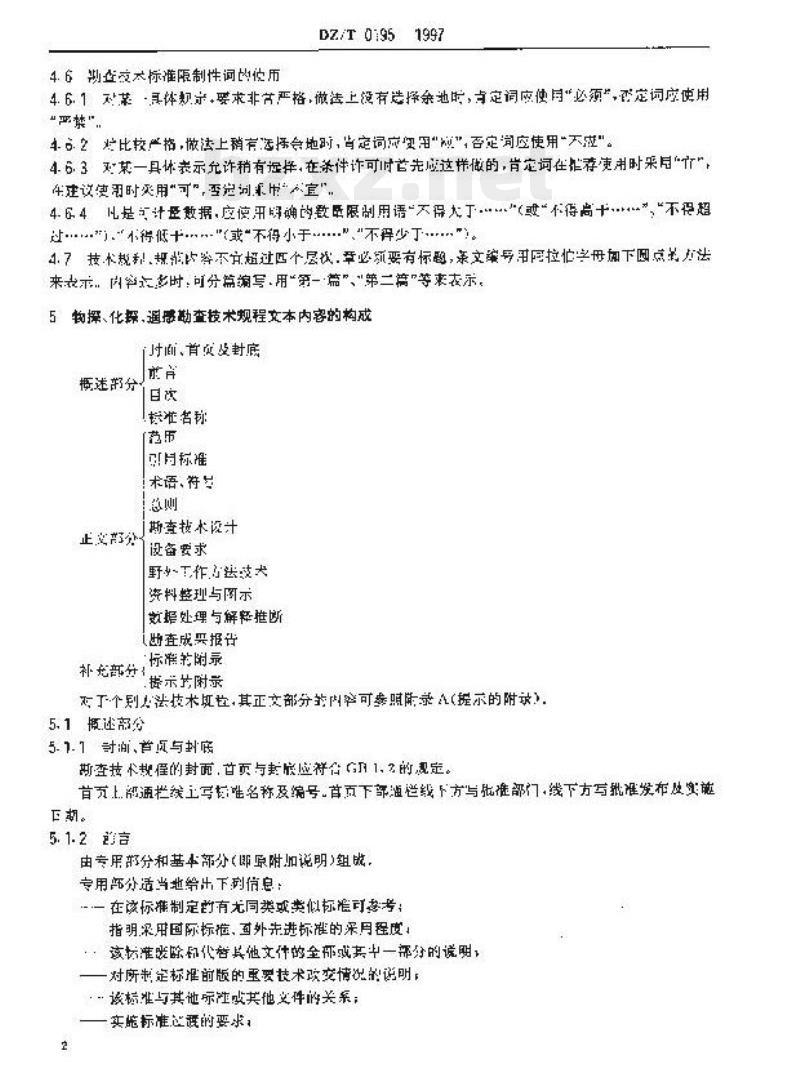
462欢比较严格,做法上销有选择会地时,肯定词定望用“减“,吾定间应使用“不应”。4.6.3对某一具体表示允许稍有退择,在杀件许可时首先应这样做的,肯定词在证存使用时采且\,在建设实羽时灭用“可”,季定词非带宜\4.64是与计登数据,应使用解确的数臣限制用语“不得大于..“或“不得尚十”,“不得超过”“得低十…“或“不得小于”“不得少丁”。4.7技术规利规次容不方超过匹个层次.章必须要有标题,录文编导同拉忙字母加下圆点品力法来表示.内产彩时,可分篇编写,用第一荒”、“第二篇\等来在示,5物探、化探,遇感查技术规程文本内容的构成对面、首资及封底
概速影分
正安前处
拱准名称
可用标准
术语、符号
斯查技术设计
设备要求
野工作法技术
资料整理与图示
效据处理与解释推断
出查成果报计
标准范附录
补部分
接示扩附示
对于个大法使术拉,其正文部分的内率可参照所录A(摄示的附求)5.1博迷部分
5.1. 1前、首风与均底
期查技代裁懂的封面,首页与封应符合1.2的观定。首页部通栏续土写标唯名称及编号首页下部通栏线下方与批准部门,线下方写批准发布及实施期。
5. 1. 2前言
由专用前分和基本部分(即原附加说明)组成,专用部分适当地给出下列信息:在该标准制定单有尤同类或紫似标增可参考:指明采用国际标疤,再外先进标准的采月程度.:该标准嵌除和代替其他文什的全那成其中一部分的说明,一对所制定标准前版的重要技术政变情况的说明,:…该标准与其他际注或其他文件关系;实临标准逆避的要求:
D7./T0195-1997
些时录乐标准的附录,哪些是探示的财录。基本部分追当给出下列信息:
本标准由×部门、技术要点会提出本标推出XX单位归;
本标准起单忙,当肾要时可指明负责起卓单位和参加起节年位;本标述要起草人,-般不源过5人再大流合性基础标准不换过了人本标准首次发布、历伙修订式京审确认年、月;术标准委扎×××单这负试解释,5.1.3日次
助查技术规程应写目次。日次内穿包恬篇、和附录的缩号,标题和所在页码。5.1.4标准名称
根错标准对象变主魁来台名。如“充电法技术规节”,“煤可地球动钾测井规范”。标准名称一般由标准对象的名称动所规定的技术牡征(规程、规范、要求等】两部分组成。5.2正文部分
5.2.1范围
规定出标生的道用范用或应用须域主想内容采用“本标准(规范)划定了..适用范陶采用本标难(规范适日...5.2.2引串标准
.”的语,
…”的用语
分别列出标准中直接引用和必志配生的标追,标准编号了在前面,名称写在后面.在其他条文引用标准时仅写标继号,不写名秘5.2.3术语、符号
标准中米用差术、符号不应与现行展家标作,行业基础标随相矛盾。在现\国家和行业标准中尚尤规定时,应在该标准中给出定义或说明。5.2.4总制
为法收来述,
b)应用范用及条件;
)其他.
5.2.5勘查荐术设计
a)工作任务;
b)资料收集:
)方法效生分析
!所测物理参数,分扩元来及化合物的选择e)片法技术条件的选择,
)工性端度性确定(各项这芒分配,测试的精度等))测区、测网与比创;
1)某些方法特有的技术事项(基点、切割绒、地改、日变、静校等),产测地工作(描度及拟实用的有法均性参教工作(日的精度、拟来用范试方法及效计的数量):k)设让书据纲:
1)其他事项。
5.2.6设省要求
)基玄要求:
检合与调
标定收正;
d!性能剂让:
)心用与维惨
5.2.7野外工作方法这不
b)连上能的试验;
D7./T195—1957
文方法持方技求妞项的实商要求1)野观训!成效据、撑吊来案及施工技术;)物整数定工作(样品加工总测完)使术化库洋品测试(如上及洲试技术:多)质母抢查:
h!原买求:
1)术安全施。
5.2.8资括些理与图示
a)-股要求,
)听资验收比价:
)各项改算,轻及精度计实;
山1原始螺料的缩录:
!座件编绘:
应凝交的虚始资性及启对资料评级,5.2.9数拟处理与单推断
a:款据处具拍基本费求(根据动食位务需要和所选用方法的特点):5!效册处理常用法!
,教据处理结集的评证京则或标肾;)解择满基本要求(振塘助杏任务和所造方法:)解轻把所河方法
5.7.10制查成具报告
基云要求:
b)报告比喜;
:》般告附图,
)件,
一)报半评级。
5-3扑充部分
5-3.1心一项标推可有茎1附求。陆求分为标准的附孕和提示的附求5.3.2标准的附录
标准的系足标准不可分制节部分。敢在所有标准承文之后,成在前言中说,在是文中提到并在录统号气加搭号盟:
5.3.3提示的时录
提示的阻录给出附加信息,他们不应包拿要求,放在标障的时录之后,应产前可中说明在旺文中担纠并卉附录端专后加括号注明。J2/T0195—1557
6物探,化探、通感勘查工作规范文本内容的构成丽首页与封底
概述部。前言
际准名格
快语、符号
正文部分
动变工作设计
专压方法的设备
专用方法的断外工作方法读术
欧据如理和资料解彩
刘做查对象的评价
断查成果报告
标准拍附录
补充部分:
提示书附录
6.1师述份
与 5. 1 相同,
62正支分
6. 2. 1 :2, 1 相[,
6 2- 2号 5. 2. 2科同。
6 2. 3 与 5. 2. 3 科同,
6. 2. 4 总则
R)勘会工作的对家:
b)勘查工作么须遵循的准则:
)防查工作的共性要求等。
6.2.5尊变工作没计
!T作任务;
b)资料改类:bzxz.net
)方法有效性的分析,优远及划合(包活核选月的通方法和专用为达)统合方法间的合关;
)土要技术指标的确定(测网,精度、拟测的参数]:E)对数据处理的要求,
)对资料分护,解释的要求;
h)段计卡提纳:
i)其他要求。
6.2.6专月方法的设备
)专用法的设备抢查与谢节:
h)专用方法的设备标定与校正::)专用方法的设备性能测试,专当法的设备使月与维够:
e)其他。
6.2.7专用方法范野外工作方法技术)专用法的准备工作!
!专月方法施工前的试验:
DZ:T0195
心)专开方法外观测(数据采集)成随工技术,小)样品划上,视定和测试友大的特殊要求,)专市方法的成盘检查;
f;专力法原始记录与评级;
:其他:
若只视用随月为法,可不多.6.2.6及6.2. 7低条所涉及的内等,6.2.8数抵理和资料解释
)款据处理的能车要求(根据断告任务需暨和所型用方法的持点!)数据处睡常用方法
L)数据处理结果的评连原则或标准:)资物解押减本室求(根据告任务和所造用方法):)资料解释带用方法;
1)资料综合解释,
6.2.9别期查筹的产断
)垫吉对象评的一般要求(根现断食注务)1)不同类查江务应得出的勘套证切或结论!e)查成果习的编制(区映对期查不象的评价或结轮)6.2.10查成果抵件
与b.2.10相同。
6.3新充部分
与5.3相同。
(范围
引用标准
大语.符号
ZT0195-1997
附录A
(提示的附录)
勘查捷术规程正文邮分的内
工作设计(工作性务、资料收策,设计书内容及票编写要求)方法育效世分析
所测物量,所分析元素及化合物的选评工作精度的确定(工作总精盘、各项误差,物性测定、化探样品测试)方法技术条件的选择和革些方法特有的技文事项正文部分
测区邀网和比例
漫地技术要求(特安及拟来用方法)找备要求
施工前的试验
野外惠烈或数据、样品的采柴(观测采档等施工技术、记示,质母检查,拉大安全)物性数测定或化操样品测试(样品加工,测定或测试、记录,所量验查)资料验收和评价
资料整理与原示(食物性测定成果)教据处理与解择推断
勘查成果报古
小提示:此标准内容仅展示完整标准里的部分截取内容,若需要完整标准请到上方自行免费下载完整标准文档。
标准图片预览:





- 热门标准
- DZ地质矿产行业标准
- DZ/T0287-2015 矿山地质环境监测技术规程
- DZ/T0002.4-1997 含煤岩系钻孔岩芯描述标准 —— 煤岩煤相部分
- DZ/T0064.59-2021 地下水质分析方法 第59部分:硝酸盐的测定紫外分光光度法
- DZ/T0074-1993 岩金矿普查规范
- DZ/T0066-1993 地质勘探装岩机技术条件
- DZ/T0079-1993 固体矿产勘查地质资料综合整理、综合研究规定
- DZ/T0276.21-2015 岩石物理力学性质试验规程 第21部分:岩石抗拉强度试验
- DZ/T0184.14-1997 硫化物中硫同位素组成的测定
- DZ/T0184.22-1997 硅同位素组成的测定
- DZ/T0186-1997 直流充电法技术规程
- DZ/T0143-1994 卫星遥感图像产品质量控制规范
- DZ/T0064.48-1993 地下水质检验方法 滴定法测定侵蚀性二氧化碳
- DZ/T0184.21-1997 天然水中氧同位素的二氧化碳 —— 水平衡法测定
- DZ/T0276.20-2015 岩石物理力学性质试验规程 第20部分:岩石三轴压缩强度试验
- DZ0039.8-1992 地质仪器产品基本环境试验条件及方法 倾斜、摇摆试验
- 行业新闻