- 您的位置:
- 标准下载网 >>
- 标准分类 >>
- 国家标准(GB) >>
- GB/T 3903.41-2019/ISO 17694:2016 鞋类帮面和衬里试验方法耐折性能
标准号:
GB/T 3903.41-2019
标准名称:
ISO 17694:2016 鞋类帮面和衬里试验方法耐折性能
标准类别:
国家标准(GB)
标准状态:
现行出版语种:
简体中文下载格式:
.zip .pdf下载大小:
483.29 KB
点击下载
标准简介:
GB/T 3903.41-2019/ISO 17694:2016.Footwear-Test methods for uppers and lining一Flex resistance.
GB/T3903的本部分规定了测定帮面和衬里耐折性能的试验方法,目的是评估最终用途的适宜性。
GB/T 3903.41适用于各种材料的帮面和衬里。
2规范性引用文件
下列文件对于本文件的应用是必不可少的。凡是注日期的引用文件,仅注日期的版本适用于本文件。凡是不注日期的引用文件,其最新版本(包括所有的修改单)适用于本文件。
ISO 3696分 析实验室用水规 格和试验方法( Water for analytical laboratory use- Specification and test methods)
ISO 5402-1:2011皮革耐折牢度的测定 第 1部分:挠度仪法( Leather- -Determination of flex resistance- Part 1 :Flexometer method)
IsO 17709 鞋类样品和试样的取样位置.准备及环境调节时间( Footwear- Sampling location, preparation and duration of conditioning of samples and test picces)
ISO 18454鞋类鞋 类和鞋类部件环境调节及试验用标准环境( Footwear- Standard atmospheres for conditioning and testing of footwear and components for footwear)
3术语和定义
下列术语和定义适用于本文件。
3.1耐折性能flex resistance材料抵抗裂纹或在折痕处抵抗其他破损的能力。
3.2表面surface穿用鞋时,鞋材料的可见部分。
注:材料的可见部分,对于帮面,例如,皮革的粒而部分或論层织物的涂层部分,对于村里,指鞋内部材料的可见部分。
4概述
从鞋面或鞋材上切取试样,折叠并夹人试验机中。试验模拟鞋帮面向内弯折造成的破损情况,但不能较好地模拟向外弯折的破损情况。试验在湿态、干态或低温条件下进行。
部分标准内容:
中华人民共和国国家标准
GB/T3903.41—2019/IS017694:2016代替GB/T3903.41—2008
帮面和衬里试验方法
耐折性能
Footwear-Test methods for uppers and lining-Flex resistance(ISO17694:2016,IDT)
2019-08-30发布
国家市场监督管理总局免费标准bzxz.net
中国国家标准化管理委员会
2020-03-01实施
本部分按照GB/T1.1一2009给出的规则起草GB/T3903.41—2019/ISO17694:2016本部分代替GB/T3903.41一2008《鞋类帮面和衬里试验方法耐折性能》,与GB/T3903.41-
2008相比,主要技术变化如下:修改了规范性引用文件(见第2章,2008年版的第2章);增加了“表面”术语(见3.2);增加了概述(见第4章);
增加了对“取样和环境调节”中“湿试验、低温试验”的要求(见6.3和6.4);修改了试样从机器上取下的试验次数(见7.2.6,2008年版的6.2.7);修改了对表面有涂层的材料试验后的记录内容要求(见7.2.8,2008年版的6.2.9);试验报告中增加了记录“标签”的要求(见第8章)。本部分使用翻译法等同采用ISO17694:2016《鞋类帮面和衬里试验方法耐折性能》。与本部分中规范性引用的国际文件有一致性对应关系的我国文件如下:GB/T66822008分析实验室用水规格和试验方法(ISO3696:1987.MOD)GB/T22049—2019
鞋类鞋类和鞋类部件环境调节及试验用标准环境(ISO18454:2018,IDT)
-GB/T22050—2008
鞋类样品和试样的取样位置,准备及环境调节时间(ISO17709:2004QB/T27142005皮革物理和机械试验耐折牢度的测定(ISO5402:2002,MOD)请注意本文件的某些内容可能涉及专利。本文件的发布机构不承担识别这些专利的责任。本部分由中国轻工业联合会提出。本部分由全国制鞋标准化技术委员会(SAC/TC305)归口。本部分起草单位:泉州寰球鞋服有限公司、中国皮革制鞋研究院有限公司。本部分主要起草人:杨咏梅、秦小波、陈景怡。本部分所代替标准的历次版本发布情况为:GB/T3903.41—2008。
1范围
GB/T3903.41—2019/ISO17694:2016鞋类
帮面和衬里试验方法耐折性能
GB/T3903的本部分规定了测定帮面和衬里耐折性能的试验方法,目的是评估最终用途的适宜性。
本部分适用于各种材料的帮面和衬里2规范性引用文件
下列文件对于本文件的应用是必不可少的。凡是注日期的引用文件,仅注日期的版本适用于本文件。凡是不注日期的引用文件,其最新版本(包括所有的修改单)适用于本文件。ISO3696分析实验室用水规格和试验方法(Waterforanalytical laboratoryuse—Specificationand test methods)
ISO5402-1:2011皮革耐折牢度的测定第1部分:挠度仪法(LeatherDeterminationofflexresistancePart l:Flexometer method)ISO17709鞋类样品和试样的取样位置、准备及环境调节时间(Footwear一Samplinglocation:preparation and duration of conditioning of samples and test pieces)ISO18454鞋类鞋类和鞋类部件环境调节及试验用标准环境(FootwearStandardatmospheresfor conditioning and testing of footwear and components forfootwear)3术语和定义
下列术语和定义适用于本文件。3.1
flexresistance
耐折性能
材料抵抗裂纹或在折痕处抵抗其他破损的能力3.2
表面surface
穿用鞋时,鞋材料的可见部分
注:材料的可见部分,对于帮面,例如,皮革的粒面部分或涂层织物的涂层部分,对于衬里,指鞋内部材料的可见部分。
4概述
从鞋面或鞋材上切取试样,折叠并夹人试验机中。试验模拟鞋帮面向内弯折造成的破损情况,但不能较好地模拟向外弯折的破损情况。试验在湿态,干态或低温条件下进行,5试验设备和材料
应使用以下试验设备和材料。
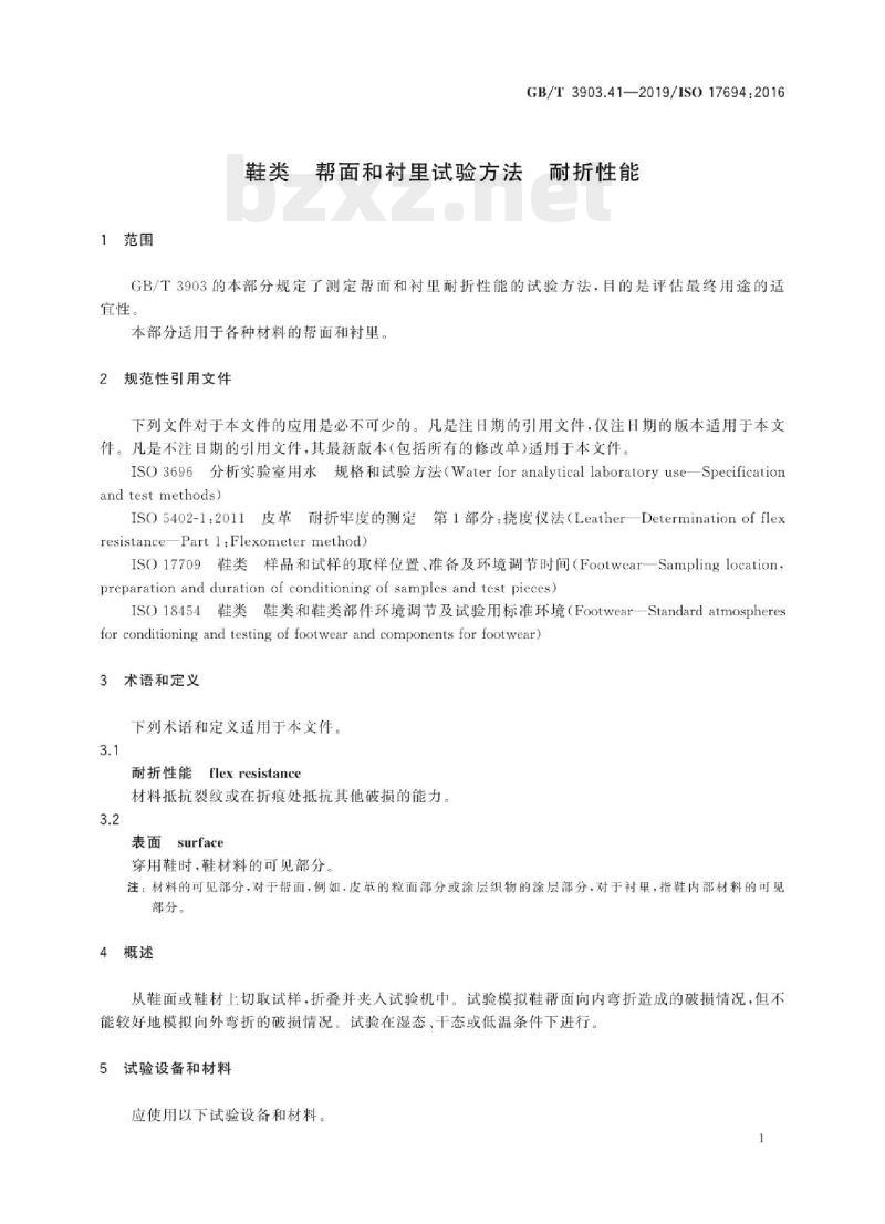
GB/T3903.41—2019/ISO17694.20165.1试验机,依照ISO5402-1:2011(4.1)包括:5.1.1至少四对夹具钳。上夹具钳由一对平板组成,见图1。下夹具钳固定,与上夹具钳在同一垂直面上。
单位为毫米
说明:
弯曲角度22°30'±0°30°;
夹具钳紧固螺丝;
圆角半径2mm:
水平轴。
图1上夹具钳尺寸
5.1.2上夹具钳,可进行往复摆动,摆动角度为2230士0°30°。摆动速率为(100士5)r/min。当上夹具钳在水平位置时,上下夹具钳之间的距离为(25土1)mm。5.1.3计数器,记录摆动总次数
冲模刀,尺寸(70士1)mm×(45土1)mm,或使用类似的工具进行取样。5.2
5.3光学放大镜,放大倍数约为4倍~6倍。5.4对于湿样,需要以下仪器和材料。5.4.1玻璃ml,至少直径100mm,深度25mm。5.4.2蒸馏水或去离子水,应符合ISO3696中三级水的要求。5.4.3滤纸。
5.4.4干燥器,或其他可以抽真空的容器。5.4.5真空泵,可使干燥器抽真空至4kPa以下。5.5对于低温耐折试验,冷柜至少能保持内部空气温度在(一5土2)℃,且冷柜内空间足够大能放置试验设备。如有需要,温度能降至一30℃。6取样和环境调节
6.1通则
用冲模刀裁取规定数量的长方形试样(见表1)。将试样等分为两组,一组试样长边平行于材料长2
GB/T3903.412019/IS017694:2016度方向(皮革为背脊线方向,非皮革材料为经线方向或机器压出方向),另一组试样垂直于材料长度方向。对于从帮面上取样,材料长度方向为ISO17709中定义的X轴方向。对于帮面,从前帮的中心位置取样,确保试样的中心为成鞋弯曲程度最大的位置。对于片材,在可用的整个宽度和长度上取样。对于含有机织结构的材料,避免任意两个试样有相同的经线或纬线,
对一些类型的鞋特别是童鞋,可能无法从鞋上取足够大尺寸的试样。此时试样宽度可略微缩小,但长度(70士1)mm不应缩小。但建议使用原材料进行测试,如有必要可以在试样上进行凿孔、缝线(或其他设计特征)等与鞋前部相类似的操作。表1标准试验环境和试样数量
材料类型
粒面革
涂层皮革
绒面革
涂层织物
6.2干试验
试验环境
试验前,将所有要进行于试验的试样放置在符合IS018454要求的标准环境中进行环境调节,时间至少24h。
6.3湿试验
将所有要进行湿试验的试样放置在玻璃皿中。注入蒸馏水或去离子水,水深至少10mm。将玻璃Ⅲ放于干燥器中。抽真空至压力小于4kPa并保持2min。2min后恢复正常压力。重复两次。从干燥器中取出试样,用滤纸吸去多余的水分,立即开始湿试验。6.4低温试验
试验机应置于冷柜中。将试样放于试验机中。关上柜门开始冷却直到所需温度。30min后开始试验。
耐折试验结束后,缓慢升温冷柜至室温以避免冷凝效应的影响。更换试样,冷却冷柜至所需温度,30min后开始屈挠
7试验方法
试验原理
将长方形试样夹人耐折试验机中。首先将表面向内对折后将试样的一端夹持在上夹具钳中,确保这些表面接触且折叠线水平。再将试样内部向外翻折90后夹持到下夹具钳中。在下夹具钳中,试样折叠,折叠线垂直,试样反面或肉面接触。在试验过程中,夹具钳以恒定速率摆动,试样反复弯折。在室温下,可以进行干或湿试验,或零度以下时进行干试验。达到规定摆动次数后,停止试验,目测试验的损坏或盐析情况。3
GB/T3903.41—2019/ISO17694:20167.2试验步骤
在每个试样背面标记材料方向,例如箭头,并确定需要的试验条件。应注意试验中衬里正面朝下,帮面正面朝上。7.2.1在符合ISO18454要求的标准环境中进行试验。7.2.2如果进行湿试验,按照步骤6.3准备试样。7.2.3如果进行低温试验,按照步骤6.4进行试验。保证耐折试验机周围空气的温度符合规定温度(通常—5℃±2℃)。
7.2.4每个试样按以下步骤进行试验:7.2.4.1打开上、下夹具钳夹板,夹板距离至少为试样厚度的两倍。7.2.4.2
开动机器使上夹具钳的下缘和固定的下夹具钳上缘平行。7.2.4.3
表面向内对折试样,试样两个较长的边对齐。将对折后的试样放入,试样的一端靠在合适夹具钳的止端[见图2a)]。
7.2.4.4沿着上夹具钳将试样自由一端反转折叠,使试样的反面或肉面接触[见图2b)]。7.2.4.5
将试样的自由端夹人下夹具钳见图2c)。此处对折的试样应垂直于下夹具钳。旋紧下夹具钳的夹板,确保试样处于平整状态,且上夹具钳附近试样不松垂。a)上夹具钳中的试样
b)对折的试样
图2试样的安装
7.2.5启动机器,到第一个检查阶段使机器停止(见表2)。完全夹紧的试样
7.2.6除常规的检查阶段外,湿试样还应在每5000次后从机器上取下,在试样按6.3步骤再润湿前,评估盐析情况。
试验次数/次
100000
合适的检查阶段
每个试验的检查阶段取决于材料类型和预期的性能注:对于某些应用,可以延长屈挑间隔GB/T3903.41—2019/ISO17694:20167.2.7停止试验,移去试样。使用肉眼和光学放大镜(见5.3)来评估屈挠损坏程度。检查试样在折叠和平展状态有无任何损坏。检查每个试样向内的折痕(即接近上夹具钳边的中间折叠部分),记录损坏情况。如果试样被夹持部位的损坏是由于夹具钳对试验的磨损所造成的,则不在记录范围之内。7.2.8对于表面有涂层的材料,记录:a)
试样在曲折处是否有轻微或严重的折痕;裂纹肉眼可见;细裂纹——光学放大镜可见;材料层粘附物脱落(例如皮革和涂饰层之间):泛白;
涂层粉化或脱落。
对于织物:记录纱线(经线和纬线)断裂情况7.2.9
对于皮革试样,用肉眼观察盐析情况并进行分级,分为“轻微”“明显”或“严重”。7.2.10
更换试样,放在相同位置忽略永久伸长的任何影响,启动耐折试验机,以合适的间隔次数(见表2)重复7.2.7至7.2.11的步骤。试验报告
试验报告应包括以下内容:
a)对于每个试样记录:
标签;
湿试验、干试验或低温试验;
周围环境温度和相应湿度;
试验方向和试样表面朝上或朝下;每个检查阶段的屈挠损坏程度或盐析程度和弯折次数;试验总弯折次数。
如果测试成鞋或成型帮面,描述鞋的类型,包括商业货号等。b)
试验材料的描述,包括商业信息(如已知)。本部分编号。
试验日期。
与本试验方法的任何偏差。
GB/T3903.41-2019
中华人民共
国家标准
鞋类帮面和衬里试验方法
耐折性能
GB/T3903.41—2019/ISO17694:2016中国标准出版社出版发行
北京市朝阳区和平里西街甲2号(100029)北京市西城区三里河北街16号(100045)网址:spc.org.cn
服务热线:400-168-0010
2019年8月第一版
书号:1550661-63266
版权专有
侵权必究
小提示:此标准内容仅展示完整标准里的部分截取内容,若需要完整标准请到上方自行免费下载完整标准文档。
标准图片预览:





- 热门标准
- GB国家标准
- GB/T12053-1989 光学识别用字母数字字符集 第一部分:OCR-A字符集印刷图象的形状和尺寸
- GB/T18204.4-2000 公共场所毛巾、床上卧具微生物检验方法细菌总数测定
- GB/T23892.3-2009 滑动轴承 稳态条件下流体动压可倾瓦块止推轴承 第3部分:可倾瓦块止推轴承计算的许用值
- GB/T11839-1989 二氧化铀芯块中硼的测定 姜黄素萃取光度法
- GB/T6122.1-2002 圆角铣刀 第1部分:型式和尺寸
- GB50209-2002 建筑地面工程施工质量验收规范
- GB/T7433-1987 对称电缆载波通信系统抗无线电广播和通信干扰的指标
- GB/T21238-2007 玻璃纤维增强塑料夹砂管
- GB17945-2024 消防应急照明和疏散指示系统
- GB/T24974—2010 收费用手动栏杆
- GB/T9239-1988 刚性转子平衡品质 许用不平衡的确定
- GB/T15917.3-1995 金属镝及氧化镝化学分析方法 对氯苯基荧光酮--溴化十六烷基三甲基胺分光光度法测定钽量
- GB/T13985-1992 照相机操作力和强度
- GB17378.4-2007 海洋监测规范 第4部分:海水分析
- GB/T11813-2008 压水堆燃料棒氦质谱检漏
- 行业新闻
网站备案号:湘ICP备2025141790号-2