- 您的位置:
- 标准下载网 >>
- 标准分类 >>
- 公共安全行业标准(GA) >>
- GA 113-1995 消火栓扳手
标准号:
GA 113-1995
标准名称:
消火栓扳手
标准类别:
公共安全行业标准(GA)
标准状态:
现行出版语种:
简体中文下载格式:
.zip .pdf下载大小:
358.34 KB
点击下载
标准简介:
GA 113-1995.
1主题内容与适用范围
GA 113规定了消火栓扳手的产品分类、技术要求.试验方法、检验规则、标志、包装和贮存。
GA 113适用于与地上、地下消火栓以及消防水泵接合器配套使用的消火栓扳手。
2引用标准
GB/T 230金属洛氏硬度试验方法
GB 699优质 碳素结构钢技术条件
GB1348球墨铸铁件
GB/T 1804一 般公差线性尺 寸的未注公差
GN 11消防产 品型号编制方法
3产品分类
3.1 型式
消火栓扳手按用途可分为地上、地下消火栓扳手两种型式。
3.2 型号
3.2.1型号编制
消火栓扳手的型号编制应符合GN 11的规定。
3.2.2 标志示例
地上消火栓扳手:FB 400
地下消火栓扳手:FBA 1 000
4技术要求
4.1 基本尺寸
扳手的基本尺寸应符合表1及图1.图2的规定,未注公差尺寸应符合GB 1804的IT16精度要求。
4.2消火栓扳手套简壁厚应均匀,内外表面不应有裂纹和影响使用性能的斑疤等缺陷。
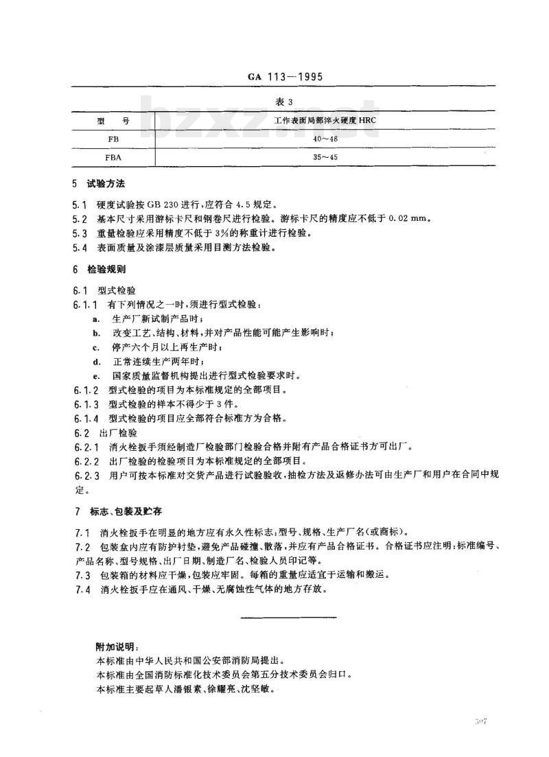
4.3地下消火栓扳手的扳柄和立杆焊接处应牢固可靠,传动附件方孔和扳柄两端的硬度以及地上消火栓扳手的五角头及S处的硬度应符合表3的要求,不应有损坏和永久变形。
5试验方法
5.1 硬度试验按GB 230进行,应符合4.5规定。
5.2 基本尺寸采用游标卡尺和钢卷尺进行检验。游标卡尺的精度应不低于0. 02 mm.
5.3重量检验应采用精度不低于3%的称重计进行检验。
5.4表面质量及涂漆层质量采用目测方法检验。
6检验规则
6.1型式检验.
6.1.1 有下列情况之一时,须进行型式检验:
a.生产厂新试制产品时;
b.改变工艺、结构、材料,并对产品性能可能产生影响时;
部分标准内容:
主题内容与适用范围
GA 113--1995
本标准规定了消火栓扳手的产品分类、技术要求、试验方法、检验规则、标志、包装和贮存。本标准适用于与地上、地下消火栓以及消防水泵接合器配套使用的消火栓扳手。2引用标准
GB/T230金属洛氏硬度试验方法
GB699优质碳素结构钢技术条件
GB1348球墨铸铁件
GB/T1804一般公差线性尺寸的未注公差GN11消防产品型号编制方法
3产品分类
3.1型式
消火栓扳手按用途可分为地上、地下消火栓扳手两种型式。3.2型号
3.2.1型号编制
消火栓扳手的型号编制应符合GN11的规定。F
扳手长度
消火栓扳手型式(B表示地上消火栓扳手;BA表示地下消火栓扳手)消防设备附件代号
3.2.2标志示例
地上消火栓扳手:FB400
地下消火栓扳手:FBA1000
4技术要求
4.1基本尺寸
扳手的基本尺寸应符含表1及图1、图2的规定,未注公差尺寸应符合GB1804的IT16精度要求。中华人民共和国公安部1995-08-17批准301
1996-06-01实施
消火栓扳手名称
地上消火栓扳手
地下消火栓扳手
GA 113—1995bZxz.net
斜度 1: 10
注:200*泽火回火后HRC38~45。地上消火栓扳手
基本尺寸,mm
32×32
29×29
GA 113-1995
图2地下消火栓扳手
斜度1:10
4.2扳手的材料及重量按表2规定,其中材料在保证设计要求的情况下允许采用代用材料。表2
材料名称
球墨铸铁
材料牌号
QT450-10
标准号
GB1348
重量,kg
4.3地上消火栓扳手表面先涂Fs-1红丹酚醛防锈漆,待干后再涂Co4-42大红醇磁漆,地下消火栓扳手涂L01-6黑色青清漆,亦可选用性能不低于规定牌号的同色油漆,油漆表面应平整光亮,不应有气泡、开裂、剥落和流痕。
4.4消火栓扳手套简壁厚应均匀,内外表面不应有裂纹和影响使用性能的斑疤等缺陷。4.5地下消火栓扳手的扳柄和立杆焊接处应牢固可靠,传动附件方孔和扳柄两端的硬度以及地上消火栓扳手的五角头及S处的硬度应符合表3的要求,不应有损坏和永久变形。306
5试验方法
GA 113--1995
工作表面局部淬火硬度HRC
40~48
5.1硬度试验按GB230进行,应符合4.5规定。5.2基本尺寸采用游标卡尺和钢卷尺进行检验。游标卡尺的精度应不低于0.02mm。5.3重量检验应采用精度不低于3%的称重计进行检验。表面质量及涂漆层质量采用目测方法检验。5.4表
6检验规则
6.1型式检验
6.1.1有下列情况之一时,须进行型式检验:a.
生产厂新试制产品时;
改变工艺、结构、材料,并对产品性能可能产生影响时;停产六个月以上再生产时;,
正常连续生产两年时;
国家质量监督机构提出进行型式检验要求时。6.1.2型式检验的项目为本标准规定的全部项目。6.1.3型式检验的样本不得少于3件。6.1.4型式检验的项目应全部符合标准方为合格。6.2出厂检验
6.2.1消火栓扳手须经制造厂检验部门检验合格并附有产品合格证书方可出厂。6.2.2出厂检验的检验项目为本标准规定的全部项目。6.2.3用户可按本标准对交货产品进行试验验收,抽检方法及返修办法可由生产厂和用户在合同中规定。
7标志、包装及贮存
7.1消火栓扳手在明显的地方应有永久性标志:型号、规格、生产厂名(或商标)。7.2包装盒内应有防护衬垫,避免产品碰撞、散落,并应有产品合格证书。合格证书应注明:标准编号、产品名称、型号规格、出厂日期、制造厂名、检验人员印记等。7.3包装箱的材料应干燥,包装应牢固。每箱的重量应适宜于运输和搬运。7.4消火栓扳手应在通风、干燥、无腐蚀性气体的地方存放。附加说明:
本标准由中华人民共和国公安部消防局提出。本标准由全国消防标准化技术委员会第五分技术委员会归口。本标准主要起草人潘银素、徐耀亮、沈坚敏。507
小提示:此标准内容仅展示完整标准里的部分截取内容,若需要完整标准请到上方自行免费下载完整标准文档。
标准图片预览:




- 其它标准
- 上一篇: GA 276-2001 警用服饰警号
- 下一篇: GA 69-2007 防爆毯
- 热门标准
- GA公共安全标准
- GA407.1-2003 进口机动车制造厂品牌名称代码 第1部分:制造厂各称代码
- GA563-2009 警服 春秋执勤服
- GA470-2004 法庭科学DNA数据库现场生物样品和被采样人信息项及其数据结构
- GA899-2010 大型焰火燃放作业单位资质条件及管理
- GA300.1-2001 看守所在押人员信息管理代码 第1部分:看守所编码
- GA/T368-2001 入侵报警系统技术要求
- GA40-2004 交通事故案卷文书
- GA385-2002 火灾声和/或光警报器
- GA/T704.15-2007 出入境管理信息代码 第15部分:中国机读护照证件名称及种类代码
- GA/T704.11-2007 出入境管理信息代码 第11部分:入出境人员乘坐交通工具类型代码
- GA473-2004 抗人精液血清试剂
- GA/T536.4-2005 易燃易爆危险品 火灾危险性分级及试验方法 第4部分:遇水放出易燃气体物质分级试验方法
- GA/T70-2004 安全防范工程费用预算编制办法
- GA/T66-1994 内扣式消防接口产品质量分等
- GA44-1993 消防头盔
- 行业新闻
网站备案号:湘ICP备2025141790号-2