【GA公共安全标准】 互联网、上网服务营业场所信息安全管理系统数据交换格式第6部分:消息基本数据交换格式
- GA558.6-2005
- 现行
- 点击下载此标准
标准号:
GA 558.6-2005
标准名称:
互联网、上网服务营业场所信息安全管理系统数据交换格式第6部分:消息基本数据交换格式
标准类别:
公共安全行业标准(GA)
标准状态:
现行出版语种:
简体中文下载格式:
.zip .pdf下载大小:
89.78 KB
点击下载
标准简介:
GA 558.6-2005.Data interchange format for information security administration system of internet service business site-Part 6: Basie data interchange format of message.
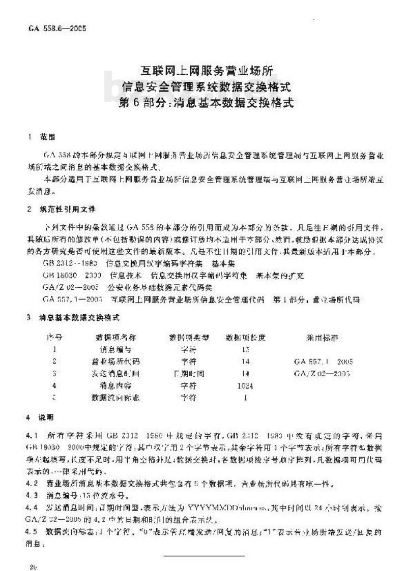
1范围
GA 558.6规定互联网上网服务营业场所信息安全管理系统管理端与互联网上网服务营业场所端之间消息的基本数据交换格式。
GA 558.6适用于互联网上网服务营业场所信息安全管理系统管理端与互联网上网服务营业场所端互发消息。
2规范性引用文件
下列文件中的条款通过GA558的本部分的引用而成为本部分的条款。凡是注日期的引用文件,其随后所有的修改单(不包括勘误的内容)或修订版均不适用于本部分,然而,鼓励根据本部分达成协议的各方研究是否可使用这些文件的最新版本。凡是不注日期的引用文件,其最新版本适用于本部分。
GB 2312-1980信 息交换用汉字编码字符集基本集
GB 18030- 2000信息技术信 息交换用汉字编码字符集基本集的扩 充
GA/Z02--2005公安业务基础数据元素代码集
GA 557.1- -2005 互联网 上网服务营业场所信息安全管理代码第 1部分:营业场所代码
4说明
4.1 所有字符采用GB 2312-1980 中规定的字符,GB 2312- 1980 中没有规定的字符,采用GB 18030- 2000中 规定的字符,其中汉字用2个字节表示,其余字符用1个字节表示;所有字符型数据项左起填写,长度不足时,用半角空格补足;数据交换时,各数据项按序号顺序排列,凡数据项可用代码表示的,一律采用代码。
4.2营业场 所消息基本数据交换格式共包含有5个数据项。营业场所代码具有唯一性。
4.3消息编号:15 位流水号。
部分标准内容:
中华人民共和国公共安全行业标准G4558.1~558.8—2005
互联网上网服务营业场所
信息安全管理系统数据交换格式The data exchanre form for infrmalion seenrily administration systcmof inlernel service husiness sitc2005-11-04 发布
中华人民共和国公安部
2006-01-01实施
ICS 35.040
中华人民共和国公共安全行业标准GA 558.6—2005
互联网上网服务营业场所
信息安全管理系统数据交换格式第6部分:消息基本数据交换格式Data Interchange format for information security administration sysiemof internet service business site-Part6Basicdalainlerthangeformaloftriesgage2005-11-04发布此内容来自标准下载网
中华人民共和国公安部
2006-01-01实施
本部分的全部技术内要为要制性。前言
GA 558.6—2035
GAE58在互族网上网服务芹业购所信息安全管理系统教制交换格式总标撼下分为如下个部分。
第1邯分:终端上线数据基本数据交换格式:第2部分,终销下纳数期基木激期交换格式:第3部分,营业场所信息其本数据交报粘式:一第4分:营业频所处罚站果信息基木数据交换格式:-第:部分:营让场所营业根态基车数据交换格式第e部分:消息基本数斯交换格:-第?部分r.F.网卡位点H本数据交按格式:第!部分:管业场所运行状态基本散据交换格式,木部分为GA558的第6部分。
A55%.1~252,一2005为点收网上网服务营业畅所信息安全智到系流系列标准之一,该系环准的站构如下
行A557.1~57,2—2015互联网上网驳务营业场所信良安全管理代码:GA558.1--558.52005瓦联网上两股务营业场所信息安全管理系统数期交换格.式:GA559一2CC5上联网上网限务业所信息安全单邮系统业所端功能要求:GA560:205互联网工网服务业场所倍息安金管理系统营业场所编与营业场所经当管理系统接口技术要求:
(A58)2995.网上网服务营业新信息安企管理系统督理谢动能要求;CA2一23立联网上网服务营业场行信息安会圳系统管圳端接口找本要求本部分由公安部公共信息网络安全监察局提出。木部分I公安部信息系统安企标化技术委员会山。本部分起中单位:公安部公共信应网络安全监案导,公安部计算划信息系统安会产品重量监研检染中心:
本部分土要起草人健、阳率、张凤,成黄啡些,59
GA 558.620C5
1范围
互联网上网服务营业场所
信息安全管理系统数据交换格式第6部分:消息基本缴据交换格式A55的本部分规宽与联网网服方营业场所信息安企管理系统管量量与五联网上网股务营业场所端之间消包的基本数现免换格式本部分月丁上联网上网服务营业场所信息安全告理系统管理施与互联网二网股务营业场所端互发消息。
2规范性引用文件
下列文件中的条款谁过G人55的本部分的引用而成为本部分的多款、凡后生片期的月文件,其随店所有的修改单(不包括勘误的内穿)或订所均不过用干本部分、然而,收励担期本部分达成协设的各方研究是否使用这些文件的最新版本。尺是不注期的引文其最新版本新开本部分,GB2312--1583信总交月议宇码字符集基本集GH150%02323信息装术微息空换用字编剂学对单兼本带的产充GA/22--200三公安业务H础数教据元素少码典(A557.1一2001万联网上网服务青业场所信息安全查理代码第1部分,营场所代码3消息基本数据交换格式
4说明
数据项务称
消息编令
营业场新代码
发读消息时血
消息内奔
数据流间殊志
效新项类型
厂润叫间
数迎医度
采用标准
GA 557. 1 3(K5
GA/Z02—2035
4.1所有字符用GE23121880牛期定的学行,2.:12153中没有更的字守,采月R1903)20(中规定的符:其广没2个半节丧示,共余半符日】个车节表示:所有字符步整项起填写,长度不足时.用卡角空粘补比:数括交换片,各效树项按字号怕字非列,凡数据项可代码表示的.…律采出代好,
4.2营业场所消息本激据交换格式共营有个数据乘,产业场所代码具有哗一件。4.3消息编号:15位流水号。
4.4达消息时间:期间型.表示方法为YYMVlm\其中时闲以24小时到表求。GA/292一2005的4,2中药日期和日时的组合表示达。4.5数据流标志:1个了待。““表示些端发送回复为消息,“1“去示当斯端发送应点的消息:
小提示:此标准内容仅展示完整标准里的部分截取内容,若需要完整标准请到上方自行免费下载完整标准文档。
标准图片预览:




- 热门标准
- GA公共安全标准
- GA234-1999 旅馆业治安管理信息系统基本功能
- GA/T1092-2013 公安350兆模拟集群通信系统互联接口技术规范
- GA55-93物 通用标签
- GA/T970-2011 危险化学品泄漏事故处置行动要则
- GA136-1996 软垫家具易燃性的实验和分级方法
- GA557.2-2005 互联网上网服务营业场所信息安全管理代码第2部分:营业场所营业状态代码
- GA/T792.1-2008 城市监控报警联网系统管理标准第1部分:图像信息采集、接入、使用管理要求
- GA233.4-1999 旅馆业治安管理信息基本数据交换格式第4部分:旅馆处罚结果基本数据交换格式
- GA436-2003 机动车修理业、报废机动车回收拆解业治安管理信息系统数据库规范
- GA301.2-2001 看守所在押人员信息管理数据交换格式 第2部分:看守所信息数据交换格式
- GA/T1570-2019 法庭科学 数据库数据真实性检验技术规范
- GA557.7-2005 互联网上网服务营业场所信息安全管理代码第7部分:管理端代码
- GA660-2006 互联网公共、上网服务场所信息安全管理系统上网服务场所端功能要求
- GA/T1049.2-2013 公安交通集成指挥平台通信协议 第2部分 交通信号控制系统
- GA1265-2015 蓄冷型消防员降温背心
- 行业新闻
网站备案号:湘ICP备2025141790号-2