- 您的位置:
- 标准下载网 >>
- 标准分类 >>
- 国家标准(GB) >>
- GBZ/T 150-2002 工业X射线探伤卫生防护监测规范
标准号:
GBZ/T 150-2002
标准名称:
工业X射线探伤卫生防护监测规范
标准类别:
国家标准(GB)
英文名称:
Specification for monitoring of health protection in industrial X-ray flaw detection标准状态:
已作废-
发布日期:
2002-04-08 -
实施日期:
2002-06-01 -
作废日期:
2007-04-01 出版语种:
简体中文下载格式:
.rar.pdf下载大小:
171.69 KB
替代情况:
被GBZ 117-2006替代
部分标准内容:
Ics13.100
中华人民共和国国家职业卫生标准GBZ/T150-2002
工业X射线探伤卫生防护监测规范Radiological protection monitoring procedureForIndustrial X-raydetection2002-04-08发布
中华人民共和国卫生部
2002-06-01实施
1范围
2规范性引用文件
3总则
4X射线探伤装置的监测和检查
5X射线专用探伤室的监测和检查6现场探伤作业场所的监测
附录A(资料性附录)监测原始记录附录B(资料性附录)监测报告
附录C(规范性附录)X射线防护材料半值层附录D(规范性附录)泄漏射线空气比释动能率测试位置示意图前
根据《中华人民共和国职业病防治法》制定本标准。原标准GB/T17150-1997与本标准不一致的,以本标准为准。
为准确实施国家职业卫生标准GBZ117-2002《工业X射线探伤卫生防护标准》,保障X射线探伤工作人员及探伤场所相关联人员的健康与安全,起草了这一工业X射线探伤的放射卫生防护监测规范,以便统一监测的项目、方法和周期,成为上述放射卫生防护标准的配套技术规范。本标准的附录A、附录B是资料性附录,附录C、附录D是规范性附录。本标准由卫生部提出并归口。
本标准起草单位:上海市卫生防疫站。本标准主要起草人:朱永康。
本标准由卫生部负责解释。
工业X射线探伤卫生防护监测规范1范围
GBZ/T150-2002
本标准规定了工业X射线探伤装置及探伤作业场所的放射卫生防护监测方法。本标准适用于生产和使用500kV以下工业X射线探伤装置的放射卫生防护监测。2引用标准
下列文件中的条款通过本标准的引用而成为本标准的条款。凡是注日期的引用文件,其随后的修改单(不包括勘误的内容)或修订版均不适用于本标准,然而,鼓励根据本标准达成协议的各方研究是否可使用这些文件的最新版本。凡不注日期的引用文件,其最新版本适用于本标准。
GBZ117工业X射线探伤卫生防护标准3.总则
3.1监测目的
本标准根据GBZ117的要求,确定了工业X射线探伤的放射卫生防护监测和有关检查的项目、方法和周期,并对结果进行评价。3.2监测仪器
3.2.1监测仪器检定
用于工业X射线探伤装置放射防护监测的仪器,每年至少由法定计量部门检定一次,并取得合格使用证明书。有效期内的监测仪器经可能涉及计量刻度的重大维修后,必须重新进行检定
3.2.2监测仪器性能要求
用于监测散漏辐射的仪器应具备下列主要性能:a)最小量程0~10μGy·h-;
b)能量响应30~500keV±30%:免费标准下载网bzxz
c)读数响应时间小于15s。
3.3监测记录与报告
工业X射线探伤的放射卫生防护监测,应按附录A(资料性附录)给出原始记录,并按附录B(资料性附录)出具监测报告。4X射线探伤装置的监测和检查
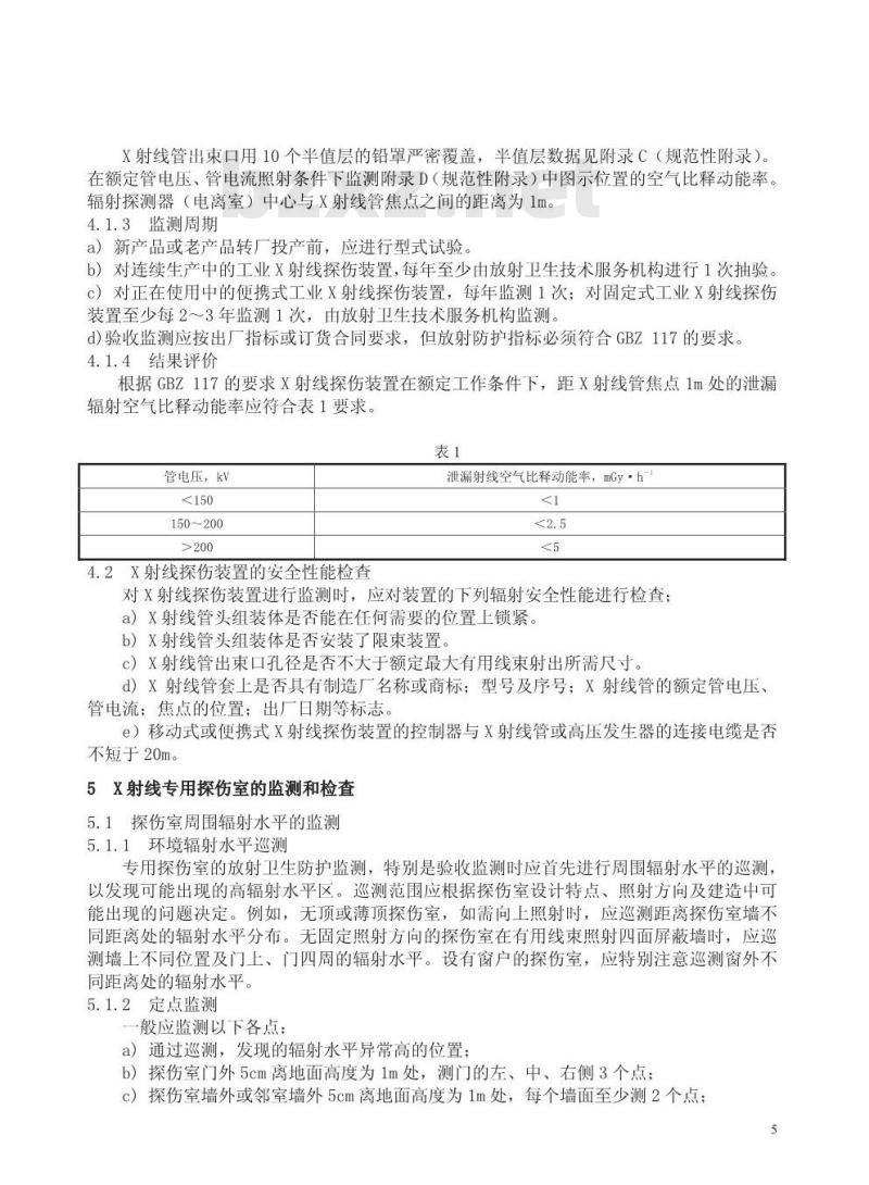
4.1泄漏辐射空气比释动能率的监测4.1.1监测环境
试验室应无其它电离辐射的干扰。在进行监测时X射线管应距墙壁2m以上,距焦点2m以内不应有其它散射体。
4.1.2监测方法
X射线管出束口用10个半值层的铅罩严密覆盖,半值层数据见附录C(规范性附录)。在额定管电压、管电流照射条件下监测附录D(规范性附录)中图示位置的空气比释动能率。辐射探测器(电离室)中心与X射线管焦点之间的距离为1m。4.1.3监测周期
a)新产品或老产品转厂投产前,应进行型式试验。b)对连续生产中的工业X射线探伤装置,每年至少由放射卫生技术服务机构进行1次抽验。)对正在使用中的便携式工业X射线探伤装置,每年监测1次;对固定式工业X射线探伤装置至少每2~3年监测1次,由放射卫生技术服务机构监测。d)验收监测应按出厂指标或订货合同要求,但放射防护指标必须符合GBZ117的要求4.1.4结果评价
根据GBZ117的要求X射线探伤装置在额定工作条件下,距X射线管焦点1m处的泄漏辐射空气比释动能率应符合表1要求。表1
管电压,kv
150~200
4.2X射线探伤装置的安全性能检香泄漏射线空气比释动能率,mGy·h1
对X射线探伤装置进行监测时,应对装置的下列辐射安全性能进行检查;a)X射线管头组装体是否能在任何需要的位置上锁紧。b)X射线管头组装体是否安装了限束装置c)x射线管出束口孔径是否不大于额定最大有用线束射出所需尺寸。d)X射线管套上是否具有制造厂名称或商标;型号及序号;X射线管的额定管电压、管电流;焦点的位置:出厂日期等标志。e)移动式或便携式X射线探伤装置的控制器与X射线管或高压发生器的连接电缆是否不短于20m。
5X射线专用探伤室的监测和检查5.1探伤室周围辐射水平的监测
5.1.1环境辐射水平巡测
专用探伤室的放射卫生防护监测,特别是验收监测时应首先进行周围辐射水平的巡测,以发现可能出现的高辐射水平区。巡测范围应根据探伤室设计特点、照射方向及建造中可能出现的问题决定。例如,无顶或薄顶探伤室,如需向上照射时,应巡测距离探伤室墙不同距离处的辐射水平分布。无固定照射方向的探伤室在有用线束照射四面屏蔽墙时,应巡测墙上不同位置及门上、门四周的辐射水平。设有窗户的探伤室,应特别注意巡测窗外不同距离处的辐射水平。
5.1.2定点监测
般应监测以下各点:
a)通过巡测,发现的辐射水平异常高的位置;b)探伤室门外5cm离地面高度为1m处,测门的左、中、右侧3个点;c探伤室墙外或邻室墙外5cm离地面高度为1m处,每个墙面至少测2个点:5
d)人员经常活动的位置。
5.1.3监测周期
专用探伤室建成后必须由预防性设计审核单位进行验收监测,当原设计变动时也应进行验收监测。
正在使用的专用探伤室,每年至少1次由放射卫生技术服务机构监测。5.1.4结果评价
探伤室周围非放射工作人员居留侧辐射水平应不大于2.5μGy·h。放射工作人员居留侧辐射水平应不大于25μGy·h-。5.2探伤室的安全检查
对正在使用中的专用探伤室必须检查探伤室防护门-机联锁装置,以及出束信号指示灯等安全措施。
6现场探伤作业场所的监测
6.1划区监测
6.1.1使用移动式或便携式X射线探伤装置进行现场探伤时,都必须根据GBZ117的要求,通过巡测划出控制区和管理区,并设置明显的标志或声、光报警装置。6.1.2当X射线探伤装置、场所、被检物体(材料、规格、形状)、照射方向、屏蔽等条件发生变化时,均应重新进行巡测,确定新的划区界线。6.2监测周期
凡属下列情况之一应由放射卫生技术服务机构进行场所监测:a)新开展现场X射线探伤的单位;b)每年抽检一次;
c在居民区进行的现场探伤:
d)发现个人剂量超过调查水平时。6.3结果评价
应将被检物体周围场所的空气比释动能率在40μGy·h以上的区域划为控制区,控制区边界外空气比释动能率4μGy·h以上的区域划为管理区。装置名称
生产厂家
监测项目
监测地点及环境条件
监测方法和仪器
监测结果与记录
附录A
(资料性附录)
监测原始记录
监测原始记录表
工业x射线探伤装置距焦点1m处泄漏射线空气比释动能率监测时工作条件管电压
监测点
kv,管电流
空气比释动能率
μGy·h-!
二、工业X射线探伤工作场所空气比释动能率测定地点
测试人
管电压,kv
管电流,mA
监测点
监测日期
共页第页
空气比释动能率
μGy·h-!
空气比释动能率,uGy·h
复核人
装置名称
生产厂家
送验单位
送验日期
检验技术依据
检验结果与评价
附录B
(资料性附录)
请验原因
报告日期
)检字第
检验报告书编号
共页第
附录C
(规范性附录)
X射线防护材料半值层
C1宽X射线束屏蔽材料近似半值层见表C1。表C1铅与混凝土的宽X射线束近似半值层X射线管电压
束窗口
附录D
(规范性附录)
半值层厚度,cm
泄漏射线空气比释动能率测试位置示意图330°
与X射线管轴垂直的测试平面
混凝土
图B2与X射线管轴平行的测试平面9
小提示:此标准内容仅展示完整标准里的部分截取内容,若需要完整标准请到上方自行免费下载完整标准文档。
中华人民共和国国家职业卫生标准GBZ/T150-2002
工业X射线探伤卫生防护监测规范Radiological protection monitoring procedureForIndustrial X-raydetection2002-04-08发布
中华人民共和国卫生部
2002-06-01实施
1范围
2规范性引用文件
3总则
4X射线探伤装置的监测和检查
5X射线专用探伤室的监测和检查6现场探伤作业场所的监测
附录A(资料性附录)监测原始记录附录B(资料性附录)监测报告
附录C(规范性附录)X射线防护材料半值层附录D(规范性附录)泄漏射线空气比释动能率测试位置示意图前
根据《中华人民共和国职业病防治法》制定本标准。原标准GB/T17150-1997与本标准不一致的,以本标准为准。
为准确实施国家职业卫生标准GBZ117-2002《工业X射线探伤卫生防护标准》,保障X射线探伤工作人员及探伤场所相关联人员的健康与安全,起草了这一工业X射线探伤的放射卫生防护监测规范,以便统一监测的项目、方法和周期,成为上述放射卫生防护标准的配套技术规范。本标准的附录A、附录B是资料性附录,附录C、附录D是规范性附录。本标准由卫生部提出并归口。
本标准起草单位:上海市卫生防疫站。本标准主要起草人:朱永康。
本标准由卫生部负责解释。
工业X射线探伤卫生防护监测规范1范围
GBZ/T150-2002
本标准规定了工业X射线探伤装置及探伤作业场所的放射卫生防护监测方法。本标准适用于生产和使用500kV以下工业X射线探伤装置的放射卫生防护监测。2引用标准
下列文件中的条款通过本标准的引用而成为本标准的条款。凡是注日期的引用文件,其随后的修改单(不包括勘误的内容)或修订版均不适用于本标准,然而,鼓励根据本标准达成协议的各方研究是否可使用这些文件的最新版本。凡不注日期的引用文件,其最新版本适用于本标准。
GBZ117工业X射线探伤卫生防护标准3.总则
3.1监测目的
本标准根据GBZ117的要求,确定了工业X射线探伤的放射卫生防护监测和有关检查的项目、方法和周期,并对结果进行评价。3.2监测仪器
3.2.1监测仪器检定
用于工业X射线探伤装置放射防护监测的仪器,每年至少由法定计量部门检定一次,并取得合格使用证明书。有效期内的监测仪器经可能涉及计量刻度的重大维修后,必须重新进行检定
3.2.2监测仪器性能要求
用于监测散漏辐射的仪器应具备下列主要性能:a)最小量程0~10μGy·h-;
b)能量响应30~500keV±30%:免费标准下载网bzxz
c)读数响应时间小于15s。
3.3监测记录与报告
工业X射线探伤的放射卫生防护监测,应按附录A(资料性附录)给出原始记录,并按附录B(资料性附录)出具监测报告。4X射线探伤装置的监测和检查
4.1泄漏辐射空气比释动能率的监测4.1.1监测环境
试验室应无其它电离辐射的干扰。在进行监测时X射线管应距墙壁2m以上,距焦点2m以内不应有其它散射体。
4.1.2监测方法
X射线管出束口用10个半值层的铅罩严密覆盖,半值层数据见附录C(规范性附录)。在额定管电压、管电流照射条件下监测附录D(规范性附录)中图示位置的空气比释动能率。辐射探测器(电离室)中心与X射线管焦点之间的距离为1m。4.1.3监测周期
a)新产品或老产品转厂投产前,应进行型式试验。b)对连续生产中的工业X射线探伤装置,每年至少由放射卫生技术服务机构进行1次抽验。)对正在使用中的便携式工业X射线探伤装置,每年监测1次;对固定式工业X射线探伤装置至少每2~3年监测1次,由放射卫生技术服务机构监测。d)验收监测应按出厂指标或订货合同要求,但放射防护指标必须符合GBZ117的要求4.1.4结果评价
根据GBZ117的要求X射线探伤装置在额定工作条件下,距X射线管焦点1m处的泄漏辐射空气比释动能率应符合表1要求。表1
管电压,kv
150~200
4.2X射线探伤装置的安全性能检香泄漏射线空气比释动能率,mGy·h1
对X射线探伤装置进行监测时,应对装置的下列辐射安全性能进行检查;a)X射线管头组装体是否能在任何需要的位置上锁紧。b)X射线管头组装体是否安装了限束装置c)x射线管出束口孔径是否不大于额定最大有用线束射出所需尺寸。d)X射线管套上是否具有制造厂名称或商标;型号及序号;X射线管的额定管电压、管电流;焦点的位置:出厂日期等标志。e)移动式或便携式X射线探伤装置的控制器与X射线管或高压发生器的连接电缆是否不短于20m。
5X射线专用探伤室的监测和检查5.1探伤室周围辐射水平的监测
5.1.1环境辐射水平巡测
专用探伤室的放射卫生防护监测,特别是验收监测时应首先进行周围辐射水平的巡测,以发现可能出现的高辐射水平区。巡测范围应根据探伤室设计特点、照射方向及建造中可能出现的问题决定。例如,无顶或薄顶探伤室,如需向上照射时,应巡测距离探伤室墙不同距离处的辐射水平分布。无固定照射方向的探伤室在有用线束照射四面屏蔽墙时,应巡测墙上不同位置及门上、门四周的辐射水平。设有窗户的探伤室,应特别注意巡测窗外不同距离处的辐射水平。
5.1.2定点监测
般应监测以下各点:
a)通过巡测,发现的辐射水平异常高的位置;b)探伤室门外5cm离地面高度为1m处,测门的左、中、右侧3个点;c探伤室墙外或邻室墙外5cm离地面高度为1m处,每个墙面至少测2个点:5
d)人员经常活动的位置。
5.1.3监测周期
专用探伤室建成后必须由预防性设计审核单位进行验收监测,当原设计变动时也应进行验收监测。
正在使用的专用探伤室,每年至少1次由放射卫生技术服务机构监测。5.1.4结果评价
探伤室周围非放射工作人员居留侧辐射水平应不大于2.5μGy·h。放射工作人员居留侧辐射水平应不大于25μGy·h-。5.2探伤室的安全检查
对正在使用中的专用探伤室必须检查探伤室防护门-机联锁装置,以及出束信号指示灯等安全措施。
6现场探伤作业场所的监测
6.1划区监测
6.1.1使用移动式或便携式X射线探伤装置进行现场探伤时,都必须根据GBZ117的要求,通过巡测划出控制区和管理区,并设置明显的标志或声、光报警装置。6.1.2当X射线探伤装置、场所、被检物体(材料、规格、形状)、照射方向、屏蔽等条件发生变化时,均应重新进行巡测,确定新的划区界线。6.2监测周期
凡属下列情况之一应由放射卫生技术服务机构进行场所监测:a)新开展现场X射线探伤的单位;b)每年抽检一次;
c在居民区进行的现场探伤:
d)发现个人剂量超过调查水平时。6.3结果评价
应将被检物体周围场所的空气比释动能率在40μGy·h以上的区域划为控制区,控制区边界外空气比释动能率4μGy·h以上的区域划为管理区。装置名称
生产厂家
监测项目
监测地点及环境条件
监测方法和仪器
监测结果与记录
附录A
(资料性附录)
监测原始记录
监测原始记录表
工业x射线探伤装置距焦点1m处泄漏射线空气比释动能率监测时工作条件管电压
监测点
kv,管电流
空气比释动能率
μGy·h-!
二、工业X射线探伤工作场所空气比释动能率测定地点
测试人
管电压,kv
管电流,mA
监测点
监测日期
共页第页
空气比释动能率
μGy·h-!
空气比释动能率,uGy·h
复核人
装置名称
生产厂家
送验单位
送验日期
检验技术依据
检验结果与评价
附录B
(资料性附录)
请验原因
报告日期
)检字第
检验报告书编号
共页第
附录C
(规范性附录)
X射线防护材料半值层
C1宽X射线束屏蔽材料近似半值层见表C1。表C1铅与混凝土的宽X射线束近似半值层X射线管电压
束窗口
附录D
(规范性附录)
半值层厚度,cm
泄漏射线空气比释动能率测试位置示意图330°
与X射线管轴垂直的测试平面
混凝土
图B2与X射线管轴平行的测试平面9
小提示:此标准内容仅展示完整标准里的部分截取内容,若需要完整标准请到上方自行免费下载完整标准文档。
标准图片预览:





- 其它标准
- 热门标准
- 国家标准(GB)
- GB/T30917—2014 /ISo 29941:2010 天然胶乳橡胶避孕套中可迁移亚硝胺的测定
- GB/T12777-1999 金属波纹管膨胀节通用技术条件
- GB15193.5-2003 骨髓细胞微核试验
- GB/T29633.4-2020 南极地名 第4部分:罗马字母拼写
- GB/T39964-2021 造纸行业能源管理体系实施指南
- GB/T43929-2024 空间用纤维光学器件测试指南
- GB/T42970-2023 半导体集成电路 视频编解码电路测试方法
- GB/T43225-2023 空间物体登记要求
- GB/T4074.3-1999 绕组线试验方法 第3部分:机械性能
- GB15985-1995 丝虫病诊断标准及处理原则
- GB19159-2003 车用液化石油气
- GB/T5515-1985 粮食、油料检验 粗纤维素测定法
- GB/T7407-1997 中国及世界主要海运贸易港口代码
- GB1913.2-1990 漂白浸渍绝缘纸
- GB14287.4-2014 电气火灾监控系统 第4部分:故障电弧探测器
- 行业新闻
请牢记:“bzxz.net”即是“标准下载”四个汉字汉语拼音首字母与国际顶级域名“.net”的组合。 ©2025 标准下载网 www.bzxz.net 本站邮件:bzxznet@163.com
网站备案号:湘ICP备2025141790号-2
网站备案号:湘ICP备2025141790号-2