- 您的位置:
- 标准下载网 >>
- 标准分类 >>
- 国家标准(GB) >>
- GBZ 135-2002 密封γ放射源容器卫生防护标准
标准号:
GBZ 135-2002
标准名称:
密封γ放射源容器卫生防护标准
标准类别:
国家标准(GB)
英文名称:
Standard for sanitary protection of sealed gamma radiation source containers标准状态:
已作废-
发布日期:
2002-04-08 -
实施日期:
2002-06-01 -
作废日期:
2007-04-01 出版语种:
简体中文下载格式:
.rar.pdf下载大小:
197.98 KB
替代情况:
WS 180-1999
部分标准内容:
Ics13.100
中华人民共和国国家职业
卫生标准
GBZ135-2002
密封放射源容器卫生防护标准
Radiological protection standards for containerofsealedradiationsource
2002-04-08发布
中华人民共和国卫生部
2002-06-01实施
规范性引用文件
术语和定义
密封放射源容器的一般要求
密封放射源容器的放射防护要求密封放射源容器兼作运输容器的附加要求密封放射源容器兼作工作贮源器的附加要求前言
根据《中华人民共和国职业病防治法》制定本标准。自本标准实施之日起,原标准WS180-1999同时作废。
本标准第4~7章是强制性内容,其余为推荐性内容。为了加强密封Y放射源的贮存、应用和运输过程中的辐射防护与安全管理,使我国常用各类密封Y放射源容器的设计与制造系列化、范围化和标准化,并符合放射防护最优化原则,在对我国密封Y放射源及其应用装置的生产、使用、贮存和运输过程中有关源容器的卫生防护进行调查研究的基础上,参考国内外有关资料,起草了本标准。本标准由卫生部提出并归口。
本标准起草单位:山东省医学科学院放射医学研究所。本标准主要起草人:宗西源、邓大平、孙作忠、邱玉会。本标准由卫生部负责解释。
密封Y放射源容器卫生防护标准
1范围
GBZ135-2002
本标准规定了密封Y放射源容器的一般要求、放射防护要求和作为运输容器或兼作工作贮源器的附加防护要求。本标准适用于各种活度与能量的密封Y放射源的一般贮存、运输容器的设计、制造与使用,也适用于Y辐射应用装置配套使用的工作贮源器的设计、制造与使用。
2规范性引用文件
下列文件中的条款通过在本标准的引用而成为本标准的条款。凡是注日期的引用文件,其随后所有的修改单(不包括勘误的内容)或修订版均不适用于本标准,然而,鼓励根据本标准达成协议的各方研究是否可使用这些文件的最新版本。凡不注日期的引用文件,其最新版本适用于本标准。GB9706.13医用电气设备第二部分:遥控自动驱动式T射线后装设备安全专用要求(idtIEC601-2-17:1989)GB11806放射性物质安全运输规定GB/T14058Y射线探伤机
GB16351医用Y射线远距治疗设备放射卫生防护标准3术语和定义
下列术语和定义适用于本标准。3.1
密封y放射源容器sealedyradiationsourcescontainer装载密封Y放射源,用于贮藏或运输放射源的具有辐射防护性能的容器。3.2
y辐射应用装置equipmentusingyradiation装有密封Y放射源,并利用其Y辐射进行辐射加工、无损探伤、料位指示、技术指标检测和放射治疗等的装置或设备。3.3
工作贮源器(或换源容器)workingstorecontainer在Y辐射应用装置中,供密封Y放射源的贮存或换源用,并兼作运输用的防护容器。
专载运输reprinttransport
由发货单位使用专用交通工具进行的运输4密封y放射源容器的一般要求
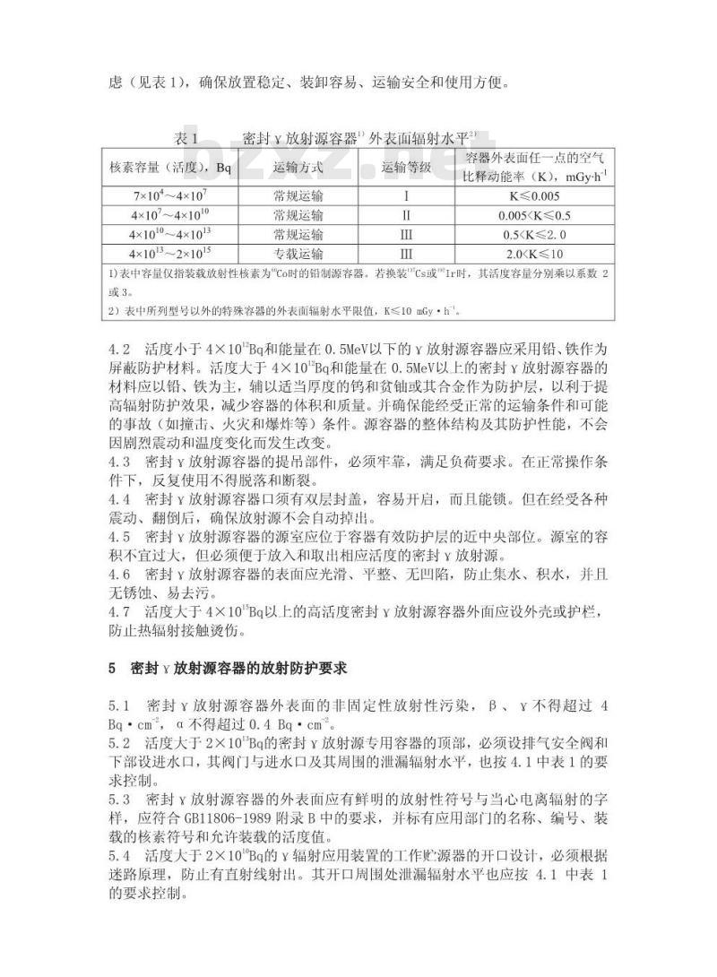
4.1密封Y放射源容器的结构、材料、质量和体积的设计,必须依据装载放射源的种类、活度、射线能量、运输方式、包装等级和泄漏辐射水平等内容综合考虑(见表1),确保放置稳定、装卸容易、运输安全和使用方便。表1
核素容量(活度),Bq
7×104~4×107
4×107~4×10l0
4×1010~4×1013
4×10/3~2×1015
密封?放射源容器外表面辐射水平运输方式
常规运输
常规运输
常规运输
专载运输
运输等级
容器外表面任一点的空气
比释动能率(K),mGy-h
K≤0.005
0.0050.52.01)表中容量仅指装载放射性核素为\Co时的铅制源容器。若换装\Cs或Ir时,其活度容量分别乘以系数2或3。
2)表中所列型号以外的特殊容器的外表面辐射水平限值,K≤10mGy·h。4.2活度小于4X10Bq和能量在0.5MeV以下的y放射源容器应采用铅、铁作为屏蔽防护材料。活度大于4×10Bg和能量在0.5MeV以上的密封Y放射源容器的材料应以铅、铁为主,辅以适当厚度的钨和贫铀或其合金作为防护层,以利于提高辐射防护效果,减少容器的体积和质量。并确保能经受正常的运输条件和可能的事故(如撞击、火灾和爆炸等)条件。源容器的整体结构及其防护性能,不会因剧烈震动和温度变化而发生改变。4.3密封Y放射源容器的提吊部件,必须牢靠,满足负荷要求。在正常操作条件下,反复使用不得脱落和断裂。4.4密封Y放射源容器口须有双层封盖,容易开启,而且能锁。但在经受各种震动、翻倒后,确保放射源不会自动掉出。4.5密封Y放射源容器的源室应位于容器有效防护层的近中央部位。源室的容积不宜过大,但必须便于放入和取出相应活度的密封Y放射源。4.6密封Y放射源容器的表面应光滑、平整、无凹陷,防止集水、积水,并且无锈蚀、易去污。
4.7活度大于4×10Bq以上的高活度密封放射源容器外面应设外壳或护栏,防止热辐射接触烫伤。
5密封Y放射源容器的放射防护要求5.1密封Y放射源容器外表面的非固定性放射性污染,β、Y不得超过4Bq·cm2,α不得超过0.4Bq·cm。5.2活度大于2×10Bg的密封Y放射源专用容器的顶部,必须设排气安全阀和下部设进水口,其阀门与进水口及其周围的泄漏辐射水平,也按4.1中表1的要求控制。
5.3密封Y放射源容器的外表面应有鲜明的放射性符号与当心电离辐射的字样,应符合GB11806-1989附录B中的要求,并标有应用部门的名称、编号、装载的核素符号和允许装载的活度值5.4活度大于2×10Bq的Y辐射应用装置的工作贮源器的开口设计,必须根据迷路原理,防止有直射线射出。其开口周围处泄漏辐射水平也应按4.1中表1的要求控制。
5.5密封Y放射源容器的辐射水平限制5.5.1距离装有活度为4×10Bg以下的Y放射源容器外表面100cm处任意一点辐射的空气比释动能率不得超过0.05mGy:hl。5.5.2距离装有活度为4×10Bg以上的Y放射源容器外表面100cm处任意一点辐射的空气比释动能率不得超过0.2mGy.h。6密封Y放射源容器兼作运输容器的附加要求6.1各种密封放射源容器及工作贮源器兼作运输容器时,其货包及包装的设计与分级,按GB11806第6章运输中的要求和第7章货包和包装的设计要求中的有关规定与要求。
6.2密封y放射源容器用于运输时,其辐射水平应确保满足以下的限值要求。6.2.1常规运输条件下,在交通工具外表面任意一点辐射的空气比释动能率不得超过2mGy.h;在距其表面2m处的任意一点不得超过o.1mGy.h。6.2.2专载运输条件下,车辆外表面任意一点或在车辆外缘垂直投影面上,在货包表面和车辆下部外表面任意一点辐射的空气比释动能率不得超过2mGy.h;距车辆外侧面2m处任意一点或在离车辆外缘垂直平面外2m远的任意一点辐射的空气比释动能率均不得超过0.1mGy.h。7密封Y放射源容器兼作工作贮源器的附加要求7.1密封放射源容器作为工作贮源器时,除满足本标准第4、5、6章的规定要求外,还应满足各类Y辐射应用装置对工作贮源器的辐射水平的限制要求。7.2按GB9706.13的要求,后装Y源近距离治疗机工作源器的辐射水平限制见表2。
表2后装Y源近距离治疗机工作贮源器的辐射水平限制类别
通用贮源器
专用贮源器
辐射的空气比释动能率K,mGy:h距容器外表面5cm处
距容器外表面100cm处
1)在距离贮源容器表面5cm处测量时,应在不超过10cm2的范围内,取辐射的空气比释动能率平均值。2)在距离贮源容器表面100cm处测量时,应在不超过100cm2的范围内,取辐射的空气比释动能率平均值。按GB/T14058的要求,Y探伤机工作贮源器的辐射水平限制见表3。7.3
手提式
移动式
固定式
各类Y探伤机工作贮源器的辐射水平限制辐射的空气比释动能率K,mGy.h!容器外表面
距容器外表面5cm处
距容器外表面100cm处
按GB16351的要求,医用Y射线远距治疗机工作贮源器的辐射水平限制如下:wwW.bzxz.Net
当治疗机源处于贮存位置时,距离机头表面5cm处的任何位置上,不得大于0.2mGy:h;距离源100cm处的任何位置上平均不得大于0.01mGy:h,最大不得大于0.05mGy.h2。
小提示:此标准内容仅展示完整标准里的部分截取内容,若需要完整标准请到上方自行免费下载完整标准文档。
中华人民共和国国家职业
卫生标准
GBZ135-2002
密封放射源容器卫生防护标准
Radiological protection standards for containerofsealedradiationsource
2002-04-08发布
中华人民共和国卫生部
2002-06-01实施
规范性引用文件
术语和定义
密封放射源容器的一般要求
密封放射源容器的放射防护要求密封放射源容器兼作运输容器的附加要求密封放射源容器兼作工作贮源器的附加要求前言
根据《中华人民共和国职业病防治法》制定本标准。自本标准实施之日起,原标准WS180-1999同时作废。
本标准第4~7章是强制性内容,其余为推荐性内容。为了加强密封Y放射源的贮存、应用和运输过程中的辐射防护与安全管理,使我国常用各类密封Y放射源容器的设计与制造系列化、范围化和标准化,并符合放射防护最优化原则,在对我国密封Y放射源及其应用装置的生产、使用、贮存和运输过程中有关源容器的卫生防护进行调查研究的基础上,参考国内外有关资料,起草了本标准。本标准由卫生部提出并归口。
本标准起草单位:山东省医学科学院放射医学研究所。本标准主要起草人:宗西源、邓大平、孙作忠、邱玉会。本标准由卫生部负责解释。
密封Y放射源容器卫生防护标准
1范围
GBZ135-2002
本标准规定了密封Y放射源容器的一般要求、放射防护要求和作为运输容器或兼作工作贮源器的附加防护要求。本标准适用于各种活度与能量的密封Y放射源的一般贮存、运输容器的设计、制造与使用,也适用于Y辐射应用装置配套使用的工作贮源器的设计、制造与使用。
2规范性引用文件
下列文件中的条款通过在本标准的引用而成为本标准的条款。凡是注日期的引用文件,其随后所有的修改单(不包括勘误的内容)或修订版均不适用于本标准,然而,鼓励根据本标准达成协议的各方研究是否可使用这些文件的最新版本。凡不注日期的引用文件,其最新版本适用于本标准。GB9706.13医用电气设备第二部分:遥控自动驱动式T射线后装设备安全专用要求(idtIEC601-2-17:1989)GB11806放射性物质安全运输规定GB/T14058Y射线探伤机
GB16351医用Y射线远距治疗设备放射卫生防护标准3术语和定义
下列术语和定义适用于本标准。3.1
密封y放射源容器sealedyradiationsourcescontainer装载密封Y放射源,用于贮藏或运输放射源的具有辐射防护性能的容器。3.2
y辐射应用装置equipmentusingyradiation装有密封Y放射源,并利用其Y辐射进行辐射加工、无损探伤、料位指示、技术指标检测和放射治疗等的装置或设备。3.3
工作贮源器(或换源容器)workingstorecontainer在Y辐射应用装置中,供密封Y放射源的贮存或换源用,并兼作运输用的防护容器。
专载运输reprinttransport
由发货单位使用专用交通工具进行的运输4密封y放射源容器的一般要求
4.1密封Y放射源容器的结构、材料、质量和体积的设计,必须依据装载放射源的种类、活度、射线能量、运输方式、包装等级和泄漏辐射水平等内容综合考虑(见表1),确保放置稳定、装卸容易、运输安全和使用方便。表1
核素容量(活度),Bq
7×104~4×107
4×107~4×10l0
4×1010~4×1013
4×10/3~2×1015
密封?放射源容器外表面辐射水平运输方式
常规运输
常规运输
常规运输
专载运输
运输等级
容器外表面任一点的空气
比释动能率(K),mGy-h
K≤0.005
0.005
2)表中所列型号以外的特殊容器的外表面辐射水平限值,K≤10mGy·h。4.2活度小于4X10Bq和能量在0.5MeV以下的y放射源容器应采用铅、铁作为屏蔽防护材料。活度大于4×10Bg和能量在0.5MeV以上的密封Y放射源容器的材料应以铅、铁为主,辅以适当厚度的钨和贫铀或其合金作为防护层,以利于提高辐射防护效果,减少容器的体积和质量。并确保能经受正常的运输条件和可能的事故(如撞击、火灾和爆炸等)条件。源容器的整体结构及其防护性能,不会因剧烈震动和温度变化而发生改变。4.3密封Y放射源容器的提吊部件,必须牢靠,满足负荷要求。在正常操作条件下,反复使用不得脱落和断裂。4.4密封Y放射源容器口须有双层封盖,容易开启,而且能锁。但在经受各种震动、翻倒后,确保放射源不会自动掉出。4.5密封Y放射源容器的源室应位于容器有效防护层的近中央部位。源室的容积不宜过大,但必须便于放入和取出相应活度的密封Y放射源。4.6密封Y放射源容器的表面应光滑、平整、无凹陷,防止集水、积水,并且无锈蚀、易去污。
4.7活度大于4×10Bq以上的高活度密封放射源容器外面应设外壳或护栏,防止热辐射接触烫伤。
5密封Y放射源容器的放射防护要求5.1密封Y放射源容器外表面的非固定性放射性污染,β、Y不得超过4Bq·cm2,α不得超过0.4Bq·cm。5.2活度大于2×10Bg的密封Y放射源专用容器的顶部,必须设排气安全阀和下部设进水口,其阀门与进水口及其周围的泄漏辐射水平,也按4.1中表1的要求控制。
5.3密封Y放射源容器的外表面应有鲜明的放射性符号与当心电离辐射的字样,应符合GB11806-1989附录B中的要求,并标有应用部门的名称、编号、装载的核素符号和允许装载的活度值5.4活度大于2×10Bq的Y辐射应用装置的工作贮源器的开口设计,必须根据迷路原理,防止有直射线射出。其开口周围处泄漏辐射水平也应按4.1中表1的要求控制。
5.5密封Y放射源容器的辐射水平限制5.5.1距离装有活度为4×10Bg以下的Y放射源容器外表面100cm处任意一点辐射的空气比释动能率不得超过0.05mGy:hl。5.5.2距离装有活度为4×10Bg以上的Y放射源容器外表面100cm处任意一点辐射的空气比释动能率不得超过0.2mGy.h。6密封Y放射源容器兼作运输容器的附加要求6.1各种密封放射源容器及工作贮源器兼作运输容器时,其货包及包装的设计与分级,按GB11806第6章运输中的要求和第7章货包和包装的设计要求中的有关规定与要求。
6.2密封y放射源容器用于运输时,其辐射水平应确保满足以下的限值要求。6.2.1常规运输条件下,在交通工具外表面任意一点辐射的空气比释动能率不得超过2mGy.h;在距其表面2m处的任意一点不得超过o.1mGy.h。6.2.2专载运输条件下,车辆外表面任意一点或在车辆外缘垂直投影面上,在货包表面和车辆下部外表面任意一点辐射的空气比释动能率不得超过2mGy.h;距车辆外侧面2m处任意一点或在离车辆外缘垂直平面外2m远的任意一点辐射的空气比释动能率均不得超过0.1mGy.h。7密封Y放射源容器兼作工作贮源器的附加要求7.1密封放射源容器作为工作贮源器时,除满足本标准第4、5、6章的规定要求外,还应满足各类Y辐射应用装置对工作贮源器的辐射水平的限制要求。7.2按GB9706.13的要求,后装Y源近距离治疗机工作源器的辐射水平限制见表2。
表2后装Y源近距离治疗机工作贮源器的辐射水平限制类别
通用贮源器
专用贮源器
辐射的空气比释动能率K,mGy:h距容器外表面5cm处
距容器外表面100cm处
1)在距离贮源容器表面5cm处测量时,应在不超过10cm2的范围内,取辐射的空气比释动能率平均值。2)在距离贮源容器表面100cm处测量时,应在不超过100cm2的范围内,取辐射的空气比释动能率平均值。按GB/T14058的要求,Y探伤机工作贮源器的辐射水平限制见表3。7.3
手提式
移动式
固定式
各类Y探伤机工作贮源器的辐射水平限制辐射的空气比释动能率K,mGy.h!容器外表面
距容器外表面5cm处
距容器外表面100cm处
按GB16351的要求,医用Y射线远距治疗机工作贮源器的辐射水平限制如下:wwW.bzxz.Net
当治疗机源处于贮存位置时,距离机头表面5cm处的任何位置上,不得大于0.2mGy:h;距离源100cm处的任何位置上平均不得大于0.01mGy:h,最大不得大于0.05mGy.h2。
小提示:此标准内容仅展示完整标准里的部分截取内容,若需要完整标准请到上方自行免费下载完整标准文档。
标准图片预览:





- 其它标准
- 热门标准
- 国家标准(GB)
- GB/T38684-2020 金属材料 薄板和薄带 双轴应力-应变曲线胀形试验 光学测量方法
- GB5585.3-1985 电工用铜、铝及其合金母线 第3部分:铝母线
- GB/T19561-2004 寒地节能日光温室建造规程
- GB/T7574-1987 信息处理交换用磁带标号和文卷结构
- GB/T24715-2009 氧源转换器
- GB/T21666-2008 尿吸收辅助器具 评价的一般指南
- GB/Z21193.2-2008 矿物燃烧蒸汽发电站 第2部分:汽包水位控制
- GB∕T33370-2016 铜及铜合金软化温度的测定方法
- GB/Z18039.7-2011 电磁兼容 环境公用供电系统中的电压暂降、短时中断及其测量统计结果
- GB/T283-2007 滚动轴承圆柱滚子轴承外形尺寸
- GB/T12500-1990 信息处理系统 开放系统互连 面向连接的运输协议规范
- GB/T18442.6-2011 固定式真空绝热深冷压力容器 第6部分:安全防护
- GB/T21242-2019 烟花爆竹 禁限用物质定性检测方法
- GB/T19673.2-2013 滚动轴承 套筒型直线球轴承附件第2部分:5系列外形尺寸和公差
- GB∕T67-2016 开槽盘头螺钉
- 行业新闻
请牢记:“bzxz.net”即是“标准下载”四个汉字汉语拼音首字母与国际顶级域名“.net”的组合。 ©2025 标准下载网 www.bzxz.net 本站邮件:bzxznet@163.com
网站备案号:湘ICP备2025141790号-2
网站备案号:湘ICP备2025141790号-2