- 您的位置:
- 标准下载网 >>
- 标准分类 >>
- 国家标准(GB) >>
- GB/T 43353-2023建材产品的气味释放测试 环境测试舱法
标准号:
GB/T 43353-2023
标准名称:
建材产品的气味释放测试 环境测试舱法
标准类别:
国家标准(GB)
英文名称:
Determination of odour emissions for building products—Test chamber method标准状态:
现行-
发布日期:
2023-11-27 -
实施日期:
2024-06-01 出版语种:
简体中文下载格式:
.pdf .zip下载大小:
6.70 MB
起草人:
丁建军、刘实华、裴一朴、郭中宝、关红艳、刘杰民、吴传东、吴福社、韩蔚、徐丹华、王明玉、袁庆丹、宁占武、刘锦华、张艳妮、赵鹏、张晶晶、舒木水、孙园媛、田茂华、陈健锋、郭彩侠、叶诺根、罗述祥、赵建忠、沈娟霞、杨鹏、顾剑勇、南璇、胡中源、梁中伟、周雷、林长钦等起草单位:
中国国检测试控股集团股份有限公司、志邦家居股份有限公司、佛山市锦上云检测技术服务有限公司、千年舟新材科技集团股份有限公司、深圳市中科室内工程研究中心有限公司、百晟新材料有限公司、东莞市东骏长和木业有限公司、北京科技大学、北京印刷学院等归口单位:
中国建筑材料联合会提出单位:
中国建筑材料联合会发布部门:
国家市场监督管理总局 国家标准化管理委员会相关标签:
建材 产品 气味 释放 测试 环境 舱法
点击下载
标准简介:
本文件规定了环境测试舱法测试建材产品气味释放的方法概要、试验设备与设施、试样制备、气味释放与样本采集、气味评价小组、气味测试方法和测试报告。
本文件适用于人造板及其制品、涂料、胶黏剂、绝热材料及制品、铺地材料、壁纸/壁布、运动场地材料等建材产品的气味释放测试。
部分标准内容:
ICS 91.100.01
CCS Q 10
中华人民共和国国家标准
GB/T43353—2023
建材产品的气味释放测试
环境测试舱法
Determination of odour emissions for building products-Test chamber method
2023-11-27发布
国家市场监督管理总局
国家标准化管理委员会
2024-06-01实施
GB/T43353—2023
规范性引用文件
术语和定义
方法概要
试验设备与设施
试样制备
气味释放与样本采集
气味评价小组
气味测试方法·
产品分级
测试报告
附录A(规范性)
附录B(规范性)
附录C(规范性)
附录D(规范性)
附录E(规范性)
附录F(资料性)
附录G(规范性)
附录H(规范性)
附录I(规范性)
附录J(资料性)
附录K(资料性)
参考文献
样本容器
试样制备方法
典型建材产品的承载率及涂布量环境测试舱测试条件
基本嗅觉能力筛选.
数据统计及计算示例
气味强度
参考基准法培训
气味强度-
阶段法培训
气味浓度培训
气味浓度结果计算示例
建材产品气味释放水平的分级
GB/T43353—2023
本文件按照GB/T1.1一2020《标准化工作导则第1部分:标准化文件的结构和起草规则》的规定起草。
请注意本文件的某些内容可能涉及专利。本文件的发布机构不承担识别专利的责任。本文件由中国建筑材料联合会提出并归口本文件起草单位:中国国检测试控股集团股份有限公司、志邦家居股份有限公司、佛山市锦上云检测技术服务有限公司、千年舟新材科技集团股份有限公司、深圳市中科室内工程研究中心有限公司、百晟新材料有限公司、东莞市东骏长和木业有限公司、北京科技大学、北京印刷学院、湘木豪廷新材料有限公司、北京市科学技术研究院城市安全与环境科学研究所、浙江升华云峰新材股份有限公司、德华兔宝宝装饰新材股份有限公司、阿克苏诺贝尔漆油(上海)有限公司、立邦涂料(中国)有限公司、陶氏化学(中国)投资有限公司、北新涂料有限公司、美巢集团股份公司、广东省中山市质量计量监督检测所、广州集泰化工股份有限公司、方华未香集团有限公司、产州同欣体育股份有限公司、星牌优时吉建筑材料有限公司、安徽嘉宝莉科技材料有限公司、巴洛克木业(中山)有限公司、书香门地集团股份有限公司、威海海马环能地毯有限公司、赢胜节能集团股份有限公司、海宁帝龙永孚新材料有限公司、上海建科检验有限公司、东莞市升微机电设备科技有限公司、苏州苏试广博环境可靠性实验室有限公司、三棵树涂料股份有限公司、佛山市顺德区巴德富实业有限公司、上海保立佳新材料有限公司、上海宝菀生态科技有限公司、上海福轩环保科技有限公司、沈阳紫微恒检测设备有限公司、苏州市华测检测技术有限公司、谱尼测试集团股份有限公司、中国林业科学研究院木材工业研究所、东方雨虹民用建材有限责任公司、浙江水墨江南新材料科技有限公司、云南科仑工程质量检测有限公司、科顺防水科技股份有限公司、东莞市环仪仪器科技有限公司、广东日昌家具有限公司、北京鸿远通达科技有限公司、北京金宏帆商贸有限责任公司、常熟市诚信建材有限公司、中国建筑材料科学研究总院有限公司、北京为康环保科技有限公司、日照海工研新材料有限公司。
本文件主要起草人:丁建军、刘实华、裴一朴、郭中宝、关红艳、刘杰民、吴传东、吴福社、韩蔚、徐丹华、王明玉、袁庆丹、宁占武、刘锦华、张艳妮、赵鹏、张晶晶、舒木水、孙园媛、田茂华、陈健锋、郭彩侠、叶诺根、罗述祥、赵建忠、沈娟霞、杨鹏、顾剑勇、南璇、胡中源、梁中伟、周雷、林长钦、陈权、王晓明、蔡陈敏、周建权、李达光、林德英、卜立新、王明芳、张君、卫玉春、袁骏、夏可瑜、程度、彭永森、林日平、钱镇、宝力道、张福基、信贵风、刘腾、王卫、李丽兵、邹献武、韩光、姚惠忠、陈彦龙、龚兴宇、姚亮、万昌海、杜世元、刘伟、蔡寒梅、赵文燕、李曼、李倩男、贾祺、刘志刚、李轩、刘璐、吴生英、邹健、康靖、陈均脑、苏润华、王继梅、刘文秀、王忠勇1范围
建材产品的气味释放测试
环境测试舱法
GB/T43353—2023
本文件规定了环境测试舱法测试建材产品气味释放的方法概要、试验设备与设施、试样制备、气味释放与样本采集、气味评价小组、气味测试方法和测试报告本文件适用于人造板及其制品、涂料、胶黏剂、绝热材料及制品、铺地材料、壁纸/壁布、运动场地材料等建材产品的气味释放测试。2
规范性引用文件
下列文件中的内容通过文中的规范性引用而构成本文件必不可少的条款。其中,注日期的引用文件,仅该日期对应的版本适用于本文件;不注日期的引用文件,其最新版本(包括所有的修改单)适用于本文件。www.bzxz.net
JJF(建材)182—2021
建材产品挥发物检测用环境测试舱校准规范术语和定义
下列术语和定义适用于本文件。3.1
Eodour
嗅闻某些挥发性物质时,膜觉器官所感受到的感官特性。[来源:GB/T10221—2021,5.183.2
气味样本
odour sample
从环境测试舱采集的用于气味测试的气体样品。3.3
气味评价小组
sensoryodourpanel
对建材产品释放气味进行测试的小组。3.4
odourassessor
气味评价员
根据规定的方法进行气味测试的人员注:根据测试方法,气味评价员可能需要接受相应培训。3.5
odourinspector
气味检验师
符合气味评价员要求,并负责气味评价小组的组建、培训和监督并管理小组测试活动,但不参与具体气味评价工作的人员。
GB/T43353—2023
samplecontainer
样本容器
用于采集和储存气味样本的容器。3.7
气味评价实验室
odour test room
进行气味测试的房间。
恢复室
recoveryroom
气味评价员在气味测试之前进行环境适应和测试过程中进行觉恢复的房间。3.9
背景气味
background odour
由设备或房间释放的可能干扰测试过程的气味。3.10
气味强度
odour intensity
气味造成嗅觉刺激的强烈程度。3.11
odouremissionperiod
气味释放周期
从试样制备完成到气味样本采集之间的时间间隔3.12
气味消散时间
odour dissipating time
气味强度降低至不大于0.5级时所需要的气味释放周期。3.13
中性气体
neutralgas
经过处理的高纯氮气或洁净空气,无味,不会干扰气味测试。3.14
气味单位
odour unit
气味量的单位。
注:在试验条件下,气味物质被中性气体稀释至1m时有50%概率引起气味评价员产生嗅觉生理反应的量为1个气味单位,单位为ou。对于正丁醇来说,1个气味单位相当于123ug的正丁醇3.15
气味浓度
odour concentration
在规定条件下,每立方来气体中的气味单位数。注:气味浓度单位为ou/m\,在数值上等于气味样本被中性气体稀释至气味刚好消失时的稀释倍数。3.16
稀释因子dilutionfactor
气味样本稀释后与稀释前的流量或体积之比。3.17
Idilution series
稀释系列
气味样本被中性气体稀释时设定的一系列不同稀释因子。3.18
步进因子stepfactor
稀释系列中相邻两个稀释因子之间的比值单轮个人阈稀释因子single individual threshold dilution factorZrTE
GB/T43353—2023
气味样本按照一定的稀释系列稀释至有50%的概率被一名气味评价员嗅觉识别时的稀释因子。小组阈稀释因子
panelthresholddilutionfacton所有气味评价员单轮个人阈稀释因子的几何平均数。3.21
气味阈值
odour threshold
对于单一气味物质,气味阈值表示稀释至有50%的概率被气味评价员嗅觉识别时该物质的质量浓度。对于混合气味物质,气味阈值表示稀释至有50%的概率被气味评价员膜觉识别时的稀释因子,3.22
气味可接受度
odouracceptability
评价气味释放对空气的影响,可根据规定的评价等级在“明显可接受”到“明显不可接受”的范围内评定。
气味不满意率
percentage of odour dissatisfied people对气味不满意的人数占总评价人数的比例3.24
气味愉悦度
odourhedonictone
气味带来的情绪效果。反映气味让人感到愉悦或不适的程度,在“非常愉悦”到“非常不愉悦”范围内确定。
天anosmia
嘎觉缺失
对嗅觉刺激缺乏敏感性。
[来源:GB/T10221—2021,4.32]4方法概要
将试样放置于特定条件下的环境测试舱内进行气味释放,一定时间后采集气味样本,由气味评价小组进行测试。测试的项目包括:气味可接受度、气味不满意率、气味强度、气味消散时间、气味浓度和气味愉悦度。
5试验设备与设施
5.1样本容器
样本容器应选择低吸附、无气味的材料制作,如聚氟乙烯(PVF)和聚对苯二甲酸乙二醇酯(PET);其他材质的样本容器应满足附录A中A.2的规定。3
GB/T43353—2023
样本容器应具有良好的气密性。5.2
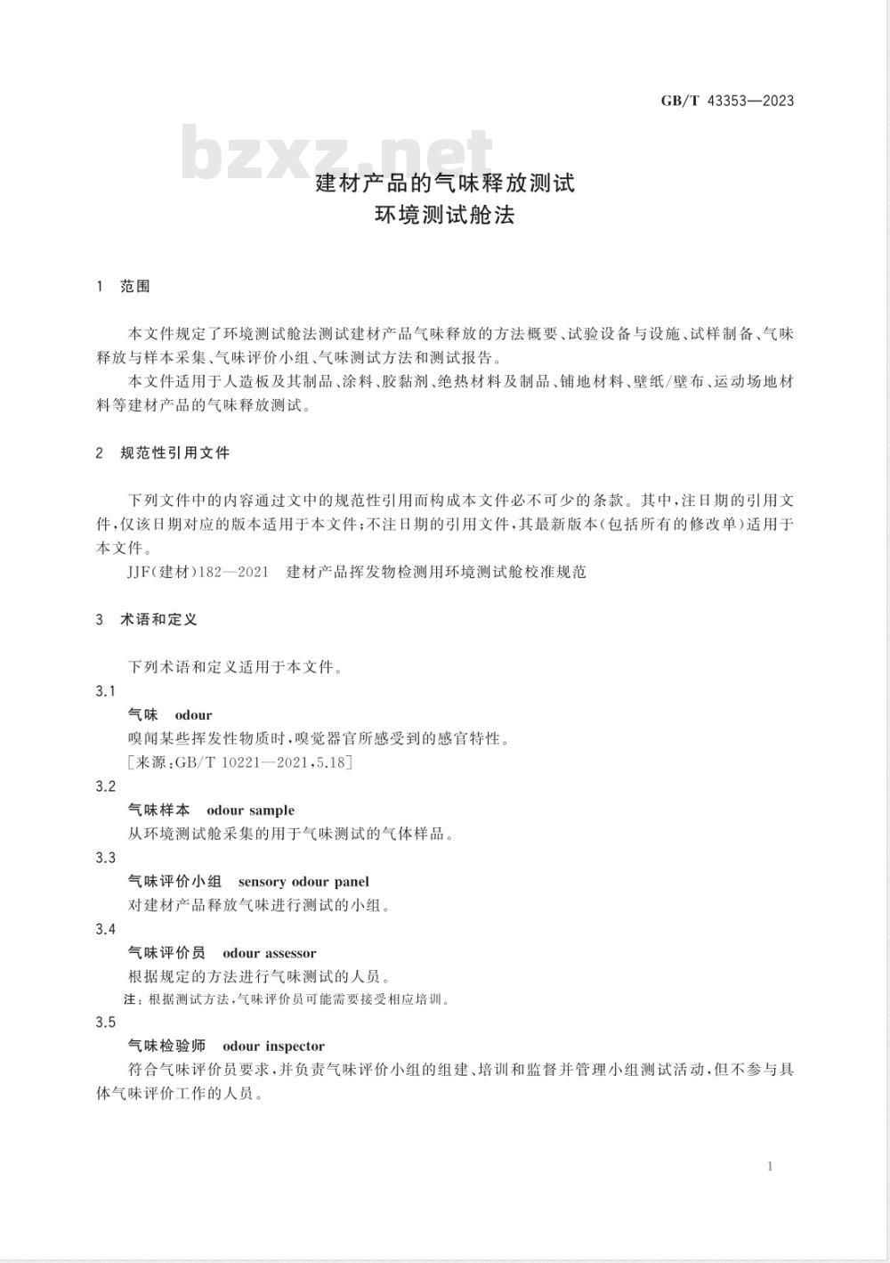
负压采气箱
通过负压手段将气味样本从环境测试舱内转移至样本容器的装置,能够保证气味样本不被污染。结构示意图如图1所示。
标引序号说明:
1——气泵;
2—密封箱体;
3—样本容器;
4——采气口。
负压采气箱结构示意图
3原始气体嗅辨仪
将气味样本不经稀释、稳定地从样本容器输送到辨口进行气味测试的装置.用于气味可接受度气味不满意率、气味强度、气味愉悦度的测试。气体流量应为36L/min~60L/min,且在每次测试期间应保持恒定。原始气体膜辨仪结构示意图如图2所示。标引序号说明:
嗅辨口;
密封箱体:
样本容器接口;
样本容器;
进气口;
6———流量计;
气泵。
图2原始气体嗅辨仪结构示意图
GB/T43353—2023
辨口为漏斗形,连接到样本呈送装置或环境测试舱的出气口。嗅辨口和连接管路的内表面应由惰性材料制成,开口角度(双侧)不大于12°,示意图如图3所示。310mm
图3原始气体嘎辨仪嘎辨口示意图5.4动态稀释嗅辨仪
能够按照设定比例将气味样本和中性气体进行混合稀释的装置,用于气味浓度的测试,气体流量应控制在(20士1)L/min。动态稀释嗅辨仪结构示意图如图4所示。GB/T43353—2023
标引序号说明:
空气人口;
气泵;
空气净化装置;
电磁阀1;
流量计1;
嗅辨口;
三通阀:
流量计2;
电磁阀2;
气味样本人口。
图4动态稀释膜辨仪结构示意图
辨口为漏斗形,连接到动态稀释嗅辨仪的出气口。开口角度(双侧)应为12°~24°。嗅辨口结构示意图如图5所示。
图5动态稀释嗅辨仪辨口示意图
环境测试舱
环境测试舱应符合JJF(建材)182一2021的要求,且按照9.5的方法评估背景气味强度应不超过0.5级。
应使用样本容器采集环境测试舱内的气味样本进行测试。当环境测试舱出气口的气流量为36L/min~60L/min时,也可以在舱的出气口直接进行气味测试(气味浓度除外),此时嗅辨口应符合原始气体膜辨仪(5.3))膜辨口的要求。6
5.6参考基准装置
5.6.1通则
GB/T 43353—2023
参考基准装置由洁净风道、参考气味物质源和定量装置组成,参考气味物质可选用丙酮(纯度≥99.8%)。该装置能够通过单个或多个嗅辨口提供至少6种不同浓度的丙酮参考基准气体。与参考基准气体直接接触的部件应采用惰性、无气味的材料。参考基准气体的气体流量应为36L/min~60L/min,流量和浓度在测试期间应保持恒定。嗅辨口应符合原始气体嗅辨仪嗅辨口的要求。结构示意图如图6所示。标引序号说明:
1-——嗅辨口;
2—定量阀;
3——空气进口;
4——丙酮入口;
丙酮源。
图6参考基准装置结构示意图
5.6.2气味强度等级设定
参考基准装置应至少能够提供6个气味强度等级的参考基准气体,即0pi、3pi、6pi、9pi、12pi、15pi,还应同时提供中性气体。每个等级的参考基准气体在测试期间浓度应保持恒定,当气味强度在0pi~10pi时,最大可接受偏差为士10mg/m2(即士0.5pi);在10pi以上时,最大可接受偏差为±20mg/m2(即±1pi)。
注1:所有浓度均指温度为(23士3)℃、相对湿度为(50士10)%、大气压力为1.01×105Pa条件下的浓度。气味强度等级定义如下:
a)0pi对应于20mg/m2的丙酮-空气混合气体;b)1pi~20pi对应于线性递增的系列丙酮-空气混合气体,丙酮质量浓度每增加20mg/m2对应于气味强度增加1pi。
当丙酮-空气混合气体达到15pi(320mg/m\)及以上等级时,丙酮质量浓度应不超过国家职业卫生接触限值。
注2:GBZ2.1一2019中规定在工作场所空气中丙酮短时间接触容许浓度为450mg/m27
小提示:此标准内容仅展示完整标准里的部分截取内容,若需要完整标准请到上方自行免费下载完整标准文档。
CCS Q 10
中华人民共和国国家标准
GB/T43353—2023
建材产品的气味释放测试
环境测试舱法
Determination of odour emissions for building products-Test chamber method
2023-11-27发布
国家市场监督管理总局
国家标准化管理委员会
2024-06-01实施
GB/T43353—2023
规范性引用文件
术语和定义
方法概要
试验设备与设施
试样制备
气味释放与样本采集
气味评价小组
气味测试方法·
产品分级
测试报告
附录A(规范性)
附录B(规范性)
附录C(规范性)
附录D(规范性)
附录E(规范性)
附录F(资料性)
附录G(规范性)
附录H(规范性)
附录I(规范性)
附录J(资料性)
附录K(资料性)
参考文献
样本容器
试样制备方法
典型建材产品的承载率及涂布量环境测试舱测试条件
基本嗅觉能力筛选.
数据统计及计算示例
气味强度
参考基准法培训
气味强度-
阶段法培训
气味浓度培训
气味浓度结果计算示例
建材产品气味释放水平的分级
GB/T43353—2023
本文件按照GB/T1.1一2020《标准化工作导则第1部分:标准化文件的结构和起草规则》的规定起草。
请注意本文件的某些内容可能涉及专利。本文件的发布机构不承担识别专利的责任。本文件由中国建筑材料联合会提出并归口本文件起草单位:中国国检测试控股集团股份有限公司、志邦家居股份有限公司、佛山市锦上云检测技术服务有限公司、千年舟新材科技集团股份有限公司、深圳市中科室内工程研究中心有限公司、百晟新材料有限公司、东莞市东骏长和木业有限公司、北京科技大学、北京印刷学院、湘木豪廷新材料有限公司、北京市科学技术研究院城市安全与环境科学研究所、浙江升华云峰新材股份有限公司、德华兔宝宝装饰新材股份有限公司、阿克苏诺贝尔漆油(上海)有限公司、立邦涂料(中国)有限公司、陶氏化学(中国)投资有限公司、北新涂料有限公司、美巢集团股份公司、广东省中山市质量计量监督检测所、广州集泰化工股份有限公司、方华未香集团有限公司、产州同欣体育股份有限公司、星牌优时吉建筑材料有限公司、安徽嘉宝莉科技材料有限公司、巴洛克木业(中山)有限公司、书香门地集团股份有限公司、威海海马环能地毯有限公司、赢胜节能集团股份有限公司、海宁帝龙永孚新材料有限公司、上海建科检验有限公司、东莞市升微机电设备科技有限公司、苏州苏试广博环境可靠性实验室有限公司、三棵树涂料股份有限公司、佛山市顺德区巴德富实业有限公司、上海保立佳新材料有限公司、上海宝菀生态科技有限公司、上海福轩环保科技有限公司、沈阳紫微恒检测设备有限公司、苏州市华测检测技术有限公司、谱尼测试集团股份有限公司、中国林业科学研究院木材工业研究所、东方雨虹民用建材有限责任公司、浙江水墨江南新材料科技有限公司、云南科仑工程质量检测有限公司、科顺防水科技股份有限公司、东莞市环仪仪器科技有限公司、广东日昌家具有限公司、北京鸿远通达科技有限公司、北京金宏帆商贸有限责任公司、常熟市诚信建材有限公司、中国建筑材料科学研究总院有限公司、北京为康环保科技有限公司、日照海工研新材料有限公司。
本文件主要起草人:丁建军、刘实华、裴一朴、郭中宝、关红艳、刘杰民、吴传东、吴福社、韩蔚、徐丹华、王明玉、袁庆丹、宁占武、刘锦华、张艳妮、赵鹏、张晶晶、舒木水、孙园媛、田茂华、陈健锋、郭彩侠、叶诺根、罗述祥、赵建忠、沈娟霞、杨鹏、顾剑勇、南璇、胡中源、梁中伟、周雷、林长钦、陈权、王晓明、蔡陈敏、周建权、李达光、林德英、卜立新、王明芳、张君、卫玉春、袁骏、夏可瑜、程度、彭永森、林日平、钱镇、宝力道、张福基、信贵风、刘腾、王卫、李丽兵、邹献武、韩光、姚惠忠、陈彦龙、龚兴宇、姚亮、万昌海、杜世元、刘伟、蔡寒梅、赵文燕、李曼、李倩男、贾祺、刘志刚、李轩、刘璐、吴生英、邹健、康靖、陈均脑、苏润华、王继梅、刘文秀、王忠勇1范围
建材产品的气味释放测试
环境测试舱法
GB/T43353—2023
本文件规定了环境测试舱法测试建材产品气味释放的方法概要、试验设备与设施、试样制备、气味释放与样本采集、气味评价小组、气味测试方法和测试报告本文件适用于人造板及其制品、涂料、胶黏剂、绝热材料及制品、铺地材料、壁纸/壁布、运动场地材料等建材产品的气味释放测试。2
规范性引用文件
下列文件中的内容通过文中的规范性引用而构成本文件必不可少的条款。其中,注日期的引用文件,仅该日期对应的版本适用于本文件;不注日期的引用文件,其最新版本(包括所有的修改单)适用于本文件。www.bzxz.net
JJF(建材)182—2021
建材产品挥发物检测用环境测试舱校准规范术语和定义
下列术语和定义适用于本文件。3.1
Eodour
嗅闻某些挥发性物质时,膜觉器官所感受到的感官特性。[来源:GB/T10221—2021,5.183.2
气味样本
odour sample
从环境测试舱采集的用于气味测试的气体样品。3.3
气味评价小组
sensoryodourpanel
对建材产品释放气味进行测试的小组。3.4
odourassessor
气味评价员
根据规定的方法进行气味测试的人员注:根据测试方法,气味评价员可能需要接受相应培训。3.5
odourinspector
气味检验师
符合气味评价员要求,并负责气味评价小组的组建、培训和监督并管理小组测试活动,但不参与具体气味评价工作的人员。
GB/T43353—2023
samplecontainer
样本容器
用于采集和储存气味样本的容器。3.7
气味评价实验室
odour test room
进行气味测试的房间。
恢复室
recoveryroom
气味评价员在气味测试之前进行环境适应和测试过程中进行觉恢复的房间。3.9
背景气味
background odour
由设备或房间释放的可能干扰测试过程的气味。3.10
气味强度
odour intensity
气味造成嗅觉刺激的强烈程度。3.11
odouremissionperiod
气味释放周期
从试样制备完成到气味样本采集之间的时间间隔3.12
气味消散时间
odour dissipating time
气味强度降低至不大于0.5级时所需要的气味释放周期。3.13
中性气体
neutralgas
经过处理的高纯氮气或洁净空气,无味,不会干扰气味测试。3.14
气味单位
odour unit
气味量的单位。
注:在试验条件下,气味物质被中性气体稀释至1m时有50%概率引起气味评价员产生嗅觉生理反应的量为1个气味单位,单位为ou。对于正丁醇来说,1个气味单位相当于123ug的正丁醇3.15
气味浓度
odour concentration
在规定条件下,每立方来气体中的气味单位数。注:气味浓度单位为ou/m\,在数值上等于气味样本被中性气体稀释至气味刚好消失时的稀释倍数。3.16
稀释因子dilutionfactor
气味样本稀释后与稀释前的流量或体积之比。3.17
Idilution series
稀释系列
气味样本被中性气体稀释时设定的一系列不同稀释因子。3.18
步进因子stepfactor
稀释系列中相邻两个稀释因子之间的比值单轮个人阈稀释因子single individual threshold dilution factorZrTE
GB/T43353—2023
气味样本按照一定的稀释系列稀释至有50%的概率被一名气味评价员嗅觉识别时的稀释因子。小组阈稀释因子
panelthresholddilutionfacton所有气味评价员单轮个人阈稀释因子的几何平均数。3.21
气味阈值
odour threshold
对于单一气味物质,气味阈值表示稀释至有50%的概率被气味评价员嗅觉识别时该物质的质量浓度。对于混合气味物质,气味阈值表示稀释至有50%的概率被气味评价员膜觉识别时的稀释因子,3.22
气味可接受度
odouracceptability
评价气味释放对空气的影响,可根据规定的评价等级在“明显可接受”到“明显不可接受”的范围内评定。
气味不满意率
percentage of odour dissatisfied people对气味不满意的人数占总评价人数的比例3.24
气味愉悦度
odourhedonictone
气味带来的情绪效果。反映气味让人感到愉悦或不适的程度,在“非常愉悦”到“非常不愉悦”范围内确定。
天anosmia
嘎觉缺失
对嗅觉刺激缺乏敏感性。
[来源:GB/T10221—2021,4.32]4方法概要
将试样放置于特定条件下的环境测试舱内进行气味释放,一定时间后采集气味样本,由气味评价小组进行测试。测试的项目包括:气味可接受度、气味不满意率、气味强度、气味消散时间、气味浓度和气味愉悦度。
5试验设备与设施
5.1样本容器
样本容器应选择低吸附、无气味的材料制作,如聚氟乙烯(PVF)和聚对苯二甲酸乙二醇酯(PET);其他材质的样本容器应满足附录A中A.2的规定。3
GB/T43353—2023
样本容器应具有良好的气密性。5.2
负压采气箱
通过负压手段将气味样本从环境测试舱内转移至样本容器的装置,能够保证气味样本不被污染。结构示意图如图1所示。
标引序号说明:
1——气泵;
2—密封箱体;
3—样本容器;
4——采气口。
负压采气箱结构示意图
3原始气体嗅辨仪
将气味样本不经稀释、稳定地从样本容器输送到辨口进行气味测试的装置.用于气味可接受度气味不满意率、气味强度、气味愉悦度的测试。气体流量应为36L/min~60L/min,且在每次测试期间应保持恒定。原始气体膜辨仪结构示意图如图2所示。标引序号说明:
嗅辨口;
密封箱体:
样本容器接口;
样本容器;
进气口;
6———流量计;
气泵。
图2原始气体嗅辨仪结构示意图
GB/T43353—2023
辨口为漏斗形,连接到样本呈送装置或环境测试舱的出气口。嗅辨口和连接管路的内表面应由惰性材料制成,开口角度(双侧)不大于12°,示意图如图3所示。310mm
图3原始气体嘎辨仪嘎辨口示意图5.4动态稀释嗅辨仪
能够按照设定比例将气味样本和中性气体进行混合稀释的装置,用于气味浓度的测试,气体流量应控制在(20士1)L/min。动态稀释嗅辨仪结构示意图如图4所示。GB/T43353—2023
标引序号说明:
空气人口;
气泵;
空气净化装置;
电磁阀1;
流量计1;
嗅辨口;
三通阀:
流量计2;
电磁阀2;
气味样本人口。
图4动态稀释膜辨仪结构示意图
辨口为漏斗形,连接到动态稀释嗅辨仪的出气口。开口角度(双侧)应为12°~24°。嗅辨口结构示意图如图5所示。
图5动态稀释嗅辨仪辨口示意图
环境测试舱
环境测试舱应符合JJF(建材)182一2021的要求,且按照9.5的方法评估背景气味强度应不超过0.5级。
应使用样本容器采集环境测试舱内的气味样本进行测试。当环境测试舱出气口的气流量为36L/min~60L/min时,也可以在舱的出气口直接进行气味测试(气味浓度除外),此时嗅辨口应符合原始气体膜辨仪(5.3))膜辨口的要求。6
5.6参考基准装置
5.6.1通则
GB/T 43353—2023
参考基准装置由洁净风道、参考气味物质源和定量装置组成,参考气味物质可选用丙酮(纯度≥99.8%)。该装置能够通过单个或多个嗅辨口提供至少6种不同浓度的丙酮参考基准气体。与参考基准气体直接接触的部件应采用惰性、无气味的材料。参考基准气体的气体流量应为36L/min~60L/min,流量和浓度在测试期间应保持恒定。嗅辨口应符合原始气体嗅辨仪嗅辨口的要求。结构示意图如图6所示。标引序号说明:
1-——嗅辨口;
2—定量阀;
3——空气进口;
4——丙酮入口;
丙酮源。
图6参考基准装置结构示意图
5.6.2气味强度等级设定
参考基准装置应至少能够提供6个气味强度等级的参考基准气体,即0pi、3pi、6pi、9pi、12pi、15pi,还应同时提供中性气体。每个等级的参考基准气体在测试期间浓度应保持恒定,当气味强度在0pi~10pi时,最大可接受偏差为士10mg/m2(即士0.5pi);在10pi以上时,最大可接受偏差为±20mg/m2(即±1pi)。
注1:所有浓度均指温度为(23士3)℃、相对湿度为(50士10)%、大气压力为1.01×105Pa条件下的浓度。气味强度等级定义如下:
a)0pi对应于20mg/m2的丙酮-空气混合气体;b)1pi~20pi对应于线性递增的系列丙酮-空气混合气体,丙酮质量浓度每增加20mg/m2对应于气味强度增加1pi。
当丙酮-空气混合气体达到15pi(320mg/m\)及以上等级时,丙酮质量浓度应不超过国家职业卫生接触限值。
注2:GBZ2.1一2019中规定在工作场所空气中丙酮短时间接触容许浓度为450mg/m27
小提示:此标准内容仅展示完整标准里的部分截取内容,若需要完整标准请到上方自行免费下载完整标准文档。
标准图片预览:





- 其它标准
- 热门标准
- 国家标准
- GB/T2828.1-2012 计数抽样检验程序 第1部分:按接收质量限(AQL)检索的逐批检验抽样计划
- GB50367-2013 混凝土结构加固设计规范
- GB/T18204.4-2000 公共场所毛巾、床上卧具微生物检验方法细菌总数测定
- GB/T3836.1-2021 爆炸性环境 第1部分:设备 通用要求
- GB5009.225-2023 食品安全国家标准 酒和食用酒精中乙醇浓度的测定
- GB/T11379-2008 金属覆盖层 工程用铬电镀层
- GB/T23892.3-2009 滑动轴承 稳态条件下流体动压可倾瓦块止推轴承 第3部分:可倾瓦块止推轴承计算的许用值
- GB/T9145-2003 普通螺纹 中等精度、优选系列的极限尺寸
- GB/T9239-1988 刚性转子平衡品质 许用不平衡的确定
- GB/T15917.3-1995 金属镝及氧化镝化学分析方法 对氯苯基荧光酮--溴化十六烷基三甲基胺分光光度法测定钽量
- GB/T11839-1989 二氧化铀芯块中硼的测定 姜黄素萃取光度法
- GB/T6122.1-2002 圆角铣刀 第1部分:型式和尺寸
- GB/T7433-1987 对称电缆载波通信系统抗无线电广播和通信干扰的指标
- GB/T12053-1989 光学识别用字母数字字符集 第一部分:OCR-A字符集印刷图象的形状和尺寸
- GB17945-2024 消防应急照明和疏散指示系统
- 行业新闻
请牢记:“bzxz.net”即是“标准下载”四个汉字汉语拼音首字母与国际顶级域名“.net”的组合。 ©2025 标准下载网 www.bzxz.net 本站邮件:bzxznet@163.com
网站备案号:湘ICP备2025141790号-2
网站备案号:湘ICP备2025141790号-2