- 您的位置:
- 标准下载网 >>
- 标准分类 >>
- 国家标准(GB) >>
- GB/T 43001-2023鞋类 帮面试验方法 耐橡胶摩擦性
标准号:
GB/T 43001-2023
标准名称:
鞋类 帮面试验方法 耐橡胶摩擦性
标准类别:
国家标准(GB)
英文名称:
Footwear—Test methods for uppers—Resistance to rubbing using a rubber strip标准状态:
现行-
发布日期:
2023-09-07 -
实施日期:
2024-04-01 出版语种:
简体中文下载格式:
.pdf .zip下载大小:
1.61 MB
标准ICS号:
服装工业>>61.060鞋袜中标分类号:
轻工、文化与生活用品>>服装、鞋、帽与其他缝制品>>Y78鞋、靴
点击下载
标准简介:
本文件描述了一种测定皮革和合成材料耐橡胶摩擦的方法。
本方法旨在建立一种与鞋实际穿用类似的承受剧烈应力时的测试条件,例如徒步鞋或儿童鞋,其中一只鞋的帮面可能与另一只鞋的鞋底摩擦。
本方法适用于所有类型的鞋帮面用皮革和合成材料。
部分标准内容:
ICS61.060
CCSY78
中华人民共和国国家标准
GB/T43001—2023
帮面试验方法
耐橡胶摩擦性
Footwear-Test methods for uppers-Resistance to rubbing using a rubber strip(ISO24265:2020,MOD)
2023-09-07发布
国家市场监督管理总局
国家标准化管理委员会
2024-04-01实施
GB/T43001—2023
本文件按照GB/T1.1一2020《标准化工作导则第1部分:标准化文件的结构和起草规则》的规定起草。
本文件修改采用ISO24265:2020《鞋类帮面试验方法耐橡胶摩擦性》。本文件与ISO24265:2020相比做了下述结构调整:一删除了第5章悬置段“适用于本试验的仪器设备应包括如下部件”;一更改了图1的位置;
一将第6章未编号的悬置段编号并增加标题6.1一般要求”;-6.2、6.3分别对应ISO24265:2020中的6.1和6.2。本文件与ISO24265:2020的技术差异及其原因如下:更改了摩擦材料要求(见5.4,ISO24265:2020的5.4),以适应我国的技术条件,提高可操作性;
用规范性引用的GB/T250替换了ISO105-A02(见5.6),以适应我国的技术条件,提高可操作性;
一增加了蒸馏水的要求(见5.9),以适应我国的技术条件,提高可操作性;一用规范性引用的GB/T22049替换了ISO18454(见6.2),以适应我国的技术条件,提高可操作性。
本文件做了下列编辑性改动:
用资料性引用的GB/T40920—2021替换了ISO11640(见5.3);删除了真空度“50mbar,约40Torr\的表述(见ISO24265:2020的5.8);更改了第5章标题“仪器设备和材料”(见第5章);删除了测试柱“质量(500士25)g”的表述(见ISO24265:2020的5.2);更改了图1的图示(见图1);
_“研磨织物”更改为“砂纸”(见7.2.3);增加了橡胶条清洁方法的说明(见7.2.3)。请注意本文件的某些内容可能涉及专利。本文件的发布机构不承担识别专利的责任。本文件由中国轻工业联合会提出。本文件由全国制鞋标准化技术委员会(SAC/TC305)归口。本文件起草单位:浙江奥康鞋业股份有限公司、丽荣鞋业(深圳)有限公司、天创时尚股份有限公司、佛山市南海区鞋业行业协会、中轻检验认证(温岭)有限公司、威海市产品质量标准计量检验研究院、际华三五一五皮革皮鞋有限公司、中国皮革制鞋研究院有限公司、中轻检验认证有限公司、东莞市南北检测认证技术有限公司。
本文件主要起草人:王晨、任蕾、何祚军、郭华忠、谈敦旭、李文晓、孔祥峰、孟红伟、叶亚红、何晓军、柯晶晶、张园芳。
1范围
云耐橡胶摩擦性
鞋类帮面试验方法
本文件描述了一种测定皮革和合成材料耐橡胶摩擦的方法。GB/T43001—2023
本方法旨在建立一种与鞋实际穿用类似的承受剧烈应力时的测试条件,例如徒步鞋或儿童鞋,其中一只鞋的帮面可能与另一只鞋的鞋底摩擦。本方法适用于所有类型的鞋帮面用皮革和合成材料。2规范性引用文件
下列文件中的内容通过文中的规范性引用而构成本文件必不可少的条款。其中,注日期的引用文件,仅该日期对应的版本适用于本文件;不注日期的引用文件,其最新版本(包括所有的修改单)适用于本文件。
GB/T250纯
纺织品
1993,IDT)
色牢度试验评定变色用灰色样卡(GB/T250-2008,ISO105-A02:整鞋试验方法防滑性能
GB/T3903.6鞋类
GB/T6682—2008分析实验室用水规格和试验方法(ISO3696:1987,MOD)GB/T22049鞋类鞋类和鞋类部件环境调节及试验用标准环境(GB/T22049一2019,ISO18454:2018,IDT)
3术语和定义
本文件没有需要界定的术语和定义。4原理
在规定压力和往复运动次数(循环数)条件下,鞋帮面材料与耐磨橡胶部件剧烈摩擦。5仪器设备和材料
测试台,包含以下部件:
水平金属平台;
b)固定装置,将待测材料固定在平台上,固定装置的间距为80mm;拉伸装置,可使试样沿摩擦方向拉伸至少10%。c)
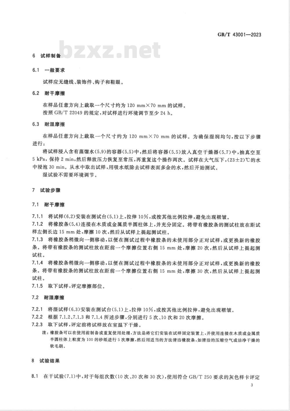
5.2测试柱,可拆卸,也可固定,包含:a)半径10mm×宽度20mm木质或金属质半圆柱体的摩擦头;橡胶条与木质或金属质半圆柱体摩擦头的连接装置(见图1);b)
质量为(500士10)g的负重块。加载负重块后,测试柱总质量为(1000士35)g;c)
调节装置,可调节测试柱使测试柱与试样水平接触,是否拉伸视情况而定d)
GB/T43001—2023
标引序号说明:
夹钳;
a)侧视图
木质或金属质半圆柱体摩擦头;2
橡胶条;bZxz.net
一测试柱。
图1摩擦测试柱
5.3驱动测试台(5.1)往复运动的装置,具有:a)运动距离35mm~40mm;
b)频率为(40士2)次/min。
注1:以下部件会简化设备的操作,但不是设备的必要部件:b)前视图
单位为毫米
a)调节测试柱使其与摩擦方向垂直的装置,以便在同一个试样上2处或3处位置进行摩擦测试;b)驱动测试台做往复运动的电机(5.3);c)预置摩擦次数的装置。
注2:本试验仪器设备类似于GB/T40920一2021中规定的用于测定皮革往复式摩擦色牢度的仪器设备,将半径为10mm、宽度为20mm的木质或金属质半圆柱体安装在测试柱(5.2)的底部,并连接一个合适的装置以固定橡胶条。
5.4摩擦材料,宽度为(5.0士1.0)mm、厚度为(5.0士1.0)mm、硬度为(75士3)邵尔A橡胶条,摩擦系数为0.20士0.05,其表面应提前粗化处理(见7.2.3的注)。最好使用浅色材料,避免污染样品。摩擦系数是动摩擦系数,依据GB/T3903.6进行测试,试验介质为洗涤剂溶液,试验介面为陶瓷砖,垂直载荷500N,测试模式为后跟模式,摩擦材料尺寸参考S96标准橡胶,宽度为(25.4士0.1))mm,长度至少为50mm,厚度至少为5mm。
5.5烧杯或其他合适的容器。
灰色样卡,符合GB/T250要求,用于评估皮革或合成材料的颜色变化。5.6
真空干燥器或其他合适的容器。5.8真
真空泵,用于真空干燥器(5.7)的抽真空,能够在4min内达到5kPa的真空度。5.9蒸馏水,符合GB/T6682—2008中三级水要求。2
6试样制备
6.1一般要求
试样应无缝线、装饰件、钩子和鞋眼。6.2耐干摩擦
在样品任意方向上裁取一个尺寸约为120mm×70mm的试样。按照GB/T22049的规定,对试样进行环境调节至少24h。6.3耐湿摩擦
GB/T43001—2023
在样品任意方向上裁取一个尺寸约为120mm×70mm的试样。为确保湿润均匀,按以下步骤进行:
将试样浸人含有蒸馏水(5.9)的容器(5.5)中,然后将容器(5.5)放人真空干燥器(5.7)中,抽真空至5kPa,保持2min,然后释放压力恢复至常压,再重复这个操作两次。试样在大气压下,(23士2)℃的水中浸泡30min。从水中取出试样,用吸水纸除去试样表面多余的水,然后开始测试。湿试验不需要环境调节。
7试验步骤
7.1耐干摩擦
7.1.1将试样(6.2)安装在测试台(5.1)上,拉伸10%,或按其他比例拉伸,避免出现褶皱。7.1.2将橡胶条(5.4)连接在木质或金属质半圆柱体上,并充分固定。将带有橡胶条的测试柱放在距试样左侧长边15mm处,摩擦10次,然后从试样上提起测试柱。7.1.3将橡胶条稍微向一侧移动,以便在测试过程中橡胶条的未使用部分正对试样,或更换新的橡胶条。将带有橡胶条的测试柱放在距前一个摩擦位置右侧15mm处,摩擦20次,然后从试样上提起测试柱。
7.1.4将橡胶条稍微向一侧移动,以便在测试过程中橡胶条的未使用部分正对试样,或更换新的橡胶条。将带有橡胶条的测试柱放在距前一个摩擦位置右侧15mm处,摩擦30次,然后从试样上提起测试柱。
7.1.5取下试样,评定摩擦部位。7.2耐湿摩擦
7.2.1将湿试样(6.3)安装在测试台(5.1)上,拉伸10%,或按其他比例拉伸,避免出现褶皱。7.2.2根据7.1.2、7.1.3和7.1.4所述步骤,分别进行5次、10次和20次摩擦。7.2.3取下试样,评定前将试样放在室温下干燥。注:橡胶条可以在使用前制备或重复使用处理,方法是将它们安装在试样固定装置上,并使用连接在木质或金属质半圆柱体上粒度为100的砂纸进行5次摩擦,然后用适当的方法清洁橡胶条,如清洁的压缩空气或洁净干燥的软毛刷。
8试验结果
8.1在干试验(7.1)中,对于每组次数(10次、20次和30次),使用符合GB/T250要求的灰色样卡评定3
GB/T43001—2023
皮革或合成材料的颜色变化。对于每组次数,记录试样表面的任何可见变化,如光洁度损失、抛光变化、绒毛变平、光洁度破坏等。
2在湿试验(7.2)中,干燥试样后,按照8.1所述对每组次数进行评定(5次、10次和20次)。8.2
注:用灰色样卡进行评定时,不同试验人员的评定结果相差不超过半级。9试验报告
试验报告应包括以下内容:
本文件编号;
测试样品的详细描述;
试验结果,根据第8章表示;
与本文件所述试验步骤的任何偏离,如拉伸不是10%;测试期间任何可能影响结果的详细信息;试验日期。
参考文
往复式摩擦色牢度
GB/T40920—2021皮革
色牢度试验
GB/T43001—2023
小提示:此标准内容仅展示完整标准里的部分截取内容,若需要完整标准请到上方自行免费下载完整标准文档。
CCSY78
中华人民共和国国家标准
GB/T43001—2023
帮面试验方法
耐橡胶摩擦性
Footwear-Test methods for uppers-Resistance to rubbing using a rubber strip(ISO24265:2020,MOD)
2023-09-07发布
国家市场监督管理总局
国家标准化管理委员会
2024-04-01实施
GB/T43001—2023
本文件按照GB/T1.1一2020《标准化工作导则第1部分:标准化文件的结构和起草规则》的规定起草。
本文件修改采用ISO24265:2020《鞋类帮面试验方法耐橡胶摩擦性》。本文件与ISO24265:2020相比做了下述结构调整:一删除了第5章悬置段“适用于本试验的仪器设备应包括如下部件”;一更改了图1的位置;
一将第6章未编号的悬置段编号并增加标题6.1一般要求”;-6.2、6.3分别对应ISO24265:2020中的6.1和6.2。本文件与ISO24265:2020的技术差异及其原因如下:更改了摩擦材料要求(见5.4,ISO24265:2020的5.4),以适应我国的技术条件,提高可操作性;
用规范性引用的GB/T250替换了ISO105-A02(见5.6),以适应我国的技术条件,提高可操作性;
一增加了蒸馏水的要求(见5.9),以适应我国的技术条件,提高可操作性;一用规范性引用的GB/T22049替换了ISO18454(见6.2),以适应我国的技术条件,提高可操作性。
本文件做了下列编辑性改动:
用资料性引用的GB/T40920—2021替换了ISO11640(见5.3);删除了真空度“50mbar,约40Torr\的表述(见ISO24265:2020的5.8);更改了第5章标题“仪器设备和材料”(见第5章);删除了测试柱“质量(500士25)g”的表述(见ISO24265:2020的5.2);更改了图1的图示(见图1);
_“研磨织物”更改为“砂纸”(见7.2.3);增加了橡胶条清洁方法的说明(见7.2.3)。请注意本文件的某些内容可能涉及专利。本文件的发布机构不承担识别专利的责任。本文件由中国轻工业联合会提出。本文件由全国制鞋标准化技术委员会(SAC/TC305)归口。本文件起草单位:浙江奥康鞋业股份有限公司、丽荣鞋业(深圳)有限公司、天创时尚股份有限公司、佛山市南海区鞋业行业协会、中轻检验认证(温岭)有限公司、威海市产品质量标准计量检验研究院、际华三五一五皮革皮鞋有限公司、中国皮革制鞋研究院有限公司、中轻检验认证有限公司、东莞市南北检测认证技术有限公司。
本文件主要起草人:王晨、任蕾、何祚军、郭华忠、谈敦旭、李文晓、孔祥峰、孟红伟、叶亚红、何晓军、柯晶晶、张园芳。
1范围
云耐橡胶摩擦性
鞋类帮面试验方法
本文件描述了一种测定皮革和合成材料耐橡胶摩擦的方法。GB/T43001—2023
本方法旨在建立一种与鞋实际穿用类似的承受剧烈应力时的测试条件,例如徒步鞋或儿童鞋,其中一只鞋的帮面可能与另一只鞋的鞋底摩擦。本方法适用于所有类型的鞋帮面用皮革和合成材料。2规范性引用文件
下列文件中的内容通过文中的规范性引用而构成本文件必不可少的条款。其中,注日期的引用文件,仅该日期对应的版本适用于本文件;不注日期的引用文件,其最新版本(包括所有的修改单)适用于本文件。
GB/T250纯
纺织品
1993,IDT)
色牢度试验评定变色用灰色样卡(GB/T250-2008,ISO105-A02:整鞋试验方法防滑性能
GB/T3903.6鞋类
GB/T6682—2008分析实验室用水规格和试验方法(ISO3696:1987,MOD)GB/T22049鞋类鞋类和鞋类部件环境调节及试验用标准环境(GB/T22049一2019,ISO18454:2018,IDT)
3术语和定义
本文件没有需要界定的术语和定义。4原理
在规定压力和往复运动次数(循环数)条件下,鞋帮面材料与耐磨橡胶部件剧烈摩擦。5仪器设备和材料
测试台,包含以下部件:
水平金属平台;
b)固定装置,将待测材料固定在平台上,固定装置的间距为80mm;拉伸装置,可使试样沿摩擦方向拉伸至少10%。c)
5.2测试柱,可拆卸,也可固定,包含:a)半径10mm×宽度20mm木质或金属质半圆柱体的摩擦头;橡胶条与木质或金属质半圆柱体摩擦头的连接装置(见图1);b)
质量为(500士10)g的负重块。加载负重块后,测试柱总质量为(1000士35)g;c)
调节装置,可调节测试柱使测试柱与试样水平接触,是否拉伸视情况而定d)
GB/T43001—2023
标引序号说明:
夹钳;
a)侧视图
木质或金属质半圆柱体摩擦头;2
橡胶条;bZxz.net
一测试柱。
图1摩擦测试柱
5.3驱动测试台(5.1)往复运动的装置,具有:a)运动距离35mm~40mm;
b)频率为(40士2)次/min。
注1:以下部件会简化设备的操作,但不是设备的必要部件:b)前视图
单位为毫米
a)调节测试柱使其与摩擦方向垂直的装置,以便在同一个试样上2处或3处位置进行摩擦测试;b)驱动测试台做往复运动的电机(5.3);c)预置摩擦次数的装置。
注2:本试验仪器设备类似于GB/T40920一2021中规定的用于测定皮革往复式摩擦色牢度的仪器设备,将半径为10mm、宽度为20mm的木质或金属质半圆柱体安装在测试柱(5.2)的底部,并连接一个合适的装置以固定橡胶条。
5.4摩擦材料,宽度为(5.0士1.0)mm、厚度为(5.0士1.0)mm、硬度为(75士3)邵尔A橡胶条,摩擦系数为0.20士0.05,其表面应提前粗化处理(见7.2.3的注)。最好使用浅色材料,避免污染样品。摩擦系数是动摩擦系数,依据GB/T3903.6进行测试,试验介质为洗涤剂溶液,试验介面为陶瓷砖,垂直载荷500N,测试模式为后跟模式,摩擦材料尺寸参考S96标准橡胶,宽度为(25.4士0.1))mm,长度至少为50mm,厚度至少为5mm。
5.5烧杯或其他合适的容器。
灰色样卡,符合GB/T250要求,用于评估皮革或合成材料的颜色变化。5.6
真空干燥器或其他合适的容器。5.8真
真空泵,用于真空干燥器(5.7)的抽真空,能够在4min内达到5kPa的真空度。5.9蒸馏水,符合GB/T6682—2008中三级水要求。2
6试样制备
6.1一般要求
试样应无缝线、装饰件、钩子和鞋眼。6.2耐干摩擦
在样品任意方向上裁取一个尺寸约为120mm×70mm的试样。按照GB/T22049的规定,对试样进行环境调节至少24h。6.3耐湿摩擦
GB/T43001—2023
在样品任意方向上裁取一个尺寸约为120mm×70mm的试样。为确保湿润均匀,按以下步骤进行:
将试样浸人含有蒸馏水(5.9)的容器(5.5)中,然后将容器(5.5)放人真空干燥器(5.7)中,抽真空至5kPa,保持2min,然后释放压力恢复至常压,再重复这个操作两次。试样在大气压下,(23士2)℃的水中浸泡30min。从水中取出试样,用吸水纸除去试样表面多余的水,然后开始测试。湿试验不需要环境调节。
7试验步骤
7.1耐干摩擦
7.1.1将试样(6.2)安装在测试台(5.1)上,拉伸10%,或按其他比例拉伸,避免出现褶皱。7.1.2将橡胶条(5.4)连接在木质或金属质半圆柱体上,并充分固定。将带有橡胶条的测试柱放在距试样左侧长边15mm处,摩擦10次,然后从试样上提起测试柱。7.1.3将橡胶条稍微向一侧移动,以便在测试过程中橡胶条的未使用部分正对试样,或更换新的橡胶条。将带有橡胶条的测试柱放在距前一个摩擦位置右侧15mm处,摩擦20次,然后从试样上提起测试柱。
7.1.4将橡胶条稍微向一侧移动,以便在测试过程中橡胶条的未使用部分正对试样,或更换新的橡胶条。将带有橡胶条的测试柱放在距前一个摩擦位置右侧15mm处,摩擦30次,然后从试样上提起测试柱。
7.1.5取下试样,评定摩擦部位。7.2耐湿摩擦
7.2.1将湿试样(6.3)安装在测试台(5.1)上,拉伸10%,或按其他比例拉伸,避免出现褶皱。7.2.2根据7.1.2、7.1.3和7.1.4所述步骤,分别进行5次、10次和20次摩擦。7.2.3取下试样,评定前将试样放在室温下干燥。注:橡胶条可以在使用前制备或重复使用处理,方法是将它们安装在试样固定装置上,并使用连接在木质或金属质半圆柱体上粒度为100的砂纸进行5次摩擦,然后用适当的方法清洁橡胶条,如清洁的压缩空气或洁净干燥的软毛刷。
8试验结果
8.1在干试验(7.1)中,对于每组次数(10次、20次和30次),使用符合GB/T250要求的灰色样卡评定3
GB/T43001—2023
皮革或合成材料的颜色变化。对于每组次数,记录试样表面的任何可见变化,如光洁度损失、抛光变化、绒毛变平、光洁度破坏等。
2在湿试验(7.2)中,干燥试样后,按照8.1所述对每组次数进行评定(5次、10次和20次)。8.2
注:用灰色样卡进行评定时,不同试验人员的评定结果相差不超过半级。9试验报告
试验报告应包括以下内容:
本文件编号;
测试样品的详细描述;
试验结果,根据第8章表示;
与本文件所述试验步骤的任何偏离,如拉伸不是10%;测试期间任何可能影响结果的详细信息;试验日期。
参考文
往复式摩擦色牢度
GB/T40920—2021皮革
色牢度试验
GB/T43001—2023
小提示:此标准内容仅展示完整标准里的部分截取内容,若需要完整标准请到上方自行免费下载完整标准文档。
标准图片预览:





- 热门标准
- 国家标准
- GB/T2828.1-2012 计数抽样检验程序 第1部分:按接收质量限(AQL)检索的逐批检验抽样计划
- GB/T7534-1987 工业用挥发性有机液体沸程的测定
- GB/T228.1-2021 金属材料 拉伸试验 第1部分:室温试验方法
- GB/T3836.1-2021 爆炸性环境 第1部分:设备 通用要求
- GB/T10125-2021 人造气氛腐蚀试验 盐雾试验
- GB/T50772-2012 木结构工程施工规范
- GB/T4100-2015 陶瓷砖
- GB/T15449-1995 管壳额定开关用场效应晶体管空白详细规范
- GB/T18204.4-2000 公共场所毛巾、床上卧具微生物检验方法细菌总数测定
- GB8552-1987 电子器件详细规范 低功率非线绕固定电阻器 RJ13型金属膜固定电阻器评定水平E(可供认证用)
- GB/T20976-2023 软冰淇淋预拌粉质量要求
- GB/T15917.3-1995 金属镝及氧化镝化学分析方法 对氯苯基荧光酮--溴化十六烷基三甲基胺分光光度法测定钽量
- GB/T11839-1989 二氧化铀芯块中硼的测定 姜黄素萃取光度法
- GB/T6122.1-2002 圆角铣刀 第1部分:型式和尺寸
- GB/T7433-1987 对称电缆载波通信系统抗无线电广播和通信干扰的指标
- 行业新闻
请牢记:“bzxz.net”即是“标准下载”四个汉字汉语拼音首字母与国际顶级域名“.net”的组合。 ©2025 标准下载网 www.bzxz.net 本站邮件:bzxznet@163.com
网站备案号:湘ICP备2025141790号-2
网站备案号:湘ICP备2025141790号-2