- 您的位置:
- 标准下载网 >>
- 标准分类 >>
- 国家标准(GB) >>
- GB/Z 19257-2003 供应链数据传输与交换
标准号:
GB/Z 19257-2003
标准名称:
供应链数据传输与交换
标准类别:
国家标准(GB)
英文名称:
Data transmission and interchange in supply chain标准状态:
现行-
发布日期:
2003-07-02 -
实施日期:
2003-12-01 出版语种:
简体中文下载格式:
.rar.pdf下载大小:
634.43 KB
点击下载
标准简介:
标准下载解压密码:www.bzxz.net
本指导性技术文件规定了在供应链中数据传输与交换的技术性指导,主要包括在条码码制标识符及在供应链中数据传输与交换方式的选择,适用于供应链中数据采集、传输与交换。 GB/Z 19257-2003 供应链数据传输与交换 GB/Z19257-2003
本指导性技术文件规定了在供应链中数据传输与交换的技术性指导,主要包括在条码码制标识符及在供应链中数据传输与交换方式的选择,适用于供应链中数据采集、传输与交换。
部分标准内容:
ICS35.040
中华人民共和国国家标准化指导性技术文件GB/Z19257-2003
供应链数据传输与交换
Data transmission and interchange in supply chain2003-07-25发布
华人民共和国
国家质量监肇检验检疫总局
2003-12-01实施
GB/Z19257--2003
irkoNrKca
本指导性技术文件是根据2000年国家标准制修订计划制定的:主要介绍了在供应键管理的数据采集中对识读设备的韧始化案以及供盛链数据传输与变接方式的简单介绍和比较:在对识读设没爸的初始化方案中,重点介绍了码制标识符的内容,列出了现在应用的所有码制的码制标识符中的代码宇符,码制标识符的内容采用了IS[5424:2000\信息技术门动识别与数据采集技术数据载体标识符(括码制标识符)》的内容,IS)15424中不仪列出了且前已存在所右码制的码制标识符.还列出了码制标识符中修正学符的所有含义,在本标准的编制过程中,仅选择了那些在供应链中常用的码制,对它们的修止学符含义进行了详细的介绍。供成链数据传输与交换方式的介军中,介绍了目前应用丁供应链数据传输与交换的4种方式列出了与这4种数传输与交换方式有关的国家标准和相关规范,并对它们进行了简单的比较。由于我国月前在这方面的应用程度非常有限,我们无法对这4种方式进行定量的比较,而且这种定量的比较出不适于作为标准的内容出现,因此在本指导性文件均只进行了定性的介绍和比较
本指导性技术文件仅供参考,有关对本指导性技术文件的建议和意见,问国务院标准化行政注管部门反映
本指导性技术的录A和附录H是资料性附录。本指导性技术文件由中国物品编码中心提出并如几。本措导性技术文件起障单位:中国物鼠编码中心本指导性技术文件主要起萨人:郭卫华、张成海、李建辉,李素彩1范围
供应链数据传输与交换
GB/Z19257—2003
本指导性技术文件规定了在供应链中数据传输与交接的技术性指导,主要包括在条码码制标认符:以及在供应链中数据传与交换方式的选择。本指导性技术文件适用于供应链中数据的采集,传输与交换,2规范性引用文件
下列文件中的条款通过本指导性技术文件的引用面成为本指导性技术文件的条款,凡足注日期的引用文件,其随后所有的修效单(不包括勘误的内容)或修订版均不造用于本指导性技术义件,然而、鼓励根据本指异性技术文性达成协议的各方研究是否可使用这些文件的最新版本,乱是不注目期的乐文件.其最新版本适用于本指导性技术文件。GB/T12905条码术语
ISO/IEC15424:2000信息技术自动识别与数据采集技术数据载体标识符(包拆码制标识符)
3术语和定义
GB/T12905定义的术语以及下列术语和定义适用于本标准。3. 1
F symbolngy ldentifier
码制标识符
码制标识符是出识议设备加在条码符号的数据内容前面的ASCII学符串。用于标识不侗的码制,其内容包括标志学符、代码字符和修止字符。3.2
Fflag charaeter
标志字符
码制标识符的第个字符,用于指示它以及其后的字符为码制标识符。3.3
Fcode character
代码字符
码制标识符的第二个宁符,用于指示所识读的条码符号约码制:3.4
修正字符modifier claracters
码制标识符中在代码字符之后的剩余字符。4码制标识符
当识读设备对条码符号进行识读时,要求识读设备不仅能够对所认读的条码符号正确译码,还能够自动在译码数据的前面加1:码制识别符。4.1码制标识符的结构
码制标识符的结构如下:
其中:I为码衛标识符标志字符(ASC11值为93)C为代码学符
GB/Z 19257—2003
nl...为修正字符
4.2代码字符
码制标识符中代码字符的数搬内容见表!表1代码字符的内容
代码字符
4.3修正字符
Telepen
i28码
Cede One
EAN/UTC
库德巴
交插五码
LGK码
\DF41? 利微 PDF41?
Colablck
Plesscy Code
直接 25(起始/终止代码为 2条)育接 25(起始/止代码为3条)
MaxiCole
其他条
系统扩充
非条码
4. 3.1修正字符的作用
代码字符
TrKAONiKAca-
Charnel Code
数裙知阵码 Dala Matrix
Azter Ctde
有些码制包含一些可选择的特征,为了使相关设备能够正确处理信息,需要在接收信息时措明这些选项。每种码制有一套不同的特征选项。这些选项用修正符表示,不同的字符值代表不同的含义。
4.3.2修正宇符的含文
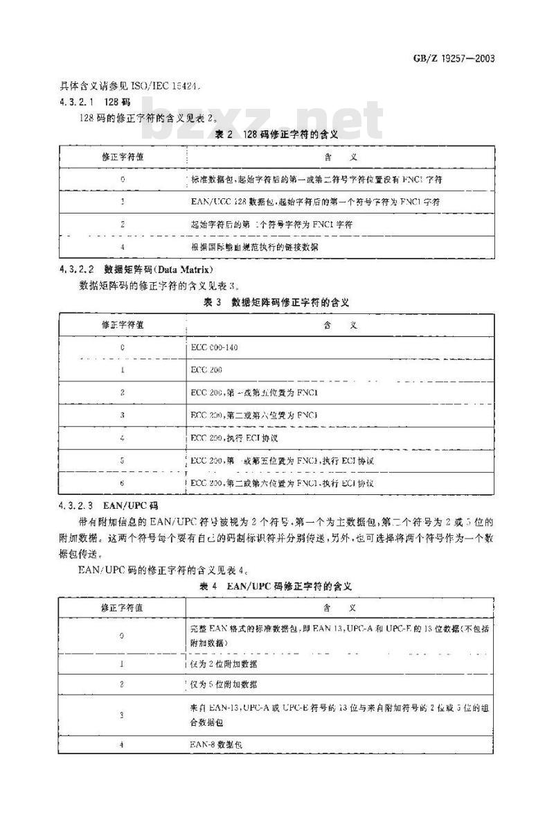
本节规定了在供应链管理中常用的表示信息的不同码制中修正字符的具体含义。有关内容的更详细的解释,请参考具体码制的相关标推或规范,本没有涉及的其他码制的码制标识符中修正字符的具体含义请参见 IS0/IEC 1E424.4. 3. 2. 1128 码
128码的修正字符的含义见表2。表 2128 码修正字符的含义
修正字符值
GB/Z 19257—2003
标准数据包,起始字符后的第一或第二,符号符位置没有 FNCI 亨符EAN/L:CC 128 数据包,起始字符后的第一个符导字符为 FNC1 字符起始字符后的第 :个符母字符为 FNC1 字符根据国际蟾血规范执行的链接数据数据矩阵码(Data Matrix)
4, 3. 2, 2
数据矩阵码的修正字符的含义见表3,表3数据矩阵码修正字符的含义
修正字符道
4. 3. 2. 3EAN/UPC: 码
ECCco0-140
ECC 200
ECC.200,第+-或第孔位置为FVC1FCC 2M),第二或第些为 FVGI
ECC200,执行ECI协议
ECC200,第或第五位置为FNC1,执行ECI协议FECC 230,第二或第六佗置为 FNC1.执行 ECI协议带有附加信息的 EAN/UPC 符号被视为2 个符号,第一个为主数据包,第二个符号为 2 或5 位的附数据。这两个符号每个要有自已的码制标识符并分别传送,另外,也可选择将两个符号作为一个数锯包传送,
EAN/UPC码的修正字符的含义见表4。表 4EAN/UPC码修正字符的含义
修正字符值
完整 EAN格式的标难数据包,即 FAN 13,UPC-A 和 UPC-F 的 13位数据(不包括附剂效据)Www.bzxZ.net
「使为 2 位附加数据
!仅为5 位附加数据
来自EAN-13,UPC-A或 LPC-E符号的 13 位与来自附加符号的 2 位或 与位的组合数据包
EAN-8数带包
GB/Z 19257—2003
4.3.2. 4交插二五码
交插二五码的修正字符的含义见表5。表 5 交插二五码修正字符的含义修县字符值
无校验学符确认
以 1C 为模进行校验,并传送
1 以 10 为模进行校验但不传送4. 3. 2. 5PDF417 和微 PDF417PI)F417 和徽 PDF417 修正字符的含义见表 6。含
表 6PDF417 和微 PDI417 修正字符的含义修正字符值
识读器按14年PIF117码润规范定义的协议设置识读器按EVV12925扩展解释的协议设置(所有数据字符92重复)识读器按 EVV12925基本解释的协议设置(数据宁符 92不重复)与128码相何第--位置为FNCT
与 128码相同:FNC1 在第一个字母或数宇对之后与128码相同:不包含PNC1
疗:修正字符值 3,4 和 5 只适用于微 PDF117。4. 3. 2. 6QR 码
QR码的修正字符的含义见表?。
表7码修正字符的含义
修正字符值
4. 3. 2. 7
MaxiCode
模式1符号
模式 2 符少,不执行 ECI 协议
模式2符号,执行 ECI协议
模式2符号,不执行ECI协议,第位置息含FNC1模式 2 符号,执行 ECI 协议第一位置题含 FNC1模式2符号,不执行FCI协议,第位置题含FNC1模式 2 符号,热行 E(I 协议,第一位置隐含 FNCtMaxiCode码的修正字衍的含义现表 8表 8MaxiCude 码修正字符的含义像正学符债
模式1或5符号
模式2或3符号
模式4或5符号.执行ECI协议
模式 2 或 3 符号,二级信息执行 ECI 协议义
供应链数据的传输与交换方式
GB/719257—2003
供应链管理的基本内容就是对信息流,物流、资金流进行控制,信息流的控制包括数据的采渠,传输和处理,其中据信息的快速谁确的传输是供应链管理的信息流通的保证。在供应链管理中有美数据的主要传输途径有以下儿种:传统EDI方式传输、电子邮件(F-mail)方式传输、XML方式传输以及二维条码形式传输(纸张EDI)。
与供应链数据传输与交换方式有关的标准参见附录A,供应链数据传输与交换方式的简单介绍参见附录BGB/Z19257—2003
A. 1与传统 ED[ 有关的标准
附录A
(资料性防录)
与供应链数据传输与交换方式有关的标准传统EDI相关标准主要有以下几个方面:1.1.1基标准
GH/T14915电子数据交换术
GB/T14805\用于行政,商业和运输业电子数据交换的应用级语法规则GB/T16703《月于行政,商业和运输业电子数据交换的语法实施指南(/T1597用于行政,商业和运输业电子数据交变换的报受设计规测TYKAONiKAca
C:B/T1485,1(用于行政、商业和运输业电子数据交换的应用级谐法规(语法版本号:4)第」部分:公用的语法规则及语法服务目录GR/T1405.2用士行收、商业和运输业电子数据交换的庞用级语法规则(语法版本号:4)第2部分:批试电子数据交换专用的语法规GB/T14805.3用于行政、商业和运输业电子数据交换的应用级语法规则(语法版本号:4)第3部分:交万式电子数据交换专用的语法规则》第部
B/T11805.4用于行政、商业种运输业电-数据交换的应用级语法规则(语法版本号:1)分:批式电子数据交换语法和服务报告报文3(B/T14805.5用于行政、商业和运输业电子数据交换的应用级语法规则(语法版本号:4)第5部分:批式电子数据交换安全规则(真窦性,完整性和抗抵赖性)GB/T14305.6用于行、商业利运输业电子数据交换的成用级语法规期(诺法版本号:4)第6部
分安全懿别相确认报文
GB/T14805,7用-F行政.商业和运输业电子数据交换的应期级语法舰测(法版本号:4)第7部分:批式电子数据交换安全规则(保密性)》G/T14305.8%用于行政,商业利运输业电子数据交换的成用级语法规则(语法版本号:4)第8部分,电子数摄交换中的相关数据》GB/114805.9《用F行政、商业和运输业电了数据交换的应用级语法规则(语法版本号:4)第9部分安全密钥和证书管理报文》
GH/T151916贸易数据元月录标准数据元)GR/T15G35.1用下行政、商业和运输业电了数据交换的复合数据元目录第1部分:批式电子数据交换复合数据元且录
G3/T15635.2&用于行政,商业和运翰业电子数据交换的复合数据元月录第2部分:交互式电子数据变换复合数据元月录
GB/T15634,1家用了行政、商业和运输业电了数据交换的段H录第1部分:批式电了数据交换段国录》
(B/T15634.2&用于行收.商业和运输业电子数据交换的股日录第2部分:交互试电子数据交换段日录》
GB/T16833%用于行政、商业利运输业电子数据交换的代码表)A.1.2单证标准
GB/T17298-1998单证标准编制规账CB/T14392--1993贸易单证样式”CB/T12393--1993《贸易单证中代码的位置》GB/15311.1-1994《中华人民共利国进口许可证格式”GB/T15311.2-1994中华人民共和国出口许可证格式》GB/T15310.11994外贸LI单证格式商业发票》GB/T15310.21994《外贸出口单证格式装箱单”
GB/T15310.3--1994《外贸出口单证格式装运声明离
GB/Z19257—2003
GH/T15310.4--1994*外贸出口单证格式中华人民共和国出口货物原产地证明”GB/T16561--1995《集装箱设备交接单》A.1.3报文标准
GR/T17184—19975船图积载图报文》GB/T17231—1998订购单报文》
GB/T17232—1998元收贷通知报文》GB/T17233—1998\发贷通知报文》G13/宁17302.1--1098中华人民共和国进目1许可证报文》GB/T17302.2—1998%中华人民共和国出口许可证报文》GB/T17303,1—1998*发票报文第1部分联合国标准发票报文》GB/T17303.2—1998《发票报文第2部分,国际贸易商业发票报文》GB/T17536—1998%订购单变更请求报文》GB/T175371998订购单应等报文
GB/T17703.21999国物流政府管理报文第2部分:一般原产地证明书报文#GB/T17703.31999国际物流政府管理报文第3部分:普惠制原产地证明书报文》GB/T177051999销售据报告报文》GB/T17706-1999#销售预测报文》GB/T17707·1999报价报文》
GB/T17708--1999报价请求报文》GB/T17709—1299库存报告报文》GB/T18124—2000质量数据报文)GB/T18125--2000交货计划报文》G13/T18128-2000《应用错误与确认报文G3/T18129--2000%价格/销售日录报文》GB/T18130-2000参与方信息报文》GB/T18157—2000%装销单报文》GB/T18715--2002《配送备货与货物移动报文》GB/T18716--2002《汇款通知报文(B/T187852002商业账单汇总报文》(B/I19255:2003运输状态报文》A.1.4UN/ECE 推荐标准
1.“联台国贸易单证释式
2.《贸易单证中的代码位置》
3.“ISO国家代冯——表示国家名称的代码》4.客国贸易简化组织\
5.“国际商会国际贸易术语解释通则INCOTERMS)的缩写1953版INCOTERMS 是字母代
GB/Z 19257-2003
6.《国际贸易套合式发票格式》7.“日期、时问和期限的数字表示”,《唯—标识代码方法学—UNIC\9.《表示货币的字母型代码》
10.名代码双
11.《国际危险品运输单证格式》12.简化海运单证程序措施》
13.《进日清算手续中的法律问题的简化14.非铅字形式的贸易单证的证实”15.简单运输标记\
16.《港口和其他地点的代码》
17.支付条款用缩略语—-PAYTERM18,《与国际贸易程序有关的简化施》19.《运输方式代码”
20.《计量单位代码\
21.《货物、包装和包装材料代码22.《标准托运说明书格式》
23.运费代码
+--FCC%
24.\运输状态代码的协调”
25.UN/FDIFACT标准的使用》
26.《电子数据交换的国际商用交换协议的样本》27.《装运前检验”
28.《运输工具类型代码
31.《电子商务协设议》
32.电子商务自律约定》
A. 2XML,标准
GB/T!4814:1993信息处本利办公系统:标准通用置标语言(SGM1)GB/T187932002%信息技术可扩展置标语言(XME)1.0GB/T18812一2002°EDI对象的MIME封装》EAV·UCC商业报文标准1. 0
EAX·UCC CPFR 商业报文标摊1. 0A.3二维条码标准
GR/T17172—1997&四—七条码》(FR/18284—2001《快速响应矩阵码》TYKAONTKAca-
(资料性附录)
供应链数据传输与交换方式的介绍B.1传统电子数据交换方式(EDI)B. 1. 1概述
GB/Z 19257-—2003
EDI(电子数据交换)是一种信息管理或处理的有效手段,它是对供应链上的信息进行选作的有效方法。
在 EDI 中信息的载体是 EDI 报文,它是对传统业务单证中数据的结构化和标准化,在供应链中涉及的FDI报文主要有参与方信息报文,价格销售只录报文,报价请求报文,报价报文、订购单报文、订购单应答报文、发货通知报文、收贷通知报文、发票报文、汇款通知报文等,这些报文基本保证了正常贸易业务中的数据往来的需求,
有FI报文的传输是通过增值网络来实现的,用户将所要传送的报文发送到专门处理信息的EDI服务中心,再出 FII服务中心将信息传递给日的用户。这样的网络保证了 FDI报文的准确,及时的传送而且能够满足商业数据的保密要求。B. 1.2EII 数据传输的优点
由于EDI报文具有结构化和标准化的特点,它非常适合白动数据处理的要求,通过EDI的实施可以快速获得信息,并进行处理,使企业能够提供更好的服务,减少纸面作业,更好地淘通和通讯,提高生产率,降低成本,EDI的实施还能为企业提供实质性的、战略性的好处,如改善运作、改善与客户的关系、提高对客户的响应,缩短事物处理周期、减少订货周期,并减少订货商期中的不确定性,增强企业的国际党争力。
B. 1. 3EDI 数据传输的缺点
EDI的缺点是投资较大,并且缺乏开放性。由于ELI报文是结构化和标推化的信息,其具体应用比较复杂,企业开发连接有数库与EIDI报文之问的翻译软件的难度较大,而·专业公司开发的通用翻译软件的成本高,而且由干使用专用的增值网络,其信息传输的支也比较大,通常只有规模很人的公可才有能力实施EDI,EII的巨大效益才能真正体现B.2可扩展置标语言(XML)方式
B.2.1概述
XMI(可扩展置标语旨)是W3C发布的--种语言。XMI,与HTMI.一样,也是源自 SGML.,它保阐了SVI.的80%的功能+使复杂程度降概了20%。它有着HTML语言所久缺的F大的伸缔性与灵活性。它是一种定义语言,使用君要以定义标记米描述文件中的数据元素,从面突破广TML固定标记集合的约束,使文件的内容更丰富,更复杂并组成个完整的倍息体系。XML的标准是为Web进行优化的开放标准·口前仍在发展之中,还很不完善,其主要相关的国际标推姑下:
扩展置标语言(XMI.)标准;
XMT.名域标准:
文档刘象模式(DOM)标准:
扩展格式语音(XSI.)标准;
扩展接语言(XI.I)标推:
XMt.指针语音(Xpointcr)标准:GB/%19257—2003
R.2.2XMI.数据传输的优点
HirKAoNrKAca-
XMI.具有优于传统FDI的独特优势,其卡富的格式语言可以描述不同类型的单据。XMI.语言的安全性能很高,结构化的文,文档送至we的数据可以被加密:并耳很容易附加上数孚名。XMI.的另个优点是其运行成本低,相对复杂的 FII而言,XML,的使用要简单的多,而且其运行成本要低,因为它不需要增痘网络的帮助,薄过互联两就可实施数据的传输,B.2.3XML数据传输的缺点
由于XML使用方便,应用广泛山成本低廉.能够使中小企业轻松地加人到电子商务中。但目前XML的应用也存在,定的局限性,这首先表现在其际准的不完善上.最然XML的发展很快,相应的标推也在不断建立,但还是有不够完善的地方,相信待XML更加完善后,其应用规模会迅速扩大。其次,尽管XML语言具有简单使用的特点,但它的应用还是需要一定的专业知认的,通常带要专人负责信息传递和处理工作,这对娜些相对规模很小的公司而言,还是有一定难度的。B.3电子邮件(E-mail)方式
B,3.1概述
用电子邮件方式传输数据,是最简单的供应链管理数据传输方式,其操作方式也极为简单,企业只需将需要的数据(如订购单等)生成普通的电了邮件,再将其发送给相应的究易伙伴邸可,我们通带称其为半白动化的数据传输方式。因为采用电了邮件方式传输数锯时,除了数据的传输是自动完成的以外,邮件的生以及接收后的数据处理都需要人T来1预。B,3.2电子邮件方式数据传输的优点对于已经具有计算机应用系统的用户来说,使用电子邮件传输数据的成本几乎可以忽略不计。用了邮件传输数据的方式以其简单的燥作和低廉的运行成本,特别适合于小型企业使用。B.3.3电子邮件方式数据传输的缺点电了邮件方式的缺点的十分明显,芦先是数据的安全性较差,互联网七电子邮件的传輪是有一定的安全性问题的,信件的丢尖也时有发生,电子邮件也不具备数据签名等识别功能,数据的靠性也不能够完全保证。使用电子邮件传输数据的另一个缺点是难以实现接收数据的自动处理,使正作效率有所降低·由于邮件收发的后性,数据有时候难以保证被及时处理。B.4二维条码方式
B.4.1概述
一维条码形式传输(纸间EII)数据是一种新兴的数据表示方式,可用丁数据传输:随脊二继条码技术的不断成熟和创新,一维条码所能表示的数据容邑也在不断增加,以月前比较流行的PDF41?和QR码为例,它们所能表示的最大数据容量分别为1850和4296个文本字符,其数据容员完全可以容纳小型的数据文件,这就为利而二维条码传输供应链管理的数据倍总蔓是了基础:用二维条码彤式传输数据的具体运作是这样的,企业将所要传送的信息(如订购单)生成标准化的信息,它可以是FD报文,也可以是资易伙伴间约定的结构化信息,将这样的信息内容生成二维条码符号·这毕系码符号逝赏是打地在传统的纸制单上(如订胸单,发贷题知单等),随后,企业就间以将这些制单证涵过邮奇、传桌等方式发送到相关的贸易伙伴挪单:贸易伙伴在收到这些单证后只须扫插单证十的条码符孕,就可以将单证上所有的数据内容-欲输人到自已的计算机中进行处理,B.4.2三维条码形式数据传输的优点二經条码形式输数据的优点是实施简单:使数据的输人快速,准确,避免了手上操作可能产生的差错:很好地解决了数据录人的瓶颈问题,由于二维条码通常是渐如在所表示信息的货物[的,描述的信息与货物能够同时到达,保证了物流与信总流的致性。8.4.3二维条码形式数据传输的缺点
小提示:此标准内容仅展示完整标准里的部分截取内容,若需要完整标准请到上方自行免费下载完整标准文档。
中华人民共和国国家标准化指导性技术文件GB/Z19257-2003
供应链数据传输与交换
Data transmission and interchange in supply chain2003-07-25发布
华人民共和国
国家质量监肇检验检疫总局
2003-12-01实施
GB/Z19257--2003
irkoNrKca
本指导性技术文件是根据2000年国家标准制修订计划制定的:主要介绍了在供应键管理的数据采集中对识读设备的韧始化案以及供盛链数据传输与变接方式的简单介绍和比较:在对识读设没爸的初始化方案中,重点介绍了码制标识符的内容,列出了现在应用的所有码制的码制标识符中的代码宇符,码制标识符的内容采用了IS[5424:2000\信息技术门动识别与数据采集技术数据载体标识符(括码制标识符)》的内容,IS)15424中不仪列出了且前已存在所右码制的码制标识符.还列出了码制标识符中修正学符的所有含义,在本标准的编制过程中,仅选择了那些在供应链中常用的码制,对它们的修止学符含义进行了详细的介绍。供成链数据传输与交换方式的介军中,介绍了目前应用丁供应链数据传输与交换的4种方式列出了与这4种数传输与交换方式有关的国家标准和相关规范,并对它们进行了简单的比较。由于我国月前在这方面的应用程度非常有限,我们无法对这4种方式进行定量的比较,而且这种定量的比较出不适于作为标准的内容出现,因此在本指导性文件均只进行了定性的介绍和比较
本指导性技术文件仅供参考,有关对本指导性技术文件的建议和意见,问国务院标准化行政注管部门反映
本指导性技术的录A和附录H是资料性附录。本指导性技术文件由中国物品编码中心提出并如几。本措导性技术文件起障单位:中国物鼠编码中心本指导性技术文件主要起萨人:郭卫华、张成海、李建辉,李素彩1范围
供应链数据传输与交换
GB/Z19257—2003
本指导性技术文件规定了在供应链中数据传输与交接的技术性指导,主要包括在条码码制标认符:以及在供应链中数据传与交换方式的选择。本指导性技术文件适用于供应链中数据的采集,传输与交换,2规范性引用文件
下列文件中的条款通过本指导性技术文件的引用面成为本指导性技术文件的条款,凡足注日期的引用文件,其随后所有的修效单(不包括勘误的内容)或修订版均不造用于本指导性技术义件,然而、鼓励根据本指异性技术文性达成协议的各方研究是否可使用这些文件的最新版本,乱是不注目期的乐文件.其最新版本适用于本指导性技术文件。GB/T12905条码术语
ISO/IEC15424:2000信息技术自动识别与数据采集技术数据载体标识符(包拆码制标识符)
3术语和定义
GB/T12905定义的术语以及下列术语和定义适用于本标准。3. 1
F symbolngy ldentifier
码制标识符
码制标识符是出识议设备加在条码符号的数据内容前面的ASCII学符串。用于标识不侗的码制,其内容包括标志学符、代码字符和修止字符。3.2
Fflag charaeter
标志字符
码制标识符的第个字符,用于指示它以及其后的字符为码制标识符。3.3
Fcode character
代码字符
码制标识符的第二个宁符,用于指示所识读的条码符号约码制:3.4
修正字符modifier claracters
码制标识符中在代码字符之后的剩余字符。4码制标识符
当识读设备对条码符号进行识读时,要求识读设备不仅能够对所认读的条码符号正确译码,还能够自动在译码数据的前面加1:码制识别符。4.1码制标识符的结构
码制标识符的结构如下:
其中:I为码衛标识符标志字符(ASC11值为93)C为代码学符
GB/Z 19257—2003
nl...为修正字符
4.2代码字符
码制标识符中代码字符的数搬内容见表!表1代码字符的内容
代码字符
4.3修正字符
Telepen
i28码
Cede One
EAN/UTC
库德巴
交插五码
LGK码
\DF41? 利微 PDF41?
Colablck
Plesscy Code
直接 25(起始/终止代码为 2条)育接 25(起始/止代码为3条)
MaxiCole
其他条
系统扩充
非条码
4. 3.1修正字符的作用
代码字符
TrKAONiKAca-
Charnel Code
数裙知阵码 Dala Matrix
Azter Ctde
有些码制包含一些可选择的特征,为了使相关设备能够正确处理信息,需要在接收信息时措明这些选项。每种码制有一套不同的特征选项。这些选项用修正符表示,不同的字符值代表不同的含义。
4.3.2修正宇符的含文
本节规定了在供应链管理中常用的表示信息的不同码制中修正字符的具体含义。有关内容的更详细的解释,请参考具体码制的相关标推或规范,本没有涉及的其他码制的码制标识符中修正字符的具体含义请参见 IS0/IEC 1E424.4. 3. 2. 1128 码
128码的修正字符的含义见表2。表 2128 码修正字符的含义
修正字符值
GB/Z 19257—2003
标准数据包,起始字符后的第一或第二,符号符位置没有 FNCI 亨符EAN/L:CC 128 数据包,起始字符后的第一个符导字符为 FNC1 字符起始字符后的第 :个符母字符为 FNC1 字符根据国际蟾血规范执行的链接数据数据矩阵码(Data Matrix)
4, 3. 2, 2
数据矩阵码的修正字符的含义见表3,表3数据矩阵码修正字符的含义
修正字符道
4. 3. 2. 3EAN/UPC: 码
ECCco0-140
ECC 200
ECC.200,第+-或第孔位置为FVC1FCC 2M),第二或第些为 FVGI
ECC200,执行ECI协议
ECC200,第或第五位置为FNC1,执行ECI协议FECC 230,第二或第六佗置为 FNC1.执行 ECI协议带有附加信息的 EAN/UPC 符号被视为2 个符号,第一个为主数据包,第二个符号为 2 或5 位的附数据。这两个符号每个要有自已的码制标识符并分别传送,另外,也可选择将两个符号作为一个数锯包传送,
EAN/UPC码的修正字符的含义见表4。表 4EAN/UPC码修正字符的含义
修正字符值
完整 EAN格式的标难数据包,即 FAN 13,UPC-A 和 UPC-F 的 13位数据(不包括附剂效据)Www.bzxZ.net
「使为 2 位附加数据
!仅为5 位附加数据
来自EAN-13,UPC-A或 LPC-E符号的 13 位与来自附加符号的 2 位或 与位的组合数据包
EAN-8数带包
GB/Z 19257—2003
4.3.2. 4交插二五码
交插二五码的修正字符的含义见表5。表 5 交插二五码修正字符的含义修县字符值
无校验学符确认
以 1C 为模进行校验,并传送
1 以 10 为模进行校验但不传送4. 3. 2. 5PDF417 和微 PDF417PI)F417 和徽 PDF417 修正字符的含义见表 6。含
表 6PDF417 和微 PDI417 修正字符的含义修正字符值
识读器按14年PIF117码润规范定义的协议设置识读器按EVV12925扩展解释的协议设置(所有数据字符92重复)识读器按 EVV12925基本解释的协议设置(数据宁符 92不重复)与128码相何第--位置为FNCT
与 128码相同:FNC1 在第一个字母或数宇对之后与128码相同:不包含PNC1
疗:修正字符值 3,4 和 5 只适用于微 PDF117。4. 3. 2. 6QR 码
QR码的修正字符的含义见表?。
表7码修正字符的含义
修正字符值
4. 3. 2. 7
MaxiCode
模式1符号
模式 2 符少,不执行 ECI 协议
模式2符号,执行 ECI协议
模式2符号,不执行ECI协议,第位置息含FNC1模式 2 符号,执行 ECI 协议第一位置题含 FNC1模式2符号,不执行FCI协议,第位置题含FNC1模式 2 符号,热行 E(I 协议,第一位置隐含 FNCtMaxiCode码的修正字衍的含义现表 8表 8MaxiCude 码修正字符的含义像正学符债
模式1或5符号
模式2或3符号
模式4或5符号.执行ECI协议
模式 2 或 3 符号,二级信息执行 ECI 协议义
供应链数据的传输与交换方式
GB/719257—2003
供应链管理的基本内容就是对信息流,物流、资金流进行控制,信息流的控制包括数据的采渠,传输和处理,其中据信息的快速谁确的传输是供应链管理的信息流通的保证。在供应链管理中有美数据的主要传输途径有以下儿种:传统EDI方式传输、电子邮件(F-mail)方式传输、XML方式传输以及二维条码形式传输(纸张EDI)。
与供应链数据传输与交换方式有关的标准参见附录A,供应链数据传输与交换方式的简单介绍参见附录BGB/Z19257—2003
A. 1与传统 ED[ 有关的标准
附录A
(资料性防录)
与供应链数据传输与交换方式有关的标准传统EDI相关标准主要有以下几个方面:1.1.1基标准
GH/T14915电子数据交换术
GB/T14805\用于行政,商业和运输业电子数据交换的应用级语法规则GB/T16703《月于行政,商业和运输业电子数据交换的语法实施指南(/T1597用于行政,商业和运输业电子数据交变换的报受设计规测TYKAONiKAca
C:B/T1485,1(用于行政、商业和运输业电子数据交换的应用级谐法规(语法版本号:4)第」部分:公用的语法规则及语法服务目录GR/T1405.2用士行收、商业和运输业电子数据交换的庞用级语法规则(语法版本号:4)第2部分:批试电子数据交换专用的语法规GB/T14805.3用于行政、商业和运输业电子数据交换的应用级语法规则(语法版本号:4)第3部分:交万式电子数据交换专用的语法规则》第部
B/T11805.4用于行政、商业种运输业电-数据交换的应用级语法规则(语法版本号:1)分:批式电子数据交换语法和服务报告报文3(B/T14805.5用于行政、商业和运输业电子数据交换的应用级语法规则(语法版本号:4)第5部分:批式电子数据交换安全规则(真窦性,完整性和抗抵赖性)GB/T14305.6用于行、商业利运输业电子数据交换的成用级语法规期(诺法版本号:4)第6部
分安全懿别相确认报文
GB/T14805,7用-F行政.商业和运输业电子数据交换的应期级语法舰测(法版本号:4)第7部分:批式电子数据交换安全规则(保密性)》G/T14305.8%用于行政,商业利运输业电子数据交换的成用级语法规则(语法版本号:4)第8部分,电子数摄交换中的相关数据》GB/114805.9《用F行政、商业和运输业电了数据交换的应用级语法规则(语法版本号:4)第9部分安全密钥和证书管理报文》
GH/T151916贸易数据元月录标准数据元)GR/T15G35.1用下行政、商业和运输业电了数据交换的复合数据元目录第1部分:批式电子数据交换复合数据元且录
G3/T15635.2&用于行政,商业和运翰业电子数据交换的复合数据元月录第2部分:交互式电子数据变换复合数据元月录
GB/T15634,1家用了行政、商业和运输业电了数据交换的段H录第1部分:批式电了数据交换段国录》
(B/T15634.2&用于行收.商业和运输业电子数据交换的股日录第2部分:交互试电子数据交换段日录》
GB/T16833%用于行政、商业利运输业电子数据交换的代码表)A.1.2单证标准
GB/T17298-1998单证标准编制规账CB/T14392--1993贸易单证样式”CB/T12393--1993《贸易单证中代码的位置》GB/15311.1-1994《中华人民共利国进口许可证格式”GB/T15311.2-1994中华人民共和国出口许可证格式》GB/T15310.11994外贸LI单证格式商业发票》GB/T15310.21994《外贸出口单证格式装箱单”
GB/T15310.3--1994《外贸出口单证格式装运声明离
GB/Z19257—2003
GH/T15310.4--1994*外贸出口单证格式中华人民共和国出口货物原产地证明”GB/T16561--1995《集装箱设备交接单》A.1.3报文标准
GR/T17184—19975船图积载图报文》GB/T17231—1998订购单报文》
GB/T17232—1998元收贷通知报文》GB/T17233—1998\发贷通知报文》G13/宁17302.1--1098中华人民共和国进目1许可证报文》GB/T17302.2—1998%中华人民共和国出口许可证报文》GB/T17303,1—1998*发票报文第1部分联合国标准发票报文》GB/T17303.2—1998《发票报文第2部分,国际贸易商业发票报文》GB/T17536—1998%订购单变更请求报文》GB/T175371998订购单应等报文
GB/T17703.21999国物流政府管理报文第2部分:一般原产地证明书报文#GB/T17703.31999国际物流政府管理报文第3部分:普惠制原产地证明书报文》GB/T177051999销售据报告报文》GB/T17706-1999#销售预测报文》GB/T17707·1999报价报文》
GB/T17708--1999报价请求报文》GB/T17709—1299库存报告报文》GB/T18124—2000质量数据报文)GB/T18125--2000交货计划报文》G13/T18128-2000《应用错误与确认报文G3/T18129--2000%价格/销售日录报文》GB/T18130-2000参与方信息报文》GB/T18157—2000%装销单报文》GB/T18715--2002《配送备货与货物移动报文》GB/T18716--2002《汇款通知报文(B/T187852002商业账单汇总报文》(B/I19255:2003运输状态报文》A.1.4UN/ECE 推荐标准
1.“联台国贸易单证释式
2.《贸易单证中的代码位置》
3.“ISO国家代冯——表示国家名称的代码》4.客国贸易简化组织\
5.“国际商会国际贸易术语解释通则INCOTERMS)的缩写1953版INCOTERMS 是字母代
GB/Z 19257-2003
6.《国际贸易套合式发票格式》7.“日期、时问和期限的数字表示”,《唯—标识代码方法学—UNIC\9.《表示货币的字母型代码》
10.名代码双
11.《国际危险品运输单证格式》12.简化海运单证程序措施》
13.《进日清算手续中的法律问题的简化14.非铅字形式的贸易单证的证实”15.简单运输标记\
16.《港口和其他地点的代码》
17.支付条款用缩略语—-PAYTERM18,《与国际贸易程序有关的简化施》19.《运输方式代码”
20.《计量单位代码\
21.《货物、包装和包装材料代码22.《标准托运说明书格式》
23.运费代码
+--FCC%
24.\运输状态代码的协调”
25.UN/FDIFACT标准的使用》
26.《电子数据交换的国际商用交换协议的样本》27.《装运前检验”
28.《运输工具类型代码
31.《电子商务协设议》
32.电子商务自律约定》
A. 2XML,标准
GB/T!4814:1993信息处本利办公系统:标准通用置标语言(SGM1)GB/T187932002%信息技术可扩展置标语言(XME)1.0GB/T18812一2002°EDI对象的MIME封装》EAV·UCC商业报文标准1. 0
EAX·UCC CPFR 商业报文标摊1. 0A.3二维条码标准
GR/T17172—1997&四—七条码》(FR/18284—2001《快速响应矩阵码》TYKAONTKAca-
(资料性附录)
供应链数据传输与交换方式的介绍B.1传统电子数据交换方式(EDI)B. 1. 1概述
GB/Z 19257-—2003
EDI(电子数据交换)是一种信息管理或处理的有效手段,它是对供应链上的信息进行选作的有效方法。
在 EDI 中信息的载体是 EDI 报文,它是对传统业务单证中数据的结构化和标准化,在供应链中涉及的FDI报文主要有参与方信息报文,价格销售只录报文,报价请求报文,报价报文、订购单报文、订购单应答报文、发货通知报文、收贷通知报文、发票报文、汇款通知报文等,这些报文基本保证了正常贸易业务中的数据往来的需求,
有FI报文的传输是通过增值网络来实现的,用户将所要传送的报文发送到专门处理信息的EDI服务中心,再出 FII服务中心将信息传递给日的用户。这样的网络保证了 FDI报文的准确,及时的传送而且能够满足商业数据的保密要求。B. 1.2EII 数据传输的优点
由于EDI报文具有结构化和标准化的特点,它非常适合白动数据处理的要求,通过EDI的实施可以快速获得信息,并进行处理,使企业能够提供更好的服务,减少纸面作业,更好地淘通和通讯,提高生产率,降低成本,EDI的实施还能为企业提供实质性的、战略性的好处,如改善运作、改善与客户的关系、提高对客户的响应,缩短事物处理周期、减少订货周期,并减少订货商期中的不确定性,增强企业的国际党争力。
B. 1. 3EDI 数据传输的缺点
EDI的缺点是投资较大,并且缺乏开放性。由于ELI报文是结构化和标推化的信息,其具体应用比较复杂,企业开发连接有数库与EIDI报文之问的翻译软件的难度较大,而·专业公司开发的通用翻译软件的成本高,而且由干使用专用的增值网络,其信息传输的支也比较大,通常只有规模很人的公可才有能力实施EDI,EII的巨大效益才能真正体现B.2可扩展置标语言(XML)方式
B.2.1概述
XMI(可扩展置标语旨)是W3C发布的--种语言。XMI,与HTMI.一样,也是源自 SGML.,它保阐了SVI.的80%的功能+使复杂程度降概了20%。它有着HTML语言所久缺的F大的伸缔性与灵活性。它是一种定义语言,使用君要以定义标记米描述文件中的数据元素,从面突破广TML固定标记集合的约束,使文件的内容更丰富,更复杂并组成个完整的倍息体系。XML的标准是为Web进行优化的开放标准·口前仍在发展之中,还很不完善,其主要相关的国际标推姑下:
扩展置标语言(XMI.)标准;
XMT.名域标准:
文档刘象模式(DOM)标准:
扩展格式语音(XSI.)标准;
扩展接语言(XI.I)标推:
XMt.指针语音(Xpointcr)标准:GB/%19257—2003
R.2.2XMI.数据传输的优点
HirKAoNrKAca-
XMI.具有优于传统FDI的独特优势,其卡富的格式语言可以描述不同类型的单据。XMI.语言的安全性能很高,结构化的文,文档送至we的数据可以被加密:并耳很容易附加上数孚名。XMI.的另个优点是其运行成本低,相对复杂的 FII而言,XML,的使用要简单的多,而且其运行成本要低,因为它不需要增痘网络的帮助,薄过互联两就可实施数据的传输,B.2.3XML数据传输的缺点
由于XML使用方便,应用广泛山成本低廉.能够使中小企业轻松地加人到电子商务中。但目前XML的应用也存在,定的局限性,这首先表现在其际准的不完善上.最然XML的发展很快,相应的标推也在不断建立,但还是有不够完善的地方,相信待XML更加完善后,其应用规模会迅速扩大。其次,尽管XML语言具有简单使用的特点,但它的应用还是需要一定的专业知认的,通常带要专人负责信息传递和处理工作,这对娜些相对规模很小的公司而言,还是有一定难度的。B.3电子邮件(E-mail)方式
B,3.1概述
用电子邮件方式传输数据,是最简单的供应链管理数据传输方式,其操作方式也极为简单,企业只需将需要的数据(如订购单等)生成普通的电了邮件,再将其发送给相应的究易伙伴邸可,我们通带称其为半白动化的数据传输方式。因为采用电了邮件方式传输数锯时,除了数据的传输是自动完成的以外,邮件的生以及接收后的数据处理都需要人T来1预。B,3.2电子邮件方式数据传输的优点对于已经具有计算机应用系统的用户来说,使用电子邮件传输数据的成本几乎可以忽略不计。用了邮件传输数据的方式以其简单的燥作和低廉的运行成本,特别适合于小型企业使用。B.3.3电子邮件方式数据传输的缺点电了邮件方式的缺点的十分明显,芦先是数据的安全性较差,互联网七电子邮件的传輪是有一定的安全性问题的,信件的丢尖也时有发生,电子邮件也不具备数据签名等识别功能,数据的靠性也不能够完全保证。使用电子邮件传输数据的另一个缺点是难以实现接收数据的自动处理,使正作效率有所降低·由于邮件收发的后性,数据有时候难以保证被及时处理。B.4二维条码方式
B.4.1概述
一维条码形式传输(纸间EII)数据是一种新兴的数据表示方式,可用丁数据传输:随脊二继条码技术的不断成熟和创新,一维条码所能表示的数据容邑也在不断增加,以月前比较流行的PDF41?和QR码为例,它们所能表示的最大数据容量分别为1850和4296个文本字符,其数据容员完全可以容纳小型的数据文件,这就为利而二维条码传输供应链管理的数据倍总蔓是了基础:用二维条码彤式传输数据的具体运作是这样的,企业将所要传送的信息(如订购单)生成标准化的信息,它可以是FD报文,也可以是资易伙伴间约定的结构化信息,将这样的信息内容生成二维条码符号·这毕系码符号逝赏是打地在传统的纸制单上(如订胸单,发贷题知单等),随后,企业就间以将这些制单证涵过邮奇、传桌等方式发送到相关的贸易伙伴挪单:贸易伙伴在收到这些单证后只须扫插单证十的条码符孕,就可以将单证上所有的数据内容-欲输人到自已的计算机中进行处理,B.4.2三维条码形式数据传输的优点二經条码形式输数据的优点是实施简单:使数据的输人快速,准确,避免了手上操作可能产生的差错:很好地解决了数据录人的瓶颈问题,由于二维条码通常是渐如在所表示信息的货物[的,描述的信息与货物能够同时到达,保证了物流与信总流的致性。8.4.3二维条码形式数据传输的缺点
小提示:此标准内容仅展示完整标准里的部分截取内容,若需要完整标准请到上方自行免费下载完整标准文档。
标准图片预览:





- 热门标准
- 国家标准(GB)
- GB/T30917—2014 /ISo 29941:2010 天然胶乳橡胶避孕套中可迁移亚硝胺的测定
- GB/T12777-1999 金属波纹管膨胀节通用技术条件
- GB15193.5-2003 骨髓细胞微核试验
- GB/T29633.4-2020 南极地名 第4部分:罗马字母拼写
- GB/T43225-2023 空间物体登记要求
- GB4706.3-1986 家用和类似用途电器的安全食物搅碎器及类似用途电器的特殊要求
- GB15985-1995 丝虫病诊断标准及处理原则
- GB19159-2003 车用液化石油气
- GB/T7407-1997 中国及世界主要海运贸易港口代码
- GB1913.2-1990 漂白浸渍绝缘纸
- GB14287.4-2014 电气火灾监控系统 第4部分:故障电弧探测器
- GB5237.3-2008 铝合金建筑型材 第3部分:电泳涂漆型材
- GB/T39964-2021 造纸行业能源管理体系实施指南
- GB/T9771.6-2020 通信用单模光纤 第6部分:宽波长段 光传输用非零色散单模光纤特性
- GB/T43929-2024 空间用纤维光学器件测试指南
- 行业新闻
请牢记:“bzxz.net”即是“标准下载”四个汉字汉语拼音首字母与国际顶级域名“.net”的组合。 ©2025 标准下载网 www.bzxz.net 本站邮件:bzxznet@163.com
网站备案号:湘ICP备2025141790号-2
网站备案号:湘ICP备2025141790号-2