- 您的位置:
- 标准下载网 >>
- 标准分类 >>
- 国家标准(GB) >>
- GB/T 43701-2024滑雪场地 滑雪道安全防护规范
标准号:
GB/T 43701-2024
标准名称:
滑雪场地 滑雪道安全防护规范
标准类别:
国家标准(GB)
英文名称:
Ski area—Specification for safety protection of skiing slope标准状态:
现行-
发布日期:
2024-03-15 -
实施日期:
2024-10-01 出版语种:
简体中文下载格式:
.pdf .zip下载大小:
1.35 MB
标准ICS号:
家用和商用设备、文娱、体育>>运动设备和设施>>97.220.10运动设施中标分类号:
轻工、文化与生活用品>>文教、体育、娱乐用品>>Y55体育设施及器械
点击下载
标准简介:
本文件规定了滑雪道的分类与分级、滑雪道的设置、安全防护设施的设置、安全保障设施的设置、标志,描述了证实方法。
本文件适用于向大众开放的滑雪场对滑雪道安全方面的设置、管理和维护。
本文件不适用于旱地滑雪场及滑雪模拟机。
部分标准内容:
ICS_ 97. 220. 10
CCsY 55
中华人民共和国国家标准
滑雪场地
43701—2024
滑雪道安全防护规范下载标准就来标准下载网
Ski areaSpecification for safety protection of sking slope2024-03-15发布
国家市场监督管理总局
国家标准化管理委员会
2024-10-01实施
规范性引用文件
术语和定义
滑雪道的分类与分级
滑雪道的设置
基本要求
高山滑雪道
自由式滑雪道
越野滑雪道
安全防护设施的设置
安全防护设施分类
安全网
防护垫
组合应用
安全保障设施的设置
滑雪道难度等级及里程标志
安全标志
证实方法
GB/T43701—2024
GB/T43701—2024
本文件按照GB/T1.1一2020《标准化工作导则第1部分:标准化文件的结构和起草规则》的规定起草。
请注意本文件的某些内容可能涉及专利。本文件的发布机构不承担识别专利的责任。本文件由国家体育总局提出。
本文件由全国体育标准化技术委员会(SAC/TC456)归口。本文件起草单位:国家体育总局体育科学研究所、国家体育总局冬季运动管理中心、国家体育总局体育器材装备中心、北京雪帮雪业企业管理有限公司、江苏中正检测股份有限公司、北京国体世纪质量认证中心有限公司、山西省体育发展中心、北京市科学技术研究院城市安全与坏境科学研究所、河北省产品质量监督检验研究院、甘肃省冬季运动管理中心、黑龙江冰雪体育职业学院。本文件主要起草人:黄希发、刘辰宇、侯亮、伍斌、殷进福、程宏军、陈晓巍、宋雪阳、赵英魁、刘晓东、申宝华、谢昱姝、张璐怡、钱俊、傅杰、宋天培、付雪莲、刘津成、代宝乾、杨玮、张学谦、洪扬、杨永生、刘贵宝、赵景程、张熔轩、张秀红、葛小云。Ⅲ
1范围
滑雪场地滑雪道安全防护规范
GB/T43701—2024
木文件规定了滑雪道的分类与分级、滑雪道的设置、安全防护设施的设置、安全保障设施的设置、标志,描述了证实方法。
本文件适用于向大众开放的滑雪场对滑雪道安全方面的设置、管理和维护。本文件不适用于旱地滑雪场及滑雪模拟机。规范性引用文件
下列文件中的内容通过文中的规范性引用而构成本文件必不可少的条款。其中,注日期的引用文件,仅该日期对应的版本适用于本文件;不注日期的引用文件,其最新版本(包括所有的修改单)适用于本文件。
GB12352
GB19079.6
客运架空索道安全规范
体育场所开放条件与技术要求
第6部分:滑雪场所
GB/T21714.1
GB/T40232
GB/T43702
GB/T43703
GB50057
术语和定义
雷电防护第1部分:总则
冰雪运动场所用安全标志
滑雪场地防护垫的安全要求和试验方法滑雪场地安全网的安全要求和试验方法建筑物防雷设计规范
下列术语和定义适用于本文件。3.1
滑雪道skiing slope
开展滑雪运动的专门滑行区域。[来源:GB19079.6—2013,3.4,有修改]3.2
高山滑雪道alpine skiing slope有一定高度差,地形相对平坦,适合滑雪者以滑雪板、雪鞋、固定器和滑雪杖为主要用具,做回转滑行的滑雪道。
自由式滑雪道freestyle sking slope在平坦的滑雪道上做出了一定造型或设置了一定的障碍道具,适合滑雪者以双板或单板为主要用具自由滑行的滑雪道。
注:自由式滑雪道包括地形公园、大众蘑菇道、U型池、波浪道等。3.4
终点停止区
Kstopzone
滑雪道终端滑行停止区域。
GB/T43701—2024
[来源:GB19079.6—2013,3.5]
地形公园terrain park
专门为自由式滑雪者建立的滑行区域。注:可设有跳台、U型池、人工障碍道具等。3.6
大众蘑菇道
mogul slope
由布满雪包的坡道和跳台构成的自由式雪上技巧场地。3.7
halfpipe
U型池
在滑雪道上由槽底、过渡区、槽壁、槽顶平台和外围安全护网构造的U型槽道。3.8
波浪道
waveslope
在滑雪道上建造的一段波浪形场地。3.9
A网netA
架设在滑雪道最外侧,用来降低比赛风险的防护网。3.10
B网net B
架设在滑雪道内侧,用来防止人、物冲出滑雪道的防护网。3.11
c 网?net C
用来区分区域、设置通道、引导交通、人流控制的防护网。滑雪道的分类与分级
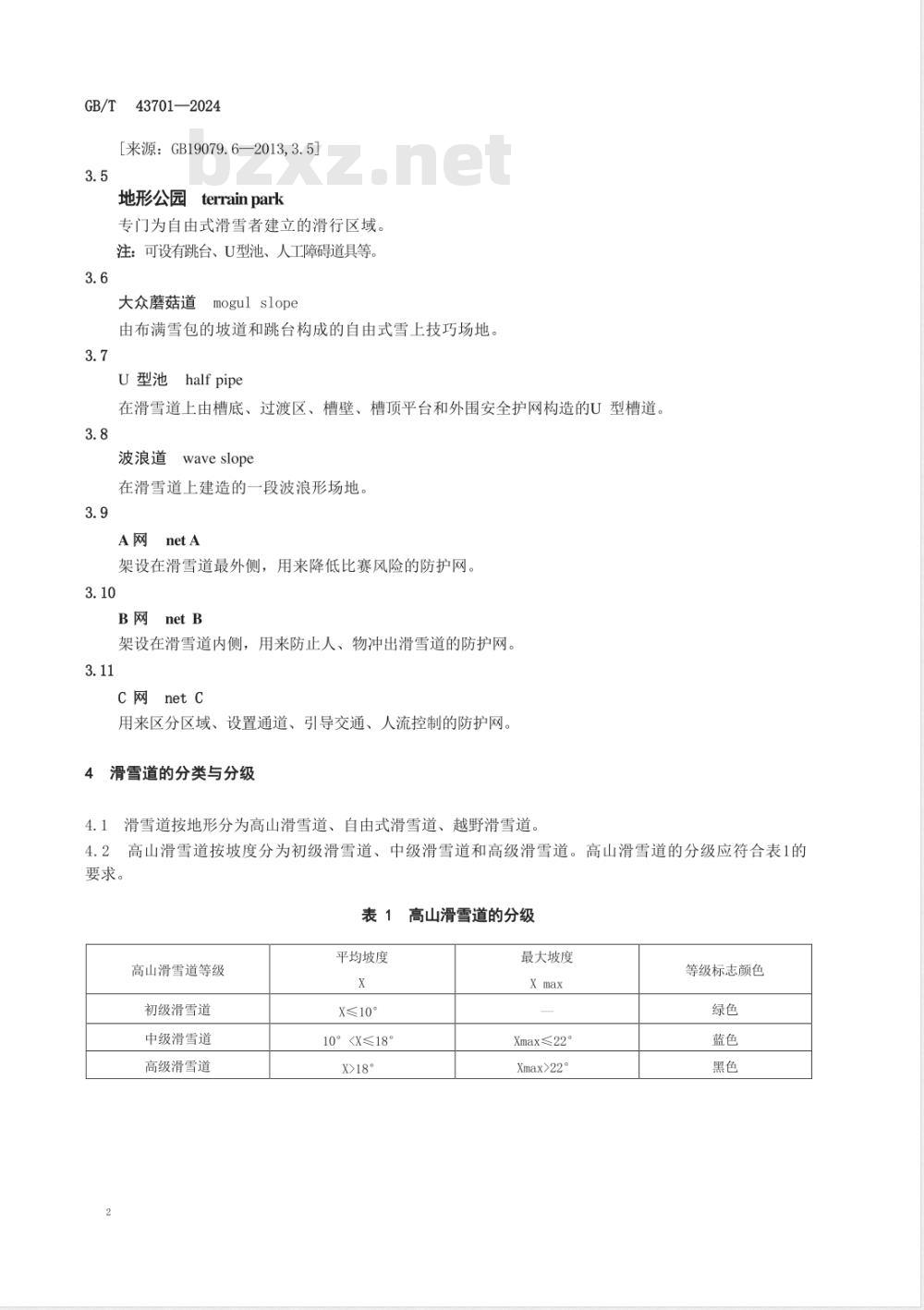
4.1滑雪道按地形分为高山滑雪道、自由式滑雪道、越野滑雪道。4.2高山滑雪道按坡度分为初级滑雪道、中级滑雪道和高级滑雪道。高山滑雪道的分级应符合表1的要求。
表1高山滑雪道的分级
高山滑雪道等级
初级滑雪道
中级滑雪道
高级滑雪道
平均坡度
X≤10°
10°x>18°
最大坡度
Xmax≤22°
Xmax>22°
等级标志颜色
5滑雪道的设置
5.1基本要求
5.1.1滑雪道设置应符合GB19079.6的相关规定。5.1.2滑雪道应与其他娱乐项目隔离,有明确的隔离措施。5.1.3除自由式滑雪中障碍道具外,滑雪道不应设置可对滑雪造成阻碍的设备设施。5.1.4不应有逆行滑雪道,滑雪道不应与拖牵运行路线存在交叉。5.1.5因故需要关闭的滑雪道,应用围栏封闭该滑雪道。5.1.6室外滑雪道宜选择风量较小,或滑雪道被山体和树林遮掩的地方建设。5.2高山滑雪道
GB/T43701—2024
新建初级滑雪道的终点停止区长度应不小于40m。已建成的雪场,终点停止区长度不足40m5.2.1
的,应根据实际情况强化防护措施。5.2.2滑雪道出现交会、分叉的地方,视野应开阔。5.2.3室内滑雪道的最高点距屋顶结构下弦完成面或顶棚吊顶下的垂直距离应不小于4m。5.2.4滑雪道不宜有急转弯。
5.3自由式滑雪道
自由式滑雪道应单独设置,并与其他滑雪道进行隔离。5.3.1
5.3.2自由式滑雪道入口处应设置醒目的准入警示标志。波浪道与跳台的边缘处应有醒目的安全提示。
5.3.3地形公园、U型池、跳台等区域应设置专人管理或固定巡逻点,5.3.4U型池场地符合下列要求:-U型池坡度应不大于17°,宜不小于14°;一U型池底部雪层压实厚度应不小于50cm;-场地双侧不应形成陡壁:
场地周围5m之内不应有障碍物:终点停止区应开阔。
5.3.5修建滑雪场内的地形公园、大众蘑菇道、波浪道等,应建在宽阔无障碍地段,并有足够的停止区域。
5.4越野滑雪道
5.4.1应修建在起伏的地形区域,平地、上坡、下坡各约占三分之一,避免单调而过长的平地滑行、难度过大的急陡坡滑降,以及连续较长距离的登行。5.4.2下坡的坡度应小于8°。
5.4.3线路宽度宜大于3m,滑雪道可设置为往返式或环状,顺时针滑行。6安全防护设施的设置
6.1安全防护设施分类
滑雪道的安全防护设施主要分为安全网、防护垫,安全网分为A网、B网和C网,防护垫分为I类3
GB/T43701—2024
和II类。
6.2安全网
安全网的安全要求应符合GB/T43703的要求。6.2.1
6.2.2安全网在设置时应保持网面紧绷,不应出现松垮、缝隙等情况。6.2.3安全网网面应垂直于雪面,不应有明显倾斜。6.2.4A网应设置在中、高级滑雪道的以下危险地段,包括但不限于:滑雪道两侧有对滑雪者构成安全隐患的岩石、岩壁、树木及建筑物等障碍物的地段;滑雪道外侧落差较大易坠落的地段;滑雪道侧坡陡峭地段:
急转弯处的滑雪道两侧。
6.2.5A网的设置符合下列要求
-A网立柱应牢固稳定;
A网底边应全部埋入雪中;
-A网露出雪面的高度应不小于2.5m;距雪面1m高的位置,网面与立柱之间的水平距离应不小于1m;A网的连接处不应有间隙;
相邻立柱间距应为2m~-3m。
6.2.6设置A网的地方宜同时设置B网。设置B网的位置应包括但不限于:滑雪道转弯处的两侧;
能冲出范围的终点停止区;
两条滑雪道交会处:
滑雪道内的设施,如架空索道立柱、拖牵立柱、变电箱、机械停放处等;在滑雪道和运送滑雪者的魔毯之间。6.2.7B网的设置符合下列要求:每段B网的长度宜为20m,由均匀分布的立柱组装而成,相邻立柱间距应为1.5m~2.2mB网连接处应有1.5m以上的重叠,重叠部分应将上坡端的B网置于下坡端B网靠近滑雪道的内侧;
B网露出雪面高度应不低于2m,底边与雪面的距离应为0.02m~0.05m;-B网与任何危险源及障碍物之间的距离应不小于1.5m。6.2.8C网宜设置在必要地段,包括且不限于:一禁止滑行的入口;
-初级滑雪道交会处;
自由式滑雪道入口处;
需要进行功能分区或安全警示、提示的地方。6.3防护垫
6.3.1防护垫的安全要求应符合GB/T43702的要求。6.3.2防护垫应垂直于雪面,不应有明显倾斜。6.3.3相邻防护垫连接处不应有明显缝隙。6.3.4滑雪道中的客运架空索道立柱、拖牵立柱、魔毯上下站处操控设备与电控箱、造雪机立柱、照明立柱、变配电箱等相关设施设备应用防护垫进行包裹,6.3.5障碍物高度不超过1.8m的,应用防护垫对碰撞面进行全覆盖。6.3.6障碍物高度在1.8m以上的,防护垫高度应不低于1.8m。终点停止区宜设置防护垫,能冲出范围的终点停止区应加装I类防护垫。6.3.74
6.4组合应用
6.4.1同时满足安全网和防护垫设置要求的地段,安全网应位于靠近滑雪道的内侧。GB/T43701—2024
6.4.2同时满足A网、B网设置要求的地段,B网应位于靠近滑雪道的内侧,且A网与B网的间距应不小于1.5m。
6.4.3A网与B网的过渡处,表面重叠应不小于2m。7安全保障设施的设置
7.1滑雪场应提供备用发电设施或双路供电。7.2室内滑雪场和开放夜场的室外滑雪场滑雪道灯光的水平照度应符合GB19079.6的相关规定。
7.3通信信号应覆盖全部滑雪区域。7.4客运架空索道的安全应符合GB12352的相关规定。
7.5山顶建筑物防雷应符合GB50057和GB/T21714.1的相关规定。7.6应设置视频监控系统,宜覆盖全部滑雪区域。重点应覆盖以下区域:陡坡和人员密集处;
机械提升设备沿线;
救助室;
自由式滑雪区域,
7.7应设有覆盖滑雪场地全部区域的应急广播8标志
8.1滑雪道难度等级及里程标志
8.1.1滑雪道及索道的起点应设置醒目的滑雪道难度等级及长度标志。难度等级标志及其应用应符合GB/T40232的要求。
8.1.2滑雪道沿线每间隔200m应设置里程标志及紧急救援电话等信息标志。8.2安全标志
安全标志应符合GB/T40232的要求。8.2.2滑雪道与其他娱乐项目隔离处,应有醒目的提示及警示标志。因故需要关闭滑雪道的,应在雪具大厅、滑雪道入口等位置设置标志。8.2.3
8.2.4应在滑雪道入弯前设置提示标志。9证实方法
使用几何测量方法对4.2、5.2.1、5.2.3、5.3.4、5.4.2、5.4.3、6.2.5、6.2.7、6.3.5、6.3.6、6.4.2、6.4.3中的9.1
规定进行证实。
9.2使用现场观察及查看记录、台账相结合的方式对第4章~第8章中的其他条款进行证实,
小提示:此标准内容仅展示完整标准里的部分截取内容,若需要完整标准请到上方自行免费下载完整标准文档。
CCsY 55
中华人民共和国国家标准
滑雪场地
43701—2024
滑雪道安全防护规范下载标准就来标准下载网
Ski areaSpecification for safety protection of sking slope2024-03-15发布
国家市场监督管理总局
国家标准化管理委员会
2024-10-01实施
规范性引用文件
术语和定义
滑雪道的分类与分级
滑雪道的设置
基本要求
高山滑雪道
自由式滑雪道
越野滑雪道
安全防护设施的设置
安全防护设施分类
安全网
防护垫
组合应用
安全保障设施的设置
滑雪道难度等级及里程标志
安全标志
证实方法
GB/T43701—2024
GB/T43701—2024
本文件按照GB/T1.1一2020《标准化工作导则第1部分:标准化文件的结构和起草规则》的规定起草。
请注意本文件的某些内容可能涉及专利。本文件的发布机构不承担识别专利的责任。本文件由国家体育总局提出。
本文件由全国体育标准化技术委员会(SAC/TC456)归口。本文件起草单位:国家体育总局体育科学研究所、国家体育总局冬季运动管理中心、国家体育总局体育器材装备中心、北京雪帮雪业企业管理有限公司、江苏中正检测股份有限公司、北京国体世纪质量认证中心有限公司、山西省体育发展中心、北京市科学技术研究院城市安全与坏境科学研究所、河北省产品质量监督检验研究院、甘肃省冬季运动管理中心、黑龙江冰雪体育职业学院。本文件主要起草人:黄希发、刘辰宇、侯亮、伍斌、殷进福、程宏军、陈晓巍、宋雪阳、赵英魁、刘晓东、申宝华、谢昱姝、张璐怡、钱俊、傅杰、宋天培、付雪莲、刘津成、代宝乾、杨玮、张学谦、洪扬、杨永生、刘贵宝、赵景程、张熔轩、张秀红、葛小云。Ⅲ
1范围
滑雪场地滑雪道安全防护规范
GB/T43701—2024
木文件规定了滑雪道的分类与分级、滑雪道的设置、安全防护设施的设置、安全保障设施的设置、标志,描述了证实方法。
本文件适用于向大众开放的滑雪场对滑雪道安全方面的设置、管理和维护。本文件不适用于旱地滑雪场及滑雪模拟机。规范性引用文件
下列文件中的内容通过文中的规范性引用而构成本文件必不可少的条款。其中,注日期的引用文件,仅该日期对应的版本适用于本文件;不注日期的引用文件,其最新版本(包括所有的修改单)适用于本文件。
GB12352
GB19079.6
客运架空索道安全规范
体育场所开放条件与技术要求
第6部分:滑雪场所
GB/T21714.1
GB/T40232
GB/T43702
GB/T43703
GB50057
术语和定义
雷电防护第1部分:总则
冰雪运动场所用安全标志
滑雪场地防护垫的安全要求和试验方法滑雪场地安全网的安全要求和试验方法建筑物防雷设计规范
下列术语和定义适用于本文件。3.1
滑雪道skiing slope
开展滑雪运动的专门滑行区域。[来源:GB19079.6—2013,3.4,有修改]3.2
高山滑雪道alpine skiing slope有一定高度差,地形相对平坦,适合滑雪者以滑雪板、雪鞋、固定器和滑雪杖为主要用具,做回转滑行的滑雪道。
自由式滑雪道freestyle sking slope在平坦的滑雪道上做出了一定造型或设置了一定的障碍道具,适合滑雪者以双板或单板为主要用具自由滑行的滑雪道。
注:自由式滑雪道包括地形公园、大众蘑菇道、U型池、波浪道等。3.4
终点停止区
Kstopzone
滑雪道终端滑行停止区域。
GB/T43701—2024
[来源:GB19079.6—2013,3.5]
地形公园terrain park
专门为自由式滑雪者建立的滑行区域。注:可设有跳台、U型池、人工障碍道具等。3.6
大众蘑菇道
mogul slope
由布满雪包的坡道和跳台构成的自由式雪上技巧场地。3.7
halfpipe
U型池
在滑雪道上由槽底、过渡区、槽壁、槽顶平台和外围安全护网构造的U型槽道。3.8
波浪道
waveslope
在滑雪道上建造的一段波浪形场地。3.9
A网netA
架设在滑雪道最外侧,用来降低比赛风险的防护网。3.10
B网net B
架设在滑雪道内侧,用来防止人、物冲出滑雪道的防护网。3.11
c 网?net C
用来区分区域、设置通道、引导交通、人流控制的防护网。滑雪道的分类与分级
4.1滑雪道按地形分为高山滑雪道、自由式滑雪道、越野滑雪道。4.2高山滑雪道按坡度分为初级滑雪道、中级滑雪道和高级滑雪道。高山滑雪道的分级应符合表1的要求。
表1高山滑雪道的分级
高山滑雪道等级
初级滑雪道
中级滑雪道
高级滑雪道
平均坡度
X≤10°
10°
最大坡度
Xmax≤22°
Xmax>22°
等级标志颜色
5滑雪道的设置
5.1基本要求
5.1.1滑雪道设置应符合GB19079.6的相关规定。5.1.2滑雪道应与其他娱乐项目隔离,有明确的隔离措施。5.1.3除自由式滑雪中障碍道具外,滑雪道不应设置可对滑雪造成阻碍的设备设施。5.1.4不应有逆行滑雪道,滑雪道不应与拖牵运行路线存在交叉。5.1.5因故需要关闭的滑雪道,应用围栏封闭该滑雪道。5.1.6室外滑雪道宜选择风量较小,或滑雪道被山体和树林遮掩的地方建设。5.2高山滑雪道
GB/T43701—2024
新建初级滑雪道的终点停止区长度应不小于40m。已建成的雪场,终点停止区长度不足40m5.2.1
的,应根据实际情况强化防护措施。5.2.2滑雪道出现交会、分叉的地方,视野应开阔。5.2.3室内滑雪道的最高点距屋顶结构下弦完成面或顶棚吊顶下的垂直距离应不小于4m。5.2.4滑雪道不宜有急转弯。
5.3自由式滑雪道
自由式滑雪道应单独设置,并与其他滑雪道进行隔离。5.3.1
5.3.2自由式滑雪道入口处应设置醒目的准入警示标志。波浪道与跳台的边缘处应有醒目的安全提示。
5.3.3地形公园、U型池、跳台等区域应设置专人管理或固定巡逻点,5.3.4U型池场地符合下列要求:-U型池坡度应不大于17°,宜不小于14°;一U型池底部雪层压实厚度应不小于50cm;-场地双侧不应形成陡壁:
场地周围5m之内不应有障碍物:终点停止区应开阔。
5.3.5修建滑雪场内的地形公园、大众蘑菇道、波浪道等,应建在宽阔无障碍地段,并有足够的停止区域。
5.4越野滑雪道
5.4.1应修建在起伏的地形区域,平地、上坡、下坡各约占三分之一,避免单调而过长的平地滑行、难度过大的急陡坡滑降,以及连续较长距离的登行。5.4.2下坡的坡度应小于8°。
5.4.3线路宽度宜大于3m,滑雪道可设置为往返式或环状,顺时针滑行。6安全防护设施的设置
6.1安全防护设施分类
滑雪道的安全防护设施主要分为安全网、防护垫,安全网分为A网、B网和C网,防护垫分为I类3
GB/T43701—2024
和II类。
6.2安全网
安全网的安全要求应符合GB/T43703的要求。6.2.1
6.2.2安全网在设置时应保持网面紧绷,不应出现松垮、缝隙等情况。6.2.3安全网网面应垂直于雪面,不应有明显倾斜。6.2.4A网应设置在中、高级滑雪道的以下危险地段,包括但不限于:滑雪道两侧有对滑雪者构成安全隐患的岩石、岩壁、树木及建筑物等障碍物的地段;滑雪道外侧落差较大易坠落的地段;滑雪道侧坡陡峭地段:
急转弯处的滑雪道两侧。
6.2.5A网的设置符合下列要求
-A网立柱应牢固稳定;
A网底边应全部埋入雪中;
-A网露出雪面的高度应不小于2.5m;距雪面1m高的位置,网面与立柱之间的水平距离应不小于1m;A网的连接处不应有间隙;
相邻立柱间距应为2m~-3m。
6.2.6设置A网的地方宜同时设置B网。设置B网的位置应包括但不限于:滑雪道转弯处的两侧;
能冲出范围的终点停止区;
两条滑雪道交会处:
滑雪道内的设施,如架空索道立柱、拖牵立柱、变电箱、机械停放处等;在滑雪道和运送滑雪者的魔毯之间。6.2.7B网的设置符合下列要求:每段B网的长度宜为20m,由均匀分布的立柱组装而成,相邻立柱间距应为1.5m~2.2mB网连接处应有1.5m以上的重叠,重叠部分应将上坡端的B网置于下坡端B网靠近滑雪道的内侧;
B网露出雪面高度应不低于2m,底边与雪面的距离应为0.02m~0.05m;-B网与任何危险源及障碍物之间的距离应不小于1.5m。6.2.8C网宜设置在必要地段,包括且不限于:一禁止滑行的入口;
-初级滑雪道交会处;
自由式滑雪道入口处;
需要进行功能分区或安全警示、提示的地方。6.3防护垫
6.3.1防护垫的安全要求应符合GB/T43702的要求。6.3.2防护垫应垂直于雪面,不应有明显倾斜。6.3.3相邻防护垫连接处不应有明显缝隙。6.3.4滑雪道中的客运架空索道立柱、拖牵立柱、魔毯上下站处操控设备与电控箱、造雪机立柱、照明立柱、变配电箱等相关设施设备应用防护垫进行包裹,6.3.5障碍物高度不超过1.8m的,应用防护垫对碰撞面进行全覆盖。6.3.6障碍物高度在1.8m以上的,防护垫高度应不低于1.8m。终点停止区宜设置防护垫,能冲出范围的终点停止区应加装I类防护垫。6.3.74
6.4组合应用
6.4.1同时满足安全网和防护垫设置要求的地段,安全网应位于靠近滑雪道的内侧。GB/T43701—2024
6.4.2同时满足A网、B网设置要求的地段,B网应位于靠近滑雪道的内侧,且A网与B网的间距应不小于1.5m。
6.4.3A网与B网的过渡处,表面重叠应不小于2m。7安全保障设施的设置
7.1滑雪场应提供备用发电设施或双路供电。7.2室内滑雪场和开放夜场的室外滑雪场滑雪道灯光的水平照度应符合GB19079.6的相关规定。
7.3通信信号应覆盖全部滑雪区域。7.4客运架空索道的安全应符合GB12352的相关规定。
7.5山顶建筑物防雷应符合GB50057和GB/T21714.1的相关规定。7.6应设置视频监控系统,宜覆盖全部滑雪区域。重点应覆盖以下区域:陡坡和人员密集处;
机械提升设备沿线;
救助室;
自由式滑雪区域,
7.7应设有覆盖滑雪场地全部区域的应急广播8标志
8.1滑雪道难度等级及里程标志
8.1.1滑雪道及索道的起点应设置醒目的滑雪道难度等级及长度标志。难度等级标志及其应用应符合GB/T40232的要求。
8.1.2滑雪道沿线每间隔200m应设置里程标志及紧急救援电话等信息标志。8.2安全标志
安全标志应符合GB/T40232的要求。8.2.2滑雪道与其他娱乐项目隔离处,应有醒目的提示及警示标志。因故需要关闭滑雪道的,应在雪具大厅、滑雪道入口等位置设置标志。8.2.3
8.2.4应在滑雪道入弯前设置提示标志。9证实方法
使用几何测量方法对4.2、5.2.1、5.2.3、5.3.4、5.4.2、5.4.3、6.2.5、6.2.7、6.3.5、6.3.6、6.4.2、6.4.3中的9.1
规定进行证实。
9.2使用现场观察及查看记录、台账相结合的方式对第4章~第8章中的其他条款进行证实,
小提示:此标准内容仅展示完整标准里的部分截取内容,若需要完整标准请到上方自行免费下载完整标准文档。
标准图片预览:





- 热门标准
- 国家标准
- GB/T30917—2014 /ISo 29941:2010 天然胶乳橡胶避孕套中可迁移亚硝胺的测定
- GB/T12777-1999 金属波纹管膨胀节通用技术条件
- GB/T29633.4-2020 南极地名 第4部分:罗马字母拼写
- GB15193.5-2003 骨髓细胞微核试验
- GB30530-2024 二甲基硅氧烷单位产品能源消耗限额
- GB/T43225-2023 空间物体登记要求
- GB4706.3-1986 家用和类似用途电器的安全食物搅碎器及类似用途电器的特殊要求
- GB15985-1995 丝虫病诊断标准及处理原则
- GB19159-2003 车用液化石油气
- GB/T7407-1997 中国及世界主要海运贸易港口代码
- GB1913.2-1990 漂白浸渍绝缘纸
- GB/T15425-1994 贸易单128条码
- GB14287.4-2014 电气火灾监控系统 第4部分:故障电弧探测器
- GB5237.3-2008 铝合金建筑型材 第3部分:电泳涂漆型材
- GB/T39964-2021 造纸行业能源管理体系实施指南
- 行业新闻
请牢记:“bzxz.net”即是“标准下载”四个汉字汉语拼音首字母与国际顶级域名“.net”的组合。 ©2025 标准下载网 www.bzxz.net 本站邮件:bzxznet@163.com
网站备案号:湘ICP备2025141790号-2
网站备案号:湘ICP备2025141790号-2