- 您的位置:
- 标准下载网 >>
- 标准分类 >>
- 铁路运输行业标准(TB) >>
- TB/T 2837-1997 701型试验台技术条件
标准号:
TB/T 2837-1997
标准名称:
701型试验台技术条件
标准类别:
铁路运输行业标准(TB)
标准状态:
现行出版语种:
简体中文下载格式:
.zip .pdf下载大小:
490.55 KB
点击下载
标准简介:
TB/T 2837-1997.
1范围
TB/T 2837规定了701型试验台(见图1)的制造基本参数、技术要求、机能检查方法及质量标准。本标准还规定7701型试验台的验收规则及标志包装.运输.保管等要求。
TB/T 2837适用于701型试验台的制造、试验及验收.检馅701型试验台亦应参照使用。
2引用标准
下列标准所包含的条文,通过在本标准中引用而构成为本标准的条文。在标准出版时,所示版本均为有效。所有标准都会被修订,使用本标准的各方应探讨.使用下列标准最新版本的可能性。
GB 1184- -80形状和位置公差未注公差的规定
GB 1226- 86压力表
GB 1800- -79 公差与配合 总论标准公差 与基本偏差
GB 6414-86铸件尺 寸公整
TB/T 66- -95机车车辆制动机弹資技术条件
TB 1900- 87车辆用 储风缸通用技术条件
TB1902--87铁道机车车辆空气制动装置用铸铜配件通用技术条件
TB 1903- 87铁道机车车辆空 气制动装置用铸铁配件通用技术条件
TB/T 2372- -93 铁路机 车车辆用耐油橡胶垫技术条件
HG/T 2502- -93 5201 硅脂
3基本参数
3.1风源压力 :不低于600kPa.
3.2工作 压力:500kPa.
3.了外形尺寸(长X宽 X高):1050mm X 760mmX 1 620mm.
3.4 各风缸容积(不包括管系容积在内。若超差允许补偿):
3.4.1储风缸容积:162L.
部分标准内容:
TB/T 2837 ---1997
701型试验台技术条件
1997--03—30发布
1997--1001实施
中华人民共和国铁道部发布
701型试验台是目前我国生产和使用的主型三通阅试验台。701型试验台用于检测K.、K.GK、PI、PL、G,等型号三通阀的性能其试验球比较全面,比3T试验台增加了对三通阀稳定性能试验的要求,701型试验台基本满足了客、货车三通阔性能试验的要求。尽管103、104.FB、120等分配搁、控制阀已大量装车运用,但必额看到:三通阀特别是GK型三通阀还会继续运用相当长的一段时间,也就是说:701型试验台也必将继续使用相当长的一段时间。所以,正确处理该试验台的某些不足,提高某些试验要求指标,制订701型试验台的标准,以提高三通阅的梳惨质量,确保铁路行车安全是十分必要的。本标准由铁道部四方车辆研究所提出并归口,本标准起草单位:铁道部四方车辆研究所铁道部沈配铁造制动机厂。本标准主要起草人陈维瑜曲文超526
1范围
中华人民共和国铁道行业标准
701型试验台技术条件
TB/T 2837 --1997
本标准规定了了01型试验台(见图1)的制造基本愁数、技术要求、机能检套方法及质量标推。本标准还规定了701型试验台的验收规则及标志、包装,运输、保管等要求。本标难适用于701型试验台的制造、试验及验收。检修701型试验台亦应整照使用。2引用标准
下列标难所包含的条文,通过在本标准中引用而构成为本标准的条文。在标准出版时,所示版本均为有效,所有标准都会被订,使用本标准的各方应操讨使用下列标准最新版本的可能性。
GB1181—--30形状和位置公差未注公差的规定GB1226--36压力表www.bzxz.net
GB 1800-79
GB 6414. - 36
公差与配合总论标准公差与基本偏差铸件尺寸公差
TB/T 66--95
机车车辆制动桃弹筑技术条件
TB 1900-87
Th 180287
TB 1903—87
车辆用储风缸通用技术条件
铁道机车车辆空气制动装置用铸铜配件画用技术条件铁道机车车辆空气制动装置用铸铁配件通用拉术条件TB/T2372—93
铁路机车车辆用耐油橡胶垫技术条件35201硅脂
HG/T 2502—93
3基本参数
风源压力不低于600kPa。
工作压力:500kPa。
外形尺寸(长×宽×高):1050mm×760mm×1620mm3.3
3.4各风缸容积(不包括管系容积在内。若超差允许补偿):3.4.1储风缸穿积,162L,
3.4.2副风征容积,54.4L±8:1L。3.4.3制动缸容积:161.±0.2L
中华人民共和国铁道部199703—30批准1997—10-01实施
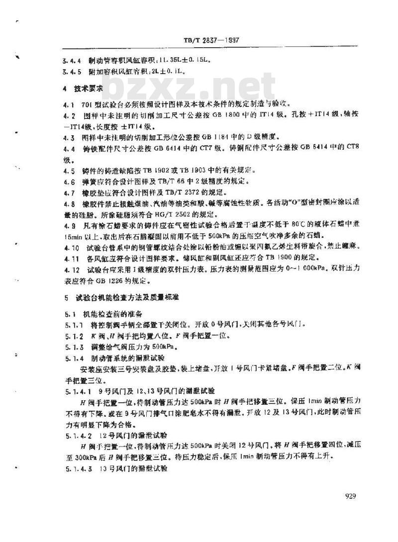
控制阅
风门的端号及用运
供给储风虹压力空气
装师三通润及供维F润压力空气
婚小副具虹容河
缩小谢动虾容想
择出树动证压力空气
TB/T 2837—1997
试验旁通问及险段摄解用精风缸代警解加风虹
6 号 排出缩小积的制动虹压力空气虹虹
附如容积风断[
自动卡具
制动管容积风缸
?号试验P型、K型、GK型三通阔时接通麟动管会号试验L型,GE 型三通网时接通制动膏9号排出制动管压月空气
10 号乒闭自动卡具
11学排出酬风缸压力空气
12,13 号调性制动管容积
谨墨型减红容进
16,17号
调链制动红容识
图 701 型试险台示意围
TB/T 2837—1997
3.4.4删动管容积风征容积,11.35L士0.15L。3.4.5附加容积风缸窄积:2L土0.1L。4技术要求
4.1701型试验台必须按照设计图样及本技术条件的规定划避与验收。4.2图样中未注明的划崩加工尺寸公差按GB1800中的IT14级。孔按+IT14级,轴按一IT14级,长度按士ITI4级,
4.3图样中未注明的切脚加工形位公差按GB1181中的D级精度。4.4铸铁配件尺寸公差按GB6414中的CT7级。铸铜配件尺寸公禁按GB6414中的CT8级,
4.5铸件的铸造缺陷按TB1902或TB1903中的有关规症。4.6弹簧应符合设计图样及TB/T66中2级精度的规定。4.7橡胶垫应符会设计图样及TB/T2372的规定。4.8橡胶件禁止接触煤油、汽油等油类和酸、碱等腐蚀性物质。各活动\0\型密封圈成涂以适量的硅胎。所涂硅脂颈符合HG/T2502的规定,4.9凡有徐石蜡要求的铸件应在气密性试验合格后于温度不低干80C的液体石蜡中煮15min以上,取出后在石腊避固以前用不低于500kPa的压空气吹净多余的石蜡。4.10试验台管系中的钢管螺纹结合处涂以铅粉油或缠以聚四氧乙烯生料带旋合,禁止缝麻4.11各风应符合设计图样要求。储风缸和副风缸还应符合TB1900的规定。4.12试验台应采用1级精度的双针压力表。压力表的测量范围应为0~1000kPa。双针压力表应符台GB1226的规定。
5试验台机能检查方法及质量标准5.1机能检查前的准
5.1.7将控制竭手柄全部置下关闭位。开放0号风门,关闭其他各号成门。5.1.2K阀、H阀手把均置八位,F阀手把置一位。5.1.3调整给气阔压力为500kPa。5.1.4制动管系统的漏附试验
安装座安装三号安装盘及胶垫,装上堵盘,开放号风门卡紧堵盘,F阀手把置二位。K阀手把叠三位。
5.1.4.19号风门及12、13号风门的漏泄试验H阀手把置一位,待制动管压力达500kPa时阀手把移置三位。保压Imin制动管压力不得有下降。或在9号风门排气口涂肥皂水不得有漏泄。开放12及13号风门,此时制动管所力有明显下降为合格。
5.1.4.212号门的漏泄试验
H阀于把置一位.待制动管压力达500kPa时关闭12号风门,将H阀手把移置四位,减压至300kPa后阀手把移置三位。待压力稳定后,保乐Imin制动管压力不得有上升5.1.4.313号风们的漏泄试验
TB/T2837-1997
H阀手把置一位,待制动管压力达500kPa时关闭3号风门。将阀手把移登四位.减压至 300kPa后H阀手把移置二位。待乐力稳定后·保压1min制动管压力不有上升。5.1.5制动缸系统的漏泄试验
安装座安装三号安装盘及专用胶垫,装上堵盘,开放1号风门卡紧堵盘。阀手把画三位。阀手把置三位。
5.1.5.13号.6号风门的漏泄试验开放4号风门.F阀于把盘-七位,待制动缸压力达500kPa时F阀手把移登二位。保压1min制动缸压力不得有下降。
5.1.5.24号风门的滑泄试验
关闭4号风门。开放3号风门.F潮手把置七位,待制动缸压力达500kPa时在4号风门的排风口涂肥皂水,不得有漏泄。5.1.5.316及17号风门的滑泄试验F阀手把置七位,待制动缸压力达500kPa时F阀手把移年二位,保压1min制动缸压力不得有下降。开放16及17号风门,此时制动缸压力有明显下降为合格。5.1.5.417号风门的漏泄试验
阀手把置七位,待翻动缸压力达500kPa时关闭17号风门.将胭手把移蛋四位减压至300kPa后F阀手把移置二位。待压力稳定后,保压Imin制动缸压力不得有上升。5.1.5.516号风门的斓泄试验
F阅手把置七位,待制动缸压力达500kP时关闭16号风门.将F阀手把移置四位减压至300*Pa后F阀手把移置二位,待压力稳定后,保压imin制动缸压力不得有上升。5.1.6副风斑系统的需泄试验
安装座安装三号安装盘及专用胶垫,装上堵盘,开放「弓风门卡紧堵盘。K阀F把置三位。H阅手把置兰位。
5. 1. 6. 12 号风门的漏泄试验开放门号风门,R阀手把置七位,待副风缸压力达500kP时F阀手把移置二位,保压Imin副风缸压力不得有下降.
5.7.6.211号风门的漏泄试验
关闭11号风门。开放2号风门。F阀手把叠七位、待副风缸压力达500kPa时在1号风门排风口涂肥皂水,不得有漏泄。5.1.6.314及15号风门的漏泄试验F阀手把骨七位,持副风缸红压力达500kPa时F阀手把够置二位.保压Imin副风缸压力不得有下降。开放14及15母风门.此时副风缸压力有明显下降为合格。5.7.6.45号风门的泄试骑
F阀手把置-七位,待副风缸压力达500kPa时关闭15号风门。将F阀手把移置四位减压至300kPa后F阀手把移置二位。待压力稳定后,保压Imin副风缸压力不得有上升。5.1.6.514号风门的满泄试验
F阀手把置七位,待副风缸压力达500kPa时关闭14号风门.将下阀手把移登四位减压至30%kPa后F阀手把移登二位,待压力稳定后,保压1min副风衔乐力不得有上升,930
TB/T2837—1997
5.1.7试验台各阀、管路、风门的连接处的漏泄试验开放2、3.8、12、13、14、15、16、17号风门。将K阅、H阀手把自一位移至八位往复数次后手把蛋一位。将F阀于把自一位移至七位往复数次后手把置七位。用肥皂水涂各两、管路,风门的连接处,均不得有开泄。
5.1.8K阀、H阀、P阀的漏潼试验将K阀.H阀、F阀手把分别置充气位和保压位,在其排气口上涂肥启水,肥皂泡直径5s内不得大于25mm
5.2H阀的机能检查及标准
H阀是试验K,、K,、GK型三通阀时控制制动管的增压及减压用阀。对H进行机能检查对,K阀手把置三位,日阀手把置二位。出阀共有八个作用位置,各位餐作用及充、排气时间应满足以下要求:
5.2.1一位(快充气位)
H阀手把置一位。储风缸的压力空气迅速进入制动管。5.2.2二位(性充气位,亦称娠解感度试验位)阀手把置二位。制动替压力出50%P上升到150kPa的时间为53~56s。5.2.3三位(中立位)
任阀手把置三位。在此位置划斯所有的充、排气通路。5.2.4四位(制动灵敏度试验位)关闭12及13号风门。H阀手把暖一位,待制动管玉力500%Pa时H阀手把移置四位。制动管压力由500kPu降至 4.0DkPa的时问为14 ~~15. 5s。试完后开放12及13号风门.
5.2.5五位(制动灵敏度试验位)H阀手把置一位,待制动管压力达500kPa时H阀手把移暨五位。制动管压力由50kPa降至400kPa的附间为15~~16.5s。5.2.6六位(制动安定试验位)
阅手把置一位,待制动管压力达500kPa时H阀手把移暂六位。制动管压力虫500kPa降至300kPa的时间为8~9s
5.2.7七位(紧急制动试验位)
关闭12及13号风门,Ⅱ阀手把置一位,待制动管压力达500kPa时H阀手把移置七位。制动管压力由 500kPa降至 220kPa的时间为 3.5~5s,试完后放12及13号风门。
5.2.8八位(紧急制动试验位)
H阀手把置一位。待制动管压力达500hPa时H手把移置八位。制动管压力由500kPa降至200kPa的时间为3.5~5s,
5.3K阀的机能检壹及标准
K阀是试验L型、GL型、P型三通阀时控制制动管增压及减压用阅:对K进行机能检查时,H阅手把置三位,阀手把二位,K阀共有八个作位置,各位量作用及充,排气时间应满足以下要求:
5.3.1位(快充气位)
TB/T 2837--1997
阀手把量一位,储风缸的压力空气迅速进人制动管。5. 3. 2 二位(慢充气位,亦称缓解避度试验位)K阔手把登二位,制动管压力由50kPa上升至150kPa的时间为L9~21s。5. 3. 3 三位(中立位)
死阀手把置三位。在吡位量切断所有的充、排气通路。5.3.4四位(动宽敏度试验位)
关闭12号风门。K阀手把置--位,待制动管压力达500kPa时K辆手把移置四位,制动管压力由 500kPa降至400kPa的时间为 9.5~~s试完后并放12 号风门。
5. 3.5五位(制动灵敏度试验位)K 阀手把置一位,待制动管压力达 500kPa 时 K 阀手把移置五位。制动管压力由 500kPal降至400kPa的时间为10~11.5s。5.3.6六位(制动安定试验位)
K阀手把靠一位,待制动管压力达500kPa时K阀手捆移置穴位。制动管压力由500kPa降至 300kPa 的时间为 6 ~7. 5s。5.3.7七位(紧意制动试验位)
关闭 12 号风门。K 阀手把盘一位,特制动管压力达 50 0kPa 时 K 阅羊把移置七位。制动管压力由 500kPa 降至 200kPa 的时间为 3~3. 5s。试完启开放 12 号风门。
5.3.8八位(紧急制动试验位)
K阀手把置一位,待制动管压力达500kPa时K阀手把移置八位。制动管压力由500kPa降至 200kPa 的时间为 3 ~3. 5s。5.4F阀的机能检查及标准
F 阀能控制由储风缸向副风断充气或再剧风鼠问大气择气。F阀还应能控制活塞顶杆的推出或拉回位量。对F阀进行机能检查时,K阀、H阅手把均暨一位。关闭14、I5号风门.F阀我有七十作用待留,各位量作用及充,排气时拍应满是以下求:5.4. 1一位(快排气位)
F阀手把置一位,融风缸的压力空气迅速排出于大气。5.4.2二位(中立位)。
F阀手把量二位。在F阀侧面排气口涂肥皂水,肥皂泡直径10内不得大于25nm,或测定削风缸压力下降Imin不得超过5kPa。5. 4. 3 三位
F阅手把盘七位,待副风缸压力达420%kPa时F阀手把置三位.待压力稳定后,关闭2号风门。雕风缸压力上升 imin 内不得超过 5kPa。5.4.4四位(主括塞涨幽漏泄试验位)F阀手把重七位,待副风低压力达420kPa时F阀手把移置四位.副风缸压力由420kPa降至330kPa的时间为55~62s。
TB/12837—1997
5.4. 5五位(三通阀急制动孔试验位)F阀手把置五位。副风紅压力由300kPa上升至440kPa的时间为5~65。5.4.6六位(三通得急制动孔试验位)F阀手把盘六位。副风缸压力由300kPa上升至440kPa的时间为2.5~4s5.4.7七位(快充气位)
F阀手把置七位。储风缸的压力空气迅速充往副风缸。5.59号风门的排风时间(稳定性试验)H烟手把置:位。制动管压力达500kPa时将1阀手把移暨三位。开啦9号风门。制动管排气速度应为每分钟51kPa~70kPa6验收规则
6.1试验台应由制造工厂质量检验部门按设计图样及本技术条件逐台检查验收。6.2试验台经制造工厂质检验部门验收合格后,提交订货单位验收。试验台自交货日期起1年内如发现制造质量问题,出制造工厂负责检查、理后薄提交验收。6.3试验台验收含格后,喷涂浅东色油漆两遍以上。(电镀表面、铭牌、标牌.料手辆、压力表、橡胶管等不需喷糜。卡勾端部、6号、9号风门手柄涂红色油漆)。7标志,包装运输、保管
7.1试验台铭牌上应标注,
a)制造工厂名称;
6)产品名称,型号,
c)产品编号:
d)制造日期。
7.2试验台累以塑料薄膜防护罩后以本箱包装(允诈使用强度不低于本材的其他材料)。试验台底脚用四个螺栓紧固在包装箱庭座上。包装箱闪衬以油盐纸,装箱外应标注“轻敢”“向上\等标志。
7.3试验台移动时不允许据动管路,以防漏泄。了7.4试验台应放登在通风良好,干燥、满洁的室内使用。使用前应对各阀及风门情洗涂油,并按本技术条件第6章进行试验。确认试验台合格后方可使用。7.5试验台应每季度对各搁及风门清洗涂油,并按本技术条件第5承进行试验,确认试验台合格后方可继续使用。
7.6包装箱内应附带下列文件:
社)产品合格证:
b)701型试验台技术说明书:
c)装单。
小提示:此标准内容仅展示完整标准里的部分截取内容,若需要完整标准请到上方自行免费下载完整标准文档。
标准图片预览:





- 其它标准
- 热门标准
- TB铁路运输标准
- TB/T2769-2008 重型轨道车试验方法
- TB/T2075.4-2002 电气化铁道接触网零部件 第4部分:双横承力索线夹
- TB/T2075.54-2002 电气化铁道接触网零部件 第54部分:接地线连接线夹
- TB/T1686-2000 25t电动架车机技术条件
- TB/T3015.6-2001 铁道车辆整体车轮外形尺寸检测量具技术条件轮辋宽度卡尺
- TB/T2922.2-1998 铁路混凝土用骨料碱活性试验方法化学法
- TB/T2472-1993 DK.S型道口闪光器
- TB10001-2005 铁路路基设计规范(附条文说明)
- TB/T3102.28-2005 机车车辆用曲面卡套式管接头 第28部分:四通管接头
- TB/T3121-2005 铁路食(饮)具洁净度ATP生物发光检测法和分级判定
- TB/T3108-2011 铁道客车塞拉门
- TB/T2494.1-1994 轨道车辆车轴探伤方法 新制车轴超声波探伤
- TB/T2152.15-1990 铁路工人技术标准 机务 内燃机钳工
- TB1670.8-1985 15号车钩钩体防跳台样板
- TB10223-2004 铁路隧道衬砌质量无损检测规程
- 行业新闻
网站备案号:湘ICP备2025141790号-2