- 您的位置:
- 标准下载网 >>
- 标准分类 >>
- 环境保护行业标准(HJ) >>
- HJ 2502-2010 环境标志产品技术要求 壁纸
标准号:
HJ 2502-2010
标准名称:
环境标志产品技术要求 壁纸
标准类别:
环境保护行业标准(HJ)
标准状态:
现行出版语种:
简体中文下载格式:
.zip .pdf下载大小:
106.57 KB
点击下载
标准简介:
HJ 2502-2010.Technical requirement for environmental labeling products Wallpapers.
1适用范围
HJ 2502规定了壁纸类环境标志产品的术语和定义、基本要求、技术内容和检验方法。
HJ 2502适用于以纸或布为基材的各类壁纸,不适用于墙毡及其他类似的墙挂。
2规范性引用文件
本标准内容引用了下列文件中的条款。凡是不注日期的引用文件,其有效版本适用于本标准。
GB 18585室内装饰装修材料壁纸中有害物质限量
GB 18586-2001室内装饰装修材料聚 氯乙稀卷材地板中有害物质限量
HJ/T 201环境标志产品技术要求水性涂料
HJ/T 220环境标志产品技术要求胶粘剂
HJ/T 371环境标志产品技术要求凹印油墨和柔印油墨
3术语和定义
下列术语和定义适用于本标准。
3.1 壁纸 wallpapers
以纸或布为基材,通过胶粘剂贴于墙面或天花板上的装饰材料。
3.2 水基油墨 water soluble ink
由水基连接料制成的油墨。
4基本要求
4.1产品质量应符合GB 18585及其他相关产品质量标准的要求。
4.2产品生产企业污染物排放应符合国家或地方规定的污染物排放标准的要求。
4.3产品生产企业在生产过程中应加强清洁生产。
5技术内容
5.1对原材料的要求
5.1.1对油墨的要求
产品生产用油墨应为水基油墨,其有害物质限量应符合HJ/T 371的要求。
5.1.2对胶粘剂的要求
产品生产用胶粘剂应符合HJ/T 220中对建筑用水基型胶粘剂的要求。
5.2对生产过程的要求
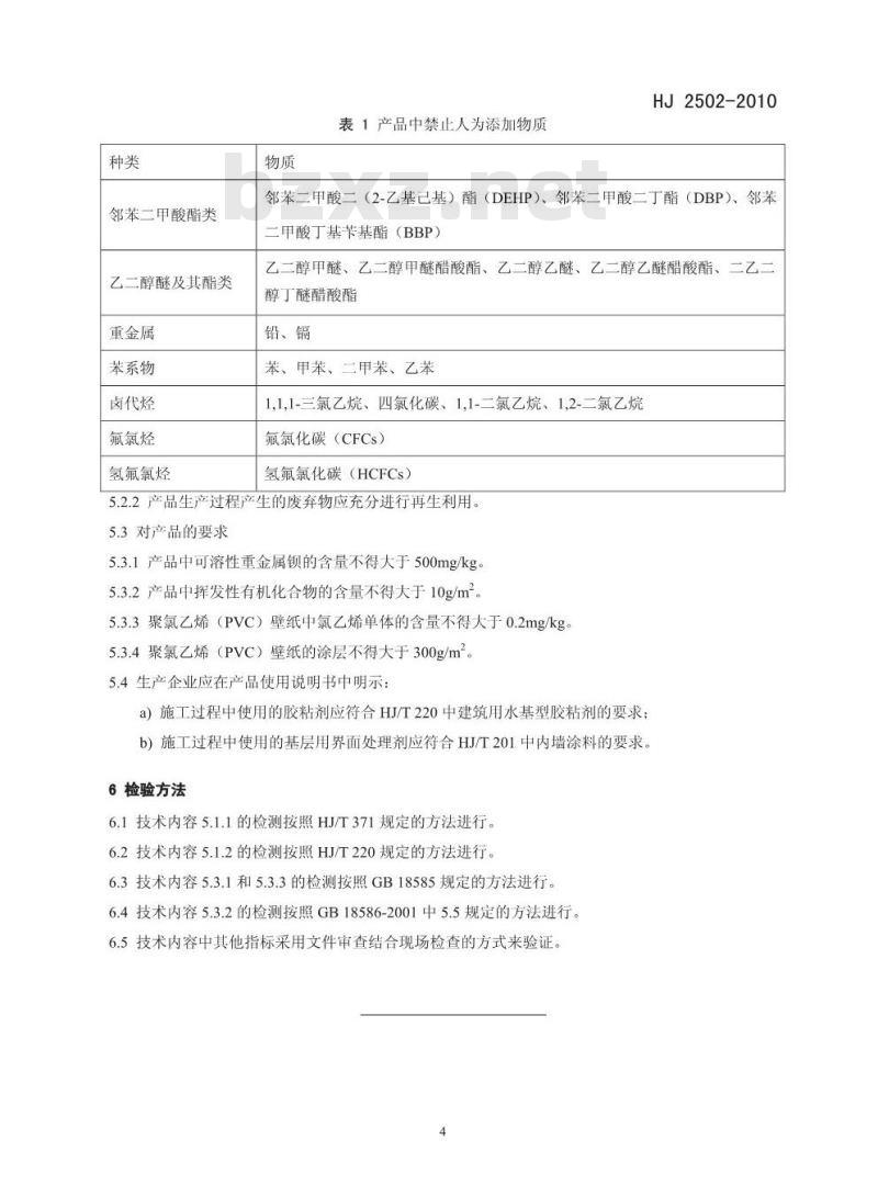
5.2.1产品生产过程不得人为添加表1中所列的物质。
5.2.2产品生产过程产生的废弃物应充分进行再生利用。
5.3对产品的要求
5.3.1产品中可溶性重金属钡的含量不得大于500mg/kg。
5.3.2产品中挥发性有机化合物的含量不得大于10g/m2。
5.3.3聚氯乙烯(PVC) 壁纸中氯乙烯单体的含量不得大于0.2mg/kg.
5.3.4聚氯乙烯(PVC)壁纸的涂层不得大于300g/m2。
5.4生产企业应在产品使用说明书中明示:
a)施工过程中使用的胶粘剂应符合HJ/T 220中建筑用水基型胶粘剂的要求;
b)施工过程中使用的基层用界面处理剂应符合HJ/T 201中内墙涂料的要求。
部分标准内容:
代替HBC23-2004
环境标志产品技术要求壁纸此内容来自标准下载网
Technical requirement for environmental labeling productsWal Ipapers
2010-12-22批准
2011-02-01实施
环境保护部
1适用范围
2规范性引用文件
3术语和定义
4基本要求
5技术内容
6检验方法
HJ2502-2010
HJ2502-2010
为贯彻《中华人民共和国环境保护法》,减少壁纸在生产和使用过程中对环境和人体健康的影响,保护环境质量,保障人体健康,制定本标准。本标准对壁纸及其原材料和生产过程中的有害物质提出了限量或禁用要求,并对产品说明书中施工所使用材料提出明示要求。本标准对《环境标志产品技术要求壁纸》(HBC23-2004)进行了修订,主要变化如下:修改了适用范围;
修改了术语和定义;
修改了壁纸用油墨的要求;
修改了壁纸中有害物质限量的要求删除了壁纸生产企业必须提供壁纸粘合剂的要求:增加了壁纸中禁用物质的要求:增加了壁纸用胶粘剂的要求;
增加了生产过程中废弃物的再生利用要求;增加了产品使用说明书的要求。本标准适用于中国环境标志产品认证。本标准由环境保护部科技标准司组织制订。本标准主要起草单位:环境保护部环境发展中心、中国建筑科学研究院、国家建筑材料测试中心、中国建筑装饰装修材料协会墙纸专业委员会、上海欧雅装饰材料有限公司、广东玉兰装饰材料有限公司、北京特普丽装饰装顿材料有限公司、北京东方格莱美墙纸有限公司、江苏爱舍墙纸有限公司、江门裕华墙纸有限公司、尚美世家(北京)贸易有限公司、浙江沃莱菲装饰材料有限公司、瑞宝(北京)装饰设计有限公司、浙江科翔壁纸制造有限公司。本标准环境保护部2010年12月22日批准。本标准自2011年02月01日起实施。本标准由环境保护部解释。
本标准所代替标准的历次版本发布情况为:HBC23-2004
1适用范围
环境标志产品技术要求壁纸
HJ2502-2010
本标准规定了壁纸类环境标志产品的术语和定义、基本要求、技术内容和检验方法。本标准适用于以纸或布为基材的各类壁纸,不适用于墙毡及其他类似的墙挂。2规范性引用文件
本标准内容引用了下列文件中的条款。凡是不注日期的引用文件,其有效版本适用于本标准。GB18585
GB18586-2001
HJ/T201
HJ/T220
HJ/T371
3术语和定义
室内装饰装修材料壁纸中有害物质限量室内装饰装修材料聚氯乙稀卷材地板中有害物质限量环境标志产品技术要求水性涂料环境标志产品技术要求胶粘剂
环境标志产品技术要求凹印油墨和柔印油墨下列术语和定义适用于本标准。3.1壁纸wallpapers
以纸或布为基材,通过胶粘剂贴于墙面或天花板上的装饰材料。3.2水基油墨Watersolubleink
由水基连接料制成的油墨。
4基本要求
4.1产品质量应符合GB18585及其他相关产品质量标准的要求。4.2产品生产企业污染物排放应符合国家或地方规定的污染物排放标准的要求4.3产品生产企业在生产过程中应加强清洁生产。5技术内容
5.1对原材料的要求
5.1.1对油墨的要求
产品生产用油墨应为水基油墨,其有害物质限量应符合HJ/T371的要求。5.1.2对胶粘剂的要求
产品生产用胶粘剂应符合HJ/T220中对建筑用水基型胶粘剂的要求。5.2对生产过程的要求
5.2.1产品生产过程不得人为添加表1中所列的物质。3
邻苯二甲酸酯类
乙二醇醚及其酯类
重金属
苯系物
卤代烃
氟氯烃
氢氟氯烃
表1产品中禁止人为添加物质
HJ2502-2010
邻苯二甲酸二(2-乙基己基)酯(DEHP)、邻苯二甲酸二丁酯(DBP)、邻苯二甲酸丁基苄基酯(BBP)
乙二醇甲醚、乙二醇甲醚醋酸酯、乙二醇乙醚、乙二醇乙醚醋酸酯、二乙二醇丁醚醋酸酯
铅、镉
苯、甲苯、二甲苯、乙苯
1,1,1-三氯乙烷、四氯化碳、1,1-二氯乙烷、1,2-二氯乙烷氟氯化碳(CFCs)
氢氟氯化碳(HCFCs)
5.2.2产品生产过程产生的废弃物应充分进行再生利用。5.3对产品的要求
5.3.1产品中可溶性重金属锁的含量不得大于500mg/kg。5.3.2产品中挥发性有机化合物的含量不得大于10g/m2。5.3.3聚氯乙烯(PVC)壁纸中氯乙烯单体的含量不得大于0.2mg/kg5.3.4聚氯乙烯(PVC)壁纸的涂层不得大于300g/m25.4生产企业应在产品使用说明书中明示:a)施工过程中使用的胶粘剂应符合HJ/T220中建筑用水基型胶粘剂的要求;b)施工过程中使用的基层用界面处理剂应符合HJ/T201中内墙涂料的要求。6检验方法
6.1技术内容5.1.1的检测按照HJ/T371规定的方法进行。6.2技术内容5.1.2的检测按照HJ/T220规定的方法进行。6.3技术内容5.3.1和5.3.3的检测按照GB18585规定的方法进行。6.4技术内容5.3.2的检测按照GB18586-2001中5.5规定的方法进行。6.5技术内容中其他指标采用文件审查结合现场检查的方式来验证。
小提示:此标准内容仅展示完整标准里的部分截取内容,若需要完整标准请到上方自行免费下载完整标准文档。
标准图片预览:





- 其它标准
- 热门标准
- HJ环境保护标准
- HJ/T280-2006 环境保护产品技术要求 转盘曝气装置
- HJ592-2010 水质 硝基苯类化合物的测定 气相色谱法
- HJ685-2014 固定污染源废气 铅的测定 火焰原子吸收分光光度法
- HJ/T242-2006 环境保护产品技术要求 污泥脱水用带式压榨过滤机
- HJ/T246-2006 环境保护产品技术要求 悬浮填料
- HJ/T261-2006 环境保护产品技术要求压力溶气气浮装置
- HJ/T256-2006 建设项目竣工环境保护验收技术规范水泥制造
- HJ/T254-2006 建设项目竣工环境保护验收技术规范电解铝
- HJ/T341-2007 水质 汞的测定 冷原子荧光法(试行)
- HJ/T330-2006 环境保护产品技术要求 分室反吹类袋式除尘器
- HJ/T207-2005 环境标志产品技术要求 建筑砌块
- HJ1068-2019 土壤 粒度的测定 吸液管法和比重计法
- HJ810-2016 水质 挥发性有机物的测定 顶空气相色谱-质谱法
- HJ570-2010 环境标志产品技术要求 鼓粉盒
- HJ689-2014 城市车辆用柴油发动机排气污染物排放限值及测量方法(WHTC工况法)
- 行业新闻
网站备案号:湘ICP备2025141790号-2