- 您的位置:
- 标准下载网 >>
- 标准分类 >>
- 化工行业标准(HG) >>
- HG/T 2677-2009 代替 HG/T 2677-1995 工业聚氯化铝
标准号:
HG/T 2677-2009
标准名称:
代替 HG/T 2677-1995 工业聚氯化铝
标准类别:
化工行业标准(HG)
标准状态:
现行出版语种:
简体中文下载格式:
.zip .pdf下载大小:
539.69 KB
点击下载
标准简介:
HG/T 2677-2009.Poly aluminium chloride for industrial use.
1范围
HG/T 2677规定了工业聚氯化铝的分类、要求、试验方法、检验规则、标志、标签、包装、运输和贮存。
HG/T 2677适用于工业聚氯化铝,在造纸工业中主要用作造纸施胶剂等,在精密铸造中作型砂胶结剂,也用于一般工业等。
2规范性引用文件
下列文件中的条款通过本标准的引用而成为本标准的条款。凡是注日期的引用文件,其随后所有的修改单(不包括勘误的内容)或修订版均不适用于本标准,然而,鼓励根据本标准达成协议的各方研究是否可使用这些文件的最新版本。凡是不注日期的引用文件,其最新版本适用于本标准。
GB/T 191-2008包装储运图示标志(mod ISO 780 : 1997)
GB/T 3049-2006工业用化工产品铁含量测定的通用方法1,10-菲哕啉分光光度法(idt ISO 6685 : 1982)
GB/T 4472-1984化工产品密度、相对密度测定通则
GB/T 6678化工产品采样总则
GB/T 6682-2008分析实验室用水规格和试验方法(mod ISO 3696:1987)
CB/T 8170数值修约规则与极限数值的表示判定
GB/T 9724化学试剂pH 值测定通则
HG/T 3696.1无机化工产品化学分析用标准滴定溶液的制备
HG/T 3696.2无机化工产品化学分析用杂质标准溶液的制备
HG/T 3696.3无机化工产品化学分析用制剂及制品的制备
3示性式
4分类
工业聚氯化铝按用途分为两类: I类造纸工业用聚氯化铝; II类一股工业用聚氯化铝。
部分标准内容:
备案号:27335—2010
中华人民共和国化工行业标准
HG/T 2677—2009
代替HG/T2677—1995
工业聚氯化铝
Poly aluminium chloride for industrial use2009-12-04发布
2010-06-01实施
中华人民共和国工业和信息化部发布前言
本标准代替HG/T2677-1995《工业聚合氯化铝》。本标准与HG/T2677—1995《工业聚合氯化铝》的主要技术差异如下:本次修订根据产品用途将工业聚氯化铝分为两类(本版的4)。HG/T2677—2009
将原标准中酸不溶物含量的指标项目及试验方法修改为不溶物含量的指标项目及试验方法(1995年版的3.2,本版的5.2)。各项指标参数相应调整(1995年版的3.2,本版的5.2)。本次修订增加了采用硫酸铜返滴定法测定氧化铝含量的试验方法(本版的6.4.2)。原标准中的硫酸盐含量的测定采用的是重量法,本次修订由于硫酸盐含量降低,所以采用滴定法测定硫酸盐含量(1995年版的4.5,本版的6.9)。本标准由中国石油和化学工业协会提出。本标准由全国化学标准化技术委员会无机化工分会(SAC/TC63/SC1)归口。本标准负责起草单位:深圳市中润水工业技术发展有限公司、焦作市爱尔福克化工有限公司、太仓市新星轻工助剂厂、河南新世纪净化材料有限公司、重庆大学、深圳市清源净水器材有限公司、嘉善海峡净水灵化工有限公司、山西中科聚合铝有限公司、海南宜净环保有限公司、中海油天津化工研究设计院。本标准主要起草人:李润生、许志远、卢正洪、铁贵波、郑怀礼、张民权、沈烈翔、李子彪、贺祝、刘幽若、赵美敬。
本标准参加起草单位:东莞市华清净水技术有限公司、成都市助测净水剂工业有限责任公司。本标准所代替标准的历次版本发布情况:HG/T2677-1995。
rkAoNrkca
1范围
工业聚氯化铝
HG/T2677—2009
本标准规定了工业聚氯化铝的分类、要求、试验方法、检验规则、标志、标签、包装、运输和存。本标准适用于工业聚氯化铝,在造纸工业中主要用作造纸施胶剂等,在精密铸造中作型砂胶结剂,也用于一般工业等。
2规范性引用文件
下列文件中的条款通过本标准的引用而成为本标准的条款。凡是注日期的引用文件,其随后所有的修改单(不包括勘误的内容)或修订版均不适用于本标准,然而,鼓励根据木标准达成协议的各方研究是否可使用这些文件的最新版本。凡是不注日期的引用文件,其最新版本适用于本标准。GB/T191—2008包装储运图示标志(modISO780:1997)GB/T3049—2006工业用化工产品铁含量测定的通用方法1,10-菲啰啉分光光度法(idtISO6685:1982)
GB/T44721984化工产品密度、相对密度测定通则GB/T6678化工产品采样总则
GB/T6682—2008分析实验室用水规格和试验方法(modISO3696:1987)GB/T8170
GB/T9724
数值修约规则与极限数值的表示判定化学试剂pH值测定通则
无机化工产品化学分析用标准滴定溶液的制备HG/T3696.1
HG/T3696.2
无机化工产品化学分析用杂质标准溶液的制备HG/T3696.3
无机化工产品化学分析用制剂及制品的制备3示性式
Al,(OH)mCl(3n一m)
4分类
0
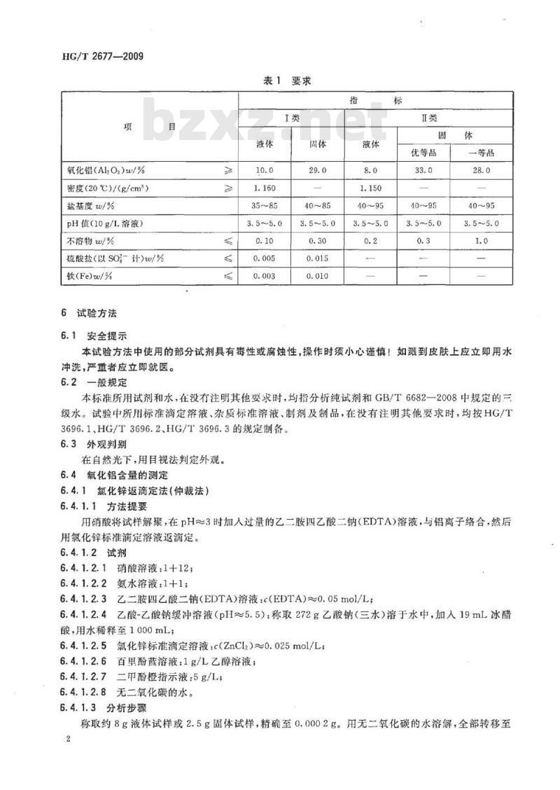
5.1外观
-般工业用聚氯化铝:液体为黄色至黄褐色透明液体,固体为黄色粉末。造纸工业用聚氯化铝:液体为无色或微黄色透明液体,固体为白色或微黄色粉末。5.2工业聚氯化铝应符合表1的要求1免费标准bzxz.net
HG/T2677—2009
氧化铝(AlO)w/%
密度(20℃))/(g/cm2)
盐基度w/%
pH值(10g/L溶液)
不溶物w/%
硫酸盐(以SO计)w/%
铁(Fe)w/%
6试验方法
6.1安全提示
表1要求
优等品
一等品
本试验方法中使用的部分试剂具有毒性或腐蚀性,操作时须小心谨慎!如溅到皮肤上应立即用水冲洗,严重者应立即就医。
6.2一般规定
本标准所用试剂和水,在没有注明其他要求时,均指分析纯试剂和GB/T6682一2008中规定的三级水。试验中所用标准滴定溶液、杂质标准溶液、制剂及制品,在没有注明其他要求时,均按HG/T3696.1,HG/T3696.2、HG/T3696.3的规定制备。6.3外观判别
在自然光下,用目视法判定外观。6.4氧化铝含量的测定
6.4.1氯化锌返滴定法(仲裁法)6.4.1.1方法提要
用硝酸将试样解聚,在pH~3时加人过量的乙二胺四乙酸二钠(EDTA)溶液,与铝离子络合,然后用氯化锌标准滴定溶液返滴定。6.4.1.2试剂
6.4.1.2.1硝酸溶液:1+12;
6.4.1.2.2
6.4.1.2.3
6.4. 1.2. 4
氮水溶液:1十1:
乙二胺四乙酸二钠(EDTA)溶液:c(EDTA)~0.05mol/L;乙酸-乙酸钠缓冲溶液(pH~5.5):称取272g乙酸钠(三水)溶于水中,加入19mL冰醋酸,用水稀释至1000mL;
6.4.1.2.5
氯化锌标准滴定溶液:c(ZnCl2)~0.025mol/L;6.4.1.2.6
百里酚蓝溶液:1g/L乙醇溶液;6.4. 1.2.7
6.4.1.2.8
二甲酚橙指示液:5g/L:
无二氧化碳的水。
6.4.1.3分析步骤
称取约8g液体试样或2.5g固体试样,精确至0.0002g。用无二氧化碳的水溶解,全部转移至2
IKONrKACa
HG/T2677—2009
250mL容量瓶中,用水稀释至刻度,摇勾。若稀释液浑浊,用中速滤纸干过滤,此溶液为试验溶液A,用于氧化铝含量及盐基度的测定。用移液管移取10mL试验溶液A,置于250mL锥形瓶中,加10mL硝酸溶液,煮沸1min,冷却至室温后,准确加人20.00mL乙二胺四乙酸二钠溶液,加人3滴~4滴百里酚蓝溶液,用氨水溶液中和至试验溶液从红色到黄色,煮沸2min。冷却后加人10mL乙酸-乙酸钠缓冲溶液、2滴~4滴二甲酚橙指示液,加约50mL水,用氯化锌标准滴定溶液滴定至溶液由淡黄色变为微红色,即为终点。同时进行空白试验。
空白试验除不加试样外,其他操作及加人试剂的种类和量(标准漓定溶液除外)与测定试验相同。6.4.1.4结果计算
氧化铝含量以氧化铝(Al2O3)的质量分数I计,数值以%表示,按式(1)计算:wi
式中:
[(Vo-V)/1000]cM
mX10/250
Vo——一空白试验所消耗的氯化锌标准滴定溶液的体积的数值,单位为毫升(mL);滴定试验溶液所消耗的氯化锌标准滴定溶液的休积的数值,单位为毫升(mL);c-—氯化锌标准滴定溶液浓度的准确数值,单位为摩尔每升(mol/L);m—试样质量的数值,单位为克(g);M一氧化铝(1/2Al2O3)的摩尔质量的数值,单位为克每摩尔(g/mol)(M=50.98)。(1)
取平行测定结果的算术平均值为测定结果,两次平行测定结果的绝对差值:液体产品不大于0.1%,固体产品不大于0.2%。
6.4.2硫酸铜返滴定法
6.4.2.1方法提要
在pH~4.3时使EDTA与铝离子络合,以PAN为指示剂,用硫酸铜标准滴定溶液返滴过量EDTA标准溶液。
6.4.2.2试剂
6.4.2.2.1盐酸溶液:1+1。
6.4.2.2.2氮水溶液:1+1。
6.4.2.2.3乙酸-乙酸钠缓冲溶液(pH~4.3):称取42.3g无水乙酸钠溶于水中,加人80mL冰醋酸,用水稀释至1000mL,摇匀。
6.4.2.2.4氧化铝标准溶液:1mL溶液含氧化铝(Al2O3)1.00mg。称取0.5293g高纯金属铝,精确至0.0002g,置于200mL聚乙烯杯中,加20mL水,3g氢氧化钠,使其全部溶解透明(必要时在水浴上加热),用盐酸溶液(1+1)调节至酸性后再加人10mL,使其透明,冷却,全部转移至1000mL容量瓶中,用水稀释至刻度,摇匀。6.4.2.2.5硫酸铜标准滴定溶液:c(CuSO)~0.025mol/L。a)配制:称取6.3g硫酸铜溶于水,加入2滴硫酸溶液(1+1),用水稀释至1000mL,摇匀。b)EDTA标准滴定溶液与硫酸铜标准滴定溶液体积比的标定:移取20mLEDTA标准滴定溶液(6.4.2.2.6),置于250mL锥形瓶中,用水稀释至约100mL,加人15mL乙酸-乙酸钠缓冲溶液,加热至沸腾,取下冷却,加5滴PAN指示液,用硫酸铜标准滴定溶液滴定溶液变为蓝色。c)1mL硫酸铜标准滴定溶液相当于EDTA标准滴定溶液的体积(mL)以K表示,按式(2)计算:Vi
式中:
V1移取EDTA标准滴定溶液体积的数值,单位为毫升(mL);:(2)
IG/T2677—2009
V2—一滴定时所消耗的硫酸铜标准滴定溶液体积的数值,单位为毫升(mL)。6.4.2.2.6乙二胺四乙酸二钠(EDTA)标准滴定溶液:c(EDTA)~0.025mol/La)配制:称取9.4g乙二胺四乙酸二钠置于1000mL烧杯中,加约200mL水,加热溶解,冷却,用水稀释至1000ml。
b)标定:移取25.00mL氧化铝标准溶液,置于250mL锥形瓶中,用移液管移取25mLEDTA标准滴定溶液,用水稀释至约100mL,将溶液加热至约70℃80℃,用氨水溶液调节pH至3.5~4.c(用精密pH试纸检验)。加人15mL乙酸-乙酸钠缓冲溶液,煮沸2min,加5滴~6滴PAN指示液,趁热以硫酸铜标准滴定溶液滴定至溶液为亮紫色。c)计算:EDTA标准滴定溶液对氧化铝的滴定度以TAI,O/EDTA表示,按式(3)计算:pV3
TAI,/EDTA=
式中:
氧化铝标准溶液的浓度(以Al2O:计),单位为毫克每毫升(mg/mL);p
-移取氧化铝标准溶液体积的数值,单位为毫升(mL);V4一—加人EDTA标准滴定溶液体积的数值,单位为毫升(mL);K
-每毫升硫酸铜标准滴定溶液相当于EDTA标准滴定溶液的体积;Vs—滴定时所消耗硫酸铜标准滴定溶液体积的数值,单位为(mL)。6.4.2.2.71-(2-吡啶偶氮)-2-茶酚(PAN)指示液:2g/1.乙醇溶液。6.4.2.3分析步骤
(3)
用移液管移取10mL试验溶液A(6.4.1.3),置于250mL锥形瓶巾,加入2mL盐酸液,煮沸1min,准确加人25.00mL~30.00mLEDTA标准滴定溶液,加水至约100mL,加热至约70℃~80℃,用氨水溶液调节pH至3.54.0(用精密pII试纸检验),加入15mL乙酸-乙酸钠缓冲溶液,煮沸2min,加5滴~6滴PAN指示液,趁热以硫酸铜标准滴定溶液滴定至溶液为亮紫色。6.4.2.4结果计算
氧化铝含量以氧化铝(Al2O3)的质量分数wl计,数值以%表示,按式(4)计算:er
式中:
TAI,O/EDTA
TAI,0,/EDTA(V6—KV)/1000
mX10/250
每毫升EDTA标准滴定溶液相当于氧化铝的质量,单位为毫克每毫升(mg/mL):Ve-加人EDTA标准滴定溶液体积的数值,单位为毫升(mL);V,—滴定时消耗硫酸铜标准滴定溶液体积的数值,单位为毫升(mL);K一一每毫升硫酸铜标准滴定溶液相当于EDTA标准滴定溶液的体积:试样质量的数值,单位为克(g)。取平行测定结果的算术平均值为测定结果,两次平行测定结果的绝对差值:液体产品不大于0.1%;固体产品不大于0.2%。
6.5密度的测定
6.5.1方法提要
同GB/T4472—1984第2.3.3.1条。6.5.2仪器、设备
同GB/T4472—1984第2.3.3.2条。6.5.3分析步骤
将液体聚氯化铝试样注人清洁、干燥的量筒内,不得有气泡。将量筒置于20℃士1℃的恒温水浴中。待温度恒定后,将清洁、干燥的密度计缓缓地放入试样中,其下端应离筒底2cm以上,不能与筒壁接触,4
YKAoNKAca
HG/T2677—2009
密度计的上端露在液面外的部分所沾液体不得超过2分度~3分度,待密度计在试样中稳定后,读出密度计弯月面下缘的刻度(标有弯月面上缘刻度的密度计除外),即为20℃时试样的密度。6.6盐基度的测定
6.6.1方法提要
在试样中加入定量盐酸溶液,以氟化钾掩蔽铝离子,以氢氧化钠标准滴定溶液滴定。6.6.2试剂
6.6.2.1盐酸标准溶液:c(HCI)~0.5mol/L。6.6.2.2氢氧化钠标准滴定溶液:c(NaOH)~0.5mol/L。6.6.2.3氟化钾溶液:500g/L。
称取500g氟化钾,加人200mL无二氧化碳的水溶解后,用水稀释至1000mL。加2滴酚酥指示液,并用氢氧化钠溶液或盐酸溶液调节溶液吴微红色,滤去不溶物后贮于塑料瓶中。6.6.2.4酚酰指示液:10g/L乙醇溶液。6.6.2.5无二氧化碳的水。
6.6.3仪器、设备
6.6.3.1回流装置如图1所示。
→出水
一进水
磨口圆底烧瓶:
磨口玻璃球形冷凝管。
图1回流装置图
6.6.3.2电热套。
6.6.4分析步骤
用移液管移取25mL试验溶液A(6.4.1.3),置于250mL磨口底烧瓶中,加人20mL盐酸标准溶液,接上磨口玻璃球形冷凝管,使用电热套加热煮沸回流2min,冷却至室温。全部转移至聚乙烯杯中,加入20mL氟化钾溶液,摇匀。加入5滴酚酞指示液,立即用氢氧化钠标准滴定溶液滴定至溶液呈现微红色,即为终点。同时用无二氧化碳的水进行空白试验。空白试验除不加试样外,其他操作及加入试剂的种类和量(标准滴定溶液除外)与测定试验相同。5
IIG/T2677—2009
6.6.5结果计算
盐基度以w2计,数值以%表示,按式(5)计算:[(V。-V)/1000]e
w2-m(w/100)X(25/20)x(0.529 3/M)×100式中:
空白试验所消耗的氢氧化钠标准滴定溶液的体积的数值,单位为毫升(mL);Vo
滴定试验溶液所消耗的氢氧化钠标准滴定溶液的体积的数值,单位为毫升(mL);氢氧化钠标准滴定溶液浓度的准确数值,单位为摩尔每升(mol/L);试样质量的数值,单位为克(g);-6.4条测得的氧化铝的质量分数,以%表示;-铝(1/3A1)的摩尔质量的数值,单位为克每摩尔(g/mol)(M=8.994);M
0.5293——Al2O3折算成A1的系数。取平行测定结果的算术平均值为测定结果,两次平行测定结果的绝对差值不大于2.0%。6.7pH值的测定
6.7.1试剂
无二氧化碳的水。
6.7.2仪器、设备
酸度计:精度为0.02pH单位。
6.7.3分析步骤
(5)
称取1.00g土0.01g试样,置于150mL烧杯中,加入适量的约25℃的无二氧化碳的水,待试样溶解后,全部转移至100mL容量瓶中,用无二氧化碳的水稀释至刻度,摇匀。以下按GB/T9724的规定进行测定。
6.8不溶物含量的测定
6.8.1方法提要
将试样溶解于pH2~3的水中,将不溶物过滤,置于电热恒温干燥箱中干燥至质量恒定,计算其不溶物含量。
6.8.2仪器、设备
6.8.2.1电热恒温干燥箱:温度能控制在100℃~105℃;6.8.2.2玻璃砂蜗:孔径5μm~15μm;6.8.2.3pH2~3的水溶液:取1000mL的水,边搅拌边加入约22mL0.5mol/L的盐酸溶液,调节pH至2~3(用酸度计测量);
6.8.2.4硝酸银溶液:17g/L。
6.8.3分析步骤
称取约10g液体试样或3g固体试样,精确至0.001g,置于1000mL烧杯中,加入500mLpH2~3的水充分搅排,使试样溶解。用已于100℃~105℃条件下干燥至质量恒定的玻璃砂埚过滤,用pH2~3的水溶液洗涤一次后(约10mL),用水洗涤至无CI-(用硝酸银溶液检验)。将玻璃砂璃和不溶物置于100℃~105℃电热恒温干煤燥箱中干燥至质量恒定。6.8.4结果计算
不溶物含量以质量分数w3计,数值以%表示,按式(6)计算:m-m2×100
式中:
玻璃砂埚和不溶物的质量的数值,单位为克(g);TTTKAONIKAca
玻璃砂埚的质的数值,单位为克(g);m——试样质量的数值,单位为克(g)。HG/T2677—2009
取平行测定结果的算术平均值为测定结果,两次平行测定结果的绝对差值:液体样品不大于0.03%,固体样品不大于0.1%。
6.9硫酸盐含量的测定
6.9.1方法提要
试样中加入硝酸溶液加热分解,加人乙醇溶液,在80℃恒温水浴中加热,加人硝酸铅溶液生成硫酸铅沉淀,加入乙酸-乙酸铵缓冲溶液、Cu-PAN指示液,用乙二胺四乙酸二钠标准滴定溶液滴定,计算硫酸根含量。
6.9.2试剂
6.9.2.1硝酸溶液:1+12;
6.9.2.2无水乙醇;
6.9.2.3硝酸铅溶液:17g/L;
6.9.2.4乙醇溶液:20%;
6.9.2.5乙酸-乙酸铵缓冲溶液(pH4~5);乙二胺四乙酸二钠标准滴定溶液:c(EDTA)~0.025mol/L;6.9.2.6
Cu-PAN混合指示液:称取1g1-(2-吡啶偶氮)-2-萘酚(PAN)和11g乙二胺四乙酸铜钠6.9.2.7
(EDTA-CuNa2),将其混合后,取1g混合物溶于100mL70%的乙醇溶液中,使用上层清液。6.9.3仪器、设备
6.9.3.1恒温水浴:温度能控制在80℃士1℃;6.9.3.2微量滴定管:分度值为0.02mL或0.01mL。6.9.4分析步骤
称取约20g液体试伴或7g固体试样,精确至0.001g,置于250mL烧杯巾,加入适量的水使其全部溶解。加人2mL硝酸溶液,在电炉上加热微沸10min。将烧杯置于恒温水浴中,缓慢加入30mL无水乙醇和10mL硝酸铅溶液,生成硫酸铅白色沉淀,在恒温水浴中保温约10min,使沉淀完全。用中速定量滤纸过滤,用乙醇溶液洗涤烧杯和沉淀3次~4次。将滤纸连同沉淀一起放人250mL锥形瓶中,加人100mL乙酸-乙酸铵缓冲溶液,加热使沉淀完全溶解,趁热加人Cu-PAN混合指示液,将溶液保持在80℃~100℃条件下,用乙二胺四乙酸二钠(EDTA)标准滴定溶液滴定溶液由红色变成黄色,即为终点。
保存滴定后的废液,按规定处理后进行排放。6.9.5结果计算
硫酸盐含量以硫酸根(SO2-)的质量分数w4计,数值以%表示,按公式(7)计算:20=V/1000M×100
式中:
滴定试验溶液所消耗乙二胺四乙酸二钠(EDTA)的标准滴定溶液的体积的数值,单位为毫升(mL);
c-乙二胺四乙酸二钠(EDTA)标准滴定溶液浓度的准确数值,单位为摩尔每升(mol/L);M-硫酸根(SO2-)的摩尔质量的数值,单位为克每摩尔(g/mol)(M=96.06);m-
一试样质量的数值,单位为克(g)。取平行测定结果的算术平均值为测定结果,两次平行测定结果的绝对差值:液体产品不大于0.001%,固体产品不大于0.005%。7
HG/T2677—2009
6.10铁含量的测定
6.10.1方法提要
同GB/T3049—2006第3章。
6.10.2试剂
6.10.2.1盐酸溶液:1+1;
6.10.2.2其他试剂同GB/T3049—2006第4章。6.10.3仪器、设备
分光光度计:配有4cm的比色Ⅲl。6.10.4分析步骤
6.10.4.1工作曲线的绘制
按GB/T3049—-2006第6.3条的规定,使用4cm比色血,绘制铁含量为10μg~100ug工作曲线。6.10.4.2测定
称取约10g液体试样或3g固体试样,精确至0.01g,置于250mL烧杯中,加50mL水、10mL盐酸溶液,加热溶解。冷却后,全部转移至250mL容量瓶中,用水稀释至刻度,摇匀,干过滤。用移液管移取25mL滤液,置于100mL容量瓶中,以下按GB/T3049一2006第6.4条从“必要时,加水至60mL..”开始进行操作。同时同样处理空白试验溶液。从工作曲线上查出相应的铁的质量。
6.10.5结果计算
铁含量以铁(Fe)的质量分数s计,数值以%表示,按式(8)计算:ws
式中:
(m1-m2)/1000
mX25/250
从工作曲线上查出的试验溶液中铁的质量的数值,单位为毫克(mg);m
从工作曲线上查出的空白试验溶液中铁的质量的数值,单位为毫克(mg);m—试样质量的数值,单位为克(g)。取平行测定结果的算术平均值为测定结果,两次平行测定结果的绝对差值不大于0.001%。7检验规则
7.1本标准规定的所有指标项目为出厂检验项目,应逐批检验。:(8)
7.2生产企业用相同材料、基本相同的生产条件,连续生产或同一班组生产的同一级别的工业聚氯化铝为一批。每批产品液体不超过200t,固体不超过60t。7.3按GB/T6678的规定确定采样单元数。7.3.1液体工业聚氯化铝的采样方法:对于桶装液体产品,采样时应将采样器深人桶内,从上、中、下部位采样量不少于100mL。将所采样品混匀,从中取出约800mL,分装于两个清洁、干燥的塑料瓶中,密封;对于用贮罐车装运的液体产品,应用采样器从罐的上、中、下部位采样。每个部位采样量不少于250ml。将所采样品混匀,取出约800mL,分装于两个清洁、干燥的塑料瓶中,密封。7.3.2固体工业聚氯化铝的采样方法:将采样器自包装袋的上方斜插入至料层深度的3/4处采样,每袋所采样品不少于100g,将采得的样品混匀后,按四分法缩分至不少于500g,分装于两个清洁干燥的具塞广口瓶或塑料袋中,密封。也可采用自动分样器进行采样。7.3.3瓶或袋上粘贴标签,注明:生产厂名、产品名称、类型、等级、批号、采样日期和采样者姓名。一份作为实验室样品,另一份保存备查,保留时间由生产厂根据实际需要确定。7.4生产厂应保证每批出厂的工业聚氯化铝都符合本标准的要求。7.5检验结果如有一项指标不符合本标准要求时,应重新自两倍量的包装中采样进行复验,复验结果8
TIKAONiKca
有一项指标不符合本标准要求时,则整批产品为不合格。7.6采用GB/T8170规定的修约值比较法判定检验结果是否符合标准。8标志、标签
HG/T2677--2009
8.1工业聚氯化铝包装上应有牢固清晰的标志,内容包括:生产厂名、厂址、产品名称、类型、等级、净含量、批号或生产日期、本标准编号及GB/T191一2008中规定的“怕晒”、“怕雨”标志。8.2每批出厂的工业聚氯化铝都应附有质量证明书。内容包括:生产厂名、厂址、产品名称、类型、等级、净含量、批号或生产日期、产品质量符合本标准的证明和本标准编号。9包装、运输、贮存
9.1工业聚氯化铝采用以下包装形式:9.1.1固体采用塑料编织袋包装。内包装采用聚乙烯塑料薄膜袋,内袋用维尼龙绳或其他质量相当的绳扎紧,或用与其相当的其他方式封口;外包装采用塑料编织袋,外袋用维尼龙线或其他质量相当的线牢固缝合。每袋净含量20kg、25kg或根据用户要求协商确定包装形式和净含量。9.1.2液体采用聚乙烯塑料桶包装,采用双层桶盖,内盖扣严,外盖旋紧。每桶净含量25kg、50kg或根据用户要求协商确定。用户要求时,液体产品也可用清洁的槽罐车装运。9.2工业聚氯化铝在运输过程中应有邀盖物,包装桶不得倒置、碰撞,保持包装的密封性,防止日晒、雨淋、受潮。
9.3工业聚氯化铝应贮存在阴凉、通风的库房,防止日晒、雨淋、受潮。9.4工业聚氮化铝在符合本标准规定的包装、运输、贮存条件下,自生产之日起液体产品保质期不少于3个月,固体产品保质期不少于12个月。中华人民共和国
化工行业标准
工业聚氯化铝
HIG/T2677--2009
出版发行:化学工业出版社
(北京市东城区青年湖南街13号邮政编码100011)北京云浩印剧有限责任公司印装880mm×1230mm1/16印张%字数20千字2010年6月北京第1版第1次印刷
书号:155025·0810
购书咨询:010-64518888
售后服务:010-64518899
网址:http://cip.com.cn600
凡购买本书,如有缺损质最间题,本社销售中心负责调换。版权所有
违者必究
TKANiKa
小提示:此标准内容仅展示完整标准里的部分截取内容,若需要完整标准请到上方自行免费下载完整标准文档。
标准图片预览:





- 热门标准
- HG化工标准
- HG/T2442-2001 洗衣机V带
- HG/T21524-2014 水平吊盖带颈对焊法兰人孔
- HG/T3534-2011 代替 HG/T 3534-2003 工业循环冷却水污垢和腐蚀产物中酸不溶物、磷、铁、铝、钙、镁、锌、铜含量测定方法
- HG2208-1991 甲霜灵可湿性粉剂
- HG/T2058.1-1991 搪玻璃温度计套
- HG/T2784-1996 工业用亚硫酸铵
- HG/T2343-2012 硫化促进剂ETU
- HG/T4519-2013 碱式碳酸钴
- HG/T20592-2009 钢制管法兰(PN系列)
- HG/T3663-2000 胶鞋抗菌性能的试验方法(琼脂平板法)
- HG/T20704.3-2000 机泵专业工程设计阶段的工作程序
- HG2975-1989 气体分析 标准混合气 混合物制备证书
- HG2207-1991 甲霜灵粉剂
- HG/T2192-1991 喷砂橡胶软管
- HG/T2411-1992 鞋底材料90°屈挠试验方法
- 行业新闻
网站备案号:湘ICP备2025141790号-2