- 您的位置:
- 标准下载网 >>
- 标准分类 >>
- 能源标准(NB) >>
- NB/T 20538-2018 压水堆核电厂燃料包壳用锆合金管材
标准号:
NB/T 20538-2018
标准名称:
压水堆核电厂燃料包壳用锆合金管材
标准类别:
能源标准(NB)
标准状态:
现行出版语种:
简体中文下载格式:
.zip .pdf下载大小:
10.02 MB
点击下载
标准简介:
NB/T 20538-2018.Zirconium alloy tubes used as fuel cladding for pressurized water reactor nuclear power plants.
1范围
NB/T 20538规定了压水堆核电厂燃料包壳用锆合金管材的制造、性能、试验、检验等技术要求。
NB/T 20538适用于压水堆核电厂燃料包壳用Zr-4合金管材,其他堆型燃料包壳用锆合金管材也可参照执行。
2规范性引用文件
下列文件对于本文件的应用是必不可少的。凡是注日期的引用文件,仅注日期的版本适用于本文件。凡是不注日期的引用文件,其最新版本(包括所有的修改单)适用于本文件。
GB/T 228.1金属材料 拉伸试验第1部分:室温试验方法
GB/T 228.2金属材料拉伸试验第2部分:高温试验方法
GB/T 6394-2017金属 平均晶粒度测定方法
GB/T 13747锆及锆合 金化学分析方法(所有部分)
GB/T 34645金 属管材收缩应变比试验方法
EJ/T1028锆及锆合金的高压釜腐蚀试验
NB/T 20003.2 核电厂 核岛机械设备无损检测第2部分:超声检测
NB/T 20003.7-2010核电厂 核岛机械设备无损检测第7部分:目视检测
3术语和定义
下列术语和定义适用于本文件。
3.1最大周向延伸率total circumferential elongation (TCE)
爆破试验后管材破口处最大周向伸长量与原始周长之比的百分率。
3.2氢化物取向因子hydride orientation fraction
Fn
所观察的视场内偏向管材径向--定角度范围的氢化物板条数量与氢化物板条总数的比值。
部分标准内容:
中华人民共和国能源行业标准
NB/T20538—2018
压水堆核电厂燃料包壳用锆合金管材Zirconium alloy tubes used as fuel cladding for pressurized water reactornuclearpowerplants
2018-12-10发布
国家能源局
2019-04-01实施
2规范性引用文件
3术语和定义
5试验方法
检验规则
包装、标志、贮存和质量证明书附录A(规范性附录)
附录B(规范性附录)
参考文献
燃料元件用锆合金管材室温爆破试验方法燃料元件包壳用锆合金管材氢化物取向因子测定方法NB/T20538—2018
NB/T205382018
本标准按照GB/T1.1—2009给出的规则起草。本标准由能源行业核电标准化技术委员会提出。本标准由核工业标准化研究所归口。本标准起草单位:中国核动力研究设计院、上海核工程研究设计院。本标准主要起草人:戴训、程竹青、洪晓峰、王朋飞、杨忠波、蒋有荣、吕亮亮、曾奇锋。II
1范围
压水堆核电厂燃料包壳用锆合金管材NB/T20538-2018
本标准规定了压水堆核电厂燃料包壳用锆合金管材的制造、性能、试验、检验等技术要求。本标准适用于压水堆核电厂燃料包壳用Zr-4合金管材,其他堆型燃料包壳用锆合金管材也可参照执行。
2规范性引用文件
下列文件对于本文件的应用是必不可少的。凡是注日期的引用文件,仅注日期的版本适用于本文件。凡是不注日期的引用文件,其最新版本(包括所有的修改单)适用于本文件。GB/T228.1金属材料拉伸试验第1部分:室温试验方法GB/T228.2
金属材料拉伸试验第2部分:高温试验方法GB/T6394—2017金属平均晶粒度测定方法GB/T13747锆及锆合金化学分析方法(所有部分)5金属管材收缩应变比试验方法
GB/T34645
EJ/T1028
锆及锆合金的高压釜腐蚀试验
NB/T20003.2核电厂核岛机械设备无损检测第2部分:超声检测NB/T20003.7一2010核电厂核岛机械设备无损检测第7部分:目视检测3术语和定义
下列术语和定义适用于本文件。3.1
最大周向延伸率totalcircumferentialelongation(TCE)爆破试验后管材破口处最大周向伸长量与原始周长之比的百分率。3.2
氢化物取向因子hydrideorientationfractionFn
所观察的视场内偏向管材径向一定角度范围的氢化物板条数量与氢化物板条总数的比值。示例:Fn45表示所观察的视场内偏向管材径向45°范围内的氢化物板条数量与氢化物板条总数的比值。4要求
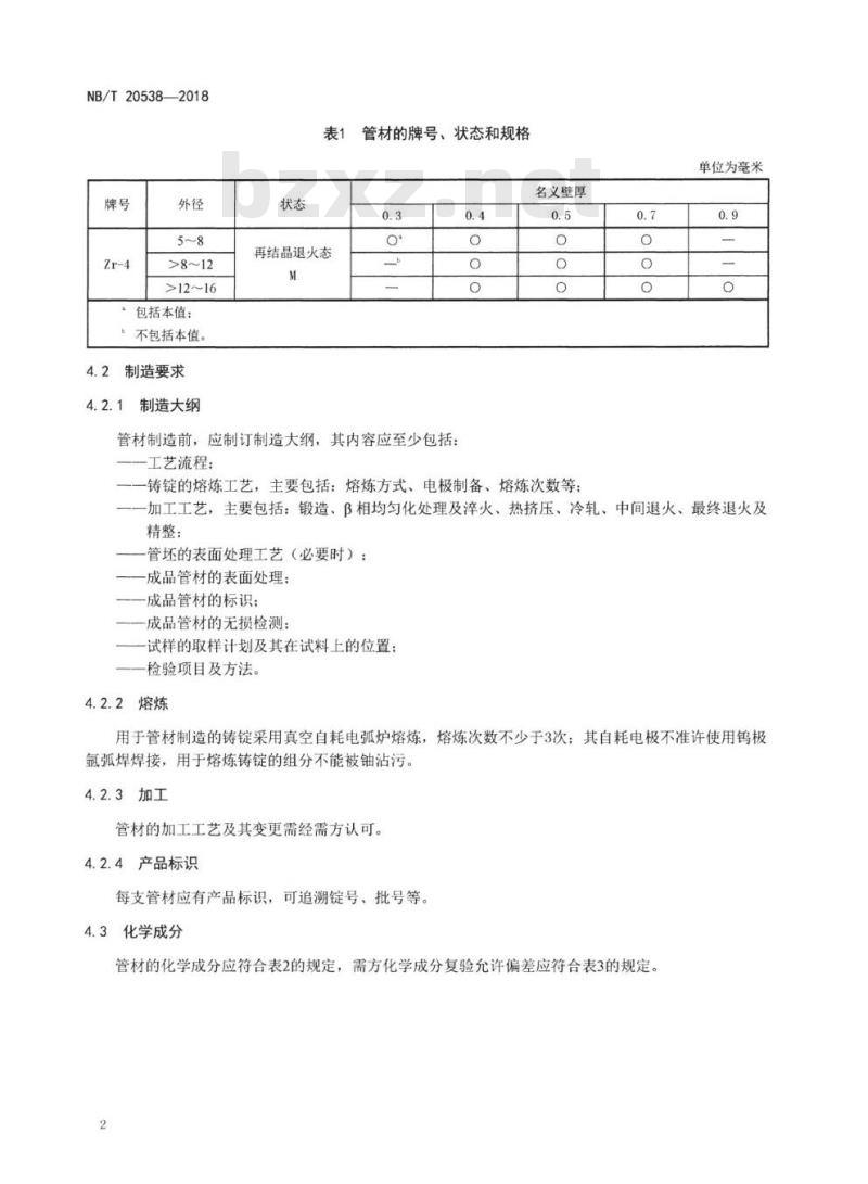
4.1产品分类
管材的牌号、状态和规格应符合表1的规定。NB/T20538—2018
>12~16
包括本值:
不包括本值。
制造要求
制造大纲
表1管材的牌号、状态和规格
再结晶退火态
管材制造前,应制订制造大纲,其内容应至少包括:工艺流程:
名义壁厚
铸锭的熔炼工艺,主要包括:熔炼方式、电极制备、熔炼次数等:0.7
单位为毫米
加工工艺,主要包括:锻造、β相均匀化处理及淬火、热挤压、冷轧、中间退火、最终退火及精整:
管坏的表面处理工艺(必要时):一成品管材的表面处理;
一成品管材的标识;
成品管材的无损检测;
试样的取样计划及其在试料上的位置:检验项目及方法。
4.2.2熔炼
用于管材制造的铸锭采用真空自耗电弧炉熔炼,熔炼次数不少于3次:其自耗电极不准许使用钨极氯弧焊焊接,用于熔炼铸锭的组分不能被铀沾污。4.2.3加工
管材的加工工艺及其变更需经需方认可。4.2.4产品标识
每支管材应有产品标识,可追溯锭号、批号等。4.3化学成分
管材的化学成分应符合表2的规定,需方化学成分复验允许偏差应符合表3的规定2
主元素
1.20~1.50
0.07~0.13
0.28~0.37
成分复验允许
偏差,不大于
4.4力学性能
拉伸性能
表2化学成分
杂质元素
化学成分复验分析允许偏差
NB/T20538-2018
单位为百分比
含量(不大于)
单位为百分比
其他杂质元素
0.002或规定
极限的20%,取
较小者
管材室温及高温拉伸性能应符合表4的规定。其他状态管材的室温及高温拉伸性能由供需双方协商确定。
NB/T20538—2018
试验温度
爆破性能
抗拉强度
Rm/MPa
≥460
≥210
表4拉伸性能
规定塑性延伸强度
Rpo.2/MPa
≥270
≥125
断后伸长率
Asomm(%)
再结品退火态管材室温爆破强度应不低于500MPa,最大周向延伸率应不低于20%,其他状态管材的室温爆破性能指标由供需双方协商确定。若需开展高温爆破性能试验,指标由供需双方协商确定。4.4.3收缩应变比
收缩应变比(CSR)的指标由供需双方协商确定、4.5晶粒度
再结晶退火态管材纵向截面的平均晶粒度级别应不小于GB/T6394一2017中规定的7级。4.6腐蚀性能
试样腐蚀72h的增重应不大于22mg/dm,试样腐蚀336h的增重应不大于38mg/dm。经腐蚀试验后试样内外表面应为灰黑色、致密、光泽均匀的氧化膜,无白色或褐色的腐蚀产物。4.7氢化物取向因子
再结晶退火态管材的氢化物取向因子Fn值应不大于0.50,其他状态的管材由供需双方协商确定。3尺寸和尺寸充许偏差
4.8.1管材的尺寸和尺寸允许偏差应符合表5的规定。表5尺寸和尺寸允许偏差
单位为毫米
>12~16
外径允许偏差
内径允许偏差
最小壁厚
由供需双方协商确定
管材长度应为2000mm~5000mm。管材以定尺状态交货时,长度允许偏差为土0.7mm。管材以定尺状态交货时,管材两端端面垂直度应不大于0.05mm。4.8.3
管材直线度应不大于0.25mm/300mm。若需方有其他要求,由供需双方协商并在采购合同中规定。4.8.5
4.9超声检测
管材超声检测的信号幅度不大于标准人工缺陷最小幅值的75%。4.10表面质量
NB/T20538--2018
管材内外表面应洁净,无氧化色、裂纹、折叠、起皮、针孔、凹凸、凹陷、划伤、点坑等目视可见的缺陷,必要时建立标样进行检验,管材内外表面粗糙度Ra均应不大于0.80um。5试验方法
5.1化学分析
管材化学成分分析按GB/T13747的规定执行或供需双方均认可的其他方法进行。5.2力学性能
5.2.1拉伸性能
管材室温拉伸试验按GB/T228.1的规定进行,高温拉伸试验按GB/T228.2的规定进行。达到规定塑性延伸强度前应变速率应为0.00025s,相对误差土20%,拉伸到达规定塑性延伸强度后,其应变速率升高到0.0067s,相对误差±20%。5.2.2爆破性能
管材室温爆破试验方法应符合附录A的规定。若需方要求并在合同(或订货单)中注明需开展高温爆破性能试验,供需双方应就试验方法达成共识。
5.2.3收缩应变比
管材收缩应变比检验按GB/T34645的规定执行。5.3晶粒度
管材晶粒度测定按GB/T6394的规定执行。5.4腐蚀性能
试样在400℃土3℃、10.3MPa土0.7MPa的水蒸气中进行72h或336h的腐蚀,管材蒸气腐蚀试验应按EJ/1028的规定执行。除非需方有特别的规定,腐蚀试样应取自具有工艺代表性的最终交货状态管材。5.5氢化物取向因子
管材氢化物取向因子的检测方法应符合附录B的规定。建议氢化物与管材径向的夹角为45°,或由供需双方协商确定。5.6尺寸和尺寸允许偏差
采用超声的方法检验管材全长的内外径和壁厚。其他尺寸和尺寸允许偏差的检测采用相应精度的量具进行检测。5.7超声检测
所有管材均应全长开展超声检测,检测方法按照NB/T20003.2的规定执行或供需双方均认可的其他方法进行。
NB/T20538—2018
超声检验装置应采用与被检验管材同材料、尺寸、表面状态、加工工艺及最终热处理制度的标准样管进行校验。标准样管至少在内外表面各加工一个纵向和横向缺陷,人工缺陷应为U型。标准人工缺陷的长度不大于1.65mm,宽度不大于0.127mm,深度应为管材名义壁厚的10%,最深不大于0.05mm。
5.8表面质量
管材表面缺陷采用目视方法检验,目视方法按照NB/T20003.72010中7.1的规定进行,或采用标样对比检测。
管材表面粗糙度参照GB/T10610的规定进行检查。6检验规则
6.1组批
每批管材由同一牌号、熔炼炉号、规格、加工工艺和同一最终热处理炉次产品组成。如果在检测前,一批管材中的一些管材经过返修,则这些管材应视为单独的一批。6.2检验项目及取样
管材的检验项目及取样应符合表6的规定。表6检验项目及取样
检验项目
化学分析
室温拉伸
高温拉伸
爆破性能
收缩应变比
晶粒度
腐蚀性能
氢化物取向因子
尺寸及尺寸允许偏差
超声检测
表面缺陷
表面粗糙度
6.3检验结果判定
取样规定
氧、氮、氢在成品管材上取样分析,每批任取三支管材,每支各取一个试样。其他元素可在铸锭或成品上分析,每个铸锭的上、中、下各取一份试样或每批任取两支管材,每支各取一份试样
每批任取三支管材,每支各取一个试样每批任取三支管材,每支各取一个试样每批任取两支管材,每支各取一个试样每批任取两支管材,每支各取一个试样每批任取两支管材,每支各取一个试样每批任取三支管材,每支各取一个试样每批任取两支管材,每支各取一个试样逐根
每批任取五支管材
试验方法章条号
要求的章条号
6.3.1化学成分、力学性能、氢化物取向因子、腐蚀性能及晶粒度检验中,如有一个试样检验结果不合格,则从该批取双倍试样对该不合格项目进行重复试验,如仍有结果不合格时,则判该批产品不合格,重复试验的试验结果和原试验结果均应提供给需方:若有两个及以上试样结果不合格,则判该批产品不合格。
6.3.2尺寸及尺寸允许偏差、超声检测和表面质量不合格时,判单支管材不合格。7包装、标志、贮存和质量证明书6
包装及标志
NB/T20538—2018
管材应分层包装,管材间应用较软的材料隔开,防止其相互窜动触碰造成任何损伤。包装操作应确保管材表面洁净。箱内应采取防潮保护措施,箱外注明“防潮”“轻放”等字样或标志。每个包装箱应标记如下内容:
订单号或合同号:
牌号:
管材尺寸、数量、毛重和净重:标准编号包括版本号:
—产品批号:
制造厂名。
7.2购存
所有产品均应放在干燥、清洁的库房内,室内不得有酸、碱等易挥发物或腐蚀性气体,并应注意产品相应技术标准中有关保存期限的规定。7.3质量证明书
每批次管材应附有质量证明书,注明如下内容:合格证书;
不符合项报告(如果有):
供方名称;
产品名称:
产品牌号、规格和状态:www.bzxz.net
熔炼炉号(锭号)、批号、批重和件数:分析检验结果及质量检验部门印记;标准编号;
包装日期:
采购合同号。
NB/T20538—2018
A.1仪器设备
主要仪器设备如下:
附录A
(规范性附录)
燃料元件用锆合金管材室温爆破试验方法-试验装置,能够满足锆合金管材内压爆破试验要求相关的试验装置。一压力传感器,精度不低于0.5%FS:一外径千分尺,精度不低于0.005mm;一壁厚千分尺,精度不低于0.005mm;一卡尺,精度不低于0.02mm。
A.2试样
A.2.1爆破试样应取自具有工艺代表性的最终交货状态管材。A.2.2管材试验段长度要求应大于外径的10倍。A.2.3若需使用芯轴,芯轴中心段直径尺寸为(d-0.30)mm~(d-0.20)mm,其中d为管材平均内径(单位为毫米),且沿芯轴长度方向应加工有凹槽,以利于试验介质的流动。A.3试验步骤
A.3.1检查设备状态,完成锆合金管的外径及壁厚的测量。在管材试验段长度两端及中部各进行一次外径的测量,其平均值为管材外径。在管材两端沿周向等角度各进行至少三次壁厚的测量。外径及壁厚测量的精度应不低于0.005mm。
A.3.2将试样固定接通加压回路,将管路中的气体排除干净。A3.3在室温(10℃~35℃)下,采用恒定加压速率的方法进行内压加载(加压速率为13.8MPa/min土1.4MPa/min)直至管材试样破裂。A.3.4试验完成后进行管材的周向伸长量的测量位置应为破口处最大膨胀部分(不含破口),其精度不低于0.5mm。
A.4试验数据处理
爆破强度按公式(A.1)计算:
式中:
S一一周向爆破强度,单位为兆帕(MPa):P一一爆破流体压力,单位为兆帕(MPa)D一一管材试样试验前平均外径与平均壁厚的差值,单位为毫米(mm);t一一管材试样试验前最小壁厚,单位为毫米(mm)。最大周向延伸率按公式(A.2)计算:8
.(A.1)
式中:
TCE一一最大周向延伸率,单位为百分数(%):C一一管材试样破口部位最大周长(不含破口),单位为毫米(mm):一管材试样试验前周长,单位为毫米(mm)。G
试验报告
试验报告至少应给出一下几个方面的内容:实验室名称:
设备编号和试验日期;
一试样名称、数量等试样信息:一升压速率及试验温度;
最大流体压力和爆破强度;
最大周向延伸率。
NB/T205382018
小提示:此标准内容仅展示完整标准里的部分截取内容,若需要完整标准请到上方自行免费下载完整标准文档。
标准图片预览:





- 热门标准
- NB能源标准
- NB/T20008.35-2018 压水堆核电厂用其它材料第35部分:非能动余热排出热交换器用NS3105合金C形管
- NB/T42140-2017 绝缘液体油浸纸和油浸纸板用卡尔费休自动电量滴定法测定水分
- NB/T34063-2018 生物质锅炉供热成型燃料术语
- NB/T42165-2018 多端线路保护技术要求
- NB/T35108-2018 气体绝缘金属封闭开关设备配电装置设计规范
- NB/T34053-2017 滨海盐碱区宜能非粮地划分检验标准
- NB/T10122-2018 泥页岩X射线CT扫描及成像方法
- NB/T34012-2013 生物质锅炉用水冷振动炉排技术条件
- NB/T14001-2015 页岩气藏描述技术规范
- NB/T10003-2014 煤层气钻井工程质量验收评级规范
- NB/T10025-2016 水基压裂液敏感性评价用人工煤心制作方法
- NB/T42012-2013 交流变电站和电器设备用1100kV复合绝缘子尺寸与特性
- NB/T10097-2018 地热能术语
- NB/T20009.23-2017 压水堆核电厂用焊接材料第23部分:安全级设备用不锈钢手工电弧焊焊条
- NB/T20539-2018 核电厂异型预制混凝土蜗壳安装技术规程
- 行业新闻
网站备案号:湘ICP备2025141790号-2