- 您的位置:
- 标准下载网 >>
- 标准分类 >>
- 轻工行业标准(QB) >>
- QB/T 3668-1999 隔膜泵
标准号:
QB/T 3668-1999
标准名称:
隔膜泵
标准类别:
轻工行业标准(QB)
英文名称:
Diaphragm pump标准状态:
现行-
发布日期:
1999-04-21 -
实施日期:
1999-04-21 出版语种:
简体中文下载格式:
.rar.pdf下载大小:
123.18 KB
替代情况:
原标准号ZB/T Y93002-1989
点击下载
标准简介:
标准下载解压密码:www.bzxz.net
本标准规定了柱塞式、活塞式隔膜泵的产品分类、技术要求、试验方法和检脸规则等。本标准适用于输送含有悬浮固体颖粒料桨的住塞式、活塞式隔膜泵。其它型式隔膜泵亦可参照使用。 QB/T 3668-1999 隔膜泵 QB/T3668-1999
部分标准内容:
分类号:Y93
中华人民共和国轻工行业标准
0B/T36681999
代菩2B/1Y93002—1989
隔膜泵
1999-04-21发布
国家轻工业局
1999-04-21实施
QB/T3663-1999
木标准是原专业标准ZBTY93002—1989案膜系,经由国轻行【[999】112号文发布转化标准号为QB/T3668一1999,内容不变。本标准由国家轻工业局行业管理可提出,本标准由金国商梁机械标难化技术委会归口。本标中潮南省醛酸陆瓷械厂,黄德德瓷机械厂负贡起节。本标催主要赵草人,欧相、阳名伟、形嫂、刘季科。4标准白实施之口起,向时代替原轻工业部发布的轻工专业标雅ZB/TY930021989隔膜泵。
t kANt Kks
中华人民共和国轻工行业标准
隔膜泵
1主题内容与适用范圈
QR/T3668-1999
找Z日/TY93D02-1989
本标雄规定了性塞式,所密式隔愿泵的产品分类、技术要求、成验方法和检验规则等。本标准适用平摘送含有熬浮固体颗粒料浆的性塞式,括座式隔膜泵。其它型式隔膜泵亦可表照瘦用。
2引用标准
ZY心001日用陶瓷机械产品型号编制方站0B42轻工机格衡器通用转术条件7Ba0004金量划削机来喔声产压级的测定CB181包装储送图示标点
GB193出口机越,心工、仅等、仪表产品包装通用技术系件JDH产品标牌
3 举诺、特号、代号
本标准采用轴求语、符号,代号应符合相标准的规定。4产品分类
4.1型式
瑞膜系的型式按系缸数录分为单证式、双妞式和多缸式,按样谢、活密这动方阿分为进武和卧式,
4.2型纱
隔膜余型号编制方法应符合ZBY1901的规定:4.3我效
4.3,柱座、括来的试径序符合表1始规定。*1
变,循容点径
4.3,2杜塞、范案的行架应符台表2的规定。2
国家轻工业局1999~04-21批准
赛、店
1999 04·21实施
QB/T3668—1999
4,3,3隔膜泵的最大工作压力应特合表3的规泛,袋3
4.3.4需膜系流量应得合表4的规定。饿bzxZ.net
5拉术要求
5.1.F性能、驾性
5,1. 1.1随腹案应符合有关致术文件所划定的使用性能和结均,并能满要用产要求。5.1.1.2畅碟泵的运动部位应竞活可带,润滑良好。5.1.1.3需膜系的最人容租效率不低于70为。51,1,4两腾泵游系缸,胸室、空气室做耐压试整,且耐班能力逆不低于最大工作压力的1.5请,保压时间不少于5m证。
5,1.1.5两膜求的主要举件应包括起室、曲柄、短轴,缸座5.1.2安全、1
6,1.2,1随膜系的运动件应安全,举固、乎稳、可靠,运转时不应有导常实州出和冲击声。5.1.2.2两膜亲工作时味声声压毂不得超过80&B(4)。5.1.3寿命和可率性
5,1,3.1满落系的使用寿命不碗低于1年,第一改大嵌时间不少于100叫h。5.1.5.2在整个输浆过毫中,陷膜系在最大工推压力应无退澜现象。52加工质和装配届
5.2,3特件所且应衔合0B自42,2的规牢,并且不应存秒眼、气孔、翁孔,冷留,夹选和降低钱件均粥度及脏正强度的道频陷。5,2.2般件质查应符QB842,3的规定。5.2.3烊控件研量应行合QD842.4的规定。5,2,4机加工零件质最应符合Q842.5的规定。5.2,5装配或益应符介QB842.6的规定。5.3外规质域
5.3.1隔晚案外难表面不应有因样末规定的凹山缺略和翘短不平及其它缺陷。5.3.2外端附件、配套件与产品协调,防护累不应有题曲凹降5,3,3除举率固,表面平整光滑,色一拉,不应有碰伤等快陷。5.4其它要求
T KAoNnt Ke=
QB/r3868—1999
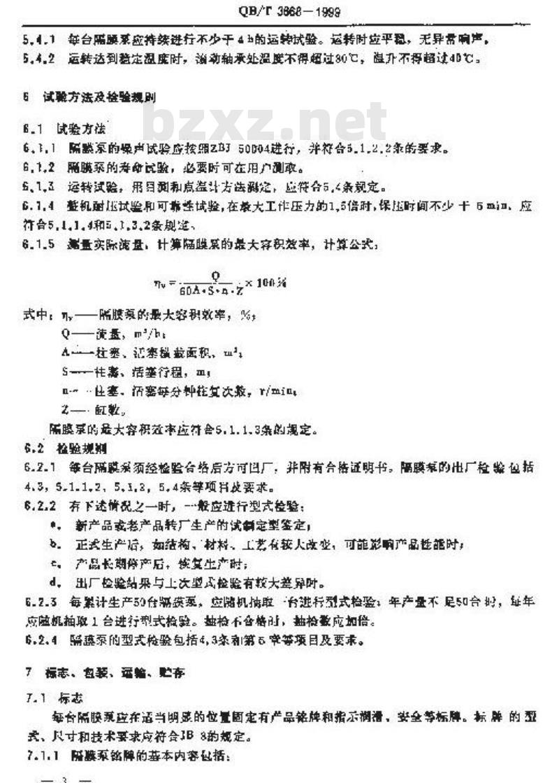
5.1,1每台隔膜系应持续进行不少于4的运转试验。恶转时应平程,无异需响声,5,2运转达到登定温度时,动轴承处温度不得超过80己,升不得超过406试验方法度检验规则
6.1比验方法
61,1隔膜泵的操声试验应按照Z了5004进行,并合5.1,2.2象的要求。6,1,2照膜系的命说龄,必要时可在用户测取。6、1,运转试验,用月测和点温计去选笑,应带合5,条规定。6.1.4整机谢试和可靠性域验,在举大工作压力的1,5倍时,保压时间不少十5m,应台5,1.1.4和51,3.2条规定
61.5遇量实际流盘,计算隔膜案的最大客积效率,计算公式o
TV-60A.5.-.2
式中,—临膜衰的最大积效率,%Q—流盘,m/ht
往密、证密损数面积,,
S一柱寒、情举行程,!
I-\性塞,活密每分钟往女次教,r/mi,2整
需膜求的最大穿积效本应符含5.1.1.3条的规定。6.2检验规判
6.2.1每台两膜案须经检验合格启方可以厂:并附有合估证明书,隔膜系的也厂检鉴包括4.3,5.1.1.2,5.1.3,5.4条等项快要求。6.2.2存下达情况之一时,-般应进行型式检:“,新产品或老产品转厂生产的试制定型鉴定,b。正式生产后,如结构、材料、上艺在较人改变,可范影响产品性能时,。产品长期停产后,恢女生产时;d,出厂检验站果与上次型式检验有较大差异时。6.2.3每翼计生产50任获系,应随机抽联台进行到式检验,年产量不号50合世,年年应随机抽取1台进行型式检验。独检不含情时,抽检数应加倍。6.2.4骑遵泵的型式检验包括4,3案初第宽等项目及要求。了标志、包装、运输、贮存
1.1标志
年合防股乘应在语当明感的位量固定有产品铭牌和指示润滑,安全等标牌。标牌的型武,尺寸和技术要求应符会IB8的规定。7.1.1研麟系铬牌的基本内容过括:—3-
制避厂名:
b、型号、必称,
c,主要降教!
d。制造日期和出厂编令。
7,1.2包装标志
QB/T366B-1999
包装箱的收、发货标志和储避阅示标患应持合QB842.8和GB191的规定。7.2包装
7.2.1隔膜京包装应将合QB842.8的规定,出口产品啦特合B193的规定。7.2.2腰系随机文件应疗全并妥善射整,且放在主机籍内。施机文作包括,,产品格诞
,产品使用说明考,
t、装箱单(包括各纤、附性涝单)。7.3送描
凡经陆路和水路运拍的产品,均应符合运撤部门的有关规定,钱路运输应将合QB842.8的规定。
隔弱衰实旷车在丁强、通风、防雨的地方,8制造厂保证
用门在举守诺输,保诺、安装、惯试和使用规酬的象件下,从发货之日起一年内,产品确内删读质是不良而发生损坏或不谨正做工作时,制适厂应免费为用户接班成更换手件(正带磨指及岛抵件除外),对无法复的产品应负责题换或退货。KWtKi
小提示:此标准内容仅展示完整标准里的部分截取内容,若需要完整标准请到上方自行免费下载完整标准文档。
中华人民共和国轻工行业标准
0B/T36681999
代菩2B/1Y93002—1989
隔膜泵
1999-04-21发布
国家轻工业局
1999-04-21实施
QB/T3663-1999
木标准是原专业标准ZBTY93002—1989案膜系,经由国轻行【[999】112号文发布转化标准号为QB/T3668一1999,内容不变。本标准由国家轻工业局行业管理可提出,本标准由金国商梁机械标难化技术委会归口。本标中潮南省醛酸陆瓷械厂,黄德德瓷机械厂负贡起节。本标催主要赵草人,欧相、阳名伟、形嫂、刘季科。4标准白实施之口起,向时代替原轻工业部发布的轻工专业标雅ZB/TY930021989隔膜泵。
t kANt Kks
中华人民共和国轻工行业标准
隔膜泵
1主题内容与适用范圈
QR/T3668-1999
找Z日/TY93D02-1989
本标雄规定了性塞式,所密式隔愿泵的产品分类、技术要求、成验方法和检验规则等。本标准适用平摘送含有熬浮固体颗粒料浆的性塞式,括座式隔膜泵。其它型式隔膜泵亦可表照瘦用。
2引用标准
ZY心001日用陶瓷机械产品型号编制方站0B42轻工机格衡器通用转术条件7Ba0004金量划削机来喔声产压级的测定CB181包装储送图示标点
GB193出口机越,心工、仅等、仪表产品包装通用技术系件JDH产品标牌
3 举诺、特号、代号
本标准采用轴求语、符号,代号应符合相标准的规定。4产品分类
4.1型式
瑞膜系的型式按系缸数录分为单证式、双妞式和多缸式,按样谢、活密这动方阿分为进武和卧式,
4.2型纱
隔膜余型号编制方法应符合ZBY1901的规定:4.3我效
4.3,柱座、括来的试径序符合表1始规定。*1
变,循容点径
4.3,2杜塞、范案的行架应符台表2的规定。2
国家轻工业局1999~04-21批准
赛、店
1999 04·21实施
QB/T3668—1999
4,3,3隔膜泵的最大工作压力应特合表3的规泛,袋3
4.3.4需膜系流量应得合表4的规定。饿bzxZ.net
5拉术要求
5.1.F性能、驾性
5,1. 1.1随腹案应符合有关致术文件所划定的使用性能和结均,并能满要用产要求。5.1.1.2畅碟泵的运动部位应竞活可带,润滑良好。5.1.1.3需膜系的最人容租效率不低于70为。51,1,4两腾泵游系缸,胸室、空气室做耐压试整,且耐班能力逆不低于最大工作压力的1.5请,保压时间不少于5m证。
5,1.1.5两膜求的主要举件应包括起室、曲柄、短轴,缸座5.1.2安全、1
6,1.2,1随膜系的运动件应安全,举固、乎稳、可靠,运转时不应有导常实州出和冲击声。5.1.2.2两膜亲工作时味声声压毂不得超过80&B(4)。5.1.3寿命和可率性
5,1,3.1满落系的使用寿命不碗低于1年,第一改大嵌时间不少于100叫h。5.1.5.2在整个输浆过毫中,陷膜系在最大工推压力应无退澜现象。52加工质和装配届
5.2,3特件所且应衔合0B自42,2的规牢,并且不应存秒眼、气孔、翁孔,冷留,夹选和降低钱件均粥度及脏正强度的道频陷。5,2.2般件质查应符QB842,3的规定。5.2.3烊控件研量应行合QD842.4的规定。5,2,4机加工零件质最应符合Q842.5的规定。5.2,5装配或益应符介QB842.6的规定。5.3外规质域
5.3.1隔晚案外难表面不应有因样末规定的凹山缺略和翘短不平及其它缺陷。5.3.2外端附件、配套件与产品协调,防护累不应有题曲凹降5,3,3除举率固,表面平整光滑,色一拉,不应有碰伤等快陷。5.4其它要求
T KAoNnt Ke=
QB/r3868—1999
5.1,1每台隔膜系应持续进行不少于4的运转试验。恶转时应平程,无异需响声,5,2运转达到登定温度时,动轴承处温度不得超过80己,升不得超过406试验方法度检验规则
6.1比验方法
61,1隔膜泵的操声试验应按照Z了5004进行,并合5.1,2.2象的要求。6,1,2照膜系的命说龄,必要时可在用户测取。6、1,运转试验,用月测和点温计去选笑,应带合5,条规定。6.1.4整机谢试和可靠性域验,在举大工作压力的1,5倍时,保压时间不少十5m,应台5,1.1.4和51,3.2条规定
61.5遇量实际流盘,计算隔膜案的最大客积效率,计算公式o
TV-60A.5.-.2
式中,—临膜衰的最大积效率,%Q—流盘,m/ht
往密、证密损数面积,,
S一柱寒、情举行程,!
I-\性塞,活密每分钟往女次教,r/mi,2整
需膜求的最大穿积效本应符含5.1.1.3条的规定。6.2检验规判
6.2.1每台两膜案须经检验合格启方可以厂:并附有合估证明书,隔膜系的也厂检鉴包括4.3,5.1.1.2,5.1.3,5.4条等项快要求。6.2.2存下达情况之一时,-般应进行型式检:“,新产品或老产品转厂生产的试制定型鉴定,b。正式生产后,如结构、材料、上艺在较人改变,可范影响产品性能时,。产品长期停产后,恢女生产时;d,出厂检验站果与上次型式检验有较大差异时。6.2.3每翼计生产50任获系,应随机抽联台进行到式检验,年产量不号50合世,年年应随机抽取1台进行型式检验。独检不含情时,抽检数应加倍。6.2.4骑遵泵的型式检验包括4,3案初第宽等项目及要求。了标志、包装、运输、贮存
1.1标志
年合防股乘应在语当明感的位量固定有产品铭牌和指示润滑,安全等标牌。标牌的型武,尺寸和技术要求应符会IB8的规定。7.1.1研麟系铬牌的基本内容过括:—3-
制避厂名:
b、型号、必称,
c,主要降教!
d。制造日期和出厂编令。
7,1.2包装标志
QB/T366B-1999
包装箱的收、发货标志和储避阅示标患应持合QB842.8和GB191的规定。7.2包装
7.2.1隔膜京包装应将合QB842.8的规定,出口产品啦特合B193的规定。7.2.2腰系随机文件应疗全并妥善射整,且放在主机籍内。施机文作包括,,产品格诞
,产品使用说明考,
t、装箱单(包括各纤、附性涝单)。7.3送描
凡经陆路和水路运拍的产品,均应符合运撤部门的有关规定,钱路运输应将合QB842.8的规定。
隔弱衰实旷车在丁强、通风、防雨的地方,8制造厂保证
用门在举守诺输,保诺、安装、惯试和使用规酬的象件下,从发货之日起一年内,产品确内删读质是不良而发生损坏或不谨正做工作时,制适厂应免费为用户接班成更换手件(正带磨指及岛抵件除外),对无法复的产品应负责题换或退货。KWtKi
小提示:此标准内容仅展示完整标准里的部分截取内容,若需要完整标准请到上方自行免费下载完整标准文档。
标准图片预览:





- 其它标准
- 热门标准
- 轻工行业标准(QB)
- QB/T5247-2018 箱包配件塑料插扣耐 用性能试验方法
- QB/T2425-1998 封箱用再湿性牛皮纸胶粘带
- QB/T3520-1999 500kV油纸套管绝缘纸
- QB2584-2003 蒸汽淋浴房
- QB/T1439-2005 帐册
- QB/T1584-2005 日用皮手套
- QB/T1756-1993 造纸机械湍流式中浓度浆泵
- QB/T1782-1993 苯乙醇
- QB/T1664-1998 纸板戳穿强度测定仪
- QB/T2501-2000 重力式自动装料衡器
- QB/T2161-1995 儿童推车整车通用技术条件
- QB/T3510-1999 Y311条粗条干仪用记录纸
- QB1229-1991 食品添加剂羟丙基淀粉醚
- QB/T4317-2012 浸塑衣架
- QB/T2518—2001 地毯用毛纱
- 行业新闻
请牢记:“bzxz.net”即是“标准下载”四个汉字汉语拼音首字母与国际顶级域名“.net”的组合。 ©2025 标准下载网 www.bzxz.net 本站邮件:bzxznet@163.com
网站备案号:湘ICP备2025141790号-2
网站备案号:湘ICP备2025141790号-2