- 您的位置:
- 标准下载网 >>
- 标准分类 >>
- 国家标准(GB) >>
- GB/T 33100-2016 浸胶帘线带式曲挠疲劳试验方法
- 标准号: - GB/T 33100-2016
- 标准名称: - 浸胶帘线带式曲挠疲劳试验方法
- 标准类别: - 国家标准(GB)
- 标准状态: 现行
- 出版语种: 简体中文
- 下载格式: .rar .pdf
- 下载大小: 
 标准内容
标准内容部分标准内容:
					
					ICS 83.140.99
中华人民共和国国家标准
GB/T33100-2016
浸胶帘线带式曲挠疲劳试验方法Test methods of belt flexing fatigue for dipped cords2016-10-13 发布
中华人民共和国国家质量监督检验检疫总局中国国家标准化管理委员会
2017-05-01实施
本标准按照GB/T1.1—2009给出的规则起章。本标准由中国石油和化学工业联合会提出。GB/T33100—2016
本标准由全国橡胶与橡胶制品标准化技术委员会浸胶骨架材料分技术委员会(SAC/TC35/SC13)归。
本标准起草单位:中策橡胶集团有限公可、浙江海利得新材料股份有限公司、青岛科技大学、青岛新材料科技工业园发展有限公司、肯岛中化新材料实验室。本标主要起草人:贺惠英、张燕、王炳昕、冯绍华、刘莉、陈弘。1范围
浸胶帘线带式曲疲劳试验方法
GB/T 33100—2016
本标准规定了将浸胶布线与像胶硫化制成的带状试样经过曲挠疲劳后测定浸胶帘线断裂强力保持率、粘合剥离力等耐疲劳性能的方法。本标准适用于合成纤维制造的浸胶帘线耐疲劳性能的测定,也可用于合成纤维制造的浸胶线绳,浸胶帆布等浸胶骨架材料耐疲劳性能的测定。2规范性引用文件
下列文件对于本文件的应用是必不可少的。凡是注日期的引用文件,仅注日期的版本适用于本文件。凡是不注日期的引用文件,其最新版本(包括所有的修改单)适用于本文件。橡胶物理试验方法试样制备和调节通用程序GB/T 2941
GB/T 8170
数值修约规则与极限数值的表示和判定GB/T 16491电子式万能试验机
GB/T 32108
浸胶线绳,纱线和帘线拉伸性能的试验方法浸胶纱线和帘子布粘合剥离性能试验方法GB/T 32109
3原理
将浸胶帘线与橡胶硫化后制成的带状橡胶试样,使用带式曲挠试验机按照设定的试验条件对其进行反复曲,模拟浸胶窄线在轮胎等像胶制品中使用时帘线本身及橡胶与帘线之间经受反复疲劳的过程。使用拉力试验机测试曲挠疲劳后试样的橡胶与帘线问的粘合剥离力及疲劳区域表面的橡胶覆盖率。使用拉打试验机测试疲劳后剥离出摄胶帘线的断藝强力值,该断裂强力值与末经曲搓疲劳对比试样中剥离出的浸胶帘线断裂强力值之比为浸胶帘线曲挠前后断裂强力保持率。用疲劳后的断裂强力保持率、粘合剥离力、橡胶覆盖率表征浸胶帘线带式曲挠疲劳性能。4役器与工具
4.1带式曲挠试验机
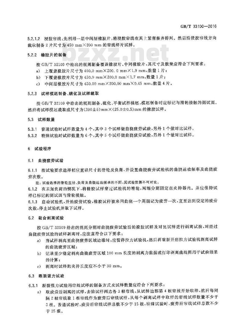
本标准所用的带式挠试验桃应能使带式橡胶试样以一定的包角与滑轮接触,试样的两端头分别用两个连杆头部的夹持器夹紧,连杆通过摇臂与驱动轴连接,杠杆和负荷能够经过滑轮对试样施加-定的拉伸张力,计数器能够设定并记录试样帕挠的次数,如图1所示,同时应满足以下要求:a)备有直径尺寸为12.5mm、25.0mm.32.0mm的滑轮,并可根据试验要求不同进行调换;b)曲挠试验时,试样在一个方向L的行程戚不小于60 mm,即整个循环行程应不小于120mm;曲挠运动频率应在60次/min~200次/min范围内可调;d)通过负荷码或其他加载方式的调整,能对试样施加200N~1000N的拉伸张力。1
GB/T33100--2016wwW.bzxz.Net
说明:
一滑轮:
2—试样;
夹持器
4——连杆;
5摇臂;
6——诈数器;
7·---杠托;
8负荷础码。
2拉力试验机
图1带式曲挠试验机结构示意图
应使用符合GB/T16491规定的等速伸长型(CRE)拉力试验机。4.3测景工具
游标卡尺:
直尺。
5试验通则
试验环境
试验应在GB/T2911规定的标准实验室条件环境下进行,5.2橡胶试样制备
5.2.1布样及帘线样片的制备
浸胶帘子布:沿浸胶帘子布经线办向裁取制备2片尺为450 mmX200 mm 的布样。制样时5.2.1.1
避开有劈缝、稀线等有缺陷部
GB/T33100—2016
5.2.1.2浸胶帘线:先利用一层中间层橡胶片,将浸胶帘线在其上紧密整齐排列。然后沿浸胶线方向裁取制备2片尺寸为450mm×200mm的帘线样片试样。5.2.2橡胶片的制备
按GB/T32109巾给出的规则制备覆盖橡胶片,中间橡胶片,其尺寸及数量应符合下列要求:a)上覆盖橡胶片尺寸为450.0mm×200.0mm×1.9mm,数量1片;b)下覆盖橡胶片尺寸为450.0mm×200.0mm×1.7mm,数量1片;c)中间层橡胶片尺寸为450.00mm×200.00mmX0.45mm,数量4片。5.2.3试样模还制备、硫化及试样裁取按GB/T32109中给出的规划制备,硫化、平衡试样模坏,模函制备时应标记与滑轮接触的测试面。然后将试样模还裁取成尺寸为(390士5)mm×(25.0±0.5)mm的橡胶试样。5.3试样数量
5.3.1普通试验时试数量为4个,其中3个试样做曲挠疲劳试验,另外1个做对比试样。5.3.2特殊试验时试样数量为6个,其中5个试样做曲挠疲劳试验,另外1个做对比试样。6试验程序
6.1曲挠疲劳试验
6.1.1按试验要求选择相应直径尺小的谢轮及负荷,并设置曲挠疲劳试验机的曲挠运动频率及曲挠疲劳次数。
注:试验选择的滑轮直径,负荷及曲挠运动顺率的不同,其试验数据不可对比。6.1.2在末加负荷的情说下,将橡胶试样穿过试验机的游轮,两端分别固定在夹持器内。并应保持试样已标记的测试面与滑轮接触。6.1.3启动试验机,开始疲劳试验,橡胶试样被来曲挑一个周期记为疲劳一次,直至达到设定的被劳次数,停止试验机并下试样。
6.2粘合剥离试验
按GB/T32109给出的规划分别对曲挠疲劳试验后的橡胶试样及对比试样进行剥离试验,对经过曲挠疲劳试验的试样剥离时,应注意符合以下要求:a)当试样剥离至曲挠疲劳区域边缘时,应暂停拉力试验机,然后再重新开启拉力试验机剥离试样的曲挠疲劳区域:
记录至少稳定剥离曲挑疲劳区域100mm长度的剥离力数或打印剥离曲线图用于试验结果b)
的计算,
c)剥离时试样的夹持长度应不小于30mm。6.3断裂强力试验
6.3.1断裂强力试验用帘线试样的制备方式及试样数量应符合下列要求:a)取疲劳后剥离的试样,去除试样两边各3根宿线,从试样边部第4根帘线开始取样,然后每间隔2根帘线取1根帘线作为疲劳后帘线试样,从每个剥离试中取样的帘线试样数量不少于5根。普通试验时,疫劳后帘线试样总数不少于15根,特殊试验时,疲劳后线试样总数不少于25根。
GB/T 33100—2016
b)取未经疲劳剥离的对比试样,去除试样两边各3根帘线,从试样边部第4根帘线开始取样,然后每间隔1根帘线取1根帘线作为对比帘线试样,帘线试样数量不少于10根。6.3.2按GB/T32108给出的规则测定疲劳后帘线试样和对比帘线试样的断裂强力,试验条件如下:a)隔距长:(250±1)mm,
b)拉伸速度:(300士5)mtm/min。7结果讨算
7.1以疲劳后帘线试样断裂强力与未经疲劳的对比帘线试样的断裂强力之比为浸胶帘线的断裂强力保持率,数值以%表示,按GB/T8170给出的规则修约至小数点肩-位。7.2试样疲劳后的粘合剥离力及橡胶获盖率按 GB/T32109给出的规则计算,8试验报告
试验报告至少应包含下列内容,a)本标名称及编号;
b)试样的名称及规格,
试验环境;
试样数量;
试验仪器;
曲挠疲劳试验时使用的滑轮直径尺寸、负荷、曲挠运动题率;曲挠疲劳次数:
试验结果,
任何偏离本标准的细节,
试验人及试验日期。
小提示:此标准内容仅展示完整标准里的部分截取内容,若需要完整标准请到上方自行免费下载完整标准文档。
	 
	        
	      中华人民共和国国家标准
GB/T33100-2016
浸胶帘线带式曲挠疲劳试验方法Test methods of belt flexing fatigue for dipped cords2016-10-13 发布
中华人民共和国国家质量监督检验检疫总局中国国家标准化管理委员会
2017-05-01实施
本标准按照GB/T1.1—2009给出的规则起章。本标准由中国石油和化学工业联合会提出。GB/T33100—2016
本标准由全国橡胶与橡胶制品标准化技术委员会浸胶骨架材料分技术委员会(SAC/TC35/SC13)归。
本标准起草单位:中策橡胶集团有限公可、浙江海利得新材料股份有限公司、青岛科技大学、青岛新材料科技工业园发展有限公司、肯岛中化新材料实验室。本标主要起草人:贺惠英、张燕、王炳昕、冯绍华、刘莉、陈弘。1范围
浸胶帘线带式曲疲劳试验方法
GB/T 33100—2016
本标准规定了将浸胶布线与像胶硫化制成的带状试样经过曲挠疲劳后测定浸胶帘线断裂强力保持率、粘合剥离力等耐疲劳性能的方法。本标准适用于合成纤维制造的浸胶帘线耐疲劳性能的测定,也可用于合成纤维制造的浸胶线绳,浸胶帆布等浸胶骨架材料耐疲劳性能的测定。2规范性引用文件
下列文件对于本文件的应用是必不可少的。凡是注日期的引用文件,仅注日期的版本适用于本文件。凡是不注日期的引用文件,其最新版本(包括所有的修改单)适用于本文件。橡胶物理试验方法试样制备和调节通用程序GB/T 2941
GB/T 8170
数值修约规则与极限数值的表示和判定GB/T 16491电子式万能试验机
GB/T 32108
浸胶线绳,纱线和帘线拉伸性能的试验方法浸胶纱线和帘子布粘合剥离性能试验方法GB/T 32109
3原理
将浸胶帘线与橡胶硫化后制成的带状橡胶试样,使用带式曲挠试验机按照设定的试验条件对其进行反复曲,模拟浸胶窄线在轮胎等像胶制品中使用时帘线本身及橡胶与帘线之间经受反复疲劳的过程。使用拉力试验机测试曲挠疲劳后试样的橡胶与帘线问的粘合剥离力及疲劳区域表面的橡胶覆盖率。使用拉打试验机测试疲劳后剥离出摄胶帘线的断藝强力值,该断裂强力值与末经曲搓疲劳对比试样中剥离出的浸胶帘线断裂强力值之比为浸胶帘线曲挠前后断裂强力保持率。用疲劳后的断裂强力保持率、粘合剥离力、橡胶覆盖率表征浸胶帘线带式曲挠疲劳性能。4役器与工具
4.1带式曲挠试验机
本标准所用的带式挠试验桃应能使带式橡胶试样以一定的包角与滑轮接触,试样的两端头分别用两个连杆头部的夹持器夹紧,连杆通过摇臂与驱动轴连接,杠杆和负荷能够经过滑轮对试样施加-定的拉伸张力,计数器能够设定并记录试样帕挠的次数,如图1所示,同时应满足以下要求:a)备有直径尺寸为12.5mm、25.0mm.32.0mm的滑轮,并可根据试验要求不同进行调换;b)曲挠试验时,试样在一个方向L的行程戚不小于60 mm,即整个循环行程应不小于120mm;曲挠运动频率应在60次/min~200次/min范围内可调;d)通过负荷码或其他加载方式的调整,能对试样施加200N~1000N的拉伸张力。1
GB/T33100--2016wwW.bzxz.Net
说明:
一滑轮:
2—试样;
夹持器
4——连杆;
5摇臂;
6——诈数器;
7·---杠托;
8负荷础码。
2拉力试验机
图1带式曲挠试验机结构示意图
应使用符合GB/T16491规定的等速伸长型(CRE)拉力试验机。4.3测景工具
游标卡尺:
直尺。
5试验通则
试验环境
试验应在GB/T2911规定的标准实验室条件环境下进行,5.2橡胶试样制备
5.2.1布样及帘线样片的制备
浸胶帘子布:沿浸胶帘子布经线办向裁取制备2片尺为450 mmX200 mm 的布样。制样时5.2.1.1
避开有劈缝、稀线等有缺陷部
GB/T33100—2016
5.2.1.2浸胶帘线:先利用一层中间层橡胶片,将浸胶帘线在其上紧密整齐排列。然后沿浸胶线方向裁取制备2片尺寸为450mm×200mm的帘线样片试样。5.2.2橡胶片的制备
按GB/T32109巾给出的规则制备覆盖橡胶片,中间橡胶片,其尺寸及数量应符合下列要求:a)上覆盖橡胶片尺寸为450.0mm×200.0mm×1.9mm,数量1片;b)下覆盖橡胶片尺寸为450.0mm×200.0mm×1.7mm,数量1片;c)中间层橡胶片尺寸为450.00mm×200.00mmX0.45mm,数量4片。5.2.3试样模还制备、硫化及试样裁取按GB/T32109中给出的规划制备,硫化、平衡试样模坏,模函制备时应标记与滑轮接触的测试面。然后将试样模还裁取成尺寸为(390士5)mm×(25.0±0.5)mm的橡胶试样。5.3试样数量
5.3.1普通试验时试数量为4个,其中3个试样做曲挠疲劳试验,另外1个做对比试样。5.3.2特殊试验时试样数量为6个,其中5个试样做曲挠疲劳试验,另外1个做对比试样。6试验程序
6.1曲挠疲劳试验
6.1.1按试验要求选择相应直径尺小的谢轮及负荷,并设置曲挠疲劳试验机的曲挠运动频率及曲挠疲劳次数。
注:试验选择的滑轮直径,负荷及曲挠运动顺率的不同,其试验数据不可对比。6.1.2在末加负荷的情说下,将橡胶试样穿过试验机的游轮,两端分别固定在夹持器内。并应保持试样已标记的测试面与滑轮接触。6.1.3启动试验机,开始疲劳试验,橡胶试样被来曲挑一个周期记为疲劳一次,直至达到设定的被劳次数,停止试验机并下试样。
6.2粘合剥离试验
按GB/T32109给出的规划分别对曲挠疲劳试验后的橡胶试样及对比试样进行剥离试验,对经过曲挠疲劳试验的试样剥离时,应注意符合以下要求:a)当试样剥离至曲挠疲劳区域边缘时,应暂停拉力试验机,然后再重新开启拉力试验机剥离试样的曲挠疲劳区域:
记录至少稳定剥离曲挑疲劳区域100mm长度的剥离力数或打印剥离曲线图用于试验结果b)
的计算,
c)剥离时试样的夹持长度应不小于30mm。6.3断裂强力试验
6.3.1断裂强力试验用帘线试样的制备方式及试样数量应符合下列要求:a)取疲劳后剥离的试样,去除试样两边各3根宿线,从试样边部第4根帘线开始取样,然后每间隔2根帘线取1根帘线作为疲劳后帘线试样,从每个剥离试中取样的帘线试样数量不少于5根。普通试验时,疫劳后帘线试样总数不少于15根,特殊试验时,疲劳后线试样总数不少于25根。
GB/T 33100—2016
b)取未经疲劳剥离的对比试样,去除试样两边各3根帘线,从试样边部第4根帘线开始取样,然后每间隔1根帘线取1根帘线作为对比帘线试样,帘线试样数量不少于10根。6.3.2按GB/T32108给出的规则测定疲劳后帘线试样和对比帘线试样的断裂强力,试验条件如下:a)隔距长:(250±1)mm,
b)拉伸速度:(300士5)mtm/min。7结果讨算
7.1以疲劳后帘线试样断裂强力与未经疲劳的对比帘线试样的断裂强力之比为浸胶帘线的断裂强力保持率,数值以%表示,按GB/T8170给出的规则修约至小数点肩-位。7.2试样疲劳后的粘合剥离力及橡胶获盖率按 GB/T32109给出的规则计算,8试验报告
试验报告至少应包含下列内容,a)本标名称及编号;
b)试样的名称及规格,
试验环境;
试样数量;
试验仪器;
曲挠疲劳试验时使用的滑轮直径尺寸、负荷、曲挠运动题率;曲挠疲劳次数:
试验结果,
任何偏离本标准的细节,
试验人及试验日期。
小提示:此标准内容仅展示完整标准里的部分截取内容,若需要完整标准请到上方自行免费下载完整标准文档。
 标准图片预览
标准图片预览 标准图片预览:





- 其它标准
- 热门标准
- 国家标准
- GB/T21666-2008 尿吸收辅助器具 评价的一般指南
- GB/T2828.1-2012 计数抽样检验程序 第1部分:按接收质量限(AQL)检索的逐批检验抽样计划
- GB/T32999-2016 表面化学分析 深度剖析 用机械轮廓仪栅网复型法测量溅射速率
- GB/T39454-2020 国际贸易业务数据规范货物跟踪与追溯
- GB/T38948-2020 沥青混合料低温抗裂性能评价方法
- GB/T13589-2007 锌及锌合金废料
- GB28355-2012 食品添加剂 水杨酸甲酯(柳酸甲酯)
- GB/T13070-1991 铀矿石中铀的测定 电位滴定法
- GB14880-2012 食品营养强化剂使用标准
- GB/T43912-2024 铸造机械 再制造 通用技术规范
- GB/T9003-1988 调音台基本特性测量方法
- GB5585.3-1985 电工用铜、铝及其合金母线 第3部分:铝母线
- GB/T19561-2004 寒地节能日光温室建造规程
- GB/T7574-1987 信息处理交换用磁带标号和文卷结构
- GB/T24715-2009 氧源转换器
- 行业新闻
请牢记:“bzxz.net”即是“标准下载”四个汉字汉语拼音首字母与国际顶级域名“.net”的组合。 ©2025 标准下载网 www.bzxz.net 本站邮件:bzxznet@163.com
网站备案号:湘ICP备2025141790号-2
网站备案号:湘ICP备2025141790号-2
