- 您的位置:
- 标准下载网 >>
- 标准分类 >>
- 国家标准(GB) >>
- GB 23200.61-2016 食品安全国家标准 食品中苯胺灵残留量的测定 气相色谱-质谱法
标准号:
GB 23200.61-2016
标准名称:
食品安全国家标准 食品中苯胺灵残留量的测定 气相色谱-质谱法
标准类别:
国家标准(GB)
标准状态:
现行出版语种:
简体中文下载格式:
.rar .pdf下载大小:
点击下载
标准简介:
标准下载解压密码:www.bzxz.net
GB 23200.61-2016 食品安全国家标准 食品中苯胺灵残留量的测定 气相色谱-质谱法 GB23200.61-2016
部分标准内容:
ICS点击此处添加ICS号
点击此处添加中国标准文献分类号GB
中华人民共和国国家标准
GB23200.61—2016
代替SN/T24562010
食品安全国家标准
食品中苯胺灵残留量的测定
气相色谱一质谱法,
National food safety standards-DeterminationofprophamresidueinfoodsGas chromatographymassspectrometry2016-12-18发布
2017-06-18实施
中华人民共和国国家卫生和计划生育委员会中华人民共和国农业部
国家食品药品监督管理总局
GB23200.612016
本标准代替SN/T2456-2010《进出口食品中苯胺灵残留量的测定气相色谱一质谱法》本标准与SN/T2456-2010相比,主要变化如下:一标准文本格式修改为食品安全国家标准文本格式:一标准名称中“进出口食品”改为“食品”:一标准范围中增加“其它食品可参照执行”。本标准所代替标准的历次版本发布情况为:-SN/T2456-2010。
1范围
食品安全国家标准
GB23200.61—2016
食品中苯胺灵残留量的测定气相色谱一质谱法本标准规定了食品中苯胺灵残留测定的气相色谱-质谱测定方法。本标准适用于毛豆、芥末菜、芦柑、花生、茶叶、姜、香菇、鳗鱼、猪肉、鸡肝、大米、大豆等进、出口食品中苯胺灵残留量的测定和确证,其它食品可参照执行。2规范性引用文件
下列文件中的条款通过本标准的引用而成为本标准的条款。凡是注日期的引用文件,其随后所有的修改单(不包括勘误的内容)或修订版均不适用于本标准,然而,鼓励根据本标准达成协议的各方研究是否可使用这些文件的最新版本。凡是不注明日期的引用文件,其最新版本适用于本标准。GB2763食品中农药最大残留限量GB/T6682分析实验室用水规格和试验方法3原理
试样中残留的苯胺灵用乙酸乙酯-正已烷(1+1,V/V)混合溶剂提取,植物源食品以石墨碳黑固相萃取小柱净化,动物源食品或含脂量高的食品以凝胶渗透色谱(GPC)净化,气相色谱-质谱仪测定及确证,外标法定量。
4试剂和材料
除非另有说明,所用试剂均为农残级,水为GB/T6682规定的一级水。4.1试剂
4.1.1正已烷(C6H4)。
4.1.2乙酸乙酯(C4HgO2)
4.1.3氯化钠(NaCI),分析纯
4.1.4环已烷(C.H2)。
4.2溶液配制
4.2.1乙酸乙酯一正已烷(1+1,V/V)混合溶剂:量取100mL乙酸乙酯和100mL正已烷,混匀。4.2.2饱和氯化钠溶液:氯化钠加水配成饱和溶液4.2.3乙酸乙酯一环已烷(1+1,V/V)混合溶剂:量取100mL乙酸乙酯和100mL环己烷,混匀。4.3标准品
4.3.1农药标准品:苯胺灵(Propham,CAS:122-42-9,CloHr3NO2)标准品纯度≥95%。4.4标准溶液配制
4.4.1标准储备液(100mg/L):准确称取标准品10.0mg,用正已烷溶解并定容至100mL,该标准贮备液置于4℃冰箱中。
4.4.2标准工作液:根据需要取适量标准储备液,以正已烷稀释成适当浓度的标准工作液。标准工作液要现配现用。
4.5材料
4.5.1ENVI-Carb石墨碳黑固相萃取小柱:250mg,3mL,或相当者。4.5.2GPC柱填料:20g200~400目的Bio-beadsS-X3。5仪器和设备
5.1气相色谱仪:配质量检测器。5.2凝胶渗透色谱仪。
5.3粉碎机。
5.4组织捣碎机。
5.5涡旋混合器。
5.6分析天平:感量0.01g和0.0001g。5.7具螺旋盖聚四氟乙烯塑料离心管,50mL。5.8离心机:2500r/min。
5.9移液器:1mL~5mL,100~1000。6试样制备与保存
6.1试样制备
6.1.1水果蔬菜类
GB23200.612016
取芦柑、芥菜、毛豆、姜,花生等水果及蔬菜有代表性样品至少500g,(不可水洗)切碎后,用组织捣碎机将样品加工成浆状,混匀,均分为两份作为试样,分装入洁净盛样袋内,密闭并标识。6.1.2大米、大豆、茶叶、食用菌(干)类取茶叶、食用菌(干)类等有代表性样品至少300g,用粉碎机粉碎并通过2.0mm圆孔筛,混匀均分成两份作为试样,分装入洁净盛样袋内,密闭并标识。6.1.3肉制品及内脏类
取猪肉、鸡肝、鱼肉等肉及肉制品等有代表性样品至少500g,切碎后用组织捣碎机将样品加工成浆状,混匀,均分成两份作为试样,分装入洁净盛样袋内,密闭并标识。注:以上样品取样部位按GB2763附录A执行。6.2试样保存
试样在-18℃保存:在制样过程中,应防止样品受到污染或发生残留物含量的变化。7分析步骤
7.1提取
7.1.1水果蔬菜类
称取5g(精确至0.01g)均匀试样,置于50mL具塞塑料离心管中,加氯化钠3g,再加入10mL乙酸乙酯-正己烷混合溶剂涡旋振荡器混匀30s后,超声提取20min,2500r/min离心3min,取上层有机相于另一试管中,再分别加入5mL乙酸乙酯-正已烷混合溶剂重复提取2次,合并提取液,40℃氮吹浓缩至约1mL,按7.2.1步骤净化。7.1.2茶叶、大米、食用菌(干)类称取2.5g(精确至0.01g)均匀试样置于50mL具塞塑料离心管中,加入2.5mL饱和氯化钠溶液,加入5mL乙酸乙酯-正已烷混合溶剂,涡旋振荡器混匀30s,超声提取20min,以2500r/min离心3min,取上层有机相于另一试管中。再分别加入乙酸乙酯-正已烷混合溶剂重复提取2次,合并提取液,40℃氮吹浓缩至约1mL,按7.2.2步骤净化。7.1.3大豆、肉制品及内脏类
对于鸡肝、猪肉、鱼肉等样品称取5g(精确至0.01g)均匀试样置于50mL具塞塑料离心管中,加氯化钠3g,再加入10mL混合溶剂涡旋振荡器混匀30s,后超声提取20min,2500r/min离心3min取上层有机相于另一试管中,再分别加入5m乙酸乙酯-正已烧混合溶剂重复提取2次,合并提取液40℃氮吹浓缩后定容至10.0mL,按7.2.3步骤净化。7.2净化
7.2.1按7.1.1步骤提取的样品
将ENVI-Carb小柱装在固相萃取的真空抽滤装置上,先用3mL乙酸乙酯-正已烷混合溶剂预淋洗小柱,保持流速约为1mL/min。将提取液过ENVI-Carb小柱,再用6mL乙酸乙酯-正已烷混合溶剂洗脱,收集全部洗脱液,置于40℃下氮吹至近干,用乙酸乙酯定容2.OmL,供GC-MS分析。7.2.2按7.1.2步骤提取的样品
将ENVI-Carb小柱装在固相萃取的真空抽滤装置上,先用3mL乙酸乙酯-正已烷混合溶剂预淋洗小柱,保持流速约为1mL/min。将提取液过ENVI-Carb小柱,再用6mL乙酸乙酯-正已烷混合溶剂洗脱收集全部洗脱液,置于40℃下氮吹至近干,用乙酸乙酯定容1.OmL,供GC-MS分析。7.2.3按7.1.3步骤提取的样品
取5mL提取液过GPC柱,用乙酸乙酯一环已烷(1+1,V/V)混合溶剂洗脱,保持流速4.7ml/min,收集第30~43mL的洗脱液,浓缩至近干,用乙酸乙酯定量至1.0mL,供GC-MS分析。7.3测定
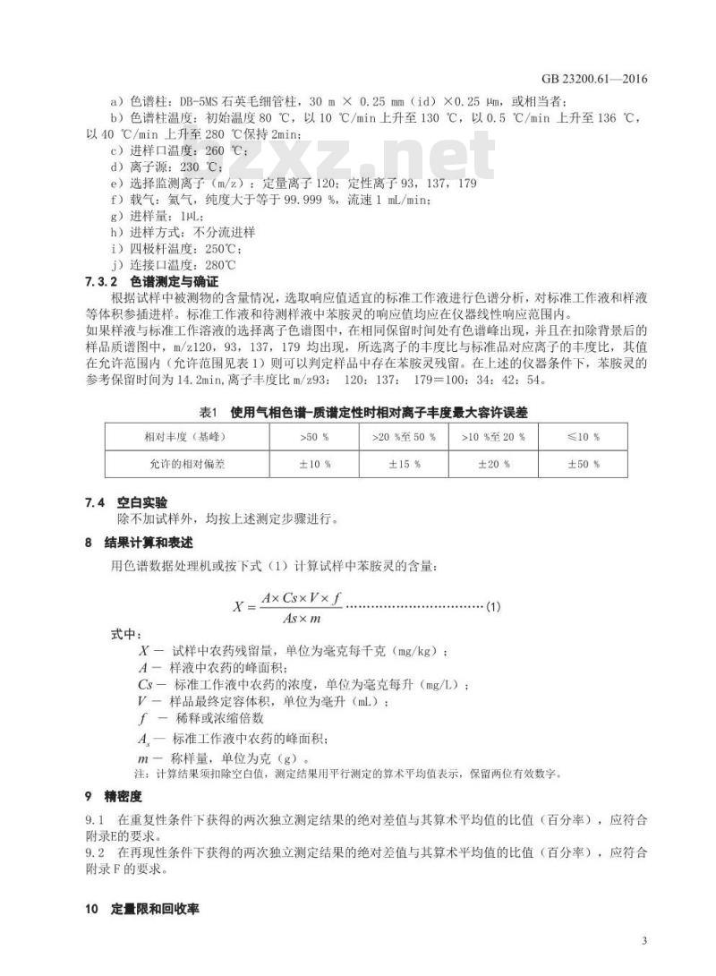
7.3.1气相色谱-质谱参考条件
GB23200.612016
a)色谱柱:DB-5MS石英毛细管柱,30m×0.25mm(id)X0.25Hm,或相当者:b)色谱柱温度:初始温度80℃,以10℃/min上升至130℃,以0.5℃/min上升至136℃,以40℃/min上升至280℃保持2min;c)进样口温度:260℃;
d)离子源:230℃;
e)选择监测离子(m/z):定量离子120:定性离子93,137,179f)载气:氢气,纯度大于等于99.999%,流速1mL/min;g)进样量:1AL;
h)进样方式:不分流进样
i)四极杆温度:250℃;
j)连接口温度:280℃
7.3.2色谱测定与确证
根据试样中被测物的含量情况,选取响应值适宜的标准工作液进行色谱分析,对标准工作液和样液等体积参插进样。标准工作液和待测样液中苯胺灵的响应值均应在仪器线性响应范围内,如果样液与标准工作溶液的选择离子色谱图中,在相同保留时间处有色谱峰出现,并且在扣除背景后的样品质谱图中,m/z120,93,137,179均出现,所选离子的丰度比与标准品对应离子的丰度比,其值在允许范围内(允许范围见表1)则可以判定样品中存在苯胺灵残留。在上述的仪器条件下,苯胺灵的参考保留时间为14.2min,离子度比m/z93:120:137:179=100:34:42:54。表1
使用气相色谱一质谱定性时相对离子丰度最大容许误差相对丰度(基峰)
允许的相对偏差
7.4空白实验
除不加试样外,均按上述测定步骤进行。8结果计算和表述
>20%至50%
用色谱数据处理机或按下式(1)计算试样中苯胺灵的含量:X=4xCs×Vx
式中:
X一:试样中农药残留量,单位为毫克每千克(mg/kg):A一样液中农药的峰面积;
>10%至20%此内容来自标准下载网
Cs一标准工作液中农药的浓度,单位为毫克每升(mg/L);V一样品最终定容体积,单位为毫升(mL);一稀释或浓缩倍数
A、一标准工作液中农药的峰面积;m一称样量,单位为克(g)。
注:计算结果须扣除空白值,测定结果用平行测定的算术平均值表示,保留两位有效数字。9精密度
≤10%
9.1在重复性条件下获得的两次独立测定结果的绝对差值与其算术平均值的比值(百分率),应符合附录E的要求,
9.2在再现性条件下获得的两次独立测定结果的绝对差值与其算术平均值的比值(百分率),应符合附录F的要求。
10定量限和回收率
定量限
本方法的定量限为0.005mg/kg。10.2
回收率
GB23200.612016
当添加水平为0.005mg/kg、0.01mg/kg、0.02mg/kg、0.05mg/kg时,苯胺灵农药在不同基质中的添加回收率参见附录D。
农药中文
苯胺灵
附录A
(资料性附录)
苯胺灵农药的CAS号、保留时间和监测离子丰度比农药英文
propham
“*”标记离子为定量离子
CAS号
122-42-9
分子式
CroHisNO2
分子量
保留时间
GB23200.612016
监测离子丰度比
93*(100),
137(42)
120(34)
179(54)
附录B
(资料性附录)
苯胺灵标准物质提取离子流色谱图14.20
GB23200.612016
10.0010.5011.0011.5012:0012.5013.0013.5014.0014.5015.0015.5016.0016.501
附录C
(资料性附录)
苯胺灵标准品质谱图
GB23200.612016
添加浓度,mg/kg
附录D
(资料性附录)
不同基质中苯胺灵农药的添加回收率回收率范围,%
76.0%~106.0%
77.0%~104.0%
74.0%~112.5%
71.0%~95.8%
86.0%~108.0%
90.0%~110.0%
77.5%~110.5%
70.6%~87.0%
74.0%~110.0%
73.0%~105.0%
80.0%~109.0%
70.0%~107.2%
64.0%~100.0%
72.0%~99.0%
74.0%~108.5%
66.0%~91.4%
84.0%~96.0%
75.0%~86.0%
75.5%~87.5%
72.4%~80.6%
84.0%~104.0%
75.0%~94.0%
83.0%~100.5%
71.6%~94.0%
芥末菜
GB23200.61—2016
添加浓度,mg/kg
回收率范围,%
68.0%~96.0%
72.0%~100.0%
76.0%~109.0%
86.8%~101.2%
70.0%~90.0%
68.0%~99.0%
77.5%~112.5%
89.4%~98.8%
70.0%~100.0%
73.0%~106.0%
77.0%~101.0%
71.6%~99.0%
88.0%~96.0%
74.0%~105.0%
78.5%~90.5%
73.6%~88.4%
78.0%~96.0%
72.0%~86.0%
75.5%~85.5%
71.2%~75.8%
74.0%~98.0%
79.0%~102.0%
78.0%~101.0%
73.4%~95.8%
被测组分含量
>0.001≤0.01
>0.01≤0.1
(规范性附录)
实验室内重复性要求
表E.1实验室内重复性要求
附录F
精密度
GB23200.61—2016
被测组分含量
>0.001≤0.01
>0.01≤0.1
(规范性附录)
实验室间再现性要求
表F.1实验室间再现性要求
精密度
GB23200.61—2016
小提示:此标准内容仅展示完整标准里的部分截取内容,若需要完整标准请到上方自行免费下载完整标准文档。
点击此处添加中国标准文献分类号GB
中华人民共和国国家标准
GB23200.61—2016
代替SN/T24562010
食品安全国家标准
食品中苯胺灵残留量的测定
气相色谱一质谱法,
National food safety standards-DeterminationofprophamresidueinfoodsGas chromatographymassspectrometry2016-12-18发布
2017-06-18实施
中华人民共和国国家卫生和计划生育委员会中华人民共和国农业部
国家食品药品监督管理总局
GB23200.612016
本标准代替SN/T2456-2010《进出口食品中苯胺灵残留量的测定气相色谱一质谱法》本标准与SN/T2456-2010相比,主要变化如下:一标准文本格式修改为食品安全国家标准文本格式:一标准名称中“进出口食品”改为“食品”:一标准范围中增加“其它食品可参照执行”。本标准所代替标准的历次版本发布情况为:-SN/T2456-2010。
1范围
食品安全国家标准
GB23200.61—2016
食品中苯胺灵残留量的测定气相色谱一质谱法本标准规定了食品中苯胺灵残留测定的气相色谱-质谱测定方法。本标准适用于毛豆、芥末菜、芦柑、花生、茶叶、姜、香菇、鳗鱼、猪肉、鸡肝、大米、大豆等进、出口食品中苯胺灵残留量的测定和确证,其它食品可参照执行。2规范性引用文件
下列文件中的条款通过本标准的引用而成为本标准的条款。凡是注日期的引用文件,其随后所有的修改单(不包括勘误的内容)或修订版均不适用于本标准,然而,鼓励根据本标准达成协议的各方研究是否可使用这些文件的最新版本。凡是不注明日期的引用文件,其最新版本适用于本标准。GB2763食品中农药最大残留限量GB/T6682分析实验室用水规格和试验方法3原理
试样中残留的苯胺灵用乙酸乙酯-正已烷(1+1,V/V)混合溶剂提取,植物源食品以石墨碳黑固相萃取小柱净化,动物源食品或含脂量高的食品以凝胶渗透色谱(GPC)净化,气相色谱-质谱仪测定及确证,外标法定量。
4试剂和材料
除非另有说明,所用试剂均为农残级,水为GB/T6682规定的一级水。4.1试剂
4.1.1正已烷(C6H4)。
4.1.2乙酸乙酯(C4HgO2)
4.1.3氯化钠(NaCI),分析纯
4.1.4环已烷(C.H2)。
4.2溶液配制
4.2.1乙酸乙酯一正已烷(1+1,V/V)混合溶剂:量取100mL乙酸乙酯和100mL正已烷,混匀。4.2.2饱和氯化钠溶液:氯化钠加水配成饱和溶液4.2.3乙酸乙酯一环已烷(1+1,V/V)混合溶剂:量取100mL乙酸乙酯和100mL环己烷,混匀。4.3标准品
4.3.1农药标准品:苯胺灵(Propham,CAS:122-42-9,CloHr3NO2)标准品纯度≥95%。4.4标准溶液配制
4.4.1标准储备液(100mg/L):准确称取标准品10.0mg,用正已烷溶解并定容至100mL,该标准贮备液置于4℃冰箱中。
4.4.2标准工作液:根据需要取适量标准储备液,以正已烷稀释成适当浓度的标准工作液。标准工作液要现配现用。
4.5材料
4.5.1ENVI-Carb石墨碳黑固相萃取小柱:250mg,3mL,或相当者。4.5.2GPC柱填料:20g200~400目的Bio-beadsS-X3。5仪器和设备
5.1气相色谱仪:配质量检测器。5.2凝胶渗透色谱仪。
5.3粉碎机。
5.4组织捣碎机。
5.5涡旋混合器。
5.6分析天平:感量0.01g和0.0001g。5.7具螺旋盖聚四氟乙烯塑料离心管,50mL。5.8离心机:2500r/min。
5.9移液器:1mL~5mL,100~1000。6试样制备与保存
6.1试样制备
6.1.1水果蔬菜类
GB23200.612016
取芦柑、芥菜、毛豆、姜,花生等水果及蔬菜有代表性样品至少500g,(不可水洗)切碎后,用组织捣碎机将样品加工成浆状,混匀,均分为两份作为试样,分装入洁净盛样袋内,密闭并标识。6.1.2大米、大豆、茶叶、食用菌(干)类取茶叶、食用菌(干)类等有代表性样品至少300g,用粉碎机粉碎并通过2.0mm圆孔筛,混匀均分成两份作为试样,分装入洁净盛样袋内,密闭并标识。6.1.3肉制品及内脏类
取猪肉、鸡肝、鱼肉等肉及肉制品等有代表性样品至少500g,切碎后用组织捣碎机将样品加工成浆状,混匀,均分成两份作为试样,分装入洁净盛样袋内,密闭并标识。注:以上样品取样部位按GB2763附录A执行。6.2试样保存
试样在-18℃保存:在制样过程中,应防止样品受到污染或发生残留物含量的变化。7分析步骤
7.1提取
7.1.1水果蔬菜类
称取5g(精确至0.01g)均匀试样,置于50mL具塞塑料离心管中,加氯化钠3g,再加入10mL乙酸乙酯-正己烷混合溶剂涡旋振荡器混匀30s后,超声提取20min,2500r/min离心3min,取上层有机相于另一试管中,再分别加入5mL乙酸乙酯-正已烷混合溶剂重复提取2次,合并提取液,40℃氮吹浓缩至约1mL,按7.2.1步骤净化。7.1.2茶叶、大米、食用菌(干)类称取2.5g(精确至0.01g)均匀试样置于50mL具塞塑料离心管中,加入2.5mL饱和氯化钠溶液,加入5mL乙酸乙酯-正已烷混合溶剂,涡旋振荡器混匀30s,超声提取20min,以2500r/min离心3min,取上层有机相于另一试管中。再分别加入乙酸乙酯-正已烷混合溶剂重复提取2次,合并提取液,40℃氮吹浓缩至约1mL,按7.2.2步骤净化。7.1.3大豆、肉制品及内脏类
对于鸡肝、猪肉、鱼肉等样品称取5g(精确至0.01g)均匀试样置于50mL具塞塑料离心管中,加氯化钠3g,再加入10mL混合溶剂涡旋振荡器混匀30s,后超声提取20min,2500r/min离心3min取上层有机相于另一试管中,再分别加入5m乙酸乙酯-正已烧混合溶剂重复提取2次,合并提取液40℃氮吹浓缩后定容至10.0mL,按7.2.3步骤净化。7.2净化
7.2.1按7.1.1步骤提取的样品
将ENVI-Carb小柱装在固相萃取的真空抽滤装置上,先用3mL乙酸乙酯-正已烷混合溶剂预淋洗小柱,保持流速约为1mL/min。将提取液过ENVI-Carb小柱,再用6mL乙酸乙酯-正已烷混合溶剂洗脱,收集全部洗脱液,置于40℃下氮吹至近干,用乙酸乙酯定容2.OmL,供GC-MS分析。7.2.2按7.1.2步骤提取的样品
将ENVI-Carb小柱装在固相萃取的真空抽滤装置上,先用3mL乙酸乙酯-正已烷混合溶剂预淋洗小柱,保持流速约为1mL/min。将提取液过ENVI-Carb小柱,再用6mL乙酸乙酯-正已烷混合溶剂洗脱收集全部洗脱液,置于40℃下氮吹至近干,用乙酸乙酯定容1.OmL,供GC-MS分析。7.2.3按7.1.3步骤提取的样品
取5mL提取液过GPC柱,用乙酸乙酯一环已烷(1+1,V/V)混合溶剂洗脱,保持流速4.7ml/min,收集第30~43mL的洗脱液,浓缩至近干,用乙酸乙酯定量至1.0mL,供GC-MS分析。7.3测定
7.3.1气相色谱-质谱参考条件
GB23200.612016
a)色谱柱:DB-5MS石英毛细管柱,30m×0.25mm(id)X0.25Hm,或相当者:b)色谱柱温度:初始温度80℃,以10℃/min上升至130℃,以0.5℃/min上升至136℃,以40℃/min上升至280℃保持2min;c)进样口温度:260℃;
d)离子源:230℃;
e)选择监测离子(m/z):定量离子120:定性离子93,137,179f)载气:氢气,纯度大于等于99.999%,流速1mL/min;g)进样量:1AL;
h)进样方式:不分流进样
i)四极杆温度:250℃;
j)连接口温度:280℃
7.3.2色谱测定与确证
根据试样中被测物的含量情况,选取响应值适宜的标准工作液进行色谱分析,对标准工作液和样液等体积参插进样。标准工作液和待测样液中苯胺灵的响应值均应在仪器线性响应范围内,如果样液与标准工作溶液的选择离子色谱图中,在相同保留时间处有色谱峰出现,并且在扣除背景后的样品质谱图中,m/z120,93,137,179均出现,所选离子的丰度比与标准品对应离子的丰度比,其值在允许范围内(允许范围见表1)则可以判定样品中存在苯胺灵残留。在上述的仪器条件下,苯胺灵的参考保留时间为14.2min,离子度比m/z93:120:137:179=100:34:42:54。表1
使用气相色谱一质谱定性时相对离子丰度最大容许误差相对丰度(基峰)
允许的相对偏差
7.4空白实验
除不加试样外,均按上述测定步骤进行。8结果计算和表述
>20%至50%
用色谱数据处理机或按下式(1)计算试样中苯胺灵的含量:X=4xCs×Vx
式中:
X一:试样中农药残留量,单位为毫克每千克(mg/kg):A一样液中农药的峰面积;
>10%至20%此内容来自标准下载网
Cs一标准工作液中农药的浓度,单位为毫克每升(mg/L);V一样品最终定容体积,单位为毫升(mL);一稀释或浓缩倍数
A、一标准工作液中农药的峰面积;m一称样量,单位为克(g)。
注:计算结果须扣除空白值,测定结果用平行测定的算术平均值表示,保留两位有效数字。9精密度
≤10%
9.1在重复性条件下获得的两次独立测定结果的绝对差值与其算术平均值的比值(百分率),应符合附录E的要求,
9.2在再现性条件下获得的两次独立测定结果的绝对差值与其算术平均值的比值(百分率),应符合附录F的要求。
10定量限和回收率
定量限
本方法的定量限为0.005mg/kg。10.2
回收率
GB23200.612016
当添加水平为0.005mg/kg、0.01mg/kg、0.02mg/kg、0.05mg/kg时,苯胺灵农药在不同基质中的添加回收率参见附录D。
农药中文
苯胺灵
附录A
(资料性附录)
苯胺灵农药的CAS号、保留时间和监测离子丰度比农药英文
propham
“*”标记离子为定量离子
CAS号
122-42-9
分子式
CroHisNO2
分子量
保留时间
GB23200.612016
监测离子丰度比
93*(100),
137(42)
120(34)
179(54)
附录B
(资料性附录)
苯胺灵标准物质提取离子流色谱图14.20
GB23200.612016
10.0010.5011.0011.5012:0012.5013.0013.5014.0014.5015.0015.5016.0016.501
附录C
(资料性附录)
苯胺灵标准品质谱图
GB23200.612016
添加浓度,mg/kg
附录D
(资料性附录)
不同基质中苯胺灵农药的添加回收率回收率范围,%
76.0%~106.0%
77.0%~104.0%
74.0%~112.5%
71.0%~95.8%
86.0%~108.0%
90.0%~110.0%
77.5%~110.5%
70.6%~87.0%
74.0%~110.0%
73.0%~105.0%
80.0%~109.0%
70.0%~107.2%
64.0%~100.0%
72.0%~99.0%
74.0%~108.5%
66.0%~91.4%
84.0%~96.0%
75.0%~86.0%
75.5%~87.5%
72.4%~80.6%
84.0%~104.0%
75.0%~94.0%
83.0%~100.5%
71.6%~94.0%
芥末菜
GB23200.61—2016
添加浓度,mg/kg
回收率范围,%
68.0%~96.0%
72.0%~100.0%
76.0%~109.0%
86.8%~101.2%
70.0%~90.0%
68.0%~99.0%
77.5%~112.5%
89.4%~98.8%
70.0%~100.0%
73.0%~106.0%
77.0%~101.0%
71.6%~99.0%
88.0%~96.0%
74.0%~105.0%
78.5%~90.5%
73.6%~88.4%
78.0%~96.0%
72.0%~86.0%
75.5%~85.5%
71.2%~75.8%
74.0%~98.0%
79.0%~102.0%
78.0%~101.0%
73.4%~95.8%
被测组分含量
>0.001≤0.01
>0.01≤0.1
(规范性附录)
实验室内重复性要求
表E.1实验室内重复性要求
附录F
精密度
GB23200.61—2016
被测组分含量
>0.001≤0.01
>0.01≤0.1
(规范性附录)
实验室间再现性要求
表F.1实验室间再现性要求
精密度
GB23200.61—2016
小提示:此标准内容仅展示完整标准里的部分截取内容,若需要完整标准请到上方自行免费下载完整标准文档。
标准图片预览:





- 热门标准
- 国家标准
- GB/T2828.1-2012 计数抽样检验程序 第1部分:按接收质量限(AQL)检索的逐批检验抽样计划
- GB/T3836.1-2021 爆炸性环境 第1部分:设备 通用要求
- GB/T12949-1991 滑动轴承覆有减摩塑料层的双金属轴套
- GB/T18204.4-2000 公共场所毛巾、床上卧具微生物检验方法细菌总数测定
- GB/T23892.3-2009 滑动轴承 稳态条件下流体动压可倾瓦块止推轴承 第3部分:可倾瓦块止推轴承计算的许用值
- GB/T11839-1989 二氧化铀芯块中硼的测定 姜黄素萃取光度法
- GB/T6122.1-2002 圆角铣刀 第1部分:型式和尺寸
- GB/T7433-1987 对称电缆载波通信系统抗无线电广播和通信干扰的指标
- GB/T21238-2007 玻璃纤维增强塑料夹砂管
- GB/T9124.1-2019 钢制管法兰 第1部分:PN 系列
- GB50303-2015 建筑电气工程施工质量验收规范
- GB17945-2024 消防应急照明和疏散指示系统
- GB/T24974—2010 收费用手动栏杆
- GB/T9239-1988 刚性转子平衡品质 许用不平衡的确定
- GB/T15917.3-1995 金属镝及氧化镝化学分析方法 对氯苯基荧光酮--溴化十六烷基三甲基胺分光光度法测定钽量
- 行业新闻
请牢记:“bzxz.net”即是“标准下载”四个汉字汉语拼音首字母与国际顶级域名“.net”的组合。 ©2025 标准下载网 www.bzxz.net 本站邮件:bzxznet@163.com
网站备案号:湘ICP备2025141790号-2
网站备案号:湘ICP备2025141790号-2