- 您的位置:
- 标准下载网 >>
- 标准分类 >>
- 国家标准(GB) >>
- GB/T 30768-2014 食品包装用纸与塑料复合膜袋
标准号:
GB/T 30768-2014
标准名称:
食品包装用纸与塑料复合膜袋
标准类别:
国家标准(GB)
标准状态:
现行出版语种:
简体中文下载格式:
.rar .pdf下载大小:
部分标准内容:
ICS83.140.10
中华人民共和国国家标准
GB/T30768—2014
食品包装用纸与塑料复合膜、袋Paper and plastics laminated films and pouches for food packaging2014-07-08发布
中华人民共和国国家质量监督检验检疫总局中国国家标准化管理委员会
2015-03-01实施
本标准按照GB/T1.1-2009给出的规则起草。本标准由中国轻工业联合会提出。GB/T30768—2014
本标准由全国食品直接接触材料及制品标准化技术委员会(SAC/TC397)归口。本标准起草单位:上海人民塑料印刷厂、江苏彩华包装集团公司、上海紫江彩印包装有限公司、黄山永新股份有限公司、无锡国泰彩印有限公司、中国塑料加工工业协会复合膜制品专业委员会。本标准主要起草人:包燕敏、夏嘉良、武向宁、吴跃忠、邹景行、文秀松。I
1范围
食品包装用纸与塑料复合膜、袋GB/T30768—2014
本标准规定了食品包装用纸与塑料复合膜、袋的术语、定义、缩略语和符号、分类、要求、试验方法、检验规则、标志、包装、运输和贮存。本标准适用于厚度小于0.30mm,以食品级包装用原纸与塑料为基材,经复合工艺生产的食品包装用纸塑复合包装材料的膜、袋。本标准不适用于液体食品包装。2规范性引用文件
下列文件对于本文件的应用是必不可少的。凡是注日期的引用文件,仅注日期的版本适用于本文件。凡是不注日期的引用文件,其最新版本(包括所有的修改单)适用于本文件。GB/T191包装储运图示标志
GB/T1037
GB/T1038
塑料薄膜和片材透水蒸气性试验方法杯式法塑料薄膜和薄片气体透过性试验方法压差法GB/T1040.3
GB/T2828.1
GB/T2918
塑料拉伸性能的测定第3部分:薄膜和薄片的试验条件计数抽样检验程序第1部分:按接收质量限(AQL)检索的逐批检验抽样计划塑料试样状态调节和试验的标准环境GB/T 5009.60
食品包装用聚乙烯、聚苯乙烯、聚丙烯成型品卫生标准的分析方法GB/T 5009.78
食品包装用原纸卫生标准的分析方法GB/T6672
GB/T6673
GB/T7707
GB/T8808
GB9683
GB9685
GB9687
GB9688
GB11680
GB12904
塑料薄膜和薄片厚度测定机械测量法塑料薄膜和薄片长度和宽度的测定凹版装潢印刷品
软质复合塑料材料剥离试验方法复合食品包装袋卫生标准
食品容器、包装材料用添加剂使用卫生标准食品包装用聚乙烯成型品卫生标准食品包装用聚丙烯成型品卫生标准食品包装用原纸卫生标准
商品条码零售商品编码与条码表示GB/T14257
商品条码
GB/T17497(所有部分)
GB/T18348
GB/T19789
GB/T21302
QB/T1130
QB/T2358
QB/T3007
商品条码
条码符号放置指南
柔性版装潢印刷品
条码符号印制质量的检验
包装材料塑料薄膜和薄片氧气透过性试验库仑计检测法包装用复合膜、袋通则
塑料直角撕裂性能试验方法
塑料薄膜包装袋热合强度试验方法凹版纸基装潢印刷品
GB/T30768—2014
3术语、定义、缩略语和符号
术语、定义
下列术语和定义适用于本文件。3.1.1
食品food
固体、半固体食品。
搭接封合lapsealing
材料外表面与直接接触食品的内表面相封合的方式。3.1.3
对接封合buttsealing
直接接触食品的材料内表面间相封合的方式。3.2
缩略语
下列缩略语适用于本文件。
PE-LLD
PE-MLLD
VM-BOPP
VM-BOPET
双向拉伸聚酰胺
双向拉伸聚对苯二甲酸乙二醇酯双向拉伸丙烯
流延聚丙烯
乙烯/闪烯酸共聚物
乙烯/丙烯酸乙酯共聚物
乙烯/甲基丙烯酸共聚物
乙烯/乙酸乙烯共聚物
乙烯/乙烯醇共聚物
高密度聚乙烯
低密度聚乙烯
线性低密度聚乙烯
中密度聚乙烯
茂金属线性低密度聚乙烯
聚丙烯
真空镀铝双向拉伸聚丙烯
真空镀铝双向拉伸聚对苯二甲酸乙二醇酯不在上述之列的材料可根据规范的材料名称和英文缩写。3.3符号
复合的符号:“”,复合方式包括:干式复合的符号:“/dr.”;
湿式复合的符号:“/wt.”;
挤出复合的符号:“/cx.\;
共挤出复合的符号:“/co.”;无溶剂复合的符号“/sf.”。
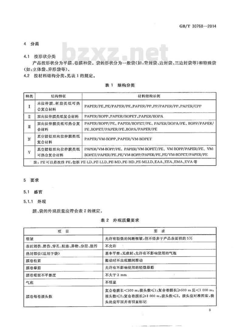
4分类
4.1按形状分类
GB/T30768—2014
产品按形状分为平膜、卷膜和袋。袋的形状分为一般袋(如:背封袋、边封袋、三边封袋等)和特殊袋(如:立体袋、异形袋等)。
4.2按材料结构分类,见表1的规定。表1结构分类
结构特征
未拉伸膜、树脂类纸可热
合复合材料
双向拉伸膜类纸复合材料
双向拉仲膜类纸可热合复
合材料
真空镀铝双向拉伸膜类纸
复合材料
真空镀铝双向拉仲膜类纸
可热合复合材料
材料结构示例
PAPER/PE、PE/PAPER/PE、PAPER/PP、PP/PAPER/PP、PAPER/CPPPAPER/BOPP、PAPER/BOPET、PAPER/BOPAPAPER/BOPP/PE、PAPER/BOPET/PE、PAPER/BOPA/PE、BOPP/PAPER/PE.BOPET/PAPER/PE、BOPA/PAPER/PEPAPER/VM-BOPPPAPER/VM-BOPET
PAPER/VM-BOPP/PE、PAPER/VM-BOPET/PE、VM-BOPP/PAPER/PE、VM+BOPET/PAPER/PE.PE/VM-BOPP/PAPER/PE、PE/VM-BOPET/PAPER/PE注:PE可以是改性PE,包括PE-LD、PE-LLD、PE-MD、PE-HD、PE-MLLD、EAA、EEA,EMA,EVA等5要求
膜、袋的外观质量应符合表2的规定。表2外观质量要求
表面划伤、烫伤、穿孔、粘连、异物、分层、脏污热封部位(适用于袋)
膜卷松紧
膜卷黎筋
膜卷端面不平整度
膜卷每卷接头数
允许有轻微的间断褶皱,但不得多于产品表面积的5%不允许
基本平整,无虚封,充许有不影响使用的气泡搬动时不出现膜间滑动
允许有不影响使用的轻微暴筋
不大于3mm
不明显
复合卷膜长<500m,接头数≤1;复合卷膜长≥500m且<1000m,接头数≤2;复合卷膜长≥1000m,接头数≤3。接头应对准图案,接头处应牢固并有明显标记
GB/T30768—2014
5.1.2异膜
膜、袋不应有异常气味。
5.2印刷
凹版印刷
凹版印刷质量应符合GB/T7707与QB/T3007的规定。5.2.2柔性版印刷
柔性版印刷质量应符合GB/T17497的规定。5.2.3条形码印刷
条形码印刷质量应符合GB12904、GB/T14257的规定。5.3规格
5.3.1平膜尺寸偏差
平膜的长度尺寸偏差为士3mm,宽度尺寸偏差为土2mm,平均厚度偏差为士10%,5.3.2卷膜尺寸偏差
卷膜的宽度偏差为土2mm,厚度偏差为土10%。卷膜以长度出厂时,其长度不应出现负偏差;以质量出厂时,其质量不应出现负偏差。5.3.3卷膜筒芯尺寸及偏差
卷膜简芯内径为76mm或152+mm,特殊要求l供需双方商定。5.3.4
袋的尺寸偏差
袋的尺寸偏差应符合表3的规定。表3袋的尺寸偏差
袋的长度
100~400
长度偏差
注:袋的平均厚度偏差为土10%。5.4
内层塑料膜定量
内层塑料膜定量应不小于18g/m。5.5物理力学性能
物理力学性能应符合表4的规定。4
宽度偏差
封口宽度偏差
封口与袋边距离
拉伸强度
直角撕裂负荷
剥离强度
N/15mm
塑料与纸的粘结度
热合强度
N/15mm
纵向≥20
横向≥15
纵向≥4.0
横向≥3.0
外层≥0.7
内层≥0.7
搭接≥10
对接≥6
注1:热合强度只适用于可热封材料。表4物理力学性能
纵向≥30
横向≥25
纵向≥8.0
横向≥6.0
纵向≥30
横向≥25
纵向≥8.0
横向≥6.0
外层≥1.0
内层≥0.7
对接≥6
注2:表面摩擦系数、表面润湿张力或有其他特殊要求,由供需双方商定。5.5.2氧气、水蒸气阻隔性能
氧气、水蒸气阻隔性能应符合表5的规定5.5.3袋的耐压性能
袋的耐压性能应符合表6的规定。氧气、水蒸气阻隔性能要求
氧气透过试
cm/(m2.24h.0.1MPa)
水蒸气透过量
g/(m224h)
注:第I、ⅡI、Ⅲ类产品的氧气阻隔性能根据供需双方商定。表6袋的耐压性能
袋与内容物总质量
31~100
101~400
三边封
其他装
纵向≥30
向≥25
纵向≥8.0
横向≥6.0
GB/T30768—2014
纵向≥30
横向≥25
纵向≥8.0
横向≥6.0
外层≥1.0
内层≥0.7
搭接≥12
对接≥6
无渗漏、不破裂
GB/T30768-2014
5.5.4袋的跌落性能
袋的跌落性能应符合表7的规定。袋与内容物总质量
100~400
,卫生性能
表7袋的跌落性能
跌落商度
复合材料使用的原纸板的卫生性能应符合GB11680的规定。5.6.2
不破裂
非印刷产品膜、袋(直接接触食品的材料为PE)的卫生性能应符合GB9687和GB9685的规定。5.6.3
非印刷产品膜、袋(直接接触食品的材料为PP)的卫生性能应符合GB9688和GB9685的规定。5.6.4
膜、袋的卫生性能应符合GB9683的规定。溶剂残留量应符合GB9683的规定。5.6.5
6试验方法
6.1试样状态调节和试验的标准环境按GB/T2918的规定进行。
温度(23士2)℃,相对湿度为(50士10)%,状态调节时间不小于4h,并在此条件下进行试验。6.2感官
6.2.1膜、袋的外观质量
在自然光线下目测,并用精度不低于0.5mm的量具测量。6.2.2异膜
距离测试样品小于100mm,进行嗅觉测试。6.3印刷质量
6.3.1凹版印刷质量
按GB/T7707与QB/T3007规定的方法进行。6.3.2
2柔性版印刷质量
按GB/T17497规定的方法进行。
6.3.3条码印刷质量
商品条码按照GB/T18348规定的方法进行。6
6.4尺寸偏差
6.4.1膜、袋的长度和宽度偏差按GB/T6673的规定进行测量。6.4.2膜、袋的厚度偏差按GB/T6672的规定进行测量。6.4.3袋的热封宽度用精度不低于0.5mm的量具测量。6.4.4袋口与袋边的距离用精度不低于0.5mm的量具测量。6.5内层塑料膜定量检验
内层塑料膜定量按附录A规定进行检验。6.6物理力学性能
6.6.1拉伸强度
按GB/T1040.3的规定进行。
GB/T30768—2014
试样采用长条形,长度为150mm,宽度为15mm,标距为(100士1)mm,试样拉伸速度(空载)为(250±25)mm/min。
6.6.2直角撕裂性能
按QB/T1130的规定进行。
6.6.3剥离强度
按GB/T8808的规定进行。
6.6.4粘结度
塑料与纸的粘结度按附录B的规定进行。6.6.5热合强度
按QB/T2358的规定进行。
以卷膜方式出厂的,热封方法、条件由供需双方商定。6.6.6氧气透过量
按GB/T1038或GB/T19789的规定进行。试验时内容物接触面朝向氧气低压侧。仲裁按GB/T1038的规定进行。
6.6.7水蒸气透过量
按GB/T1037的规定进行。试样条件温度(38士0.6)℃,相对湿度(90土2)%。试验时将热封面朝向湿度低的一侧。
6.6.8袋的耐压性能
按GB/T21302的规定进行。
袋的跌落性能
按GB/T21302的规定进行。
GB/T30768--2014
6.6.10溶剂残留量
按GB9683的规定进行。
6.7卫生性能
按GB/T5009.60的规定进行。复合材料使用的原纸板的卫生指标按GB/T5009.78规定进行检验。
7检验规则
7.1批量
膜、袋以同一产品,同一规格,连续生产的量为批。膜的最大批量应不超过1000卷,袋的最大批量应不超过1000箱。
7.2抽样方法
采用随机抽样方法。
对于膜卷样本,脱去外包装后,去除外面3层,从第4层开始抽取2m作为检验样本。7.2.3对于袋子样本,打开包装箱后随机抽取1只袋子作为检验样本。7.3抽样方案及判定规则
规格尺寸、表面的外观质量分别按GB/T2828.1中IL=I,AQL=6.5正常检查二次抽样方案7.3.1
执行,并按表8判定该批产品是否合格。表8抽样方案和判定规则
91~150
151~280
281500
5011200
样本量
累计样本量
接收数
拒收数
GB/T30768-—2014
7.3.2剥离力、热合强度,采用在一批中随机抽样一次进行。检验结果中若有不合格项,应再从该批中抽取双倍样品复验不合格项,如仍有不合格,则该批为不合格。7.3.3氧气透过量,水蒸气透过量,耐压性能及跌落性能按表9进行。抽样采取在一批中随机抽样一次进行,检验结果若有不合格,应再从该批中抽取双倍复验,如仍有不合格,则该批为不合格。表9部分型式检验项目及检验频次项目
氧气透过量
水蒸气透过量
卫生性能
正常情况
(按结构)
1次/3个月
1次/3个月
1次/6个月
油墨型号改变时
注1:“√”代表需检测,“”代表无需检测。注2:按产品结构抽样。
材料牌号
改变时
粘合剂型号
改变时
新产品、
新工艺开发时
7.3.4卫生性能的检验按表9进行,抽样采取在一批中随机抽样一次进行,检验结果若不合格,则该批为不合格。
7.4出厂检验项目
对每批产品进行出厂检验,检验项目为:5.1,5.3,5.5.1中的剥离强度、热合强度,5.6.5。7.5特殊检验
以上各抽样方案或判定规则,可根据供需双方需要协商选定或另外增减。7.6型式检验
型式检验项目为要求中规定的全部项目。部分型式检验项目和检验频次应符合表9的规定。有下列情况之一者,应进行型式检验:a)新产品试制定型鉴定时;
b)原材料及工艺有较大改变,可能影响产品性能时;出厂检验结果与上次型式检验结果有较大差异时;c)免费标准bzxz.net
国家质量监督机构提出要求时;正常生产时,每半年进行一次。e)
8标志、包装、运输和购存
8.1标志
8.1.1产品内、外包装上均应有合格证;外箱合格证贴在箱外,纸箱上应印有防雨、向上、易碎以及生产单位名称、地址、电话等标志。8.1.2合格证标志上应包括以下内容:产品名称、产品规格、批号、数量、重量、生产日期、工号、装箱数量、检验员章、产品生产单位的名称。8.1.3包装标志应符合GB/T191的有关规定。8.2包装
内包装应使用食品包装用塑料薄膜或纸,外包装使用瓦榜纸板箱等,箱外用封箱胶带、打包带封箱。9
GB/T30768-—2014
客户如有特殊要求,按客户要求包装。8.3运输
运输中应防止碰撞和接触锐利物体,轻装轻卸,避免日晒、雨淋,保证包装完好及产品不受污染。8.4贮存
产品应贮存于清洁、干燥、通风、温度适宜的库房内,避免阳光直射,距热源不小于1m,堆放合理,产品保质期自生产之日起为1年。10
小提示:此标准内容仅展示完整标准里的部分截取内容,若需要完整标准请到上方自行免费下载完整标准文档。
中华人民共和国国家标准
GB/T30768—2014
食品包装用纸与塑料复合膜、袋Paper and plastics laminated films and pouches for food packaging2014-07-08发布
中华人民共和国国家质量监督检验检疫总局中国国家标准化管理委员会
2015-03-01实施
本标准按照GB/T1.1-2009给出的规则起草。本标准由中国轻工业联合会提出。GB/T30768—2014
本标准由全国食品直接接触材料及制品标准化技术委员会(SAC/TC397)归口。本标准起草单位:上海人民塑料印刷厂、江苏彩华包装集团公司、上海紫江彩印包装有限公司、黄山永新股份有限公司、无锡国泰彩印有限公司、中国塑料加工工业协会复合膜制品专业委员会。本标准主要起草人:包燕敏、夏嘉良、武向宁、吴跃忠、邹景行、文秀松。I
1范围
食品包装用纸与塑料复合膜、袋GB/T30768—2014
本标准规定了食品包装用纸与塑料复合膜、袋的术语、定义、缩略语和符号、分类、要求、试验方法、检验规则、标志、包装、运输和贮存。本标准适用于厚度小于0.30mm,以食品级包装用原纸与塑料为基材,经复合工艺生产的食品包装用纸塑复合包装材料的膜、袋。本标准不适用于液体食品包装。2规范性引用文件
下列文件对于本文件的应用是必不可少的。凡是注日期的引用文件,仅注日期的版本适用于本文件。凡是不注日期的引用文件,其最新版本(包括所有的修改单)适用于本文件。GB/T191包装储运图示标志
GB/T1037
GB/T1038
塑料薄膜和片材透水蒸气性试验方法杯式法塑料薄膜和薄片气体透过性试验方法压差法GB/T1040.3
GB/T2828.1
GB/T2918
塑料拉伸性能的测定第3部分:薄膜和薄片的试验条件计数抽样检验程序第1部分:按接收质量限(AQL)检索的逐批检验抽样计划塑料试样状态调节和试验的标准环境GB/T 5009.60
食品包装用聚乙烯、聚苯乙烯、聚丙烯成型品卫生标准的分析方法GB/T 5009.78
食品包装用原纸卫生标准的分析方法GB/T6672
GB/T6673
GB/T7707
GB/T8808
GB9683
GB9685
GB9687
GB9688
GB11680
GB12904
塑料薄膜和薄片厚度测定机械测量法塑料薄膜和薄片长度和宽度的测定凹版装潢印刷品
软质复合塑料材料剥离试验方法复合食品包装袋卫生标准
食品容器、包装材料用添加剂使用卫生标准食品包装用聚乙烯成型品卫生标准食品包装用聚丙烯成型品卫生标准食品包装用原纸卫生标准
商品条码零售商品编码与条码表示GB/T14257
商品条码
GB/T17497(所有部分)
GB/T18348
GB/T19789
GB/T21302
QB/T1130
QB/T2358
QB/T3007
商品条码
条码符号放置指南
柔性版装潢印刷品
条码符号印制质量的检验
包装材料塑料薄膜和薄片氧气透过性试验库仑计检测法包装用复合膜、袋通则
塑料直角撕裂性能试验方法
塑料薄膜包装袋热合强度试验方法凹版纸基装潢印刷品
GB/T30768—2014
3术语、定义、缩略语和符号
术语、定义
下列术语和定义适用于本文件。3.1.1
食品food
固体、半固体食品。
搭接封合lapsealing
材料外表面与直接接触食品的内表面相封合的方式。3.1.3
对接封合buttsealing
直接接触食品的材料内表面间相封合的方式。3.2
缩略语
下列缩略语适用于本文件。
PE-LLD
PE-MLLD
VM-BOPP
VM-BOPET
双向拉伸聚酰胺
双向拉伸聚对苯二甲酸乙二醇酯双向拉伸丙烯
流延聚丙烯
乙烯/闪烯酸共聚物
乙烯/丙烯酸乙酯共聚物
乙烯/甲基丙烯酸共聚物
乙烯/乙酸乙烯共聚物
乙烯/乙烯醇共聚物
高密度聚乙烯
低密度聚乙烯
线性低密度聚乙烯
中密度聚乙烯
茂金属线性低密度聚乙烯
聚丙烯
真空镀铝双向拉伸聚丙烯
真空镀铝双向拉伸聚对苯二甲酸乙二醇酯不在上述之列的材料可根据规范的材料名称和英文缩写。3.3符号
复合的符号:“”,复合方式包括:干式复合的符号:“/dr.”;
湿式复合的符号:“/wt.”;
挤出复合的符号:“/cx.\;
共挤出复合的符号:“/co.”;无溶剂复合的符号“/sf.”。
4分类
4.1按形状分类
GB/T30768—2014
产品按形状分为平膜、卷膜和袋。袋的形状分为一般袋(如:背封袋、边封袋、三边封袋等)和特殊袋(如:立体袋、异形袋等)。
4.2按材料结构分类,见表1的规定。表1结构分类
结构特征
未拉伸膜、树脂类纸可热
合复合材料
双向拉伸膜类纸复合材料
双向拉仲膜类纸可热合复
合材料
真空镀铝双向拉伸膜类纸
复合材料
真空镀铝双向拉仲膜类纸
可热合复合材料
材料结构示例
PAPER/PE、PE/PAPER/PE、PAPER/PP、PP/PAPER/PP、PAPER/CPPPAPER/BOPP、PAPER/BOPET、PAPER/BOPAPAPER/BOPP/PE、PAPER/BOPET/PE、PAPER/BOPA/PE、BOPP/PAPER/PE.BOPET/PAPER/PE、BOPA/PAPER/PEPAPER/VM-BOPPPAPER/VM-BOPET
PAPER/VM-BOPP/PE、PAPER/VM-BOPET/PE、VM-BOPP/PAPER/PE、VM+BOPET/PAPER/PE.PE/VM-BOPP/PAPER/PE、PE/VM-BOPET/PAPER/PE注:PE可以是改性PE,包括PE-LD、PE-LLD、PE-MD、PE-HD、PE-MLLD、EAA、EEA,EMA,EVA等5要求
膜、袋的外观质量应符合表2的规定。表2外观质量要求
表面划伤、烫伤、穿孔、粘连、异物、分层、脏污热封部位(适用于袋)
膜卷松紧
膜卷黎筋
膜卷端面不平整度
膜卷每卷接头数
允许有轻微的间断褶皱,但不得多于产品表面积的5%不允许
基本平整,无虚封,充许有不影响使用的气泡搬动时不出现膜间滑动
允许有不影响使用的轻微暴筋
不大于3mm
不明显
复合卷膜长<500m,接头数≤1;复合卷膜长≥500m且<1000m,接头数≤2;复合卷膜长≥1000m,接头数≤3。接头应对准图案,接头处应牢固并有明显标记
GB/T30768—2014
5.1.2异膜
膜、袋不应有异常气味。
5.2印刷
凹版印刷
凹版印刷质量应符合GB/T7707与QB/T3007的规定。5.2.2柔性版印刷
柔性版印刷质量应符合GB/T17497的规定。5.2.3条形码印刷
条形码印刷质量应符合GB12904、GB/T14257的规定。5.3规格
5.3.1平膜尺寸偏差
平膜的长度尺寸偏差为士3mm,宽度尺寸偏差为土2mm,平均厚度偏差为士10%,5.3.2卷膜尺寸偏差
卷膜的宽度偏差为土2mm,厚度偏差为土10%。卷膜以长度出厂时,其长度不应出现负偏差;以质量出厂时,其质量不应出现负偏差。5.3.3卷膜筒芯尺寸及偏差
卷膜简芯内径为76mm或152+mm,特殊要求l供需双方商定。5.3.4
袋的尺寸偏差
袋的尺寸偏差应符合表3的规定。表3袋的尺寸偏差
袋的长度
100~400
长度偏差
注:袋的平均厚度偏差为土10%。5.4
内层塑料膜定量
内层塑料膜定量应不小于18g/m。5.5物理力学性能
物理力学性能应符合表4的规定。4
宽度偏差
封口宽度偏差
封口与袋边距离
拉伸强度
直角撕裂负荷
剥离强度
N/15mm
塑料与纸的粘结度
热合强度
N/15mm
纵向≥20
横向≥15
纵向≥4.0
横向≥3.0
外层≥0.7
内层≥0.7
搭接≥10
对接≥6
注1:热合强度只适用于可热封材料。表4物理力学性能
纵向≥30
横向≥25
纵向≥8.0
横向≥6.0
纵向≥30
横向≥25
纵向≥8.0
横向≥6.0
外层≥1.0
内层≥0.7
对接≥6
注2:表面摩擦系数、表面润湿张力或有其他特殊要求,由供需双方商定。5.5.2氧气、水蒸气阻隔性能
氧气、水蒸气阻隔性能应符合表5的规定5.5.3袋的耐压性能
袋的耐压性能应符合表6的规定。氧气、水蒸气阻隔性能要求
氧气透过试
cm/(m2.24h.0.1MPa)
水蒸气透过量
g/(m224h)
注:第I、ⅡI、Ⅲ类产品的氧气阻隔性能根据供需双方商定。表6袋的耐压性能
袋与内容物总质量
31~100
101~400
三边封
其他装
纵向≥30
向≥25
纵向≥8.0
横向≥6.0
GB/T30768—2014
纵向≥30
横向≥25
纵向≥8.0
横向≥6.0
外层≥1.0
内层≥0.7
搭接≥12
对接≥6
无渗漏、不破裂
GB/T30768-2014
5.5.4袋的跌落性能
袋的跌落性能应符合表7的规定。袋与内容物总质量
100~400
,卫生性能
表7袋的跌落性能
跌落商度
复合材料使用的原纸板的卫生性能应符合GB11680的规定。5.6.2
不破裂
非印刷产品膜、袋(直接接触食品的材料为PE)的卫生性能应符合GB9687和GB9685的规定。5.6.3
非印刷产品膜、袋(直接接触食品的材料为PP)的卫生性能应符合GB9688和GB9685的规定。5.6.4
膜、袋的卫生性能应符合GB9683的规定。溶剂残留量应符合GB9683的规定。5.6.5
6试验方法
6.1试样状态调节和试验的标准环境按GB/T2918的规定进行。
温度(23士2)℃,相对湿度为(50士10)%,状态调节时间不小于4h,并在此条件下进行试验。6.2感官
6.2.1膜、袋的外观质量
在自然光线下目测,并用精度不低于0.5mm的量具测量。6.2.2异膜
距离测试样品小于100mm,进行嗅觉测试。6.3印刷质量
6.3.1凹版印刷质量
按GB/T7707与QB/T3007规定的方法进行。6.3.2
2柔性版印刷质量
按GB/T17497规定的方法进行。
6.3.3条码印刷质量
商品条码按照GB/T18348规定的方法进行。6
6.4尺寸偏差
6.4.1膜、袋的长度和宽度偏差按GB/T6673的规定进行测量。6.4.2膜、袋的厚度偏差按GB/T6672的规定进行测量。6.4.3袋的热封宽度用精度不低于0.5mm的量具测量。6.4.4袋口与袋边的距离用精度不低于0.5mm的量具测量。6.5内层塑料膜定量检验
内层塑料膜定量按附录A规定进行检验。6.6物理力学性能
6.6.1拉伸强度
按GB/T1040.3的规定进行。
GB/T30768—2014
试样采用长条形,长度为150mm,宽度为15mm,标距为(100士1)mm,试样拉伸速度(空载)为(250±25)mm/min。
6.6.2直角撕裂性能
按QB/T1130的规定进行。
6.6.3剥离强度
按GB/T8808的规定进行。
6.6.4粘结度
塑料与纸的粘结度按附录B的规定进行。6.6.5热合强度
按QB/T2358的规定进行。
以卷膜方式出厂的,热封方法、条件由供需双方商定。6.6.6氧气透过量
按GB/T1038或GB/T19789的规定进行。试验时内容物接触面朝向氧气低压侧。仲裁按GB/T1038的规定进行。
6.6.7水蒸气透过量
按GB/T1037的规定进行。试样条件温度(38士0.6)℃,相对湿度(90土2)%。试验时将热封面朝向湿度低的一侧。
6.6.8袋的耐压性能
按GB/T21302的规定进行。
袋的跌落性能
按GB/T21302的规定进行。
GB/T30768--2014
6.6.10溶剂残留量
按GB9683的规定进行。
6.7卫生性能
按GB/T5009.60的规定进行。复合材料使用的原纸板的卫生指标按GB/T5009.78规定进行检验。
7检验规则
7.1批量
膜、袋以同一产品,同一规格,连续生产的量为批。膜的最大批量应不超过1000卷,袋的最大批量应不超过1000箱。
7.2抽样方法
采用随机抽样方法。
对于膜卷样本,脱去外包装后,去除外面3层,从第4层开始抽取2m作为检验样本。7.2.3对于袋子样本,打开包装箱后随机抽取1只袋子作为检验样本。7.3抽样方案及判定规则
规格尺寸、表面的外观质量分别按GB/T2828.1中IL=I,AQL=6.5正常检查二次抽样方案7.3.1
执行,并按表8判定该批产品是否合格。表8抽样方案和判定规则
91~150
151~280
281500
5011200
样本量
累计样本量
接收数
拒收数
GB/T30768-—2014
7.3.2剥离力、热合强度,采用在一批中随机抽样一次进行。检验结果中若有不合格项,应再从该批中抽取双倍样品复验不合格项,如仍有不合格,则该批为不合格。7.3.3氧气透过量,水蒸气透过量,耐压性能及跌落性能按表9进行。抽样采取在一批中随机抽样一次进行,检验结果若有不合格,应再从该批中抽取双倍复验,如仍有不合格,则该批为不合格。表9部分型式检验项目及检验频次项目
氧气透过量
水蒸气透过量
卫生性能
正常情况
(按结构)
1次/3个月
1次/3个月
1次/6个月
油墨型号改变时
注1:“√”代表需检测,“”代表无需检测。注2:按产品结构抽样。
材料牌号
改变时
粘合剂型号
改变时
新产品、
新工艺开发时
7.3.4卫生性能的检验按表9进行,抽样采取在一批中随机抽样一次进行,检验结果若不合格,则该批为不合格。
7.4出厂检验项目
对每批产品进行出厂检验,检验项目为:5.1,5.3,5.5.1中的剥离强度、热合强度,5.6.5。7.5特殊检验
以上各抽样方案或判定规则,可根据供需双方需要协商选定或另外增减。7.6型式检验
型式检验项目为要求中规定的全部项目。部分型式检验项目和检验频次应符合表9的规定。有下列情况之一者,应进行型式检验:a)新产品试制定型鉴定时;
b)原材料及工艺有较大改变,可能影响产品性能时;出厂检验结果与上次型式检验结果有较大差异时;c)免费标准bzxz.net
国家质量监督机构提出要求时;正常生产时,每半年进行一次。e)
8标志、包装、运输和购存
8.1标志
8.1.1产品内、外包装上均应有合格证;外箱合格证贴在箱外,纸箱上应印有防雨、向上、易碎以及生产单位名称、地址、电话等标志。8.1.2合格证标志上应包括以下内容:产品名称、产品规格、批号、数量、重量、生产日期、工号、装箱数量、检验员章、产品生产单位的名称。8.1.3包装标志应符合GB/T191的有关规定。8.2包装
内包装应使用食品包装用塑料薄膜或纸,外包装使用瓦榜纸板箱等,箱外用封箱胶带、打包带封箱。9
GB/T30768-—2014
客户如有特殊要求,按客户要求包装。8.3运输
运输中应防止碰撞和接触锐利物体,轻装轻卸,避免日晒、雨淋,保证包装完好及产品不受污染。8.4贮存
产品应贮存于清洁、干燥、通风、温度适宜的库房内,避免阳光直射,距热源不小于1m,堆放合理,产品保质期自生产之日起为1年。10
小提示:此标准内容仅展示完整标准里的部分截取内容,若需要完整标准请到上方自行免费下载完整标准文档。
标准图片预览:





- 其它标准
- 热门标准
- 国家标准
- GB/T2828.1-2012 计数抽样检验程序 第1部分:按接收质量限(AQL)检索的逐批检验抽样计划
- GB/T228.1-2021 金属材料 拉伸试验 第1部分:室温试验方法
- GB/T7534-1987 工业用挥发性有机液体沸程的测定
- GB/T3836.1-2021 爆炸性环境 第1部分:设备 通用要求
- GB/T4100-2015 陶瓷砖
- GB/T10125-2021 人造气氛腐蚀试验 盐雾试验
- GB/T50772-2012 木结构工程施工规范
- GB/T30835-2014 锂离子电池用炭复合磷酸铁锂正极材料
- GB50666-2011 混凝土结构工程施工规范
- GB/T15449-1995 管壳额定开关用场效应晶体管空白详细规范
- GB/T18204.4-2000 公共场所毛巾、床上卧具微生物检验方法细菌总数测定
- GB8552-1987 电子器件详细规范 低功率非线绕固定电阻器 RJ13型金属膜固定电阻器评定水平E(可供认证用)
- GB5226.1-2019 机械电气安全 机械电气设备 第1部分:通用技术条件
- GB50303-2015 建筑电气工程施工质量验收规范
- GB/T20976-2023 软冰淇淋预拌粉质量要求
- 行业新闻
请牢记:“bzxz.net”即是“标准下载”四个汉字汉语拼音首字母与国际顶级域名“.net”的组合。 ©2025 标准下载网 www.bzxz.net 本站邮件:bzxznet@163.com
网站备案号:湘ICP备2025141790号-2
网站备案号:湘ICP备2025141790号-2