- 您的位置:
- 标准下载网 >>
- 标准分类 >>
- 林业行业标准(LY) >>
- LY/T 2230-2013 人造板防霉性能评价
标准号:
LY/T 2230-2013
标准名称:
人造板防霉性能评价
标准类别:
林业行业标准(LY)
标准状态:
现行出版语种:
简体中文下载格式:
.rar .pdf下载大小:
部分标准内容:
ICS79.060
中华人民共和国林业行业标准
LY/T2230—2013
人造板防霉性能评价
Standard method of evaluating the resistance of wood-based panels to mold2013-10-17发布
国家林业局
2014-01-01实施
本标准按照GB/T1.1—2009给出的规则起草。LY/T2230—2013
请注意本文件的某些内容可能涉及专利。本文件的发布机构不承担识别这些专利的责任本标准由全国人造板标准化技术委员会(SAC/TC198)提出并归口。本标准起草单位:中国林业科学研究院木材工业研究所、罗宾有限公司、德华免宝宝装饰新材股份有限公司、浙江升华云峰新材股份有限公司。本标准主要起草人,马星霞、付跃进、夏静弟、余钢、詹先旭、顾水祥。1
1范围
人造板防霉性能评价
本标准规定了人造板的防霉性能检验方法和人造板防霉质量分级。本标准适用于人造板的防霉性能检验和评价。2规范性引用文件
LY/T2230—2013
下列文件对于本文件的应用是必不可少的。凡是注日期的引用文件+仅注日期的版本适用于本文件。凡是不注日期的引用文件,其最新版本(包括所有的修改单)适用于本文件,GB/T1741漆膜耐霉菌性测定法
GB/T18261-2013-防霉剂对木材酶菌及变色菌防治效力的试验方法3术语和定义
GB/T1741和GB/T18261-2013界定的以及下列术语和定义适用于本文件。3.1
防霉人造板mold-resistantwood-basedpanels人造板材表面覆菌生长分级为0级或1级的人造板。4人造板防霉性能检验方法免费标准下载网bzxz
4.1仪器设备与器血
蒸汽高压灭菌器,最高设计温度138℃,最高设计压力0.25MPa。4.1.1
4.1.2超净工作台:洁净等级不低于100级。恒温恒湿培养箱:控温范围(065)℃,控湿范围60%~90%。4.1.3
天平:感量0.01g。
移液器:1000μL。
离心机:转速≥5000r/min。
生物光学显微镜:40×400×。
血球计数板:医学和微生物学实验用。培养血:直径90mm。
酒精灯、烧杯、镊子等。
4.2主要材料及准备
4.2.1无菌滤纸
定性试纸,尺寸为(25士1)mm×(25土1)mm,置于121℃.0.1MPa压力蒸汽灭菌器中保持30min灭灾菌后备用。
LY/T2230——2013
4.2.2灭菌处理
培养皿、试管和移液器枪头等需要灭菌的用品,使用前需用普通报纸或牛皮纸袋包装好后,置于压力蒸汽灭菌器中,用温度121℃、压力0.1MPa,灭菌30min。4.3试剂和培养基
4.3.1消毒剂:75%乙醇溶液。
4.3.2润湿剂:吐温80、N-甲基乙磺酸(N-methyltaurine)、二辛磺化丁二酸钠(DioctylSodiumSulphosuccinate)中任选—。
4.3.3察氏(Czapek)培养基:
硝酸钠(NaNO,),2.0g;
磷酸氢二钾KHPO)1.0g
氯化钾(KCI),0.5g;
硫酸镁(MgSO.·7HzO),0.5g;
硫酸亚铁(FeSO,),0.01g;
薰糖,30g。
取上述成分加人1000mL0.05%润湿剂水溶液中,加热溶解后,用0.1mol/LNaOH溶液调节pH使其在(25士1)℃时pH为6.5,分装后置压力蒸汽灭菌器内121℃、0.1MPa压力灭菌30min。上述1000mL培养液中加人15g琼脂,加热熔化,用0.1mol/LNaOH溶液调节pH使其在(25土1)℃时pH为6.5,配制固体培养基,分装后置压力蒸汽灭菌器内121℃、0.1MPa压力灭蘭30min。
4.3.4马铃薯-葡葡糖培养基(PDA):去皮马铃薯,200g;
薰糖,(20~30)g;
-琼脂,(15~20>g:
蒸馏水,1000mL。
洗净去皮马铃薯200g,切成小块,加水适量煮沸30min后过滤,在过滤液中加人葡糖20g、琼脂(20~25)g,加水定容至1000mL,再加热,待琼脂溶化后分装在3个500mL细口三角瓶内,瓶口加棉花塞并包防水纸,置于蒸汽灭菌器中,压力0.1MPa,温度121℃,灭菌30min。灭菌后的培养基先放于无菌室或超净台上冷却至不烫手时,倒人已灭菌的培养皿(直径10cm)中,每个培养皿(15~20)mL,制成平板培养基备用。
4.4检验菌种
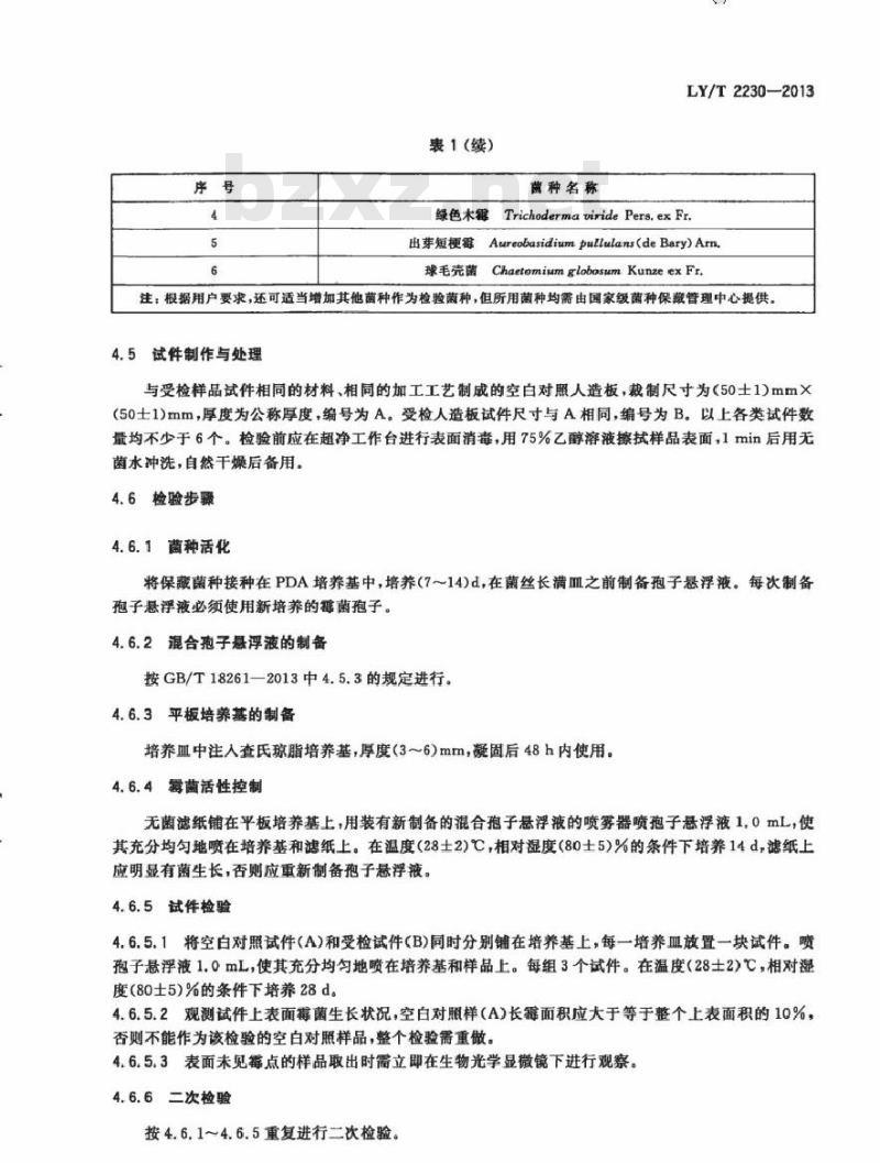
人造板防霉性能检验菌种见表1。表1人造板的防霉性能检验菌种
断种名
黑曲莓Aspergitlus migerV.Tiegh黄曲露AspergillusflavusLK.
桔青得
Pemicillam citrinum Thom
表1(续)
菌种名称
LY/T2230—2013
绿色木露Trichoderma viridePers,exFr出芽短梗得Aureobasidiumpullulans(deBary)Arn球毛壳菌ChaetomiumglobasumKunzeexFr注:根据用户要求,还可适当增加其他菌种作为检验菌种,但所用菌种均需由国家级菌种保藏管理中心提供。4.5试件制作与处理
与受检样品试件相同的材料、相同的加工工艺制成的空白对照人造板,裁制尺寸为(50士1)mm×(50土1)mm,厚度为公称厚度,编号为A。受检人造板试件尺寸与A相同,编号为B。以上各类试件数量均不少于6个。检验前应在超净工作台进行表面消毒,用75%乙醇溶液擦拭样品表面,1min后用无菌水冲洗,自然干燥后备用。
4.6检验步骤
4.6.1菌种活化
将保藏菌种接种在PDA培养基中,培养(7~14)d,在菌丝长满Ⅲ之前制备孢子悬浮液。每次制备孢子悬浮液必须使用新培养的霉菌孢子。4.6.2混合孢子悬浮液的制备
按GB/T18261—2013中4.5.3的规定进行。4.6.3平板培养基的制备
培养血中注入查氏琼脂培养基,厚度(3~6)mm,凝固后48h内使用。4.6.4霉菌活性控制
无菌滤纸铺在平板培养基上,用装有新制备的混合孢子悬浮液的喷雾器喷孢子悬浮液1.0mL,使其充分均匀地喷在培养基和滤纸上。在温度(28士2)℃,相对湿度(80士5)%的条件下培养14d,滤纸上应明显有菌生长,否则应重新制备孢子悬浮液。4.6.5试件检验
4.6.5.1将空白对照试件(A)和受检试件(B)同时分别铺在培养基上,每一培养皿放置一块试件。喷孢子悬浮液1.0mL,使其充分均勾地喷在培养基和样品上。每组3个试件。在温度(28土2)℃,相对湿度(80士5)%的条件下培养28d。4.6.5.2观测试件上表面莓菌生长状况,空白对照样(A)长霉面积应大于等于整个上表面积的10%,否则不能作为该检验的空白对照样品,整个检验需重做。4.6.5.3表面未见莓点的样品取出时需立即在生物光学显微镜下进行观察。4.6.6二次检验
按4.6.1~4.6.5重复进行二次检验。LY/T2230—-2013
4.7检验结果
取两次检验每组试件上菌感染面积的平均值作为每菌感染的分级值。需菌感染分级见表2。表2人造板试件表面霉菌生长分级表分级值
零菌生长描述
痕迹生长
轻微生长
中度生长
严重生长
5人造板防霉质量分级
霉茵生长情况
表面没有霉菌生长,低倍(50×)生物光学显微镜下观察也未见霉菌生长
试件表面有少许菌丝,但感染面积≤10%每菌菌丝轻微生长,试件表面感染面积>10%但<30%霉菌菌丝中度生长,试件表面感染面积>30%但<60%霉菌菌丝严重生长,试件表面感染面积>60%人造板防霉质量分级见表3。表面霉菌生长分级0级或1级的人造板为防霉人造板。表3人造板防霉质量分级
质量分级
0级(强防霉级)
1级(防德级)
LY/T2230-2013
雾荫生长分级值
版权专有侵权必究
书号:155066·2-26391
定价:
小提示:此标准内容仅展示完整标准里的部分截取内容,若需要完整标准请到上方自行免费下载完整标准文档。
中华人民共和国林业行业标准
LY/T2230—2013
人造板防霉性能评价
Standard method of evaluating the resistance of wood-based panels to mold2013-10-17发布
国家林业局
2014-01-01实施
本标准按照GB/T1.1—2009给出的规则起草。LY/T2230—2013
请注意本文件的某些内容可能涉及专利。本文件的发布机构不承担识别这些专利的责任本标准由全国人造板标准化技术委员会(SAC/TC198)提出并归口。本标准起草单位:中国林业科学研究院木材工业研究所、罗宾有限公司、德华免宝宝装饰新材股份有限公司、浙江升华云峰新材股份有限公司。本标准主要起草人,马星霞、付跃进、夏静弟、余钢、詹先旭、顾水祥。1
1范围
人造板防霉性能评价
本标准规定了人造板的防霉性能检验方法和人造板防霉质量分级。本标准适用于人造板的防霉性能检验和评价。2规范性引用文件
LY/T2230—2013
下列文件对于本文件的应用是必不可少的。凡是注日期的引用文件+仅注日期的版本适用于本文件。凡是不注日期的引用文件,其最新版本(包括所有的修改单)适用于本文件,GB/T1741漆膜耐霉菌性测定法
GB/T18261-2013-防霉剂对木材酶菌及变色菌防治效力的试验方法3术语和定义
GB/T1741和GB/T18261-2013界定的以及下列术语和定义适用于本文件。3.1
防霉人造板mold-resistantwood-basedpanels人造板材表面覆菌生长分级为0级或1级的人造板。4人造板防霉性能检验方法免费标准下载网bzxz
4.1仪器设备与器血
蒸汽高压灭菌器,最高设计温度138℃,最高设计压力0.25MPa。4.1.1
4.1.2超净工作台:洁净等级不低于100级。恒温恒湿培养箱:控温范围(065)℃,控湿范围60%~90%。4.1.3
天平:感量0.01g。
移液器:1000μL。
离心机:转速≥5000r/min。
生物光学显微镜:40×400×。
血球计数板:医学和微生物学实验用。培养血:直径90mm。
酒精灯、烧杯、镊子等。
4.2主要材料及准备
4.2.1无菌滤纸
定性试纸,尺寸为(25士1)mm×(25土1)mm,置于121℃.0.1MPa压力蒸汽灭菌器中保持30min灭灾菌后备用。
LY/T2230——2013
4.2.2灭菌处理
培养皿、试管和移液器枪头等需要灭菌的用品,使用前需用普通报纸或牛皮纸袋包装好后,置于压力蒸汽灭菌器中,用温度121℃、压力0.1MPa,灭菌30min。4.3试剂和培养基
4.3.1消毒剂:75%乙醇溶液。
4.3.2润湿剂:吐温80、N-甲基乙磺酸(N-methyltaurine)、二辛磺化丁二酸钠(DioctylSodiumSulphosuccinate)中任选—。
4.3.3察氏(Czapek)培养基:
硝酸钠(NaNO,),2.0g;
磷酸氢二钾KHPO)1.0g
氯化钾(KCI),0.5g;
硫酸镁(MgSO.·7HzO),0.5g;
硫酸亚铁(FeSO,),0.01g;
薰糖,30g。
取上述成分加人1000mL0.05%润湿剂水溶液中,加热溶解后,用0.1mol/LNaOH溶液调节pH使其在(25士1)℃时pH为6.5,分装后置压力蒸汽灭菌器内121℃、0.1MPa压力灭菌30min。上述1000mL培养液中加人15g琼脂,加热熔化,用0.1mol/LNaOH溶液调节pH使其在(25土1)℃时pH为6.5,配制固体培养基,分装后置压力蒸汽灭菌器内121℃、0.1MPa压力灭蘭30min。
4.3.4马铃薯-葡葡糖培养基(PDA):去皮马铃薯,200g;
薰糖,(20~30)g;
-琼脂,(15~20>g:
蒸馏水,1000mL。
洗净去皮马铃薯200g,切成小块,加水适量煮沸30min后过滤,在过滤液中加人葡糖20g、琼脂(20~25)g,加水定容至1000mL,再加热,待琼脂溶化后分装在3个500mL细口三角瓶内,瓶口加棉花塞并包防水纸,置于蒸汽灭菌器中,压力0.1MPa,温度121℃,灭菌30min。灭菌后的培养基先放于无菌室或超净台上冷却至不烫手时,倒人已灭菌的培养皿(直径10cm)中,每个培养皿(15~20)mL,制成平板培养基备用。
4.4检验菌种
人造板防霉性能检验菌种见表1。表1人造板的防霉性能检验菌种
断种名
黑曲莓Aspergitlus migerV.Tiegh黄曲露AspergillusflavusLK.
桔青得
Pemicillam citrinum Thom
表1(续)
菌种名称
LY/T2230—2013
绿色木露Trichoderma viridePers,exFr出芽短梗得Aureobasidiumpullulans(deBary)Arn球毛壳菌ChaetomiumglobasumKunzeexFr注:根据用户要求,还可适当增加其他菌种作为检验菌种,但所用菌种均需由国家级菌种保藏管理中心提供。4.5试件制作与处理
与受检样品试件相同的材料、相同的加工工艺制成的空白对照人造板,裁制尺寸为(50士1)mm×(50土1)mm,厚度为公称厚度,编号为A。受检人造板试件尺寸与A相同,编号为B。以上各类试件数量均不少于6个。检验前应在超净工作台进行表面消毒,用75%乙醇溶液擦拭样品表面,1min后用无菌水冲洗,自然干燥后备用。
4.6检验步骤
4.6.1菌种活化
将保藏菌种接种在PDA培养基中,培养(7~14)d,在菌丝长满Ⅲ之前制备孢子悬浮液。每次制备孢子悬浮液必须使用新培养的霉菌孢子。4.6.2混合孢子悬浮液的制备
按GB/T18261—2013中4.5.3的规定进行。4.6.3平板培养基的制备
培养血中注入查氏琼脂培养基,厚度(3~6)mm,凝固后48h内使用。4.6.4霉菌活性控制
无菌滤纸铺在平板培养基上,用装有新制备的混合孢子悬浮液的喷雾器喷孢子悬浮液1.0mL,使其充分均匀地喷在培养基和滤纸上。在温度(28士2)℃,相对湿度(80士5)%的条件下培养14d,滤纸上应明显有菌生长,否则应重新制备孢子悬浮液。4.6.5试件检验
4.6.5.1将空白对照试件(A)和受检试件(B)同时分别铺在培养基上,每一培养皿放置一块试件。喷孢子悬浮液1.0mL,使其充分均勾地喷在培养基和样品上。每组3个试件。在温度(28土2)℃,相对湿度(80士5)%的条件下培养28d。4.6.5.2观测试件上表面莓菌生长状况,空白对照样(A)长霉面积应大于等于整个上表面积的10%,否则不能作为该检验的空白对照样品,整个检验需重做。4.6.5.3表面未见莓点的样品取出时需立即在生物光学显微镜下进行观察。4.6.6二次检验
按4.6.1~4.6.5重复进行二次检验。LY/T2230—-2013
4.7检验结果
取两次检验每组试件上菌感染面积的平均值作为每菌感染的分级值。需菌感染分级见表2。表2人造板试件表面霉菌生长分级表分级值
零菌生长描述
痕迹生长
轻微生长
中度生长
严重生长
5人造板防霉质量分级
霉茵生长情况
表面没有霉菌生长,低倍(50×)生物光学显微镜下观察也未见霉菌生长
试件表面有少许菌丝,但感染面积≤10%每菌菌丝轻微生长,试件表面感染面积>10%但<30%霉菌菌丝中度生长,试件表面感染面积>30%但<60%霉菌菌丝严重生长,试件表面感染面积>60%人造板防霉质量分级见表3。表面霉菌生长分级0级或1级的人造板为防霉人造板。表3人造板防霉质量分级
质量分级
0级(强防霉级)
1级(防德级)
LY/T2230-2013
雾荫生长分级值
版权专有侵权必究
书号:155066·2-26391
定价:
小提示:此标准内容仅展示完整标准里的部分截取内容,若需要完整标准请到上方自行免费下载完整标准文档。
标准图片预览:





- 热门标准
- 行业标准
- LY/T1863-2009 自然保护区生态旅游评价指标
- LY/T1185-1996 国有林区标准化苗圃
- LY/T1143-2006 饰面用浸渍胶膜纸
- LY/T1633-2005 中国水仙种球生产技术规程和质量等级
- LY/T1444.3-2005 林区木材生产能耗 第3部分:集材机械燃料消耗量
- LY/T1640-2005 药用单宁酸
- LY1120-1993 保鲜山野菜
- LY/T1690-2007 低效林改造技术规程
- LY/T3262—2021 主要香调料产品质量等级
- LY/T2157-2013 园林机械 以汽油机为动力的随进式草坪滚压机
- LY∕T2934-2018 森林康养基地质量评定
- LY/T3005.1-2018 杜仲 第1部分:良种选育技术规程
- LY/T1045-1991 营树机械产品命名及型号编制方法
- LY/T1458-2018 单板铣边机
- LY/T3253—2021 林业碳汇计量监测术语
- 行业新闻
请牢记:“bzxz.net”即是“标准下载”四个汉字汉语拼音首字母与国际顶级域名“.net”的组合。 ©2025 标准下载网 www.bzxz.net 本站邮件:bzxznet@163.com
网站备案号:湘ICP备2025141790号-2
网站备案号:湘ICP备2025141790号-2