- 您的位置:
- 标准下载网 >>
- 标准分类 >>
- 海洋行业标准(HY) >>
- HY/T 168.2-2013 大生活用海水后处理设计规范 第2部分:接触氧化法
标准号:
HY/T 168.2-2013
标准名称:
大生活用海水后处理设计规范 第2部分:接触氧化法
标准类别:
海洋行业标准(HY)
标准状态:
现行出版语种:
简体中文下载格式:
.rar .pdf下载大小:
部分标准内容:
ICS07.060:13.060.30
中华人民共和国海洋行业标准
HY/T168.2—2013
大生活用海水后处理设计规范
第2部分:接触氧化法
Design code for domestic seawater post-treatment-Part2:contactoxidationprocess2013-11-13发布
国家海洋局
2014-05-01实施
HY/T168《大生活用海水后处理设计规范》分为四个部分:第1部分:活性污泥法;
第2部分:接触氧化法;
一第3部分:膜生物反应器法:
第4部分:生态塘法。
本部分为HY/T168的第2部分。
本部分按照GB/T1.12009给出的规则起草。本部分由国家海洋局天津海水淡化与综合利用研究所提出。本部分由全国海洋标准化技术委员会(SAC/TC283)归口。HY/T168.2—2013
本部分起草单位:国家海洋局天津海水淡化与综合利用研究所、青岛市城市节约用水办公室,本部分主要起草人:张雨山、王静、张国辉、姜天翔、成玉、任华峰、单科。1范围
大生活用海水后处理设计规范
第2部分:接触氧化法
HY/T168.2—2013
HY/T168的本部分规定了接触氧化法处理含大生活用海水污水系统中的术语、一般规定、接触氧化池工艺设计、沉淀池工艺设计等。本部分适用于接触氧化法处理含大生活用海水的污水处理工程的设计。规范性引用文件
下列文件对于本文件的应用是必不可少的。凡是注日期的引用文件,仅注日期的版本适用于本文件。凡是不注日期的引用文件,其最新版本(包括所有的修改单)适用于本文件。GB8978污水综合排放标准
GB50014室外排水设计规范
GB50046
工业建筑防腐蚀设计规范
3术语和定义
GB50014界定的以及下列术语和定义适用于本文件。3.1
contact oxidation
接触氧化
在有氧条件下,污水与填料表面的生物膜广泛接触,使污水得到净化。3.2
塑料填料plasticmedia
用以提供微生物生长的载体,有硬性、软性和半软性填料。[GB50014—2006,定义2.1.81]
炉渣slag
火法冶金过程中生成的浮在金属液态物质表面的熔体,其组成以氧化物(二氧化硅,氧化铝,氧化钙,氧化镁)为主,还含有硫化物并夹带少量金属。4一般规定
污水进人接触氧化系统前,应进行格栅、沉砂、初次沉淀处理并设盐度调节池4.1
4.2接触氧化系统采用二段式,即第一接触氧化段--第一段沉淀池,第二接触氟化段第二段沉淀池。
4.3应设置出水的消毒设施
大生活用海水接触氧化法后处理工程总体布局设计和消毒工艺按照GB50014的规定执行。4.4
格栅、沉淀池、接触氧化池等污水处理构筑物,应充分考虑海水的腐蚀性,其结构设计和选材应按4.5
HY/T168.2—2013
照GB50046的规定执行。
4.6污水污泥管道管件以及泵、腰气装置等设备应选择防腐蚀材料或进行防腐蚀处理,污水上理具他设备装置进行适当的防腐蚀处理。4.7采用接触氧化法处理含大生活用海水污水时,出水水质(除盐度外)应符合GB8978或当地污染物排放标准。
5接触氧化池工艺设计
5.1接触氧化池有效容积(即滤料体积)按照式(1)确定:V=Qx(p,-p.)/M
式中:
滤池有效容积,单位为立方米(m):Q一平均日污水量,单位为立方米每天(m/d);进水BOD,浓度,单位为毫克每升(mg/L);Pa
出水BOD浓度,单位为毫克每升(mg/L);BOD容积负荷,单位为克每立方米每天[g/(m·d)]。5.2处理构筑物应根据当地气温和环境等条件,采取防冻,防臭和灭蝇等措施。5.3接触氧化系统中各个处理构筑物不应少于两个(格),且应并联设计。(1)Www.bzxZ.net
5.4接触氧化池每座(格》平面形状采用矩形,沿水流方向长池不大于10m。其长宽比采用2:1~1:1,有效面积不大于100m。
5.5接触氧化池由下至上包括构造层、填料层、稳水层和保护高度。其中,构造层高采用.6m~1.2m,填料高度采用2.5m~3.5m,稳水层高度采用0.4m0.5m,超高不小于0.5m。5.6接触氧化池在填料下方进行平面均勾爆气,气水体积比为:第一接触氧化段3:1~5:1,街二接触氧化段2:1~4:1。
5.7填料
5.7.1接触氧化池采用对微生物无毒害、易挂膜、比表面积大、孔隙率较高、机械强度较大的材料。5.7.2
塑料类填料宜采用软性、半软性填料:5.7.3当使用炉渣等粒状填料时,填料层下部填料粒径采用50mm80mm,其上部填料粒径采用20mm~50mm,
5.8接触氧化池出水采用堰式集中出水,集水槽负荷为2.0L/(s·m)~3.0L/(s·m)。5.9接触氧化池底部应有放空设施。0BOD容积负荷应在0.5kg/(m.d)~2.0kg/(m·d)。5.10
5.11污水停留时间按式(2)计算,并不应小于1h:t=24×V/Q
式中:
t一一污水停留时间,单位为小时(h);V—滤池有效容积,单位为立方米(m);Q--—平均日污水量,单位为立方米每天(m*/d)。6沉淀池设计
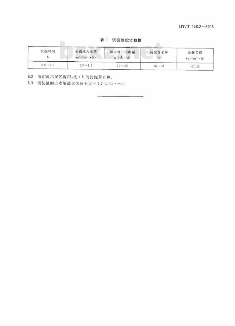
6.1沉淀池设计数据见表1。
(2)
沉淀时间
表面水力负荷
m*/(m2.h)
沉淀池设计数据
每人每日污泥量
g/(人·d)
沉淀池污泥区容积,按4h的污泥量计算。沉淀池的出水堰最大负荷不大于1.7L/(s·m)。污泥含水率
HY/T168.2—2013
固体负荷
kg/(m*.h)
小提示:此标准内容仅展示完整标准里的部分截取内容,若需要完整标准请到上方自行免费下载完整标准文档。
中华人民共和国海洋行业标准
HY/T168.2—2013
大生活用海水后处理设计规范
第2部分:接触氧化法
Design code for domestic seawater post-treatment-Part2:contactoxidationprocess2013-11-13发布
国家海洋局
2014-05-01实施
HY/T168《大生活用海水后处理设计规范》分为四个部分:第1部分:活性污泥法;
第2部分:接触氧化法;
一第3部分:膜生物反应器法:
第4部分:生态塘法。
本部分为HY/T168的第2部分。
本部分按照GB/T1.12009给出的规则起草。本部分由国家海洋局天津海水淡化与综合利用研究所提出。本部分由全国海洋标准化技术委员会(SAC/TC283)归口。HY/T168.2—2013
本部分起草单位:国家海洋局天津海水淡化与综合利用研究所、青岛市城市节约用水办公室,本部分主要起草人:张雨山、王静、张国辉、姜天翔、成玉、任华峰、单科。1范围
大生活用海水后处理设计规范
第2部分:接触氧化法
HY/T168.2—2013
HY/T168的本部分规定了接触氧化法处理含大生活用海水污水系统中的术语、一般规定、接触氧化池工艺设计、沉淀池工艺设计等。本部分适用于接触氧化法处理含大生活用海水的污水处理工程的设计。规范性引用文件
下列文件对于本文件的应用是必不可少的。凡是注日期的引用文件,仅注日期的版本适用于本文件。凡是不注日期的引用文件,其最新版本(包括所有的修改单)适用于本文件。GB8978污水综合排放标准
GB50014室外排水设计规范
GB50046
工业建筑防腐蚀设计规范
3术语和定义
GB50014界定的以及下列术语和定义适用于本文件。3.1
contact oxidation
接触氧化
在有氧条件下,污水与填料表面的生物膜广泛接触,使污水得到净化。3.2
塑料填料plasticmedia
用以提供微生物生长的载体,有硬性、软性和半软性填料。[GB50014—2006,定义2.1.81]
炉渣slag
火法冶金过程中生成的浮在金属液态物质表面的熔体,其组成以氧化物(二氧化硅,氧化铝,氧化钙,氧化镁)为主,还含有硫化物并夹带少量金属。4一般规定
污水进人接触氧化系统前,应进行格栅、沉砂、初次沉淀处理并设盐度调节池4.1
4.2接触氧化系统采用二段式,即第一接触氧化段--第一段沉淀池,第二接触氟化段第二段沉淀池。
4.3应设置出水的消毒设施
大生活用海水接触氧化法后处理工程总体布局设计和消毒工艺按照GB50014的规定执行。4.4
格栅、沉淀池、接触氧化池等污水处理构筑物,应充分考虑海水的腐蚀性,其结构设计和选材应按4.5
HY/T168.2—2013
照GB50046的规定执行。
4.6污水污泥管道管件以及泵、腰气装置等设备应选择防腐蚀材料或进行防腐蚀处理,污水上理具他设备装置进行适当的防腐蚀处理。4.7采用接触氧化法处理含大生活用海水污水时,出水水质(除盐度外)应符合GB8978或当地污染物排放标准。
5接触氧化池工艺设计
5.1接触氧化池有效容积(即滤料体积)按照式(1)确定:V=Qx(p,-p.)/M
式中:
滤池有效容积,单位为立方米(m):Q一平均日污水量,单位为立方米每天(m/d);进水BOD,浓度,单位为毫克每升(mg/L);Pa
出水BOD浓度,单位为毫克每升(mg/L);BOD容积负荷,单位为克每立方米每天[g/(m·d)]。5.2处理构筑物应根据当地气温和环境等条件,采取防冻,防臭和灭蝇等措施。5.3接触氧化系统中各个处理构筑物不应少于两个(格),且应并联设计。(1)Www.bzxZ.net
5.4接触氧化池每座(格》平面形状采用矩形,沿水流方向长池不大于10m。其长宽比采用2:1~1:1,有效面积不大于100m。
5.5接触氧化池由下至上包括构造层、填料层、稳水层和保护高度。其中,构造层高采用.6m~1.2m,填料高度采用2.5m~3.5m,稳水层高度采用0.4m0.5m,超高不小于0.5m。5.6接触氧化池在填料下方进行平面均勾爆气,气水体积比为:第一接触氧化段3:1~5:1,街二接触氧化段2:1~4:1。
5.7填料
5.7.1接触氧化池采用对微生物无毒害、易挂膜、比表面积大、孔隙率较高、机械强度较大的材料。5.7.2
塑料类填料宜采用软性、半软性填料:5.7.3当使用炉渣等粒状填料时,填料层下部填料粒径采用50mm80mm,其上部填料粒径采用20mm~50mm,
5.8接触氧化池出水采用堰式集中出水,集水槽负荷为2.0L/(s·m)~3.0L/(s·m)。5.9接触氧化池底部应有放空设施。0BOD容积负荷应在0.5kg/(m.d)~2.0kg/(m·d)。5.10
5.11污水停留时间按式(2)计算,并不应小于1h:t=24×V/Q
式中:
t一一污水停留时间,单位为小时(h);V—滤池有效容积,单位为立方米(m);Q--—平均日污水量,单位为立方米每天(m*/d)。6沉淀池设计
6.1沉淀池设计数据见表1。
(2)
沉淀时间
表面水力负荷
m*/(m2.h)
沉淀池设计数据
每人每日污泥量
g/(人·d)
沉淀池污泥区容积,按4h的污泥量计算。沉淀池的出水堰最大负荷不大于1.7L/(s·m)。污泥含水率
HY/T168.2—2013
固体负荷
kg/(m*.h)
小提示:此标准内容仅展示完整标准里的部分截取内容,若需要完整标准请到上方自行免费下载完整标准文档。
标准图片预览:





- 热门标准
- 行业标准
- HY/T168.4-2013 大生活用海水后处理设计规范 第4部分:生态塘法
- HY/T169-2013 海水和卤水中溴离子的测定 容量法
- HY/T065-2002 聚偏氟乙烯微孔滤膜
- HY/T168.3-2013 大生活用海水后处理设计规范 第3部分:膜生物反应器法
- HYS2-1989 明渠污水流量计、液位计暂行技术要求
- HY/T095-2007 海洋溢油生态损害评估技术导则
- HY/T140-2011 海洋微型底栖生物调查规范
- HY/T166.1-2013 离子交换膜 第1部分电驱动膜
- HY/T175-2014 光学悬浮沙粒径谱仪
- HY/T007-1992 颠倒温度表
- HY/T056-2001 海洋科学技术研究档案业务规范
- HY/T099-2007 海水营养盐测量仪检测方法
- HY/T118-2008 海洋特别保护区功能分区和总体规划编制技术导则
- HY/T146-2011 海洋主体功能区区划技术规程
- HY/T165-2013 连续膜过滤水处理装置
- 行业新闻
请牢记:“bzxz.net”即是“标准下载”四个汉字汉语拼音首字母与国际顶级域名“.net”的组合。 ©2025 标准下载网 www.bzxz.net 本站邮件:bzxznet@163.com
网站备案号:湘ICP备2025141790号-2
网站备案号:湘ICP备2025141790号-2