- 您的位置:
 - 标准下载网 >>
 - 标准分类 >>
 - 国家标准(GB) >>
 - GB/T 28902-2012 电解抛光用不锈钢丝
 
标准号:
GB/T 28902-2012
标准名称:
电解抛光用不锈钢丝
标准类别:
国家标准(GB)
标准状态:
现行出版语种:
简体中文下载格式:
.rar .pdf下载大小:
部分标准内容:
					
					ICS 77.140.65
中华人民共和国国家标准
GB/T 28902—2012
电解抛光用不锈钢丝
Electvolytic polishing for stainless steel wires2012-11-05发布
中华人民共和国国家质量监督检验检疫总局中国国家标准化管理委员会
2013-05-01实施
本标准按照GB/T1.1—2009给出的规则起草。本标准由中国钢铁工业协会提出,本标准由全国钢标雄化技术委员会(SAC/IC183)归口。GB/T28902—2012
本标准主要起草单位:江阴康瑞不锈钢制品有限公司、广州市奥赛钢线科技有限公司、冶金工业信息标准研究院、江苏法尔胜涵昇集团有限公司、永兴特种不锈钢股份有限公司、江阴市产品质量监督检验所。
本标推主要起草人:朱卫、陈万春、刘翔、邢献强、正玲君、戴宝昌、徐钦华、王建勇、朱红斌、任翠英、陈君、吴明华。
电解抛光用不锈钢丝
GB/T 28902—2012
本标推规定了电解抛光用不锈钢丝的术语和定义,分类、尺寸、外形、重量及允许偏差、技术要求、试验方法,检验规则,包装、标志和质量证明书等。本标准适用于制作厨房和卫浴用具,多用途篮框、宠物笼、装饰用具、食品料架、超市手推车等用途的圆截面不锈钢丝(以下简称钢丝)。2规范性引用文件
下列文件对于本文件的应用是必不可少的。凡是注日期的引用文件,仅注H期的版本适用于本文件。凡是不注日期的引用文件,其最新版本(包括所有的修改单)适用于本文件。GB/T2222006钢的成品化学成分允许偏差GB/T223.3钢铁及合金化学分析方法二安替吡甲烷磷钼酸重量法测定磷量GB/T223.4钢铁及合金锰含量的测定电位滴定或可视滴定法GB/T223.5钢铁酸溶硅和全硅含量的测定还原型硅钥酸盐分光光度法GB/T223.8钢铁及合金化学分析方法氟化钠分离-EDTA滴定法测定铝含量GB/T 223. 11
钢铁及合金含量的測定可视滴定或电位滴定法GB/T 223.174
钢铁及合金化学分析方法二安替吡啉甲烷光度法测定钛量GB/T223.18
钢铁及合金化学分析方法巯代硫酸钠分离-碘量法测定铜量GB/T 223.23
GB/T 223. 25
GB/T 223. 26
钢铁及合金镍含量的测定丁二霸分光光度法钢铁及台金化学分析方法丁二酮重量法测定镍量钢铁及合金钼含量的测定硫酸盐分光光度法GB/T 223. 284
钢铁及合金化学分析方法α-安息香重量法测定钼量GB/T 223.36
GB/T 223.37
钢铁及合金化学分析方法蒸馏分离-中和滴定法测定氮量钢铁及合金化学分析方法蒸馏分离-靛酚蓝光度法测定氮量GB/T223.40
钢铁及合金锯含量的测定氯磺酚5分光光度法GB/T 223. 58
钢铁及合金化学分析方法亚酸钳-亚硝酸钠滴定法测定锰GB/F223.59
GB/T 223. 60
钢铁及合金磷含量的测定铋磷钼蓝分光光度法和磷钼蓝分光光度法钢铁及合金化学分析方法高氯酸重量法测定硅含量GB/T 223. 61
钢铁及合金化学分析方法磷钼酸铵容量法测定磷量GB/T 223. 62
GB/T 223. 63
GB/T 223. 67
钢铁及合金化学分析方法乙酸丁酯萃取光度法测定磷量钢铁及合金化学分析方法高碘酸钠(钾)光度法测定锰量钢铁及合金硫含量的测定次中基蓝分光光度法GB/T223.68钢铁及合金化学分析方法管式炉内燃烧后碘酸钾滴定法测定硫含量GB/T 223. 69
钢铁及合金碳含量的测定管式炉内燃烧后气体容量法GB/T 223. 71
钢铁及合金化学分析方法
管式炉内燃烧后重量法测定碳含显GB/T223.72钢铁及合金硫含量的测定重量法GB/T228.1金属材料拉伸试验第1部分:室温试验方法GB/T 28902—2012
GB/T342-1997冷拉圆钢丝、方钢丝、六角钢丝尺寸、外形、重量及允许偏差GB/T2103一2008钢丝验收、包装、标志和质量证明书的一般规定GB/T3207—2008银亮钢
GB/T4356不锈钢盘条
GB/T 10125
人造气氛中的腐蚀试验盐雾试验GB/T 11170
GB/T 20066
GB/T 20123
GB/T 20124
3术语和定义
小锈钢多元素含量的测定火花放电原子发射光谱法(常规法)钢和铁化学成分测定用试样的取样和制样方法钢铁
总碳硫含量的测定商癫感应炉燃烧后红外吸收法(常规方法)钢铁
氮含量的测定情性气体熔融热导法(常规方法):
下列术语和定义适用于本文件。3. 1
软态(softS)
钢丝逃行光亮热处理,或热处理后两逆行酸洗或类似的处理去除表面氧化皮。3.2
轻拉lightly drawa,LD
热处理后的钢丝以较小碱面率(≤25%)拉拔到成品尺寸。3.3
冷拉cold drawn,wcD
在常温下通过模拉等压力加工方法成形的加工过程。3.4
亮面bright
钢丝经湿式润滑剂拉拨后,表面光亮,4分类与牌号
钢按划织分为两类,其券别,牌导,交货状态和犹态代号如表1表
钢丝的类别、牌号、交货获态和状态代号类别
奥氏体型
缺素体型
12Cr17Mn6Ni5N
08Cr16Mn8Ni2Cu2
06Cr19Ni10
05Cr19Ni10N
06Cr17N17M13Cu3
06Cr17Ni12M02
022Cr17Ni12Mo2
10Cr17
交货状态
状态代号
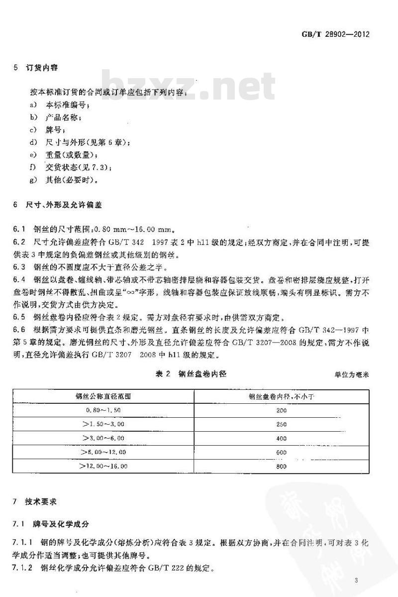
5订货内客
按本标准订货的合同或订单应包括下列内容:a)本标准编号;
b)产品名称;
c)牌号,
d)尺寸与外形(见第6章);
重量(或数量);
交货状态(见7.3);
g)其他(必要时)。
6尺寸、外形及允许偏差
6.1钢丝的尺寸范围:0.80mm~16.00mm。GB/T 28902—2012
6.2尺寸允许偏差应符合GB/T3421997表2中h11级的规定;经双方商定,并在合同中注明,可提供表3中规定的负偏差钢丝或其他级别的钢丝。6.3钢的不圆度应不大子直径公差之半。6.4钢丝以盘卷、缠线轴,带芯轴或不带芯轴密排层绕和容器包装交货。盘卷和密排层统应规整,打盘卷时钢丝不得散乱、扭曲或呈“s”字形,线轴和容器包装应保证放线顺畅,端头有明显标识。需方不作说明,交货方式由供方决定。6.5钢丝盘卷内径应符合表2规定。需方对盘径有要求时,由供需双方商定:6.6根据满方要求可提供直条和磨光钢丝,直条钢丝的长度及允许偏差应符合GB/T342—1997中第5章的规定。磨光钢丝的尺寸、外形及直径允许偏差应符合GB/T 3207一2008的规定,方不作说明,直径允许偏差执行GB/T32072008中h11级的规定。表 2钢丝盘卷内径
钢丝公称直径范围
0. 80 ~1. 50
>1. 50 ~3. 00
>3. 00--6. 00
≥>6. 00~12. 00
>12. 00~16. 00
7技术要求
7.1牌号及化学成分
钢丝盘卷内径,不小丁
单位为毫米
7.1.1钢的牌号及化学成分(熔炼分析)应符合表3规定。根据双方协商,并在合同注明,可对表3化学成分作适当调整;也可提供其他牌号。7.1.2钢丝化学成分允许偏差应符合GB/T222的规定。GB/T 28902—2012
7.2原材料其他要求
钢丝用盘条其他技术要求应符合GB/T4356的规定。7.3交货状态
钢丝按表1规定的状态交货。
7.3.2根据需方要求,可提供直条或磨光状态钢丝。7.4表面状态
表面状态为毫面。
表3钢的牌号及化学成分
统一数
字代号
535350
S36080
S30408
S30458
530486
531608
S31603
S11710
12Cr17Mn6Ni5N
08Cr16Mn8Ni2Cu3
06C.19Ni10
6Cr19Ni1N
06Cr17Ni7Mn3Cu3
06Cr17Ni12Mo2
022Cr17Ni12Mo2
10C-17
化学成分(质些分数)/%
0. 0150.030
7.5 力学性能
7.5.1软态钢丝的力学性能应符合表4的规定。7.5.2轻拉和冷拉钢丝的力学性能应符合表5的规定。7.5.3中间尺于钢丝的抗拉强度执行相邻较大规格的规定。7.5.4直条或磨光状态钢丝的力学性能允许有10%的偏差。表 4软态钢丝的力学性能
12Cr17M16Ni5N
08Cr16Mn8Ni2Cu2
06Cr19Nil0
06Cr19Ni10N
06Cr17Ni7Mn3Cu3
06Cr17Ni12Mo2
022Cr17Ni12Mo2
1cCr17
公称直径范围
0.80~~6.00
>6. 00~16. 00
C.80--16,00
:公称直径小于 1. 0 I 的钢丝,伸长率供参考。抗拉强度 R.
600900
500~800
400--600
表 5轻拉和冷拉钢丝的力学性能牌号
12Cr17Mn6Ni5N
08Cr16Mn8Ni2Cu2
Q6Ct19Ni10
06C-19Ni10N
06Cr17Ni7 Mn3Cu3
06Cr17Nil2Mo2
022Cr17Nil2Mo2
10Ct17
7.6 表面质量
公称直径范围
0.80~1. 50
21. 50 ~-3. 00
?3. 00--16. 00
0.80-3.00
3. 00 ~16. 00
GB/T 28902—2012
断后伸长率*A
抗拉强度R.
800~1100
750-~1050
650-1050
650~1 050
550~-850
钢丝表面不允许有结疤、折叠、裂纹、毛刺、麻坑、划伤和氧化皮等对使用有害的缺陷,并不允许有肉眼可见的麻点和划痕存在。直条钢丝表面允许有螺旋纹和润滑剂残迹存在。7.7特殊要求
7.7.1经供需双方商定,可提供其他力学性能范围的钢丝。GB/T 28902—2012
7.7.2如需方要求,奥氏体型不锈钢丝可按照GB/T10125进行盐雾腐蚀试验,判定标准由双方协商。8试验方法
钢丝的检验项目、取样数量、取样部位和试验方法应符合表6的规定。9
检验规则
钢丝质量检查与验收由供方质量管理部门进行。9.1
9.2钢丝应成批验收,每批由同一炉号,向一牌号,向一尺寸和向一交货状态的钢丝组成。9.3钢丝的复验与判定规则按GB/I 2103~-2008 的规定执行。表6钢丝的检验项目、取样数、取样部位和试验方法序号
检验项目
化学成分
拉伸试验
盐弊腐蚀
表面质量
敢样数量·
逐盘(支)
莲盘(支)
取梓部位
按GB/T 20066规定
不同盘(支、轴)丝的一端
不同盘(支)一端
逐盘(支)
遂盘(支)
钢丝盘数小于检验取样数量时逐盘取样。10包装、标志和质量证明书
试验方法
GB/T 223(见第 2 章),GB/T 11170,GB/T 20123,GB/T 20124
GB/T 228. 1
尺寸≤1. 5 mm 的钢丝,伸长率标距I%=5h mm;尺寸>1. 5 mm 的钢丝,伸长率标距 Lm=100 mm
GB/T 10125
相应精度的干分尺测母
日视检查,必要时可用不大于10倍的放大镜检查
10.1钢丝包装一般按GB/T2103一2008中C类或E类包装,要求其他类型包装应在合同中注明。10.2标志和质量证明书应符合GB/T21032008的要求。公
新牌号
12Cr17Mn6Ni5N
08Cr16Mn8Ni2Cu3
06Cr19Nilo
06Cr19Nil0N
06Cr17Ni7Mn3Cu3
06Cr17Ni12Mo2
022Cr17Ni12Mo2
10Cr17
附录A
(资料性附录)
新、旧牌号及国外类似牌号(美围、日本、欧盟等)对照旧牌号
ICr17Mn6NisN
OC18Ni9
OCr18Ni9N
0Cr17Ni12Mo2
00Cr17Ni14Mo2
SUS201
SUS304www.bzxz.net
SUS304N
SUS304J2
SUS316
SSa16L
SUS430
X12C1MnNiN17-7-5,1.2372
X5CrNi18-10.1. 43C1
X5CrNiN19-9,1.4315
X5CrNiMa17-122,1.4401
X2CrNiMo17-12-2,1.4404
X6Cr17,1.4016
GB/T 28902-2012
304S31
316S19
316S14
430S18
03X17H14M2
GB/T28902-2012
打印日期:2013年4月24日F009
中华人民共和国
国家标
电解抛光用不锈钢丝
GB/T 28902—2012
中国标准出版社出版发行
北京市朝阳区和平里西街甲2号(100013)北京市西城区三单河北街16号(100045)网址 spc. net, cn
总编第:(010)64275323发行中心:(010)51780235婺者服务部:(010)68523946
中国标滩出版社秦皇岛印刷厂印刷各地新华书店经销
开本 880×1230 1/16
2013年4月第一版
印张 0. 75 字数 14 千学
2013年4月第一次印刷
书号:155066-1-460133定价16.00元如有印装差错主本社发行中心调换版权专有侵权必究
举报电话:(010)68510107
小提示:此标准内容仅展示完整标准里的部分截取内容,若需要完整标准请到上方自行免费下载完整标准文档。
	 
	        
	      中华人民共和国国家标准
GB/T 28902—2012
电解抛光用不锈钢丝
Electvolytic polishing for stainless steel wires2012-11-05发布
中华人民共和国国家质量监督检验检疫总局中国国家标准化管理委员会
2013-05-01实施
本标准按照GB/T1.1—2009给出的规则起草。本标准由中国钢铁工业协会提出,本标准由全国钢标雄化技术委员会(SAC/IC183)归口。GB/T28902—2012
本标准主要起草单位:江阴康瑞不锈钢制品有限公司、广州市奥赛钢线科技有限公司、冶金工业信息标准研究院、江苏法尔胜涵昇集团有限公司、永兴特种不锈钢股份有限公司、江阴市产品质量监督检验所。
本标推主要起草人:朱卫、陈万春、刘翔、邢献强、正玲君、戴宝昌、徐钦华、王建勇、朱红斌、任翠英、陈君、吴明华。
电解抛光用不锈钢丝
GB/T 28902—2012
本标推规定了电解抛光用不锈钢丝的术语和定义,分类、尺寸、外形、重量及允许偏差、技术要求、试验方法,检验规则,包装、标志和质量证明书等。本标准适用于制作厨房和卫浴用具,多用途篮框、宠物笼、装饰用具、食品料架、超市手推车等用途的圆截面不锈钢丝(以下简称钢丝)。2规范性引用文件
下列文件对于本文件的应用是必不可少的。凡是注日期的引用文件,仅注H期的版本适用于本文件。凡是不注日期的引用文件,其最新版本(包括所有的修改单)适用于本文件。GB/T2222006钢的成品化学成分允许偏差GB/T223.3钢铁及合金化学分析方法二安替吡甲烷磷钼酸重量法测定磷量GB/T223.4钢铁及合金锰含量的测定电位滴定或可视滴定法GB/T223.5钢铁酸溶硅和全硅含量的测定还原型硅钥酸盐分光光度法GB/T223.8钢铁及合金化学分析方法氟化钠分离-EDTA滴定法测定铝含量GB/T 223. 11
钢铁及合金含量的測定可视滴定或电位滴定法GB/T 223.174
钢铁及合金化学分析方法二安替吡啉甲烷光度法测定钛量GB/T223.18
钢铁及合金化学分析方法巯代硫酸钠分离-碘量法测定铜量GB/T 223.23
GB/T 223. 25
GB/T 223. 26
钢铁及合金镍含量的测定丁二霸分光光度法钢铁及台金化学分析方法丁二酮重量法测定镍量钢铁及合金钼含量的测定硫酸盐分光光度法GB/T 223. 284
钢铁及合金化学分析方法α-安息香重量法测定钼量GB/T 223.36
GB/T 223.37
钢铁及合金化学分析方法蒸馏分离-中和滴定法测定氮量钢铁及合金化学分析方法蒸馏分离-靛酚蓝光度法测定氮量GB/T223.40
钢铁及合金锯含量的测定氯磺酚5分光光度法GB/T 223. 58
钢铁及合金化学分析方法亚酸钳-亚硝酸钠滴定法测定锰GB/F223.59
GB/T 223. 60
钢铁及合金磷含量的测定铋磷钼蓝分光光度法和磷钼蓝分光光度法钢铁及合金化学分析方法高氯酸重量法测定硅含量GB/T 223. 61
钢铁及合金化学分析方法磷钼酸铵容量法测定磷量GB/T 223. 62
GB/T 223. 63
GB/T 223. 67
钢铁及合金化学分析方法乙酸丁酯萃取光度法测定磷量钢铁及合金化学分析方法高碘酸钠(钾)光度法测定锰量钢铁及合金硫含量的测定次中基蓝分光光度法GB/T223.68钢铁及合金化学分析方法管式炉内燃烧后碘酸钾滴定法测定硫含量GB/T 223. 69
钢铁及合金碳含量的测定管式炉内燃烧后气体容量法GB/T 223. 71
钢铁及合金化学分析方法
管式炉内燃烧后重量法测定碳含显GB/T223.72钢铁及合金硫含量的测定重量法GB/T228.1金属材料拉伸试验第1部分:室温试验方法GB/T 28902—2012
GB/T342-1997冷拉圆钢丝、方钢丝、六角钢丝尺寸、外形、重量及允许偏差GB/T2103一2008钢丝验收、包装、标志和质量证明书的一般规定GB/T3207—2008银亮钢
GB/T4356不锈钢盘条
GB/T 10125
人造气氛中的腐蚀试验盐雾试验GB/T 11170
GB/T 20066
GB/T 20123
GB/T 20124
3术语和定义
小锈钢多元素含量的测定火花放电原子发射光谱法(常规法)钢和铁化学成分测定用试样的取样和制样方法钢铁
总碳硫含量的测定商癫感应炉燃烧后红外吸收法(常规方法)钢铁
氮含量的测定情性气体熔融热导法(常规方法):
下列术语和定义适用于本文件。3. 1
软态(softS)
钢丝逃行光亮热处理,或热处理后两逆行酸洗或类似的处理去除表面氧化皮。3.2
轻拉lightly drawa,LD
热处理后的钢丝以较小碱面率(≤25%)拉拔到成品尺寸。3.3
冷拉cold drawn,wcD
在常温下通过模拉等压力加工方法成形的加工过程。3.4
亮面bright
钢丝经湿式润滑剂拉拨后,表面光亮,4分类与牌号
钢按划织分为两类,其券别,牌导,交货状态和犹态代号如表1表
钢丝的类别、牌号、交货获态和状态代号类别
奥氏体型
缺素体型
12Cr17Mn6Ni5N
08Cr16Mn8Ni2Cu2
06Cr19Ni10
05Cr19Ni10N
06Cr17N17M13Cu3
06Cr17Ni12M02
022Cr17Ni12Mo2
10Cr17
交货状态
状态代号
5订货内客
按本标准订货的合同或订单应包括下列内容:a)本标准编号;
b)产品名称;
c)牌号,
d)尺寸与外形(见第6章);
重量(或数量);
交货状态(见7.3);
g)其他(必要时)。
6尺寸、外形及允许偏差
6.1钢丝的尺寸范围:0.80mm~16.00mm。GB/T 28902—2012
6.2尺寸允许偏差应符合GB/T3421997表2中h11级的规定;经双方商定,并在合同中注明,可提供表3中规定的负偏差钢丝或其他级别的钢丝。6.3钢的不圆度应不大子直径公差之半。6.4钢丝以盘卷、缠线轴,带芯轴或不带芯轴密排层绕和容器包装交货。盘卷和密排层统应规整,打盘卷时钢丝不得散乱、扭曲或呈“s”字形,线轴和容器包装应保证放线顺畅,端头有明显标识。需方不作说明,交货方式由供方决定。6.5钢丝盘卷内径应符合表2规定。需方对盘径有要求时,由供需双方商定:6.6根据满方要求可提供直条和磨光钢丝,直条钢丝的长度及允许偏差应符合GB/T342—1997中第5章的规定。磨光钢丝的尺寸、外形及直径允许偏差应符合GB/T 3207一2008的规定,方不作说明,直径允许偏差执行GB/T32072008中h11级的规定。表 2钢丝盘卷内径
钢丝公称直径范围
0. 80 ~1. 50
>1. 50 ~3. 00
>3. 00--6. 00
≥>6. 00~12. 00
>12. 00~16. 00
7技术要求
7.1牌号及化学成分
钢丝盘卷内径,不小丁
单位为毫米
7.1.1钢的牌号及化学成分(熔炼分析)应符合表3规定。根据双方协商,并在合同注明,可对表3化学成分作适当调整;也可提供其他牌号。7.1.2钢丝化学成分允许偏差应符合GB/T222的规定。GB/T 28902—2012
7.2原材料其他要求
钢丝用盘条其他技术要求应符合GB/T4356的规定。7.3交货状态
钢丝按表1规定的状态交货。
7.3.2根据需方要求,可提供直条或磨光状态钢丝。7.4表面状态
表面状态为毫面。
表3钢的牌号及化学成分
统一数
字代号
535350
S36080
S30408
S30458
530486
531608
S31603
S11710
12Cr17Mn6Ni5N
08Cr16Mn8Ni2Cu3
06C.19Ni10
6Cr19Ni1N
06Cr17Ni7Mn3Cu3
06Cr17Ni12Mo2
022Cr17Ni12Mo2
10C-17
化学成分(质些分数)/%
0. 0150.030
7.5 力学性能
7.5.1软态钢丝的力学性能应符合表4的规定。7.5.2轻拉和冷拉钢丝的力学性能应符合表5的规定。7.5.3中间尺于钢丝的抗拉强度执行相邻较大规格的规定。7.5.4直条或磨光状态钢丝的力学性能允许有10%的偏差。表 4软态钢丝的力学性能
12Cr17M16Ni5N
08Cr16Mn8Ni2Cu2
06Cr19Nil0
06Cr19Ni10N
06Cr17Ni7Mn3Cu3
06Cr17Ni12Mo2
022Cr17Ni12Mo2
1cCr17
公称直径范围
0.80~~6.00
>6. 00~16. 00
C.80--16,00
:公称直径小于 1. 0 I 的钢丝,伸长率供参考。抗拉强度 R.
600900
500~800
400--600
表 5轻拉和冷拉钢丝的力学性能牌号
12Cr17Mn6Ni5N
08Cr16Mn8Ni2Cu2
Q6Ct19Ni10
06C-19Ni10N
06Cr17Ni7 Mn3Cu3
06Cr17Nil2Mo2
022Cr17Nil2Mo2
10Ct17
7.6 表面质量
公称直径范围
0.80~1. 50
21. 50 ~-3. 00
?3. 00--16. 00
0.80-3.00
3. 00 ~16. 00
GB/T 28902—2012
断后伸长率*A
抗拉强度R.
800~1100
750-~1050
650-1050
650~1 050
550~-850
钢丝表面不允许有结疤、折叠、裂纹、毛刺、麻坑、划伤和氧化皮等对使用有害的缺陷,并不允许有肉眼可见的麻点和划痕存在。直条钢丝表面允许有螺旋纹和润滑剂残迹存在。7.7特殊要求
7.7.1经供需双方商定,可提供其他力学性能范围的钢丝。GB/T 28902—2012
7.7.2如需方要求,奥氏体型不锈钢丝可按照GB/T10125进行盐雾腐蚀试验,判定标准由双方协商。8试验方法
钢丝的检验项目、取样数量、取样部位和试验方法应符合表6的规定。9
检验规则
钢丝质量检查与验收由供方质量管理部门进行。9.1
9.2钢丝应成批验收,每批由同一炉号,向一牌号,向一尺寸和向一交货状态的钢丝组成。9.3钢丝的复验与判定规则按GB/I 2103~-2008 的规定执行。表6钢丝的检验项目、取样数、取样部位和试验方法序号
检验项目
化学成分
拉伸试验
盐弊腐蚀
表面质量
敢样数量·
逐盘(支)
莲盘(支)
取梓部位
按GB/T 20066规定
不同盘(支、轴)丝的一端
不同盘(支)一端
逐盘(支)
遂盘(支)
钢丝盘数小于检验取样数量时逐盘取样。10包装、标志和质量证明书
试验方法
GB/T 223(见第 2 章),GB/T 11170,GB/T 20123,GB/T 20124
GB/T 228. 1
尺寸≤1. 5 mm 的钢丝,伸长率标距I%=5h mm;尺寸>1. 5 mm 的钢丝,伸长率标距 Lm=100 mm
GB/T 10125
相应精度的干分尺测母
日视检查,必要时可用不大于10倍的放大镜检查
10.1钢丝包装一般按GB/T2103一2008中C类或E类包装,要求其他类型包装应在合同中注明。10.2标志和质量证明书应符合GB/T21032008的要求。公
新牌号
12Cr17Mn6Ni5N
08Cr16Mn8Ni2Cu3
06Cr19Nilo
06Cr19Nil0N
06Cr17Ni7Mn3Cu3
06Cr17Ni12Mo2
022Cr17Ni12Mo2
10Cr17
附录A
(资料性附录)
新、旧牌号及国外类似牌号(美围、日本、欧盟等)对照旧牌号
ICr17Mn6NisN
OC18Ni9
OCr18Ni9N
0Cr17Ni12Mo2
00Cr17Ni14Mo2
SUS201
SUS304www.bzxz.net
SUS304N
SUS304J2
SUS316
SSa16L
SUS430
X12C1MnNiN17-7-5,1.2372
X5CrNi18-10.1. 43C1
X5CrNiN19-9,1.4315
X5CrNiMa17-122,1.4401
X2CrNiMo17-12-2,1.4404
X6Cr17,1.4016
GB/T 28902-2012
304S31
316S19
316S14
430S18
03X17H14M2
GB/T28902-2012
打印日期:2013年4月24日F009
中华人民共和国
国家标
电解抛光用不锈钢丝
GB/T 28902—2012
中国标准出版社出版发行
北京市朝阳区和平里西街甲2号(100013)北京市西城区三单河北街16号(100045)网址 spc. net, cn
总编第:(010)64275323发行中心:(010)51780235婺者服务部:(010)68523946
中国标滩出版社秦皇岛印刷厂印刷各地新华书店经销
开本 880×1230 1/16
2013年4月第一版
印张 0. 75 字数 14 千学
2013年4月第一次印刷
书号:155066-1-460133定价16.00元如有印装差错主本社发行中心调换版权专有侵权必究
举报电话:(010)68510107
小提示:此标准内容仅展示完整标准里的部分截取内容,若需要完整标准请到上方自行免费下载完整标准文档。
标准图片预览:





- 其它标准
 
- 热门标准
 - 国家标准
 
- GB/T13070-1991 铀矿石中铀的测定 电位滴定法
 - GB/T21666-2008 尿吸收辅助器具 评价的一般指南
 - GB/T2670.2-2017 内六角花形沉头自攻螺钉
 - GB/T38684-2020 金属材料 薄板和薄带 双轴应力-应变曲线胀形试验 光学测量方法
 - GB/T9003-1988 调音台基本特性测量方法
 - GB5585.3-1985 电工用铜、铝及其合金母线 第3部分:铝母线
 - GB/T19561-2004 寒地节能日光温室建造规程
 - GB/T7574-1987 信息处理交换用磁带标号和文卷结构
 - GB/T24715-2009 氧源转换器
 - GB11564-2008 机动车回复反射器
 - GB/Z21193.2-2008 矿物燃烧蒸汽发电站 第2部分:汽包水位控制
 - GB∕T33370-2016 铜及铜合金软化温度的测定方法
 - GB/T283-2007 滚动轴承圆柱滚子轴承外形尺寸
 - GB/T12500-1990 信息处理系统 开放系统互连 面向连接的运输协议规范
 - GB/T18442.6-2011 固定式真空绝热深冷压力容器 第6部分:安全防护
 
- 行业新闻
 
请牢记:“bzxz.net”即是“标准下载”四个汉字汉语拼音首字母与国际顶级域名“.net”的组合。 ©2025 标准下载网 www.bzxz.net 本站邮件:bzxznet@163.com
网站备案号:湘ICP备2025141790号-2
网站备案号:湘ICP备2025141790号-2