- 您的位置:
- 标准下载网 >>
- 标准分类 >>
- 国家标准(GB) >>
- GB 30000.15-2013 化学品分类和标签规范 第15部分:氧化性固体
标准号:
GB 30000.15-2013
标准名称:
化学品分类和标签规范 第15部分:氧化性固体
标准类别:
国家标准(GB)
英文名称:
Rules for classification and labelling of chemicals—Part 15:Oxidizing solids标准状态:
现行-
发布日期:
2013-10-10 -
实施日期:
2014-11-01 出版语种:
简体中文下载格式:
.rar .pdf下载大小:
标准ICS号:
环保、保健与安全>>13.300危险品防护中标分类号:
综合>>标志、包装、运输、贮存>>A80标志、包装、运输、贮存综合
替代情况:
替代GB 20590-2006
点击下载
标准简介:
GB 30000.15-2013 化学品分类和标签规范 第15部分:氧化性固体
GB30000.15-2013
GB30000的本部分规定了氧化性固体的术语和定义、分类标准、判定逻辑和指导、标签。
本部分适用于氧化性固体按联合国《全球化学品统一分类和标签制度》进行分类和标签。
本部分第4章和第6章为强制性的,其余为推荐性的。
GB30000《化学品分类和标签规范》的预期结构和将代替的国家标准为:
———第1部分:通则(代替GB13690—2009);
———第2部分:爆炸物(代替GB20576—2006);
———第3部分:易燃气体(代替GB20577—2006);
———第4部分:气溶胶(代替GB20578—2006);
———第5部分:氧化性气体(代替GB20579—2006);
———第6部分:加压气体(代替GB20580—2006);
———第7部分:易燃液体(代替GB20581—2006);
———第8部分:易燃固体(代替GB20582—2006);
———第9部分:自反应物质和混合物(代替GB20583—2006);
———第10部分:自燃液体(代替GB20585—2006);
———第11部分:自燃固体(代替GB20586—2006);
———第12部分:自热物质和混合物(代替GB20584—2006);
———第13部分:遇水放出易燃气体的物质和混合物(代替GB20587—2006);
———第14部分:氧化性液体(代替GB20589—2006);
———第15部分:氧化性固体(代替GB20590—2006);
———第16部分:有机过氧化物(代替GB20591—2006);
———第17部分:金属腐蚀物(代替GB20588—2006);
———第18部分:急性毒性(代替GB20592—2006);
———第19部分:皮肤腐蚀/刺激(代替GB20593—2006);
———第20部分:严重眼损伤/眼刺激(代替GB20594—2006);
———第21部分:呼吸道或皮肤致敏(代替GB20595—2006);
———第22部分:生殖细胞致突变性(代替GB20596—2006);
———第23部分:致癌性(代替GB20597—2006);
———第24部分:生殖毒性(代替GB20598—2006);
———第25部分:特异性靶器官毒性 一次接触(代替GB20599—2006);
———第26部分:特异性靶器官毒性 反复接触(代替GB20601—2006);
———第27部分:吸入危害;
———第28部分:对水生环境的危害(代替GB20602—2006);
———第29部分:对臭氧层的危害;
———第30部分:化学品作业场所警示性标志。
本部分为GB30000的第15部分。
本部分按照GB/T1.1—2009给出的规则起草。
本部分代替GB20590—2006《化学品分类、警示标签和警示性说明安全规范氧化性固体》。
本部分与联合国《全球化学品统一分类和标签制度》(Globally Harmonized System of ClassificationandLabellingofChemicals,GHS)(第四修订版)有关的技术内容一致。
本部分与GB20590—2006相比,主要技术内容变化如下:
Ⅰ
GB30000.15—2013
———修改了标准名称,中文名称修改为“化学品分类和标签规范第15部分:氧化性固体”,英文名称为“Rulesforclassificationandlabellingofchemicals—Part15:Oxidizingsolids”;
———修改了第1章范围内容,将“警示标签”改为“标签”、删除“警示性说明”;
———修改了第2章“规范性引用文件”的引导语,并增加了“联合国《全球化学品统一分类和标签制度》(第四修订版)”为引用文件;
———增加了第3章“术语和定义”的引导语;
———将第5章的图1“判定逻辑图”和“指导”作为资料性附录A;
———删除了原第7章,按联合国《全球化学品统一分类和标签制度》(第四修订版)将原第7章的表3修改后作为规范性附录B;
———按联合国《全球化学品统一分类和标签制度》(第四修订版)将原第6章、第7章、第8章修改整合成第6章;原表2修改后作为规范性附录C;
———删除了原第8章,将相关的“危险说明”和“防范说明”内容作为资料性附录D;
———增加了资料性附录E“标签的示例”。
本部分由全国危险化学品管理标准化技术委员会(SAC/TC251)提出并归口。
本部分起草单位:中国化工经济技术发展中心、上海化工研究院、浙江省化工研究院有限公司、谱尼测试科技股份有限公司、华峰集团有限公司。
本部分主要起草人:王晓兵、范宾、杨挺、王高升、宋薇、张春辉、曹琛曼、朱彦、曹梦然、张华、温涛。
本部分所代替标准的历次版本发布情况为:
———GB20590—2006。
下列文件对于本文件的应用是必不可少的。凡是注日期的引用文件,仅注日期的版本适用于本文件。凡是不注日期的引用文件,其最新版本(包括所有的修改单)适用于本文件。
GB6944—2012 危险货物分类和品名编号
GB13690 化学品分类和危险性公示 通则
联合国《全球化学品统一分类和标签制度》(第四修订版)
联合国《关于危险货物运输的建议书 试验和标准手册》(第五修订版)
联合国《关于危险货物运输的建议书 规章范本》(第十七修订版)
国际海事组织《固体散装货物规则》(BCCode)2005年
部分标准内容:
中华人民共和国国家标准
GB30000.15—2013
代替GB20590-2006
化学品分类和标签规范
氧化性固体
第15部分:
Rulesfor classification and labelling of chemicals-Part 15:Oxidizingsolids
2013-10-10发布
中华人民共和国国家质量监督检验检疫总局中国国家标准化管理委员会
2014-11-01实施
本部分第4章和第6章为强制性的,其余为推荐性的GB30000化学品分类和标签规范》的预期结构和将代替的国家标准为:第1部分:通则(代替GB13690—2009):第2部分:爆炸物(代替GB20576一2006):第3部分:易燃气体(代替GB20577—2006):第4部分:气溶胶(代替GB20578—2006):第5部分:氧化性气体(代替GB20579-2006);第6部分:加压气体(代替GB20580—2006):第7部分:易燃液体(代替GB20581—2006):第8部分:易燃固体(代替GB205822006);第9部分:自反应物质和混合物(代替GB205832006);第10部分:自燃液体(代替GB20585—2006);第11部分:自燃固体(代替GB20586—2006):第12部分:自热物质和混合物(代替GB205842006):第13部分:遇水放出易燃气体的物质和混合物(代替GB20587一2006);第14部分:氧化性液体(代替GB20589—2006):第15部分:氧化性固体(代替GB20590—2006);第16部分:有机过氧化物(代替GB20591—2006):第17部分:金属腐蚀物(代替GB20588—2006);第18部分:急性毒性(代替GB20592—2006);第19部分:皮肤腐蚀/刺激(代替GB205932006);第20部分:严重眼损伤/眼刺激(代替GB20594—2006);第21部分:呼吸道或皮肤致敏(代替GB20595一2006);第22部分:生殖细胞致突变性(代替GB20596—2006);第23部分:致癌性(代替GB20597-2006):第24部分:生殖毒性(代替GB20598—2006);第25部分:特异性靶器官毒性一次接触(代替GB205992006):第26部分:特异性靶器官毒性反复接触(代替GB20601一2006):第27部分:吸人危害:
第28部分:对水生环境的危害(代替GB20602—一2006):第29部分:对臭氧层的危害;
第30部分:化学品作业场所警示性标志。本部分为GB30000的第15部分
本部分按照GB/T1.12009给出的规则起草。GB30000.15—2013
本部分代替GB20590—2006&化学品分类、警示标签和警示性说明安全规范氧化性固体》。本部分与联合国《全球化学品统一分类和标签制度》(GloballyHarmonizedSystemofClassificationandLabellingofChemicals,GHS)(第四修订版)有关的技术内容一致。本部分与GB205902006相比,主要技术内容变化如下:1
GB30000.15-—2013
修改了标准名称,中文名称修改为“化学品分类和标签规范第15部分:氧化性固体”,英文名称为\Rules for classification and labelling of chemicals-Part 15:Oxidizing solids\;修改了第1章范围内容,将“警示标签”改为”标签”、删除“警示性说明”;修改了第2章“规范性引用文件”的引导语,并增加了“联合国《全球化学品统一分类和标签制度》(第四修订版)”为引用文件,增加了第3章“术语和定义”的引导语;将第5章的图1判定逻辑图”和“指导”作为资料性附录A;删除了原第7章,按联合国《全球化学品统一分类和标签制度》(第四修订版)将原第7章的表3修改后作为规范性附录B:
按联合国《全球化学品统一分类和标签制度》(第四修订版)将原第6章、第7章、第8章修改整合成第6章:原表2修改后作为规范性附录C;删除了原第8章,将相关的“危险说明”和“防范说明”内容作为资料性附录D;增加了资料性附录E“标签的示例”。本部分由全国危险化学品管理标准化技术委员会(SAC/TC251)提出并归口。本部分起草单位:中国化工经济技术发展中心,上海化工研究院、浙江省化工研究院有限公司、谱尼测试科技股份有限公司、华峰集团有限公司本部分主要起草人:王晓兵、范宾、杨挺、王高升、宋薇、张春辉、曹琛曼、朱彦、曹梦然、张华、温涛。本部分所代替标准的历次版本发布情况为:GB20590—2006
1范围
化学品分类和标签规范第15部分:氧化性固体
GB30000.15—2013
GB30000的本部分规定了氧化性固体的术语和定义、分类标准、判定逻辑和指导、标签。本部分适用于氧化性固体按联合国《全球化学品统一分类和标签制度》(以下简称GHS)进行分类和标签。
2规范性引用文件
下列文件对于本文件的应用是必不可少的。凡是注日期的引用文件,仅注日期的版本适用于本文件。凡是不注日期的引用文件,其最新版本(包括所有的修改单)适用于本文件。GB69442012危险货物分类和品名编号GB13690化学品分类和危险性公示通则联合国《全球化学品统一分类和标签制度》(第四修订版)联合国《关于危险货物运输的建议书试验和标准手册(第五修订版)联合国《关于危险货物运输的建议书规章范本》(第十七修订版)国际海事组织固体散装货物规则》(BCCode)2005年3术语和定义
GB13690界定的以及下列术语和定义适用于本文件。3.1
氧化性固体oxidizingsolids
本身未必可燃,但通常会放出氧气可能引起或促使其他物质燃烧的固体。4分类标准
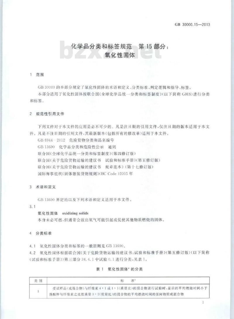
4.1氧化性固体分类和标签的一般原则见GB13690。4.2氧化性固体根据联合国关于危险货物运输的建议书:试验和标准手册》(第五修订版)(以下简称《试验和标准手册》)第三部分34.4.1中试验0.1进行分类,见表1。表1氧化性固体的分类
受试样品(或混合物)与纤维素4:1或1:1(质量比)的混合物进行试验时,显示的平均燃烧时间小于溴酸钾与纤维素之比按质量3:2(质量比)的混合物的平均燃烧时间的任何物质或混合物1
GB30000.15—2013
表1(续)
受试样品(或混合物)与纤维素4:1或1:1质量比)的混合物进行试验时,显示的平均燃烧时间等于2
或小于溴酸钾与纤维素2:3(质量比)的混合物的平均燃烧时间,并且未满足类别1的标准的任何物质或混合物www.bzxz.net
受试样品(或混合物)与纤维索4:1或1:1(质量比)的混合物进行试验时,显示的平均燃烧时间等于或小于溴酸钾与纤维素3:7(质量比)的混合物的平均燃烧时间,并且未满足类别1和类别2的标准的任何物质或混合物
些氧化性固体在某些条件下(如大量册存时)也可能出现爆炸危险。例如,某些类型的硝酸铵在极端条件下可引起爆炸危险,可用“抗焊试验\(BCCodeAmnex3.Test5),见国际海事组织固体散装货物规则》2005年,评估这种危险。应在安技术说明男上适当注明。*对于固态物质或混合物的分美试验,试验应使用所提供形状的物质或混合物。例如,如果为了供应或运输目一化学品的物理形状不同于前次试验时的物理形状,而且据认为这种形状很可能实质性地改变的,所提供的同
它在分类试些中的快能,那么对该种物质或混合物出应以新的形状进行试验。5判定逻辑和指导
判定逻辑和指导仅供参判定
辑前和使用制定逻辑的过程中研第4章。6标签
6.1概述
6.1.1对于氧化性固体的操效,危险类别都以指定的象形特别建议负责分类的人员在使用判定逻同和危险说明的顺序列出。联合国《关于危险货物运输的建议书规章范本》(第十七修订版)(以下简称《规章范本》)酒盖的危险种类或类别应在标签中列出每个类别的指定相应图形标志。氧化性固体标签要素的分配见附录B。6.1.2有关氧化性固体标签见附录C。6.1.3标签上要求的信息包括危险象形图、信号词、危险说明,防范说明产品标识符和供应商标识等注:对于尚未标准化的其他标签要素,如防范说明也需要包括在标签上,主管部门可能还要求提供额外信息,供应商也可能增加补充信息。
6.2危险象形图
危险象形图应使用黑色符号加白色背景,红框要足够宽,以便醒日。《规章范本》规定的危险象形图、图形符号颜色、数字和最小尺寸见附录B。6.3信号词
信号词指标签上用来表明危险的相对严重程度和提醒读者注意潜在危险的词语。对于氧化性固体使用信号词“危险”和“警告”。6.4危险说明
危险说明指分配给一个危险种类和类别的短语,用来描述一种危险产品的危险性质,在情况合适时2
还包括其危险程度。氧化性固体危险说明参见附录D。6.5防范说明
GB30000.15—2013
防范说明是一个词语(和/或象形图),用于描述为尽可能减少或防止由于接触危险产品或者不适当的贮存或搬运危险产品的不良效应建议采取的措施。为达到要求,共有5类防范说明:一般、预防、应急、忙存和处置,氧化性固体防范说明参见附录D6.6产品标识符
6.6.1标签上应使用产品标识符,且应与化学品安全技术说明书上使用的产品标识符相一致,如果一种物质或混合物列入“规章范本》,包装上还应使用正确的联国运输名称6.6.2标签应包括物质的化学名称,对于混合物或合金,在急性毒性皮肤或呼吸道致敏或特异性靶器官毒性出现在标签上时,标签上应当包括可能引起这些危险的所有成分或合金元素的化学成分。主管部门也可要求在标签上列出可能导致混合物或合金危险性的所有成分或合金元素的化学名称6.7
供应商标识
标签上应当提供物质或混合物的生产商或供应商的名称、6.8标签示例
氧化性固体标签的示例参园附录EirkAoNrkAca
电话号码。
GB30000.15—2013
A.1判定逻辑
附录A
(资料性附录)
判定逻辑和指导
对氧化性固体进行分类,应使用《试验和标准手册》第3部分34.4.1所述试验方法0.1。分类根据判定逻辑图A.1进行。
物质/混合物是固体
其样品与纤维素之比按质量4:1或1:1的合物进行试验时,引燃或燃烧吗?
其样品与纤维素4:1或1:1的混合物进行试验时,显示平均燃烧时间等于或小于溴酸钾与纤维素之比按质量3:7的混合物的平均燃烧时间吗?其样品与纤维素之比按质量4:1或1:1的混合物进行试验时,显示平均燃烧时间等于或小于溴酸钾与纤维紫之比按质量2:3的漏合物的平均燃烧时间吗?其样品与纤维素之比按质量4:1或1:1的混合物进行试验时,显示平均燃烧时间小于溴酸钾与纤维素之比按质量3:2的混合物的平均燃烧时间吗?图A1氧化性固体判定逻辑
非此类
非此类
类别3
类别2
类别1
A.2指导
GB30000.15—2013
A.2.1运输和使用经验表明物质和混合物具有氧化性,在考虑本类的分类时是一个重要的附加因素。如果在试验结果和已知经验之间存在分歧,那么基于已知经验的判断应优先于试验结果。A,2.2有机物质或混合物,在下列情况下,不适用本分类程序:物质或混合物不含氧、氟或氯;或者a)
物质或混合物含有氧、氟或氯,但这些元素只以化学键连在碳或氢上。b)
无机物质或混合物,如果不含氧或卤原子,则不适用本分类程序。TKAONTKAca-
GB30000.15—2013
标签要素的分配见表B.1。
类别1
可引起燃烧或
爆炸:强氧化剂
类别2
可加剧燃烧:
氧化剂
附录B
(规范性附录)
标签要素的分配
氧化性固体标签要素的分配
氧化性固体
类别3
可加剧燃烧;
氧化剂
在《规章范本》中:
1)图形符号的颜色
·图形符号(火焰在圆环
上):黑色;
·背景·黄色。
2)图中数字“5.1”为
GB6944—2012中第5类
第1项。
3)货物运输图形标志
最小尺寸为100mm×
100mm,
附录C
(规范性附录)
氧化性固体分类标准和标签要素氧化性固体分类标准和标签要素见表C.1。氧化性固体分类标准和标签要素表C.1
危险类别
受试样品(或混合物与纤维素4:1或1(质量比)的润合物进行试验时,显示的平均燃烧时间于溴酸卸与纤维素之比按质量3:20质量比)时混合物的平均燃烧时间的任何物质或混合物
受语样品(或混合物)吉纤维家(质量比)的混合
物进行城验
,显示
燃烧时间等于或小于漠钾与纤
重量比)的混物的平购然烧时间质
满足类别1的标准的任
年且未
物质或温合品
受试羊品(或混合物)写纤维素或卫(质量)的湿合物通行试验时,显示的平巧烧时间等于或小于溴酸钾与纤维素3:7(质量比)的混合物的平均燃烧时间,并且未满足类别1和美别2的标准的任何物质或混合物
图形符号
信号词
危险说明
信号词
危险说期
图形符号
信号词
危险说期
rKAoNTKAca
标签要素
GB30000.15—2013
可引起燃烧或爆炸:强氧化剂
可加刷燃烧氧化剂
可加剧燃烧;氧化剂
GB30000.15—2013
D.1概述
附录D
(资料性附录)
氧化性固体的危险说明和防范说明D,1.1本附录为氧化性固体提供如何使用符合GHS的危险说明和防范说明指导,列出氧化性固体每一危险种类和危险类别的建议危险说明和防范说明,见GB13690。D.1.2危险说明的编码:
D.1.2.1危险说明的编码见GHS附件3D.1.2.2每一种危险说明均设定一个专门的字母数字混合代码,由1个字母和3个数字组成,具体如下:
字母“H”(代表“危险说明”);a)
第1个数字,代表不同部分编号设定的危险说明所指危险类型,具体如下:b)
“2\代表物理危险;
\3\代表健康危险;
-“4\代表环境危险;
c)后2个数字,对应于物质或者混合物固有属性引起的危险的序列编号,如:爆炸性(代码200至210)、易燃性(代码220至230),等等。D.1.2.3除非另有规定,所有指定的危险说明均应出现在标签上。主管部门可规定危险说明在标签出现的顺序。此外,在组合危险说明提供两种或者以上危险说明时,主管部门可以具体规定,是否将组合危险说明或者相应的单个说明写人标签,或者由制造商/供应商自行决定。D.1.3防范说明应连同统一的危险公示要素(象形图、信号词和危险说明)一起标在标签上。附加补充信息,例如使用说明,也可由制造商供应商和/或主管部阅期的决定予以补充D.1.3.1防范说明编码见GHS附件3。D.1.3.2防范说明的编码:
D.1.3.2.1每一防范说明均设定一个专门的字母数字混合代码,由1个字母和3个数字组成:具体如下
a)字母“P\(代表“防范说明\);b)第1个数字,代表防范说明的类型,具体如下:“1”代表一般防范说明;
“2\代表预防防范说明;
*3”代表应急防范说明;
“4”代表贮存防范说明;
“5”代表处置防范说明;
c)后2个数字(对应于防范说明的序列编号)。D.1.3.2.2防范说明代码用作参考。防范说明代码不是防范说明条文的一部分,不应用其替代防范说明条文。
D.2一般防范说明
对被划为危害人类健康或环境的所有物质和混合物应采取一般防范措施。以下一般防范说明在给8
定的条件下适用于GHS标签(见表D.1)。表D.1
一般防范说明
般公众
生产工人
补充信息
标签,补充标签信息
标签,补充标签信息、安全技术说明书、工作场所标志
氧化性固体防范说明
氧化性固体类别1的防范说明见表D.2GB30000.15—2013
一般防范说明
如需就医:请随身携带产品容器或标签放在儿童无法触及之处。
使用前请阅读标签。
TrKANTKAca-
小提示:此标准内容仅展示完整标准里的部分截取内容,若需要完整标准请到上方自行免费下载完整标准文档。
标准图片预览:





- 热门标准
- 国家标准
- GB/T2828.1-2012 计数抽样检验程序 第1部分:按接收质量限(AQL)检索的逐批检验抽样计划
- GB/T3836.1-2021 爆炸性环境 第1部分:设备 通用要求
- GB/T18204.4-2000 公共场所毛巾、床上卧具微生物检验方法细菌总数测定
- GB/T23892.3-2009 滑动轴承 稳态条件下流体动压可倾瓦块止推轴承 第3部分:可倾瓦块止推轴承计算的许用值
- GB/T11839-1989 二氧化铀芯块中硼的测定 姜黄素萃取光度法
- GB/T6122.1-2002 圆角铣刀 第1部分:型式和尺寸
- GB/T7433-1987 对称电缆载波通信系统抗无线电广播和通信干扰的指标
- GB/T21238-2007 玻璃纤维增强塑料夹砂管
- GB50303-2015 建筑电气工程施工质量验收规范
- GB17945-2024 消防应急照明和疏散指示系统
- GB/T24974—2010 收费用手动栏杆
- GB/T9239-1988 刚性转子平衡品质 许用不平衡的确定
- GB/T15917.3-1995 金属镝及氧化镝化学分析方法 对氯苯基荧光酮--溴化十六烷基三甲基胺分光光度法测定钽量
- GB/T13985-1992 照相机操作力和强度
- GB/T6397-1986 金属拉伸试验试样
- 行业新闻
网站备案号:湘ICP备2025141790号-2