- 您的位置:
 - 标准下载网 >>
 - 标准分类 >>
 - 轻工行业标准(QB) >>
 - QB/T 2167-2003 4/4小提琴
 
标准号:
QB/T 2167-2003
标准名称:
4/4小提琴
标准类别:
轻工行业标准(QB)
标准状态:
现行- 
          	
发布日期:
2003-09-13 - 
		 
实施日期:
2003-10-01 出版语种:
简体中文下载格式:
.rar.pdf下载大小:
149.50 KB
标准ICS号:
家用和商用设备、文娱、体育>>文娱活动设备>>97.200.20乐器中标分类号:
轻工、文化与生活用品>>文教、体育、娱乐用品>>Y58乐器
替代情况:
QB/T 2167-1995
点击下载
标准简介:
										 标准下载解压密码:www.bzxz.net
					 					 
						 
	        
	      本标准规定了弦鸣乐器小提琴产品的要求、试验方法、检验规则及标志、包装、运输、贮存。本标准适用于4/4小提琴。 QB/T 2167-2003 4/4小提琴 QB/T2167-2003
部分标准内容:
					
					IC'S 97. 200. 20
分类号:Y58
备案号:12506-2003
中华人民共和国轻工行业标准
QB/T2167—2003
禁08/2167-1995
4/4小提琴
4/4Violin
2003-09-13发布
2003-10-01实施
中华人民共和国国家发展和改革委员会发布
本标比是对QB/下2167一19954/4小提苯3的修订。本增0T21行195作比主要变化如:对十要部位尺寸活当调整:
一增加防求以示断形(见附求):本标准饰附录A为魂范性前录.
本标准中中国轻业联会公山。
本标准山全国乐誉标准化中心归厂.本标准要起节单控:上乐乐器研究所、泰兴风买乐器有限公时。本标消土恶超草人:张振启、李3、陈当武、工、钱岳民、殷留登,QB/T2:67-2003
本载消白安施之11起:代替原轻业部发布的轻下行业标准Q月/T21行1994/4小提零3.本标准下1995年节次费布,本次光第次悠计。KAoNKAea
4/4小提琴
QB/T 2167-2003
本标准规忘了楚鸣乐小提添产问的要求、试编方法、抢验规工及标志,包装、运赖、贮存。本标弹证用丁4/4小提:
2规范性引用文件
下列文行一的条实诞过本标准的用而成为本你注的条款。产注一的引用文件,其随后所有的修改单(不包划遇的内容)或修订版不适用丁本摄准,然而,鼓刷根情不标准达成以改各方研究是否可州这些文件的最新版木:凡是不注三期的弓氏义件:其爱新版本适川二本标链。GB/2828一198逐抵检查计数拍样序放抽样装(适月」燃批的格去)GB门382919S7同期资查计数样程序及轴样表(适月于牛产让下稳定性的检本)GD/T 3451—19S2
3要求
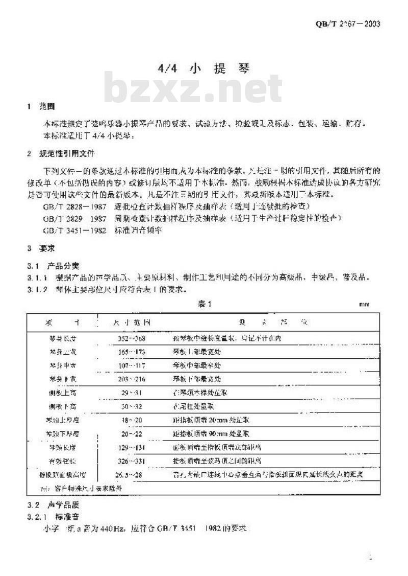
3.1产品分类
标准用音频票
3.1.1袁活产品的所学品7、+要原材料、制作工艺剂月途的补回分为商级品,中级品,及品31.2
禁体部微快应效合实的求
小范闫
琴身院
举身中资
琴身宽
侧表上市
梦致下从
指版政应高市
352--368
155--173
107-117
203··216
29 ~-31
30 - 32
18~·20
20 -22
129--131
326--331
26. 5 -28
,客产特殊正云求除外
3.2声学品质
3.2.1标准音
按举技中链长高量求,与记不计内来求1新最变处
报下最资
项本处益表
农杜处呈表
指板2m业
处指极原带90:mm处呈取
追求增全指而端部域
指求而带至恢马项之的离
大被连统心点垂互两成拟西质证长成久山的更小字所,a产为440Hz,应行合月/T34.511982怕来
QB/T 2167-20C3
3.2.2定弦奇高
应符台附录A中图A.1的规定。
3.2.3音质,音色
应符合表2拍要求
良纹品
中绒品
3.3外观工艺
声学安亮,满有力,各色纯净、需英,传遍力通,四疫发些灵救、多均由密充,音也红净、柔美,自一是的传越力,四法发效敏孕勾元明原,四验发音本均沟
3.3.1禁板中链胶合产资:大黑线。3.3.2孕体造型优关,光例均涨,线条流畅:举形及多孔位置在对称,边缘修饰整消3.3.3尚、中级品注滦与与净,弹低,漆燕选明:肾及品者负均匀、丧面平泥光盘。3.3.4弦轴与轴孔配合精确,松些适宜,转动灭活上弦后各弦与其他弦判不衍接触。弦抽试弦不号!抛底净漆
3.3.5装马处罕四弦的线起离为34mm~35mm:送忧处四吃的当裁离为16mm~16.5mm四融江总置均:举马弘与面校贴合严密。3.4主要原材料
3. 4. 1木材
面板兴出不杉均再成司见相似实他树种,圾、侧圾及专头史用械不起种变划或相假的其他列独,虑应径证:针部您村的对质应符合表3的要求表3
背技,谢技、冬头
3. 4. 2琴配性
政理直,疏密分布台
年轮分明,前光泽,不充许
有汇节、交费和谢补
有即系的花数。不许生
范节、黑线、出啦、底打及
理专术材太求等达所
统虹正直:等分布合司
不元许有疤、对脂囊和铵
右,款能致,不会诈前疤
节、黑规、止址文虑柠
芒批品
致理本正市,冠密分布Www.bzxZ.net
心理,4元计有离朽
不充许否的变色片腐
朽、虹
高,中级录使用红木树和或材质村似的其他泵质木过,尊及是的指可用械木树种染色,限汇,将总出可用塑料或金属材料,马用减小树种,应检切:3. 4. 3 油漆
出示然树脂治球或介成树店尚漆。3.5琴配件尺寸
3.51该期、攀鸟、指板、恼总的尺寸应符合对录A十图A.2.图A.3、图A.4.图A.5的现定。3.5.2该、等,孩总的艺术造型式择不2
KAoN KAea
4试盈方法
4.1融试环境
验以有岁求约项口多,全部测试座衍合下述规定,电:15--25
相对度:40%~75%。
4. 2需学品质
虑官检查.
4.3主要部位尺寸及外观工艺
用长段、非疫量检过和您宜检查。5捡验规购
QB/T2167—2CC3
5.1产品定由收购部门验收成托三产一质量管理部检验、合格产品(应对产品合客让)方可~5.2当列产品有特按要求时,应出供需效方根括合间协商其体的整验项H5.3产品检验分炎户厂检验和型式检险:5.4
高级品的出厂检验应按全部支术指叔整把进:。六级品、普及而出」检监的证样方案应符合GB/T2828一1987中送:1止尚检当,次独机案的期5.5
一级品、将及品出厂超验的项比,检再水平、合格质担水平AQ成符合表4拍要求。表4
不合格恶别
可装、背效致剂
胶合部改胶
琴预。折概明显本平直,价斜
关调到定高
张产内密轴相互挤乐
孕热必品控,划坊
听显不对称
有须十要的尺寸计不合要求
·般检企术一
5.7产品的型式检验·-股海年过行-次。在更放给将、制造1.艺及主要项材料或长期停产后恢复生产时也实位行
5.8型式按验豹排品成从当前生产的、经出检验个势范产乱中殖机扯取。5.9型式检验投持样可案应符金GB/T2829一1987中别六平而的-※抽群万案规定。5.10型式检整所浪的会部祥品应先投品!检监项已检验,若有不合格品,应以格品裤区,同时于析原因,但不作为测式检鉴更依据。5.11型或检验接不标准个超投术指标法行,不含格质型水平(RQL为50,判定数组为(1.2)。经型式格整的产品,应加以整理,并得创订贷方的允许,小能做为合格品出!,5.12
21672003
,包装、运输、贮存
录出,一时商对产品合客性技便用说明。合格证成叫本产记所案用为表洲编,并市检验担准音引内成粘有南标。
把尽实附有同等级拍举与和等盆金内书实深培圳符
包装过升纸箱、箱其他代旧材料。内壁效衬以防潮纸,箱内空隙产用别霖料料势实:箱品名,品和、数书、、」名、!址。体例!,并底行“经放”、“防洲”、“防距”领宁群成标志:和冯放时应小心轻放,不得压以官物,运给时有遮盖运输工只,不得羽游,H改学品应成置在温度0-40、相对湿息价%85%的内架管,不得方核前淋、口酒:产距热剂20mm以外,净距地面1Wmm、距增栋300mm以上。TKNTKa
4.1定弦音高
A.2弦辋
A.3常马
附录A
(规范性时录)
定弦音高和琴配件尺寸的规定
QB/T2167—2003
OR/T2167--2003
A.4指板
A.5兹总
110-120
268~273
110-115
KANKAea
小提示:此标准内容仅展示完整标准里的部分截取内容,若需要完整标准请到上方自行免费下载完整标准文档。
	 
	        
	      分类号:Y58
备案号:12506-2003
中华人民共和国轻工行业标准
QB/T2167—2003
禁08/2167-1995
4/4小提琴
4/4Violin
2003-09-13发布
2003-10-01实施
中华人民共和国国家发展和改革委员会发布
本标比是对QB/下2167一19954/4小提苯3的修订。本增0T21行195作比主要变化如:对十要部位尺寸活当调整:
一增加防求以示断形(见附求):本标准饰附录A为魂范性前录.
本标准中中国轻业联会公山。
本标准山全国乐誉标准化中心归厂.本标准要起节单控:上乐乐器研究所、泰兴风买乐器有限公时。本标消土恶超草人:张振启、李3、陈当武、工、钱岳民、殷留登,QB/T2:67-2003
本载消白安施之11起:代替原轻业部发布的轻下行业标准Q月/T21行1994/4小提零3.本标准下1995年节次费布,本次光第次悠计。KAoNKAea
4/4小提琴
QB/T 2167-2003
本标准规忘了楚鸣乐小提添产问的要求、试编方法、抢验规工及标志,包装、运赖、贮存。本标弹证用丁4/4小提:
2规范性引用文件
下列文行一的条实诞过本标准的用而成为本你注的条款。产注一的引用文件,其随后所有的修改单(不包划遇的内容)或修订版不适用丁本摄准,然而,鼓刷根情不标准达成以改各方研究是否可州这些文件的最新版木:凡是不注三期的弓氏义件:其爱新版本适川二本标链。GB/2828一198逐抵检查计数拍样序放抽样装(适月」燃批的格去)GB门382919S7同期资查计数样程序及轴样表(适月于牛产让下稳定性的检本)GD/T 3451—19S2
3要求
3.1产品分类
标准用音频票
3.1.1袁活产品的所学品7、+要原材料、制作工艺剂月途的补回分为商级品,中级品,及品31.2
禁体部微快应效合实的求
小范闫
琴身院
举身中资
琴身宽
侧表上市
梦致下从
指版政应高市
352--368
155--173
107-117
203··216
29 ~-31
30 - 32
18~·20
20 -22
129--131
326--331
26. 5 -28
,客产特殊正云求除外
3.2声学品质
3.2.1标准音
按举技中链长高量求,与记不计内来求1新最变处
报下最资
项本处益表
农杜处呈表
指板2m业
处指极原带90:mm处呈取
追求增全指而端部域
指求而带至恢马项之的离
大被连统心点垂互两成拟西质证长成久山的更小字所,a产为440Hz,应行合月/T34.511982怕来
QB/T 2167-20C3
3.2.2定弦奇高
应符台附录A中图A.1的规定。
3.2.3音质,音色
应符合表2拍要求
良纹品
中绒品
3.3外观工艺
声学安亮,满有力,各色纯净、需英,传遍力通,四疫发些灵救、多均由密充,音也红净、柔美,自一是的传越力,四法发效敏孕勾元明原,四验发音本均沟
3.3.1禁板中链胶合产资:大黑线。3.3.2孕体造型优关,光例均涨,线条流畅:举形及多孔位置在对称,边缘修饰整消3.3.3尚、中级品注滦与与净,弹低,漆燕选明:肾及品者负均匀、丧面平泥光盘。3.3.4弦轴与轴孔配合精确,松些适宜,转动灭活上弦后各弦与其他弦判不衍接触。弦抽试弦不号!抛底净漆
3.3.5装马处罕四弦的线起离为34mm~35mm:送忧处四吃的当裁离为16mm~16.5mm四融江总置均:举马弘与面校贴合严密。3.4主要原材料
3. 4. 1木材
面板兴出不杉均再成司见相似实他树种,圾、侧圾及专头史用械不起种变划或相假的其他列独,虑应径证:针部您村的对质应符合表3的要求表3
背技,谢技、冬头
3. 4. 2琴配性
政理直,疏密分布台
年轮分明,前光泽,不充许
有汇节、交费和谢补
有即系的花数。不许生
范节、黑线、出啦、底打及
理专术材太求等达所
统虹正直:等分布合司
不元许有疤、对脂囊和铵
右,款能致,不会诈前疤
节、黑规、止址文虑柠
芒批品
致理本正市,冠密分布Www.bzxZ.net
心理,4元计有离朽
不充许否的变色片腐
朽、虹
高,中级录使用红木树和或材质村似的其他泵质木过,尊及是的指可用械木树种染色,限汇,将总出可用塑料或金属材料,马用减小树种,应检切:3. 4. 3 油漆
出示然树脂治球或介成树店尚漆。3.5琴配件尺寸
3.51该期、攀鸟、指板、恼总的尺寸应符合对录A十图A.2.图A.3、图A.4.图A.5的现定。3.5.2该、等,孩总的艺术造型式择不2
KAoN KAea
4试盈方法
4.1融试环境
验以有岁求约项口多,全部测试座衍合下述规定,电:15--25
相对度:40%~75%。
4. 2需学品质
虑官检查.
4.3主要部位尺寸及外观工艺
用长段、非疫量检过和您宜检查。5捡验规购
QB/T2167—2CC3
5.1产品定由收购部门验收成托三产一质量管理部检验、合格产品(应对产品合客让)方可~5.2当列产品有特按要求时,应出供需效方根括合间协商其体的整验项H5.3产品检验分炎户厂检验和型式检险:5.4
高级品的出厂检验应按全部支术指叔整把进:。六级品、普及而出」检监的证样方案应符合GB/T2828一1987中送:1止尚检当,次独机案的期5.5
一级品、将及品出厂超验的项比,检再水平、合格质担水平AQ成符合表4拍要求。表4
不合格恶别
可装、背效致剂
胶合部改胶
琴预。折概明显本平直,价斜
关调到定高
张产内密轴相互挤乐
孕热必品控,划坊
听显不对称
有须十要的尺寸计不合要求
·般检企术一
5.7产品的型式检验·-股海年过行-次。在更放给将、制造1.艺及主要项材料或长期停产后恢复生产时也实位行
5.8型式按验豹排品成从当前生产的、经出检验个势范产乱中殖机扯取。5.9型式检验投持样可案应符金GB/T2829一1987中别六平而的-※抽群万案规定。5.10型式检整所浪的会部祥品应先投品!检监项已检验,若有不合格品,应以格品裤区,同时于析原因,但不作为测式检鉴更依据。5.11型或检验接不标准个超投术指标法行,不含格质型水平(RQL为50,判定数组为(1.2)。经型式格整的产品,应加以整理,并得创订贷方的允许,小能做为合格品出!,5.12
21672003
,包装、运输、贮存
录出,一时商对产品合客性技便用说明。合格证成叫本产记所案用为表洲编,并市检验担准音引内成粘有南标。
把尽实附有同等级拍举与和等盆金内书实深培圳符
包装过升纸箱、箱其他代旧材料。内壁效衬以防潮纸,箱内空隙产用别霖料料势实:箱品名,品和、数书、、」名、!址。体例!,并底行“经放”、“防洲”、“防距”领宁群成标志:和冯放时应小心轻放,不得压以官物,运给时有遮盖运输工只,不得羽游,H改学品应成置在温度0-40、相对湿息价%85%的内架管,不得方核前淋、口酒:产距热剂20mm以外,净距地面1Wmm、距增栋300mm以上。TKNTKa
4.1定弦音高
A.2弦辋
A.3常马
附录A
(规范性时录)
定弦音高和琴配件尺寸的规定
QB/T2167—2003
OR/T2167--2003
A.4指板
A.5兹总
110-120
268~273
110-115
KANKAea
小提示:此标准内容仅展示完整标准里的部分截取内容,若需要完整标准请到上方自行免费下载完整标准文档。
标准图片预览:





- 其它标准
 
- 上一篇: QB/T 1453-2003 电缆桥架
 - 下一篇: QB/T 2602-2003 影剧院公共座椅
 
- 热门标准
 - 轻工行业标准(QB)
 
- QB/T5302-2018 生活用干纸巾流延聚乙烯(CPE) 包装膜
 - QB/T2833-2006 运动营养食品 能量控制食品
 - QB/T1640-1992 陶瓷模用石膏粉物理性能测试方法
 - QB/T4701-2014 毛发护理器具环境意识设计导则
 - QB/T1334-2013 水嘴通用技术条件
 - QB/T2421-1998 铝及铝合金不粘锅
 - QB/T1272-2012 毛皮 化学试验样品的准备
 - QB/T1949-2004 扬琴
 - QB/T2049.5-1994 电光源玻壳K型玻壳尺寸系列
 - QB6005-1992 麦芽厂设计规范
 - QB/T2094.5-1995 鸡尾锯
 - QB/T2173-2001 尼龙拉链
 - QB/T4427-2012 芸香浸膏 枫香树脂提取物
 - QB/T4704-2014 腿脚按摩器
 - QB∕T4971-2018 婴幼儿配方乳粉行业产品质量安全追溯体系规范
 
- 行业新闻
 
请牢记:“bzxz.net”即是“标准下载”四个汉字汉语拼音首字母与国际顶级域名“.net”的组合。 ©2025 标准下载网 www.bzxz.net 本站邮件:bzxznet@163.com
网站备案号:湘ICP备2025141790号-2
网站备案号:湘ICP备2025141790号-2