- 您的位置:
- 标准下载网 >>
- 标准分类 >>
- 水利行业标准(SL) >>
- SL/T 149-1995 水文数据固态存贮收集系统通用技术条件 SL/T 149-95
标准号:
SL/T 149-1995
标准名称:
水文数据固态存贮收集系统通用技术条件 SL/T 149-95
标准类别:
水利行业标准(SL)
标准状态:
现行-
发布日期:
1995-03-24 -
实施日期:
1996-01-01 出版语种:
简体中文下载格式:
.rar.pdf下载大小:
3.01 MB
部分标准内容:
中华人民共和国行业标准
SL/T149--95
20013262
水文数据固态存贮收集系统
通用技术条件
General specification for hydrologic data solid storagecollectionsystem
1995-03-24发布
中华人民共和国水利部
1995-10-01.实施
主题内容与适用范围
引用标准
术语、符号、代号.
系统设计·
技术要求
试验条件及方法
检验规则
标志、包装、运输、贮存
中华人民共和国行业标准
水文数据固态存购收集系统通用技术条件General specification for hydrologic data solid storagecollectionsystem
主题内容与适用范围
SL/T149—95
本标准规定了水文数据固态存贮收集系统的系统设计、技术要求、试验条件及方法、检验规则、标志、包装、运输、贮存。
本标准适用于采用固态存贮技术的水文数据收集系统(以下简称系统)。2引用标准
GB9359水文仪器总技术条件
GBJ95水文测验术语和符号标准
SL10水文仪器术语
GB5080.71
仪器可靠性试验
恒定失效率假设下的失效率与平均无故障工作时间的验证试验仪器仪表包装通用技术条件
ZBY003
3术语、符号、代号
本标准采用的术语、符号和代号符合GBJ95标准及SL10中的规定。4系统设计
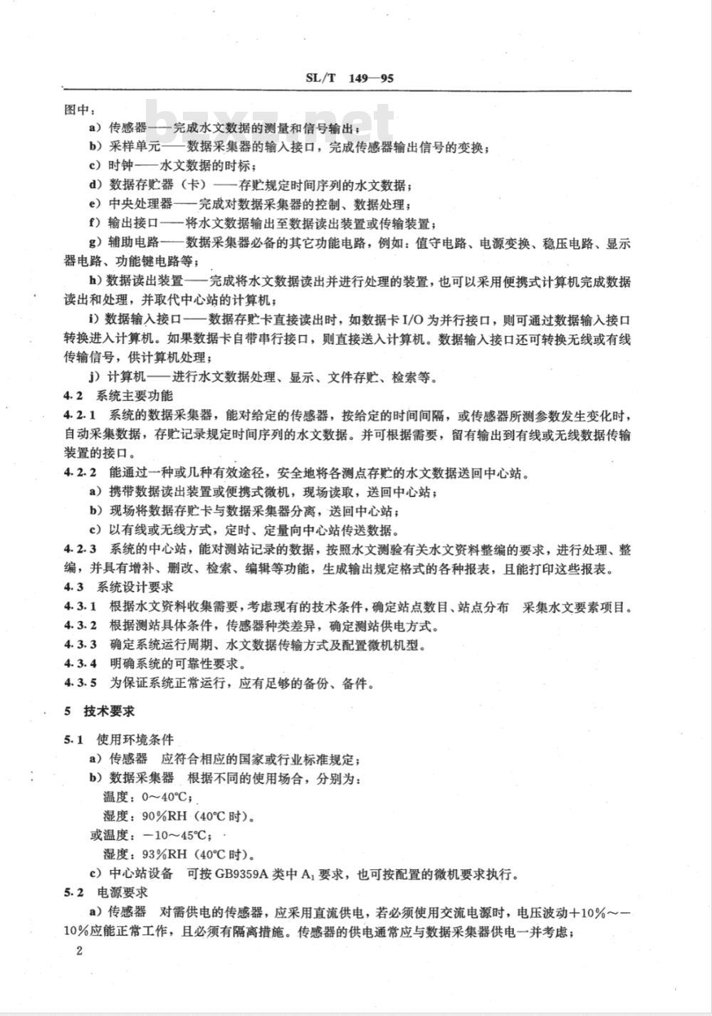
4.1系统的组成
系统的组成框图如图1所示。
其中传感器与数据采集器放置于测站。一个中心站可配若干个测站,数量不限。数据采集器单元
时钟单元Www.bzxZ.net
中央处理单元
数据存贮单元(卡)
无线输入
有线输入
数据输入接口
辅助电路
中心站
无线传输装置
有线传输装置
数据读出
图1系统框图
注:无线传输装置、有线传输装置不属于本标准范围。1995-03-24
中华人民共和国水利部
打印机
【绘图仪】
1995-10-01
图中:
SL/T149—95
a)传感器—完成水文数据的测量和信号输出;b)采样单元一数据采集器的输入接口,完成传感器输出信号的变换;c)时钟——水文数据的时标;
d)数据存贮器(卡)—存贮规定时间序列的水文数据;e)中央处理器—完成对数据采集器的控制、数据处理;f)输出接口—将水文数据输出至数据读出装置或传输装置;g)辅助电路一数据采集器必备的其它功能电路,例如:值守电路、电源变换、稳压电路、显示器电路、功能键电路等;
h)数据读出装置-—完成将水文数据读出并进行处理的装置,也可以采用便携式计算机完成数据读出和处理,并取代中心站的计算机;i)数据输入接口一一数据存贮卡直接读出时,如数据卡I/O为并行接口,则可通过数据输入接口转换进入计算机。如果数据卡自带串行接口,则直接送入计算机。数据输入接口还可转换无线或有线传输信号,供计算机处理;
j)计算机一一进行水文数据处理、显示、文件存贮、检索等。4.2系统主要功能
4.2.1系统的数据采集器,能对给定的传感器,按给定的时间间隔,或传感器所测参数发生变化时,自动采集数据,存贮记录规定时间序列的水文数据。并可根据需要,留有输出到有线或无线数据传输装置的接口。
4.2.2能通过一种或几种有效途径,安全地将各测点存贮的水文数据送回中心站。a)携带数据读出装置或便携式微机,现场读取,送回中心站;b)现场将数据存贮卡与数据采集器分离,送回中心站;c)以有线或无线方式,定时、定量向中心站传送数据。4.2.3系统的中心站,能对测站记录的数据,按照水文测验有关水文资料整编的要求,进行处理、整编,并具有增补、删改、检索、编辑等功能,生成输出规定格式的各种报表,且能打印这些报表。4.3系统设计要求
4.3.1根据水文资料收集需要,考虑现有的技术条件,确定站点数目、站点分布采集水文要素项目。4.3.2根据测站具体条件,传感器种类差异,确定测站供电方式。4.3.3确定系统运行周期、水文数据传输方式及配置微机机型。4.3.4明确系统的可靠性要求。
4.3.5为保证系统正常运行,应有足够的备份、备件。5技术要求
5.1使用环境条件
a)传感器应符合相应的国家或行业标准规定;b)数据采集器根据不同的使用场合,分别为:温度:0~40℃;
湿度:90%RH(40℃时)。
或温度:一10~45℃;
湿度:93%RH(40℃时)。
c)中心站设备可按GB9359A类中A,要求,也可按配置的微机要求执行。5.2电源要求
a)传感器对需供电的传感器,应采用直流供电,若必须使用交流电源时,电压波动十10%~10%应能正常工作,且必须有隔离措施。传感器的供电通常应与数据采集器供电一并考虑;2
SL/T149—95
b)数据采集器采用直流供电,电池容量必须大于数据采集器在规定运行周期内和恶劣条件下所需消耗电量的两倍;
c)中心站设备按计算机有关要求配置。5.3传感器
系统选用的传感器,必须是经鉴定和出厂检验合格的正规产品,其适用条件、测量精确度、分辨力、技术性能必须符合国家或行业标准的规定,并应满足在长期、无人维护工作条件下可靠工作。传感器或其输出信号传输线应有抗干扰、防雷电措施。5.3.1雨量传感器
a):应使用无功耗传感器,推荐使用翻斗式雨量传感器;b)雨量传感器应有防堵、防虫、防淤措施。在无人维护情况下,在系统规定运行周期内,不应发生堵塞现象;
c)雨量传感器的分辨力,可按降水量观测规范要求,选用0.1、0.2、0.5、1.0mm四种。5.3.2水位传感器
a)能建测井的测站推荐使用浮子式水位传感器;b)无条件建井的测站,可采用压力式水位传感器或超声波水位传感器;c)水位传感器应避免输出信号受波浪影响,否则应增设波浪抑制、阻尼、速率鉴别、数字滤波等措施。
5.3.3其它传感器
a)各传感器技术指标应符合相应的国家标准或行业标准;b)除必要的感应部分外,根据实际需要,其它部件应具有防潮、防沙尘、防霉、防盐雾、防雨水等结构或措施。
5.4数据采集器
5.4.1存贮媒介及容量
数据采集器存贮媒介,即数据存贮器(卡),可采用非易失性的半导体存贮器,采用静态RAM作为存贮媒介,必须有可靠的措施,防止数据丢失。数据存贮格式可自行规定,以编码可靠、方便、直观、尽量少占存贮空间为宜。
容量系列为8K、16K、32K、64K、128K、256K。容量选择的原则取决于:a)系统规定运行周期的长短;
b)采集水文参数项目的多少;
c)数据量的多少、复杂程度和分辨率的高低。5.4.2数据采集率
数据采集器应能正确接收传感器的输出信号,其采集精确度至少应比传感器测量精确度高一个数量级。
5.4.3记录存贮周期
记录存贮周期选取系列为30d、90d、180d、360d。系统在运行过程中,实际能记录存贮周期应大于选取记录存贮周期15d。
通过无线或有线方式向中心站传输水文数据时间序列的系统,其记录存贮周期可不受上述周期限制。
5.4.4功耗
数据采集器应尽量采用低功耗器件或“值班”方式工作,值守电流应小于1mA。5.4.5走时精确度
数据采集器内,时钟采用电子计时,在运行周期内,其走时误差应小于其测量要素的采样时间间隔,但最大月误差不应超过4min。5.4.6接口要素
SL/T149—95
a)开关量、数字量或模拟量的基本输入接口,根据传感器品种、数量而定,总数不限。数字量的输入可以是串行的或并行的,一般采用CMOS电平,高电平为逻辑“1”状态。b)在野外供数据读出用的输出信号,应采用串行输出,并引用标准接口。5.4.7机械电气性能
a)机箱应具有防潮、防沙尘、防盐雾的结构或措施;b)具有一定的抗干扰、防雷电能力;c)设备在包装状态下应能承受规定高度的跌落试验;d)设备在非包装状态下应能承受规定条件的振动试验。5.4.8其它
a)数据采集器的现场显示、现场处理、越限报警、自动检测、电源告警、自校等功能可根据使用要求增添;
b)当采集多个水文参数时,推荐采用总线结构,便于功能增减:c)为防止程序失控,数据采集器应配置自动复位功能。5.5中心站设备
中心站主要设备为微型计算机,若采用便携式微机,也可兼作野外读出原始数据之用。5.5.1计算机的选择与配备应根据收集系统的任务、数据量的大小,并考虑计算机的兼容性、可扩展性、支持汉字、图形、编辑等方面的能力。中心站计算机系统的基本配置为微型计算机、打印机,并有良好的电源、避雷设备。5.5.2计算机主要功能要求
5.5.2.1接收数据采集器中存贮的原始水文数据,在有要求情况下,对采集器进行初始化。5.5.2.2对原始数据进行预处理、合理性检查、生成符合水文资料整编和有关规定的文件、报表和过程线图等。
5.5.2.3提供增删、插补、查询、检索、编辑等功能。5.5.3系统的计算机接口,至少应有一个串行输入输出口,一个标准的并行输出口。5.6系统的可靠性
以平均无故障工作时间MTBF作为系统设备的可靠性指标。指标分配符合下列要求:
传感器MTBF≥16000h;
数据采集器MTBF≥16000h;
中心站计算机按出厂标准,不作考核。6试验条件及方法
6.1试验条件
除条件中另有规定外,各项试验应满足下列条件:a)试验环境应接近使用环境;
b)所用仪表、计量器具应有合理精度等级,并需定期校验;c)除试验开始前允许对设备作检查外,试验过程中不允许再作调整6.2试验方法
6.2.1基本环境试验(见技术要求5.1条)包括温度试验与湿度试验,按GB9359.5中的5、6章进行试验,各部分功能应正常,目测检查,不应有因环境条件变化所致的缺陷。6.2.2电源要求(见技术要求5.2条)a)对使用交流电源的传感器,电源电压波动十10%~一10%时,检查传感器,工作应正常;b)用万用表测试数据采集器的静态电流与工作电流,从而确定其在规定运行周期内的功耗,应满4
足5.2条要求。
SL/T149--95
6.2.3传感器试验按相应技术要求、产品标准进行(见技术要求5.3条)。6.2.4数据采集器的试验(见技术要求5.4.1~5.4.4、5.4.6、5.4.8条)数据采集器的试验可在实验室进行,模拟野外工作情况,各项要求逐条检查,一般运行时间不少于3d,各项指标应达到5.4.1~5:4.4、5.4.6条和5.4.8条中技术要求。6.2.5走时精确度试验(见技术要求5.4.5条)模拟野外工作情况,在实验室连续运行不少于15d,其走时精确度应符合5.4.5条要求。6.2.6数据采集器、传感器抗干扰试验(见技术要求5.3、5.4.7b条)用电磁干扰器(或600W手电钻),距离数据采集器和传感器25cm进行开关冲击干扰10次,每次1min,系统工作应正常。
6.2.7数据采集器跌落试验和振动试验(见技术要求5.4.7c条和5.4.7d条)跌落试验和振动试验按GB9359.5中有关章条进行。6.2.8中心站计算机试验(见技术要求5.5条)按技术要求5.5条中有关条款对计算机的技术要求和功能进行逐条检查。6.2.9系统设备的可靠性试验(见技术要求5.6条)主要对数据采集器、传感器进行考核,计算机一般不做考核。可靠性试验应在野外实地进行,按GB5080.7定时(定数)截尾试验方案进行,方案编号5:7。7检验规则
系统设备检验分出厂(所)检验和型式检验。7.1出厂(所)检验
7.1.1批量生产的系统设备、传感器、数据采集器分别逐台进行出厂(所)检验,其中专业厂家生产的传感器按其产品企业标准规定检验,中心站通用设备(外购件)本标准不做具体规定,但对其软件应做功能检查。
7.1.2出厂(所)检验由厂(所)质量检测部门按本标准的5.3、5.4.4、5.4.5、5.5.2.1、5.5.2.2、5.5.2.3条进行。
7.1.3系统设备出厂(所)必须经过至少15d的室内联机运行,检查其功能运行情况。7.1.4每套系统设备须经厂(所)质量检验部门检验合格并签发产品合格证后方可出厂(所)。7.2型式检验
7.2.1有下列情况之一时,应进行型式试验:a)正常生产时,定期或积累一定产量后,应周期性进行一次检验;b)正式生产后因结构、材料、工艺有较大改变,可能影响产品性能时;c)系统设备长期停产后又恢复生产时;d)出厂(所)检验结果与上次型式检验有较大差异时;e)国家质量监督机构提出进行型式检验要求时;f)新产品或老产品转厂生产的试制定型鉴定。型式检验由单位质量检验部门按本标准第5章内容进行(技术要求5.6除外)。7.2.22
型式检验的样品应从经出厂(所)检验合格的传感器、数据采集器中各随机抽样三台进行联机试验。
有关系统设备的长期使用性能指标不作为型式检验的内容,必要时可由现场运行试验验证考核。
7.2.5判定规则
在型式检验中,一套系统设备中有二台设备不合格时,则判该套不合格;有一台设备不合格时,则应加倍抽样该设备再进行不合格项目的复查。若仍不合格时,则判该套系统为不合格。若有两套不合5
格,则判该批产品为不合格。
SL/T149—95
对不合格产品应分析其原因,并采取有效的处理措施,返修后重新进行检验。若合格则确认该批合格。若仍不合格,则判该批不合格,并停止型式检验。7.2.6经型式检验的设备需要更换易损件时,在更换后须经出所检验合格后方能出厂(所)。8标志、包装、运输、贮存
8.1标志
8.1.1在每套系统设备中的传感器、数据采集器的明显位置,须标有该独立产品的出厂(所)编号。8.1.2
内包装外表应有以下标志:
a)厂(所)及厂(所)标;
b)产品型号及名称;
c)制造年月。
8.1.3外包装箱上应有的标志:
a)产品型号及名称;
b)产品数量;
c)箱体尺寸及毛重;
d)运输中的作业标志;
e)到站(港)及收货单位;
f)发站(港)及发货单位。
8.2,包装
本系统各设备包装要求按ZBY003《仪器仪表包装通用技术条件》中第3.3条“产品防护包装的要求”中防震、防潮、防尘包装的规定。随同系统设备主件装箱的技术文件应有:a)装箱单;
b)产品合格证;
c)使用说明书等。
上述文件应采用塑料薄膜袋封装,以免污损、散失。8.3运输
按规定要求包装的系统设备可用一般交通工具运输。8.4贮存
8.4.1系统设备应各自贮存于仪表箱或包装箱内,贮存环境温度一般为一40~十60℃,相对湿度为40C时,小于90%RH。
8.4.2系统各设备应各自置于通风、干燥的室内,附近不允许有酸碱性及其腐蚀性物质存在。附加说明:
本标准由水利部机械局提出。
本标准由全国水文标准化技术委员会水文仪器分技术委员会归口。本标准由南京水利水文自动化研究所负责起草。本标准主要起草人:冯讷敏康文淑高有竹张清楠陆旭。本标准由南京水利水文自动化研究所负责解释。6
中华人民共和
行业标准
水文数据固态存贮收集系统通用技术条件SL/T149-95
中国水利水电出版社出版、发行(北京三里河路·6号)
北京市朝阳区小红门印刷厂印刷.880×1230毫米16开本0.75.印张-12.千字1995年8月第一版1995年8月北京第一次印刷印数0001—2120册
书号1580124·9,定价3.00元
小提示:此标准内容仅展示完整标准里的部分截取内容,若需要完整标准请到上方自行免费下载完整标准文档。
SL/T149--95
20013262
水文数据固态存贮收集系统
通用技术条件
General specification for hydrologic data solid storagecollectionsystem
1995-03-24发布
中华人民共和国水利部
1995-10-01.实施
主题内容与适用范围
引用标准
术语、符号、代号.
系统设计·
技术要求
试验条件及方法
检验规则
标志、包装、运输、贮存
中华人民共和国行业标准
水文数据固态存购收集系统通用技术条件General specification for hydrologic data solid storagecollectionsystem
主题内容与适用范围
SL/T149—95
本标准规定了水文数据固态存贮收集系统的系统设计、技术要求、试验条件及方法、检验规则、标志、包装、运输、贮存。
本标准适用于采用固态存贮技术的水文数据收集系统(以下简称系统)。2引用标准
GB9359水文仪器总技术条件
GBJ95水文测验术语和符号标准
SL10水文仪器术语
GB5080.71
仪器可靠性试验
恒定失效率假设下的失效率与平均无故障工作时间的验证试验仪器仪表包装通用技术条件
ZBY003
3术语、符号、代号
本标准采用的术语、符号和代号符合GBJ95标准及SL10中的规定。4系统设计
4.1系统的组成
系统的组成框图如图1所示。
其中传感器与数据采集器放置于测站。一个中心站可配若干个测站,数量不限。数据采集器单元
时钟单元Www.bzxZ.net
中央处理单元
数据存贮单元(卡)
无线输入
有线输入
数据输入接口
辅助电路
中心站
无线传输装置
有线传输装置
数据读出
图1系统框图
注:无线传输装置、有线传输装置不属于本标准范围。1995-03-24
中华人民共和国水利部
打印机
【绘图仪】
1995-10-01
图中:
SL/T149—95
a)传感器—完成水文数据的测量和信号输出;b)采样单元一数据采集器的输入接口,完成传感器输出信号的变换;c)时钟——水文数据的时标;
d)数据存贮器(卡)—存贮规定时间序列的水文数据;e)中央处理器—完成对数据采集器的控制、数据处理;f)输出接口—将水文数据输出至数据读出装置或传输装置;g)辅助电路一数据采集器必备的其它功能电路,例如:值守电路、电源变换、稳压电路、显示器电路、功能键电路等;
h)数据读出装置-—完成将水文数据读出并进行处理的装置,也可以采用便携式计算机完成数据读出和处理,并取代中心站的计算机;i)数据输入接口一一数据存贮卡直接读出时,如数据卡I/O为并行接口,则可通过数据输入接口转换进入计算机。如果数据卡自带串行接口,则直接送入计算机。数据输入接口还可转换无线或有线传输信号,供计算机处理;
j)计算机一一进行水文数据处理、显示、文件存贮、检索等。4.2系统主要功能
4.2.1系统的数据采集器,能对给定的传感器,按给定的时间间隔,或传感器所测参数发生变化时,自动采集数据,存贮记录规定时间序列的水文数据。并可根据需要,留有输出到有线或无线数据传输装置的接口。
4.2.2能通过一种或几种有效途径,安全地将各测点存贮的水文数据送回中心站。a)携带数据读出装置或便携式微机,现场读取,送回中心站;b)现场将数据存贮卡与数据采集器分离,送回中心站;c)以有线或无线方式,定时、定量向中心站传送数据。4.2.3系统的中心站,能对测站记录的数据,按照水文测验有关水文资料整编的要求,进行处理、整编,并具有增补、删改、检索、编辑等功能,生成输出规定格式的各种报表,且能打印这些报表。4.3系统设计要求
4.3.1根据水文资料收集需要,考虑现有的技术条件,确定站点数目、站点分布采集水文要素项目。4.3.2根据测站具体条件,传感器种类差异,确定测站供电方式。4.3.3确定系统运行周期、水文数据传输方式及配置微机机型。4.3.4明确系统的可靠性要求。
4.3.5为保证系统正常运行,应有足够的备份、备件。5技术要求
5.1使用环境条件
a)传感器应符合相应的国家或行业标准规定;b)数据采集器根据不同的使用场合,分别为:温度:0~40℃;
湿度:90%RH(40℃时)。
或温度:一10~45℃;
湿度:93%RH(40℃时)。
c)中心站设备可按GB9359A类中A,要求,也可按配置的微机要求执行。5.2电源要求
a)传感器对需供电的传感器,应采用直流供电,若必须使用交流电源时,电压波动十10%~10%应能正常工作,且必须有隔离措施。传感器的供电通常应与数据采集器供电一并考虑;2
SL/T149—95
b)数据采集器采用直流供电,电池容量必须大于数据采集器在规定运行周期内和恶劣条件下所需消耗电量的两倍;
c)中心站设备按计算机有关要求配置。5.3传感器
系统选用的传感器,必须是经鉴定和出厂检验合格的正规产品,其适用条件、测量精确度、分辨力、技术性能必须符合国家或行业标准的规定,并应满足在长期、无人维护工作条件下可靠工作。传感器或其输出信号传输线应有抗干扰、防雷电措施。5.3.1雨量传感器
a):应使用无功耗传感器,推荐使用翻斗式雨量传感器;b)雨量传感器应有防堵、防虫、防淤措施。在无人维护情况下,在系统规定运行周期内,不应发生堵塞现象;
c)雨量传感器的分辨力,可按降水量观测规范要求,选用0.1、0.2、0.5、1.0mm四种。5.3.2水位传感器
a)能建测井的测站推荐使用浮子式水位传感器;b)无条件建井的测站,可采用压力式水位传感器或超声波水位传感器;c)水位传感器应避免输出信号受波浪影响,否则应增设波浪抑制、阻尼、速率鉴别、数字滤波等措施。
5.3.3其它传感器
a)各传感器技术指标应符合相应的国家标准或行业标准;b)除必要的感应部分外,根据实际需要,其它部件应具有防潮、防沙尘、防霉、防盐雾、防雨水等结构或措施。
5.4数据采集器
5.4.1存贮媒介及容量
数据采集器存贮媒介,即数据存贮器(卡),可采用非易失性的半导体存贮器,采用静态RAM作为存贮媒介,必须有可靠的措施,防止数据丢失。数据存贮格式可自行规定,以编码可靠、方便、直观、尽量少占存贮空间为宜。
容量系列为8K、16K、32K、64K、128K、256K。容量选择的原则取决于:a)系统规定运行周期的长短;
b)采集水文参数项目的多少;
c)数据量的多少、复杂程度和分辨率的高低。5.4.2数据采集率
数据采集器应能正确接收传感器的输出信号,其采集精确度至少应比传感器测量精确度高一个数量级。
5.4.3记录存贮周期
记录存贮周期选取系列为30d、90d、180d、360d。系统在运行过程中,实际能记录存贮周期应大于选取记录存贮周期15d。
通过无线或有线方式向中心站传输水文数据时间序列的系统,其记录存贮周期可不受上述周期限制。
5.4.4功耗
数据采集器应尽量采用低功耗器件或“值班”方式工作,值守电流应小于1mA。5.4.5走时精确度
数据采集器内,时钟采用电子计时,在运行周期内,其走时误差应小于其测量要素的采样时间间隔,但最大月误差不应超过4min。5.4.6接口要素
SL/T149—95
a)开关量、数字量或模拟量的基本输入接口,根据传感器品种、数量而定,总数不限。数字量的输入可以是串行的或并行的,一般采用CMOS电平,高电平为逻辑“1”状态。b)在野外供数据读出用的输出信号,应采用串行输出,并引用标准接口。5.4.7机械电气性能
a)机箱应具有防潮、防沙尘、防盐雾的结构或措施;b)具有一定的抗干扰、防雷电能力;c)设备在包装状态下应能承受规定高度的跌落试验;d)设备在非包装状态下应能承受规定条件的振动试验。5.4.8其它
a)数据采集器的现场显示、现场处理、越限报警、自动检测、电源告警、自校等功能可根据使用要求增添;
b)当采集多个水文参数时,推荐采用总线结构,便于功能增减:c)为防止程序失控,数据采集器应配置自动复位功能。5.5中心站设备
中心站主要设备为微型计算机,若采用便携式微机,也可兼作野外读出原始数据之用。5.5.1计算机的选择与配备应根据收集系统的任务、数据量的大小,并考虑计算机的兼容性、可扩展性、支持汉字、图形、编辑等方面的能力。中心站计算机系统的基本配置为微型计算机、打印机,并有良好的电源、避雷设备。5.5.2计算机主要功能要求
5.5.2.1接收数据采集器中存贮的原始水文数据,在有要求情况下,对采集器进行初始化。5.5.2.2对原始数据进行预处理、合理性检查、生成符合水文资料整编和有关规定的文件、报表和过程线图等。
5.5.2.3提供增删、插补、查询、检索、编辑等功能。5.5.3系统的计算机接口,至少应有一个串行输入输出口,一个标准的并行输出口。5.6系统的可靠性
以平均无故障工作时间MTBF作为系统设备的可靠性指标。指标分配符合下列要求:
传感器MTBF≥16000h;
数据采集器MTBF≥16000h;
中心站计算机按出厂标准,不作考核。6试验条件及方法
6.1试验条件
除条件中另有规定外,各项试验应满足下列条件:a)试验环境应接近使用环境;
b)所用仪表、计量器具应有合理精度等级,并需定期校验;c)除试验开始前允许对设备作检查外,试验过程中不允许再作调整6.2试验方法
6.2.1基本环境试验(见技术要求5.1条)包括温度试验与湿度试验,按GB9359.5中的5、6章进行试验,各部分功能应正常,目测检查,不应有因环境条件变化所致的缺陷。6.2.2电源要求(见技术要求5.2条)a)对使用交流电源的传感器,电源电压波动十10%~一10%时,检查传感器,工作应正常;b)用万用表测试数据采集器的静态电流与工作电流,从而确定其在规定运行周期内的功耗,应满4
足5.2条要求。
SL/T149--95
6.2.3传感器试验按相应技术要求、产品标准进行(见技术要求5.3条)。6.2.4数据采集器的试验(见技术要求5.4.1~5.4.4、5.4.6、5.4.8条)数据采集器的试验可在实验室进行,模拟野外工作情况,各项要求逐条检查,一般运行时间不少于3d,各项指标应达到5.4.1~5:4.4、5.4.6条和5.4.8条中技术要求。6.2.5走时精确度试验(见技术要求5.4.5条)模拟野外工作情况,在实验室连续运行不少于15d,其走时精确度应符合5.4.5条要求。6.2.6数据采集器、传感器抗干扰试验(见技术要求5.3、5.4.7b条)用电磁干扰器(或600W手电钻),距离数据采集器和传感器25cm进行开关冲击干扰10次,每次1min,系统工作应正常。
6.2.7数据采集器跌落试验和振动试验(见技术要求5.4.7c条和5.4.7d条)跌落试验和振动试验按GB9359.5中有关章条进行。6.2.8中心站计算机试验(见技术要求5.5条)按技术要求5.5条中有关条款对计算机的技术要求和功能进行逐条检查。6.2.9系统设备的可靠性试验(见技术要求5.6条)主要对数据采集器、传感器进行考核,计算机一般不做考核。可靠性试验应在野外实地进行,按GB5080.7定时(定数)截尾试验方案进行,方案编号5:7。7检验规则
系统设备检验分出厂(所)检验和型式检验。7.1出厂(所)检验
7.1.1批量生产的系统设备、传感器、数据采集器分别逐台进行出厂(所)检验,其中专业厂家生产的传感器按其产品企业标准规定检验,中心站通用设备(外购件)本标准不做具体规定,但对其软件应做功能检查。
7.1.2出厂(所)检验由厂(所)质量检测部门按本标准的5.3、5.4.4、5.4.5、5.5.2.1、5.5.2.2、5.5.2.3条进行。
7.1.3系统设备出厂(所)必须经过至少15d的室内联机运行,检查其功能运行情况。7.1.4每套系统设备须经厂(所)质量检验部门检验合格并签发产品合格证后方可出厂(所)。7.2型式检验
7.2.1有下列情况之一时,应进行型式试验:a)正常生产时,定期或积累一定产量后,应周期性进行一次检验;b)正式生产后因结构、材料、工艺有较大改变,可能影响产品性能时;c)系统设备长期停产后又恢复生产时;d)出厂(所)检验结果与上次型式检验有较大差异时;e)国家质量监督机构提出进行型式检验要求时;f)新产品或老产品转厂生产的试制定型鉴定。型式检验由单位质量检验部门按本标准第5章内容进行(技术要求5.6除外)。7.2.22
型式检验的样品应从经出厂(所)检验合格的传感器、数据采集器中各随机抽样三台进行联机试验。
有关系统设备的长期使用性能指标不作为型式检验的内容,必要时可由现场运行试验验证考核。
7.2.5判定规则
在型式检验中,一套系统设备中有二台设备不合格时,则判该套不合格;有一台设备不合格时,则应加倍抽样该设备再进行不合格项目的复查。若仍不合格时,则判该套系统为不合格。若有两套不合5
格,则判该批产品为不合格。
SL/T149—95
对不合格产品应分析其原因,并采取有效的处理措施,返修后重新进行检验。若合格则确认该批合格。若仍不合格,则判该批不合格,并停止型式检验。7.2.6经型式检验的设备需要更换易损件时,在更换后须经出所检验合格后方能出厂(所)。8标志、包装、运输、贮存
8.1标志
8.1.1在每套系统设备中的传感器、数据采集器的明显位置,须标有该独立产品的出厂(所)编号。8.1.2
内包装外表应有以下标志:
a)厂(所)及厂(所)标;
b)产品型号及名称;
c)制造年月。
8.1.3外包装箱上应有的标志:
a)产品型号及名称;
b)产品数量;
c)箱体尺寸及毛重;
d)运输中的作业标志;
e)到站(港)及收货单位;
f)发站(港)及发货单位。
8.2,包装
本系统各设备包装要求按ZBY003《仪器仪表包装通用技术条件》中第3.3条“产品防护包装的要求”中防震、防潮、防尘包装的规定。随同系统设备主件装箱的技术文件应有:a)装箱单;
b)产品合格证;
c)使用说明书等。
上述文件应采用塑料薄膜袋封装,以免污损、散失。8.3运输
按规定要求包装的系统设备可用一般交通工具运输。8.4贮存
8.4.1系统设备应各自贮存于仪表箱或包装箱内,贮存环境温度一般为一40~十60℃,相对湿度为40C时,小于90%RH。
8.4.2系统各设备应各自置于通风、干燥的室内,附近不允许有酸碱性及其腐蚀性物质存在。附加说明:
本标准由水利部机械局提出。
本标准由全国水文标准化技术委员会水文仪器分技术委员会归口。本标准由南京水利水文自动化研究所负责起草。本标准主要起草人:冯讷敏康文淑高有竹张清楠陆旭。本标准由南京水利水文自动化研究所负责解释。6
中华人民共和
行业标准
水文数据固态存贮收集系统通用技术条件SL/T149-95
中国水利水电出版社出版、发行(北京三里河路·6号)
北京市朝阳区小红门印刷厂印刷.880×1230毫米16开本0.75.印张-12.千字1995年8月第一版1995年8月北京第一次印刷印数0001—2120册
书号1580124·9,定价3.00元
小提示:此标准内容仅展示完整标准里的部分截取内容,若需要完整标准请到上方自行免费下载完整标准文档。
标准图片预览:





- 热门标准
- 水利行业标准(SL)
- SL/T163-2019 水利水电工程施工导流和截流模型试验规程
- SL/T782-2019 水利水电工程安全监测系统运行管理规范
- SL/T533—2021 灌溉排水工程项目初步设计报告编制规程
- SL/T796-2020 小型水电站下游河道减脱水防治技术导则
- SL/T807—2021 水工建筑物环氧树脂灌浆材料技术规范
- SL77-1994 小型水力发电站水文计算规范 SL 77-94
- SL/T179-2019 小型水电站初步设计报告编制规程
- SL/T617—2021 水利水电工程项目建议书编制规程
- SL773-2018 生产建设项目土壤流失量测算导则
- SL/T220-1998 水中痕量铜、锌、镉、铅的测定——流动注射原子吸收分光光度法 SL/T 220-98
- SL445-2009 漏电保护器农村安装运行规程
- SL408-2007 土工膜渗透仪校验规程
- SL144.10-2008 固相萃取装置校验方法
- SL420-2007 水利地理空间信息元数据标准
- SL361-2006 大坝观测仪器 位移计
- 行业新闻
请牢记:“bzxz.net”即是“标准下载”四个汉字汉语拼音首字母与国际顶级域名“.net”的组合。 ©2025 标准下载网 www.bzxz.net 本站邮件:bzxznet@163.com
网站备案号:湘ICP备2025141790号-2
网站备案号:湘ICP备2025141790号-2