- 您的位置:
- 标准下载网 >>
- 标准分类 >>
- 轻工行业标准(QB) >>
- QB/T 4043-2010 汽车用聚氯乙烯人造革
标准号:
QB/T 4043-2010
标准名称:
汽车用聚氯乙烯人造革
标准类别:
轻工行业标准(QB)
标准状态:
现行-
发布日期:
2010-05-14 出版语种:
简体中文下载格式:
.rar .pdf下载大小:
8.12 MB

点击下载
标准简介:
标准下载解压密码:www.bzxz.net
本标准规定了汽车用聚氯乙烯人造革的术语和定义、分类、要求、试验方法、检验规则及标志、包装、运输、贮存。本标准适用于以聚氯乙烯树脂为主要原料,加入增塑剂和其他添加剂,以针织或平织布为底基的经压延或涂覆等工艺方法而制成的汽车用聚氯乙烯人造革,主要用于汽车内饰件。 QB/T 4043-2010 汽车用聚氯乙烯人造革 QB/T4043-2010

部分标准内容:
ICS59.080.40
分类号:Y47
备案号:28881-2010
中华人民共和国轻工行业标准
QB/T4043-2010
汽车用聚氯乙烯人造革
Polyvinylchlorideartificialleatherforautomotive2010-04-22发布
中华人民共和国工业和信息化部2010-10-01实施
QB/T4043-2010
请注意本标准的某些内容有可能涉及专利。本标准的发布机构不应承担识别这些专利的责低任。本标准的附录A、附录B、附录C为规范性附录。本标准由中国轻工业联合会提出。本标准由全国塑料制品标准化技术委员会归口。本标准主要起草单位:昆山阿基里斯人造皮有限公司。本标准主要起草人:赵建明、陆勤中、徐青、朱永良、丁菊芳。本标准首次发布。
1范围
汽车用聚氯乙烯人造革
QB/T40432010
本标准规定了汽车用聚氯乙烯人造革(以下简称“人造革”)的术语和定义、分类、要求、试验方法、检验规则及标志、包装、运输、熨存。本标准适用于以聚氯乙烯树脂为主要原料,加入增塑剂和其他添加剂,以针织或平织布为底基的经压延或涂覆等工艺方法而制成的汽车用聚氯乙烯人造革,主要用于汽车内饰件2规范性引用文件
下列文件中的条款通过本标准的引用而成为本标准的条款。凡是注日期的引用文件,其随后所有的修改单(不包括勘误的内容)或修订版均不适用于本标准,然而,鼓励根据本标准达成协议的各方研究是否可使用这些文件的最新版本。凡是不注日期的引用文件,其最新版本适用于本标准。3纺织品色牢度试验评定变色用灰色样卡(idtISO105-A02:1993)GB/T250—2008
GB/T625-2007
GB/T 6291997
GB/T676—2007
化学试剂硫酸
化学试剂
化学试剂
GB/T1040.12006
GB/T 1040.32006
527-3:1995)
GB/T1263-2006
GB/T1266—2006
GB/T2410—2008
GB/T 29181998
GB/T3920-2008
GB/T 3923.21998
GB/T39782008
GB/T3979—2008
GB/T4615—2008
GB/T 54782008
GB/T 5671-1995
GB/T68362007
GB/T66822008
GB/T77072008
GB/T75651987
GB/T7921-2008
GB/T 8807—1988
GB/T8410-2006
GB/T8808-1988
GB/T89482008
氢氧化钠
乙酸(冰醋酸)
拉伸性能的测定
第1部分:总则(idtISO527-1:1993)塑料
化学试剂
拉伸性能的测定第3部分:薄膜和薄片的试验条件(idtISO十二水合磷酸氢二钠(磷酸氢二钠)化学试剂
氯化钠
透明塑料透光率和雾度的测定
塑料试样状态调节和试验的标准环境(idtISO291:1997)纺织品
色牢度试验耐摩擦色牢度(MODISO105-X12:2001)纺织晶
织物拉伸性能
第2部分:断裂强力的测定抓样法标准照明体及几何条件
物体色的测量方法
聚氯乙烯树脂
残留氯乙烯单体含量的测定
气相色谱法
塑料滚动磨损试验方法
汽车通用锂基润滑脂
涤纶缝纫线
分析实验室用水规格和试验方法凹版装潢印刷品
纺织品色牢度试验
金棉和粘纤标准贴衬织物规格
均匀色空间和色差公式
塑料镜面光泽试验方法
汽车内饰材料的燃烧特性
软质复合塑料材料剥离试验方法聚氯乙烯人造革
QB/T4043—2010
汽油机油
GB11121-2006
GB/T12027—2004
塑料薄膜和薄片加热尺寸变化率试验方法(idtISO11501:1995)GB12981-2003机动车辆制动液
GB/T155962009
塑料在玻璃下日光、自然气候或实验室光源暴露后颜色和性能变化的测定5塑料实验室光源暴露试验方法第1部分:总则(idtISO4892-1:1999)GB/T16422.1-2006
GB/T16422.2—1999
GB/T16578.1—2008
GB/T17339-1998
塑料实验室光源暴露试验方法第2部分:氙弧灯(idtISO4892-2:1994)塑料薄膜和薄片耐撕裂性能的测定第1部分:裤形撕裂法汽车安全玻璃耐化学浸蚀性和耐温度变化性试验方法GB17930-2006车用汽油
GB/T186702002
GB/T19147—2003
GB/T19941-2005
GB/T19942-2005
GB/T20027-2005
FZ/T600031991
HG/T2-1621965
QC/T151992
化妆品分类
车用柴油
检甲醛含量的测定
皮革和毛皮化学试验
皮革和毛皮化学试验禁用偶氮染料的测定橡胶或塑料涂覆织物
破裂强度的测定(idtISO3303:1990)非织造布单位面积质量的测定
塑料低温冲击压缩试验方法
汽车塑料制品通用试验方法(2005年确认版)QB/T1514-1992
QB/T2714-2005
QB/T27252005
QB/T2728-2005
SJ/T11363-2006
SJ/T11365-2006
3术语和定义
家用缝纫机机针
皮革物理和机械试验耐折牢度的测定皮革气味的测定
皮革物理和机械试验雾化性能的测定电子信息产品中有毒有害物质的限量要求电子信息产品中有毒有害物质的检测方法下列术语和定义适用于本标准。3.1
定负荷伸长率stretch
在规定的试验条件下,在恒定的时间内对试样的纵(或横)向施加恒定的负荷后,以百分率的形式记录和表示由此导致产品发生的伸长变形。3.2
残留变形率set
对于定负荷伸长率测试后的试样,卸除负荷于室温状态下存放一定时间任其回缩后,以百分率的形式记录和表示产品伸长变形后无法恢复的残留变形。3.3
接缝强度seamstrength
在规定的试验条件下,对试样施加垂直于缝迹的纵向拉力,直至被缝合的人造革断裂(缝纫线断裂或人造革中缝纫线滑脱而使接缝裂开也可判定为测试的终点),记录其最大负荷值即接缝强度,单位以牛顿(N)表示。
接缝抗疲劳强度seamfatigueresistance在规定的试验条件下,把缝接好的试样放入拉力疲劳试验机,以固定的运转频率对试样反复施加拉力一松弛作用,经过一定的运行周期后,保持试样在试验机内,在静止状态下保持原有负荷的情况测量2
接缝针脚孔的尺寸,该测量结果即接缝抗疲劳强度,单位以毫米(mm)表示。3.5
标准样品standardsample
得到顾客批准或具有与此等同效果的样品。4分类
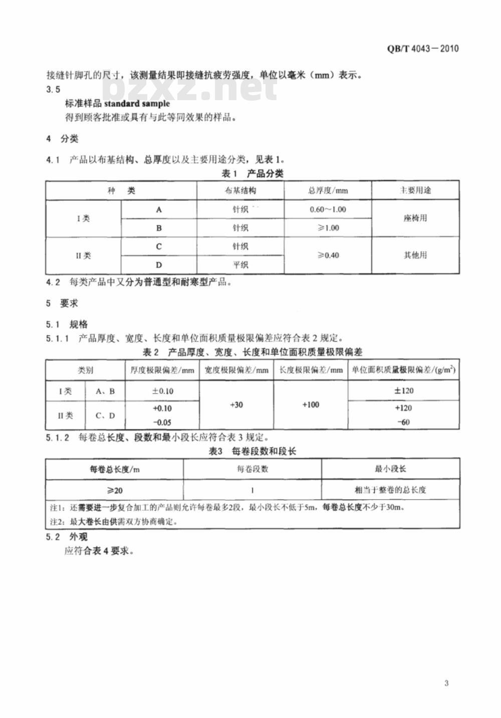
4.1产品以布基结构、总厚度以及主要用途分类,见表1。表1产品分类
布基结构
4.2每类产品中又分为普通型和耐寒型产品。5要求
5.1规格
总厚度/mm
0.60~1.00
产品厚度、宽度、长度和单位面积质量极限偏差应符合表2规定。表2产品厚度、宽度、长度和单位面积质量极限偏差类别
厚度极限偏差/mm
宽度极限偏差/mm
每卷总长度、段数和最小段长应符合表3规定。长度极限偏差/mm
表3每卷段数和段长
每卷总长度/m
每卷段数
QB/T4043-2010
主要用途
座椅用
其他用
单位面积质量极限偏差/(g/m2)±120
最小段长
相当于整卷的总长度
每卷总长度不少于30m。
注1:还需要进一步复合加工的产品则允许每卷最多2段,最小段长不低于5m,注2:最大卷长由供需双方协商确定。5.2外观
应符合表4要求。
QB/T4043-2010
颜色差异/CIELAB色差单位
光泽/GU
产品外观要求
段长L/m
5≤<10
外观缺陷(如色斑、色花、完庭、亮线、折结露、喷霜、基
异物附若、陷、\起、
布不良、拼接等)
注:供需双方可协商确定限度样本。产品物理力学性能
应符合表5规定。
10≤/<15
15≤<20
20≤130
30≤40
产品物理力学性能
规定项H
拉伸强度/N
断裂伸长率/%
定负荷伸长率/%
残留变形率/%
撕裂强度/N
刺离强度/N
接缝强度/N
接缝抗疲劳强度/mm
破裂强度/MPa
弯曲性/mm
≥>161.7
纹理清晰,深浅一致
(G2.5)≤G≤(Go+2.5)
最多允许外观缺陷数量/个
试验方法
耐折牢度/次
抗黏着性
规定项目
表面附着牢度
抗迁移性
耐寒性
挥发减量/%
成雾性/%
耐硫化/级
阻燃性/(mm/min)
变褪色/级
耐光性
耐光性试验后试样的机械强
耐揉搓性
耐热老化性
耐磨耗/级
表面颜色牢度/级
加热尺寸变化率/%
浸水尺寸变化率/%
耐化学介质性
气味/级
干摩擦
湿摩擦
汗液摩擦
残留氯乙烯单体
禁用偶氮染料
游离水解的甲醛
生态性
/(mg/kg)
镉(Cd)
铅(Pb)
六价铬(CrVI)
汞(Hg)
多溴联苯(PBB)
多溴二苯醚(PBDE)
表5(续)
表面无异常
表面无异常
表面无异常
表面无异常
表面无破裂
≤100
表面无破裂
表面无异常
≤100
≤1000
注:物理力学性能指标为“协商”的条款,供需双方可协商确定物理力学性指标。D
QB/T4043-2010
试验方法
QB/T4043-2010bzxZ.net
试验方法
试样的裁取
试样原
按GB/T8948一2008中5.1的规定进行试样的裁取。同一项试验需要多组试样进行试验时,则上应该沿横向均匀裁取。试样的裁取尺寸、数量及编号见表6。6试样裁取尺寸、数量及编号
试样编号
数量/片
试样尺寸(长×宽)/(mm×mm)试验项目名称
100×100
单位面积质量
200×30
200×30
拉伸强度/断裂伸长率
250×50
250×50
定负荷伸长率/残留变形率
150×30
150×30
撕裂强度
150×30
150×30
剥离强度
180×100
180×100
接缝强度(缝制后尺寸)
180×100
180×100
接缝抗疲劳强度(缝制后尺寸)1
100×100
破裂强度
200×25
200×25
弯曲性
70×45
70×45
耐折牢度
60×60
抗黏着性
150×150
表面附着牢度
30×30
抗迁移性
60×20
60×20
耐寒性
100×100
挥发减量
成雾性
90×60
耐硫化
356×100
356×100
阻燃性
70×50
主(变褪色)(复合品)
耐光性
耐光性试验后试样的机械强度
耐揉搓性
耐热老化性
耐磨耗
试验项目名称
表面颜色牢度
加热尺寸变化率
浸水尺寸变化率
耐化学介质性
试样状态调节和试验的标准环境纵
表6(续)
试样尺寸(长×宽)/(mmXmm)120×30
120×30
60×100
60×100
$110(中间孔7)
250×60
120×120
120×120
250×60
125×100
QB/T4043—2010
数量/片
试样编号
按GB/2918一1998规定,在23/50标准环境与一般偏差范围进行试样状态调节,时间不少于4h,并在此条件下进行试验。
6.3规格
6.3.1厚度
按GB/T8948-2008中5.4.1的规定进行。6.3.2宽度
按GB/T8948一2008中5.3的规定进行。结果取最小值,精确至1mm。6.3.3长度
按GB/T8948一2008中5.5的规定进行。结果精确至1cm6.3.4单位面积质量
按照FZ/T60003一1991的规定进行。采用表6中1\试样。6.4外观
6.4.1花纹
6.4.1.1照明条件
a)采用乳白色灯管为照明光源。b)保证有效检查平面上的照度至少为1000lx。c)整个检查过程应采用同一种光源。6.4.1.2试验步骤
试样距离试验者眼晴40cm,对比标准样品进行目测。6.4.2颜色差异
6.4.2.1试验仪器
应符合GB/T3979一2008中第4章至第7章的要求,选用积分球式分光光度仪。6.4.2.2标准照明体
标准照明体应符合GB/T3978一2008中第4章的规定,选用D65。6.4.2.3试样的照明和观测条件
试样的照明和观测条件应符合GB/T3978一1994中第5章的规定,选用漫射/垂直(符号为d/0)。6.4.2.4测量和记录
QB/T40432010
采用CIE1976(Lab)色空间。按GB/T7921一2008的规定分别对标准样品及试样的颜色进行测量和记录。
条件选用不包括镜反射成分的测量方式。对同一试样试验3点或3点以上(测量点相互间的距离不小于30cm),记录单次测量的L、α、b值并计算其多次试验的算术平均值。6.4.2.5色差的计算
按GB/T7921一2008中.8.2的规定计算试样相对标准样品的AL,Aa,Ab值。按GB/T7921一2008中8.2的规定计算试样相对标准样品的色差AE值。色差单位为CIELAB色差单位。6.4.3光泽
6.4.3.1测量仪器
应符合GB/T8807-1988几何条件的镜面光泽仪。6.4.3.2试样形状和尺寸
选用60°角试验的方法。
分布于产品的横向均匀选取5个试验点。被测试点的儿何尺寸应满足仪器测量窗口的尺寸要求。6.4.3.3试验步骤
按GB/T8807一1988的规定对仪器进行校准:使用校准后的仪器对标准样品进行测量并记录5个点的测量值;使用校准后的仪器对试样进行测量并记录5个点的测量值。6.4.3.4试验结果
计算试样5个点测量值的平均值Go:计算标准样品5个点测量值的平均值Goo:对测量结果进行判定。
6.4.4外观缺陷
在6.4.1.1规定的照明条件下,距检查平面40cm处进行目测和相应的量具测量、外观缺陷的数量以其集中散布在长度方向上的长度来计算(如集中散布在长度方向200mm以内的定义为一点,大于200mm但小于等于400mm定义为两点,依此类推)。6.5拉伸强度和断裂伸长率
6.5.1试验仪器
应符合GB/T1040.1-2006中5.1.2~5.1.5的规定。6.5.2试样要求
选用GB/T1040.3一2006中的2型试样(如图1所示),试样(2*试样)尺寸为:总长度L(平行于试验方向),200mm:标距长度Lo(等于夹具间的初始距离L),100mm;宽度b(垂直于试验方向),30mm。
试验方向
图12型试样
6.5.3试验步骤
按GB/T1040.1一2006中第9章的规定进行。试验速度(200±20)mm/min。6.5.4试验结果
记录拉伸至断裂时的最大负荷,结果取5个试样测试的算术平均值。QB/T4043-2010
记录拉伸至断裂时上下夹具的最大距离L,取5个试样测试结果的算术平均值,按公式(1)计算出试样的断裂伸长率:
式中:
5-Lx100
断裂伸长率(%):
L—拉伸至断裂时上下夹具的最大距离,单位为毫米(mm):Lo—标距长度,单位为毫米(mm)。拉伸强度的记录与计算结果精确至小数点后面1位。断裂伸长率的记录与计算结果精确至个位数。6.6定负荷伸长率和残留变形率
6.6.1试验仪器
满足图2要求的试验仪器。
6.6.2试样要求
选用GB/T1040.3一2006中的2型试样(如图1所示),试样(3\试样)尺寸为:总长度L,(平行于试验方向),250mm;夹具间的初始距离L,150mm:标距长度Lo,100mm:宽度b(垂直于试验方向),50mm。
6.6.3试验步骤
将试样-端夹持在试验仪器的上夹具中,另一-端夹持在试验仪器的下夹具中,并在下面静止垂挂码(装置如图2所示,码和下夹具的总质量为78.8N,夹具的夹持宽度要超过试样的宽度)。保持该状态10min后,在保持有负荷状态的情况下测量并记录标距长度,然后把试验片上的夹具和负荷卸掉,在水平面上静置10min,再次测量并记录其标距长度。标距长度
试验方向
图2定负荷伸长率试验设备
6.6.4试验结果
试样从纵横方向各取3片进行试验。试验结果的平均值依照公式(2)和公式(3)计算:9
小提示:此标准内容仅展示完整标准里的部分截取内容,若需要完整标准请到上方自行免费下载完整标准文档。
分类号:Y47
备案号:28881-2010
中华人民共和国轻工行业标准
QB/T4043-2010
汽车用聚氯乙烯人造革
Polyvinylchlorideartificialleatherforautomotive2010-04-22发布
中华人民共和国工业和信息化部2010-10-01实施
QB/T4043-2010
请注意本标准的某些内容有可能涉及专利。本标准的发布机构不应承担识别这些专利的责低任。本标准的附录A、附录B、附录C为规范性附录。本标准由中国轻工业联合会提出。本标准由全国塑料制品标准化技术委员会归口。本标准主要起草单位:昆山阿基里斯人造皮有限公司。本标准主要起草人:赵建明、陆勤中、徐青、朱永良、丁菊芳。本标准首次发布。
1范围
汽车用聚氯乙烯人造革
QB/T40432010
本标准规定了汽车用聚氯乙烯人造革(以下简称“人造革”)的术语和定义、分类、要求、试验方法、检验规则及标志、包装、运输、熨存。本标准适用于以聚氯乙烯树脂为主要原料,加入增塑剂和其他添加剂,以针织或平织布为底基的经压延或涂覆等工艺方法而制成的汽车用聚氯乙烯人造革,主要用于汽车内饰件2规范性引用文件
下列文件中的条款通过本标准的引用而成为本标准的条款。凡是注日期的引用文件,其随后所有的修改单(不包括勘误的内容)或修订版均不适用于本标准,然而,鼓励根据本标准达成协议的各方研究是否可使用这些文件的最新版本。凡是不注日期的引用文件,其最新版本适用于本标准。3纺织品色牢度试验评定变色用灰色样卡(idtISO105-A02:1993)GB/T250—2008
GB/T625-2007
GB/T 6291997
GB/T676—2007
化学试剂硫酸
化学试剂
化学试剂
GB/T1040.12006
GB/T 1040.32006
527-3:1995)
GB/T1263-2006
GB/T1266—2006
GB/T2410—2008
GB/T 29181998
GB/T3920-2008
GB/T 3923.21998
GB/T39782008
GB/T3979—2008
GB/T4615—2008
GB/T 54782008
GB/T 5671-1995
GB/T68362007
GB/T66822008
GB/T77072008
GB/T75651987
GB/T7921-2008
GB/T 8807—1988
GB/T8410-2006
GB/T8808-1988
GB/T89482008
氢氧化钠
乙酸(冰醋酸)
拉伸性能的测定
第1部分:总则(idtISO527-1:1993)塑料
化学试剂
拉伸性能的测定第3部分:薄膜和薄片的试验条件(idtISO十二水合磷酸氢二钠(磷酸氢二钠)化学试剂
氯化钠
透明塑料透光率和雾度的测定
塑料试样状态调节和试验的标准环境(idtISO291:1997)纺织品
色牢度试验耐摩擦色牢度(MODISO105-X12:2001)纺织晶
织物拉伸性能
第2部分:断裂强力的测定抓样法标准照明体及几何条件
物体色的测量方法
聚氯乙烯树脂
残留氯乙烯单体含量的测定
气相色谱法
塑料滚动磨损试验方法
汽车通用锂基润滑脂
涤纶缝纫线
分析实验室用水规格和试验方法凹版装潢印刷品
纺织品色牢度试验
金棉和粘纤标准贴衬织物规格
均匀色空间和色差公式
塑料镜面光泽试验方法
汽车内饰材料的燃烧特性
软质复合塑料材料剥离试验方法聚氯乙烯人造革
QB/T4043—2010
汽油机油
GB11121-2006
GB/T12027—2004
塑料薄膜和薄片加热尺寸变化率试验方法(idtISO11501:1995)GB12981-2003机动车辆制动液
GB/T155962009
塑料在玻璃下日光、自然气候或实验室光源暴露后颜色和性能变化的测定5塑料实验室光源暴露试验方法第1部分:总则(idtISO4892-1:1999)GB/T16422.1-2006
GB/T16422.2—1999
GB/T16578.1—2008
GB/T17339-1998
塑料实验室光源暴露试验方法第2部分:氙弧灯(idtISO4892-2:1994)塑料薄膜和薄片耐撕裂性能的测定第1部分:裤形撕裂法汽车安全玻璃耐化学浸蚀性和耐温度变化性试验方法GB17930-2006车用汽油
GB/T186702002
GB/T19147—2003
GB/T19941-2005
GB/T19942-2005
GB/T20027-2005
FZ/T600031991
HG/T2-1621965
QC/T151992
化妆品分类
车用柴油
检甲醛含量的测定
皮革和毛皮化学试验
皮革和毛皮化学试验禁用偶氮染料的测定橡胶或塑料涂覆织物
破裂强度的测定(idtISO3303:1990)非织造布单位面积质量的测定
塑料低温冲击压缩试验方法
汽车塑料制品通用试验方法(2005年确认版)QB/T1514-1992
QB/T2714-2005
QB/T27252005
QB/T2728-2005
SJ/T11363-2006
SJ/T11365-2006
3术语和定义
家用缝纫机机针
皮革物理和机械试验耐折牢度的测定皮革气味的测定
皮革物理和机械试验雾化性能的测定电子信息产品中有毒有害物质的限量要求电子信息产品中有毒有害物质的检测方法下列术语和定义适用于本标准。3.1
定负荷伸长率stretch
在规定的试验条件下,在恒定的时间内对试样的纵(或横)向施加恒定的负荷后,以百分率的形式记录和表示由此导致产品发生的伸长变形。3.2
残留变形率set
对于定负荷伸长率测试后的试样,卸除负荷于室温状态下存放一定时间任其回缩后,以百分率的形式记录和表示产品伸长变形后无法恢复的残留变形。3.3
接缝强度seamstrength
在规定的试验条件下,对试样施加垂直于缝迹的纵向拉力,直至被缝合的人造革断裂(缝纫线断裂或人造革中缝纫线滑脱而使接缝裂开也可判定为测试的终点),记录其最大负荷值即接缝强度,单位以牛顿(N)表示。
接缝抗疲劳强度seamfatigueresistance在规定的试验条件下,把缝接好的试样放入拉力疲劳试验机,以固定的运转频率对试样反复施加拉力一松弛作用,经过一定的运行周期后,保持试样在试验机内,在静止状态下保持原有负荷的情况测量2
接缝针脚孔的尺寸,该测量结果即接缝抗疲劳强度,单位以毫米(mm)表示。3.5
标准样品standardsample
得到顾客批准或具有与此等同效果的样品。4分类
4.1产品以布基结构、总厚度以及主要用途分类,见表1。表1产品分类
布基结构
4.2每类产品中又分为普通型和耐寒型产品。5要求
5.1规格
总厚度/mm
0.60~1.00
产品厚度、宽度、长度和单位面积质量极限偏差应符合表2规定。表2产品厚度、宽度、长度和单位面积质量极限偏差类别
厚度极限偏差/mm
宽度极限偏差/mm
每卷总长度、段数和最小段长应符合表3规定。长度极限偏差/mm
表3每卷段数和段长
每卷总长度/m
每卷段数
QB/T4043-2010
主要用途
座椅用
其他用
单位面积质量极限偏差/(g/m2)±120
最小段长
相当于整卷的总长度
每卷总长度不少于30m。
注1:还需要进一步复合加工的产品则允许每卷最多2段,最小段长不低于5m,注2:最大卷长由供需双方协商确定。5.2外观
应符合表4要求。
QB/T4043-2010
颜色差异/CIELAB色差单位
光泽/GU
产品外观要求
段长L/m
5≤<10
外观缺陷(如色斑、色花、完庭、亮线、折结露、喷霜、基
异物附若、陷、\起、
布不良、拼接等)
注:供需双方可协商确定限度样本。产品物理力学性能
应符合表5规定。
10≤/<15
15≤<20
20≤130
30≤40
产品物理力学性能
规定项H
拉伸强度/N
断裂伸长率/%
定负荷伸长率/%
残留变形率/%
撕裂强度/N
刺离强度/N
接缝强度/N
接缝抗疲劳强度/mm
破裂强度/MPa
弯曲性/mm
≥>161.7
纹理清晰,深浅一致
(G2.5)≤G≤(Go+2.5)
最多允许外观缺陷数量/个
试验方法
耐折牢度/次
抗黏着性
规定项目
表面附着牢度
抗迁移性
耐寒性
挥发减量/%
成雾性/%
耐硫化/级
阻燃性/(mm/min)
变褪色/级
耐光性
耐光性试验后试样的机械强
耐揉搓性
耐热老化性
耐磨耗/级
表面颜色牢度/级
加热尺寸变化率/%
浸水尺寸变化率/%
耐化学介质性
气味/级
干摩擦
湿摩擦
汗液摩擦
残留氯乙烯单体
禁用偶氮染料
游离水解的甲醛
生态性
/(mg/kg)
镉(Cd)
铅(Pb)
六价铬(CrVI)
汞(Hg)
多溴联苯(PBB)
多溴二苯醚(PBDE)
表5(续)
表面无异常
表面无异常
表面无异常
表面无异常
表面无破裂
≤100
表面无破裂
表面无异常
≤100
≤1000
注:物理力学性能指标为“协商”的条款,供需双方可协商确定物理力学性指标。D
QB/T4043-2010
试验方法
QB/T4043-2010bzxZ.net
试验方法
试样的裁取
试样原
按GB/T8948一2008中5.1的规定进行试样的裁取。同一项试验需要多组试样进行试验时,则上应该沿横向均匀裁取。试样的裁取尺寸、数量及编号见表6。6试样裁取尺寸、数量及编号
试样编号
数量/片
试样尺寸(长×宽)/(mm×mm)试验项目名称
100×100
单位面积质量
200×30
200×30
拉伸强度/断裂伸长率
250×50
250×50
定负荷伸长率/残留变形率
150×30
150×30
撕裂强度
150×30
150×30
剥离强度
180×100
180×100
接缝强度(缝制后尺寸)
180×100
180×100
接缝抗疲劳强度(缝制后尺寸)1
100×100
破裂强度
200×25
200×25
弯曲性
70×45
70×45
耐折牢度
60×60
抗黏着性
150×150
表面附着牢度
30×30
抗迁移性
60×20
60×20
耐寒性
100×100
挥发减量
成雾性
90×60
耐硫化
356×100
356×100
阻燃性
70×50
主(变褪色)(复合品)
耐光性
耐光性试验后试样的机械强度
耐揉搓性
耐热老化性
耐磨耗
试验项目名称
表面颜色牢度
加热尺寸变化率
浸水尺寸变化率
耐化学介质性
试样状态调节和试验的标准环境纵
表6(续)
试样尺寸(长×宽)/(mmXmm)120×30
120×30
60×100
60×100
$110(中间孔7)
250×60
120×120
120×120
250×60
125×100
QB/T4043—2010
数量/片
试样编号
按GB/2918一1998规定,在23/50标准环境与一般偏差范围进行试样状态调节,时间不少于4h,并在此条件下进行试验。
6.3规格
6.3.1厚度
按GB/T8948-2008中5.4.1的规定进行。6.3.2宽度
按GB/T8948一2008中5.3的规定进行。结果取最小值,精确至1mm。6.3.3长度
按GB/T8948一2008中5.5的规定进行。结果精确至1cm6.3.4单位面积质量
按照FZ/T60003一1991的规定进行。采用表6中1\试样。6.4外观
6.4.1花纹
6.4.1.1照明条件
a)采用乳白色灯管为照明光源。b)保证有效检查平面上的照度至少为1000lx。c)整个检查过程应采用同一种光源。6.4.1.2试验步骤
试样距离试验者眼晴40cm,对比标准样品进行目测。6.4.2颜色差异
6.4.2.1试验仪器
应符合GB/T3979一2008中第4章至第7章的要求,选用积分球式分光光度仪。6.4.2.2标准照明体
标准照明体应符合GB/T3978一2008中第4章的规定,选用D65。6.4.2.3试样的照明和观测条件
试样的照明和观测条件应符合GB/T3978一1994中第5章的规定,选用漫射/垂直(符号为d/0)。6.4.2.4测量和记录
QB/T40432010
采用CIE1976(Lab)色空间。按GB/T7921一2008的规定分别对标准样品及试样的颜色进行测量和记录。
条件选用不包括镜反射成分的测量方式。对同一试样试验3点或3点以上(测量点相互间的距离不小于30cm),记录单次测量的L、α、b值并计算其多次试验的算术平均值。6.4.2.5色差的计算
按GB/T7921一2008中.8.2的规定计算试样相对标准样品的AL,Aa,Ab值。按GB/T7921一2008中8.2的规定计算试样相对标准样品的色差AE值。色差单位为CIELAB色差单位。6.4.3光泽
6.4.3.1测量仪器
应符合GB/T8807-1988几何条件的镜面光泽仪。6.4.3.2试样形状和尺寸
选用60°角试验的方法。
分布于产品的横向均匀选取5个试验点。被测试点的儿何尺寸应满足仪器测量窗口的尺寸要求。6.4.3.3试验步骤
按GB/T8807一1988的规定对仪器进行校准:使用校准后的仪器对标准样品进行测量并记录5个点的测量值;使用校准后的仪器对试样进行测量并记录5个点的测量值。6.4.3.4试验结果
计算试样5个点测量值的平均值Go:计算标准样品5个点测量值的平均值Goo:对测量结果进行判定。
6.4.4外观缺陷
在6.4.1.1规定的照明条件下,距检查平面40cm处进行目测和相应的量具测量、外观缺陷的数量以其集中散布在长度方向上的长度来计算(如集中散布在长度方向200mm以内的定义为一点,大于200mm但小于等于400mm定义为两点,依此类推)。6.5拉伸强度和断裂伸长率
6.5.1试验仪器
应符合GB/T1040.1-2006中5.1.2~5.1.5的规定。6.5.2试样要求
选用GB/T1040.3一2006中的2型试样(如图1所示),试样(2*试样)尺寸为:总长度L(平行于试验方向),200mm:标距长度Lo(等于夹具间的初始距离L),100mm;宽度b(垂直于试验方向),30mm。
试验方向
图12型试样
6.5.3试验步骤
按GB/T1040.1一2006中第9章的规定进行。试验速度(200±20)mm/min。6.5.4试验结果
记录拉伸至断裂时的最大负荷,结果取5个试样测试的算术平均值。QB/T4043-2010
记录拉伸至断裂时上下夹具的最大距离L,取5个试样测试结果的算术平均值,按公式(1)计算出试样的断裂伸长率:
式中:
5-Lx100
断裂伸长率(%):
L—拉伸至断裂时上下夹具的最大距离,单位为毫米(mm):Lo—标距长度,单位为毫米(mm)。拉伸强度的记录与计算结果精确至小数点后面1位。断裂伸长率的记录与计算结果精确至个位数。6.6定负荷伸长率和残留变形率
6.6.1试验仪器
满足图2要求的试验仪器。
6.6.2试样要求
选用GB/T1040.3一2006中的2型试样(如图1所示),试样(3\试样)尺寸为:总长度L,(平行于试验方向),250mm;夹具间的初始距离L,150mm:标距长度Lo,100mm:宽度b(垂直于试验方向),50mm。
6.6.3试验步骤
将试样-端夹持在试验仪器的上夹具中,另一-端夹持在试验仪器的下夹具中,并在下面静止垂挂码(装置如图2所示,码和下夹具的总质量为78.8N,夹具的夹持宽度要超过试样的宽度)。保持该状态10min后,在保持有负荷状态的情况下测量并记录标距长度,然后把试验片上的夹具和负荷卸掉,在水平面上静置10min,再次测量并记录其标距长度。标距长度
试验方向
图2定负荷伸长率试验设备
6.6.4试验结果
试样从纵横方向各取3片进行试验。试验结果的平均值依照公式(2)和公式(3)计算:9
小提示:此标准内容仅展示完整标准里的部分截取内容,若需要完整标准请到上方自行免费下载完整标准文档。

标准图片预览:





- 其它标准
- 热门标准
- 轻工行业标准(QB)
- QB/T2485-2000 香皂
- QB/T5396-2019 水晶自动研磨机
- QB/T1558.3-2017 台虎钳多用台虎钳
- QB/T2686-2005 马铃薯片
- QB/T1975—2004 护发素
- QB/T2894-2007 丙烯腈-丁二烯-苯乙烯(ABS)色母料
- QB/T2896-2007 纸和纸板湿拉毛和湿排 斥的测定
- QB/T5287一2018 口腔清洁护理用品牙膏用美洲大蠊提取物
- QB/T5201-2017 冰衬疫苗保存箱
- QB/T2961-2017 美工刀
- QB/T4428-2012 电动自行车用锂离子电池产品规格尺寸
- QB/T5281-2018 数显花洒
- QB/T5033-2017 藤椅
- QB/T4328-2012 电子鼓用音箱通用技术条件
- QB/T2601-2013 体育场馆公共座椅
- 行业新闻
请牢记:“bzxz.net”即是“标准下载”四个汉字汉语拼音首字母与国际顶级域名“.net”的组合。 ©2009 标准下载网 www.bzxz.net 本站邮件:bzxznet@163.com
网站备案号:湘ICP备2023016450号-1
网站备案号:湘ICP备2023016450号-1