- 您的位置:
- 标准下载网 >>
- 标准分类 >>
- 国家标准(GB) >>
- GB/T 15844.2-1995 移动通信调频无线电话机环境要求和试验方法
标准号:
GB/T 15844.2-1995
标准名称:
移动通信调频无线电话机环境要求和试验方法
标准类别:
国家标准(GB)
标准状态:
现行-
发布日期:
1995-01-02 -
实施日期:
1996-06-01 出版语种:
简体中文下载格式:
.rar.pdf下载大小:
622.87 KB
点击下载
标准简介:
标准下载解压密码:www.bzxz.net
本标准规定了移动通信调频无线电话机对气候和机械环境适应性的要求和试验方法。本标准适用于移动通信调频无线电话机及其附属设备。 GB/T 15844.2-1995 移动通信调频无线电话机环境要求和试验方法 GB/T15844.2-1995
部分标准内容:
中华人民共和国国家标准
移动通信调频无线电话机
环境要求和试验方法
Environmental requirements and test methodsfor radio transceiver employing F3E emissionused in the mobile services
1、 主题内容与适用范围
GB/T 15844.2-- 1995
本标准规定了移动通信调频无线电话机对气候和机械环境适应性的要求和试验方法。本标准适用于移动通信调频无线电话机及其附属设备。2引用标准
GB2423.16电工电子产品基本环境试验规程试验J:长霉试验方法GB2423.17日
电工电子产品基本环境试验规程试验Ka:盐雾试验方法GB2423.18电工电子产品基本环境试验规程试验Kb:交变盐雾试验方法(氯化钠溶液)GB2424.9电工电子产品基本环境试验规程长霉试验导则GB2424.10
电工电子产品基本环境试验规程大气腐蚀加速试验的通用导则GB12192移动通信调频无线电话发射机测量方法GB12193移动通信调频无线电话接收机测量方法GB/T15844.1移动通信调频无线电话机通用技术条件3—一般要求
3.1试验条件
除非本标准或产品标准另有规定,应当按下述条件对试验样品进行检测和试验。3.1.1标准大气条件
标准大气条件按GB12192中的3.3条或GB12193中的3.3条。3.1.2试验条件容差
温度容差:试验样品除必要的支承点外,应完全被空气包围。试验区测量系统的温度和包围试a.
验样品空气各处的温度容差:高温为士2℃,低温为士3℃。b.
气压容差:士1kPa(气压值等于或大于55kPa)。湿度容差:土5%。
振动(正弦)振幅容差:土15%。振动频率容差:±2%(频率大于50Hz),士1Hz(频率从5Hz~50Hz)。加速度容差:士10%。
试验设备和仪器的精度
国家技术监督局1995-12-13批准1996-06-01实施
GB/T15844.2—1995
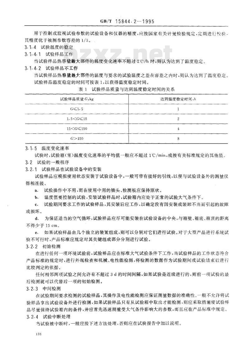
用于控制或监视试验参数的试验设备和仪器的精度,应按国家有关计量检验规定,定期进行校验,共精度优于被测参数容差的1/3。3.1.4试验温度的稳定
3.1.4.1试验样品工作
当试验样品热容量最大部件的温度变化速率不超过2C/h时,则认为达到了温度稳定。3.1.4.2试验样品不工作
当试验样品热容量大部件的温度与要求的试验温度之差在容差之内时,则认为达到了温度稳定。试验样品温度稳定的时间可按表1,以获得温度稳定时间。表1试验样品质量与达到温度稳定时间的关系试验样品质量G,kg
1. 5<≤G≤15
153.1.5温度变化速率
达到温度稳定时间,h
试验时,试验箱(室)温度变化速率的平均值一般应不超过1℃/min,或按有关标准规定的其他值。3.2试验的一般程序
3.2.1试验样品在试验设备中的安装试验样品应模拟使用状态安装于试验设备中,一般可带有接好的引线,以便与试验设备外的测量仪器相连接。
a.试验操作中不用,而在使用中用的插头、检测板应保持原状。b.
温度值要控制的试验,安装试验样品时,试验箱内应处于正常的试验大气条件下。试验期间要求工作的试验样品,其安装后应工作,以确定没有因安装或装卸不当而引起的故障c.
或损坏。
d.为保证适当的空气循环,试验样品应尽可能安装在试验设备的中央,与箱壁、箱底、箱顶的距离不得少于15cm。
如果试验样品由几个独立的装置组成,则可以分别对它们进行试验。对于大型产品进行系统试e.
验不可行时,产品标准应规定对其关键组成部分分别进行试验。3.2.2初始检测
在进行任何一项环境试验前,试验样品应在标准大气试验条件下工作,当试验样品的工作状态符合产品标准的规定时,进行外观检查和机械、电性能检测,将检测的数据作为试验期间或试验结束后进行比较判定的依据。
任何相邻两项试验之间允许有不超过3d的时间间隔,如果试验是连续进行的,则前一项试验的最后捡测就可以代替后一项的初始检测。3.2.3中间检测
在试验期间要求检测的试验样品,其操作及电性能检测应保证测量数据的准确性。一·般不允许将试验样品拿出试验设备外进行检测,如果试验样品只有从试验箱中取出才能检测,则应采取措施使试验样品尽量保持试验箱内的条件,并应首先迅速测量受大气条件影响大的参数,而且应在产品标准中规定。3.2.4试验中断处理
当试验被中断时,一般应按下述方法处理,否则应在试验报告中加以说明。188
3.2.4.1容差范围内的中断
GB/T 15844.21995
这是指中断期间试验条件没有超出其容差范围的中断,这种情况,中断时间应作为总试验时间的部分。
3.2.4.2容差范围外的中断
欠试验条件中断,试验条件超出了容差范围,并低丁试验要求,则可以从容差被超用的点恢复a.
试验,不过应重新达到预先规定的试验条件(除非另有规定)直到完成预定的试验时间。b.过试验条件中断,试验条件超出了容差范围,并高于试验要求,则停止此项试验,用新的试验样品重做,如果试验条件超过并未影响试验样品性能,或者此试验样品可被修复,则可以恢复并继续试验,如果试验中出现试验样品失效,则认为此项试验结果无效。3.2.5最后检测
试验样品在每次环境试验后,在标准人气试验条件下,经过规定的恢复时间,对试验样品进行外观检查和机械、电性能检测,检测结果与初始检测数据进行比较,最终获得试验结果。3.2.6检测项目
a:试验样品在进行环境试验时,初始、中间、最后检测和外观结构T艺检查按GB/T15841.1的5.5.1和5.5.3~5.5.5条的规定。b。试验样品在进行低温、高温、恒定湿热试验的中间检测时,基本电性能允许下降的限度按GB/T15844.1的5.5.2条的规定。3.3试验顺序与试验组别
3.3.1试验顺序
除非另有特殊要求,试验样品进行环境试验时,-般按表2规定的顺序进行。表2
试验顺序
3.3.2环境试验的组别
环境试验项目分两个组别:
试验项目
低温试验
高温试验
温度冲击试验
冲击试验
碰撞试验
自由跌落试验
振动(正弦)试验
低气压试验
恒定湿热试验
长霉试验
盐筹试验
砂尘试验
浸水试验
淋雨试验
第1组是必须试验项目,包括低温试验、高温试验,冲击试验、振动(正弦)试验、恒定湿热试验五项第Ⅱ组是根据设备的具体要求,由产品标准规定选择做的试验项目,包括温度冲卡试验、碰撞试验、189
GB/T15844.2—-1995
白由跌落试验、低气压试验、长霉试验、盐雾试验、砂尘试验、浸水试验、淋雨试验。长霉试验,盐雾试验、砂尘试验一般只在产品定型时选择进行,否则,应在产品标准中规定。如制造广具备绝缘材料或涂料的防霉试验合格报告,可免做长霉试验。4试验条件的严酷等级
4.1低温、高温、湿热以及冲击、碰撞、自由跌落、振动(正弦)试验条件的严酷等级。试验条件的严酷等级见表3。
试验条件的严酷等级要求
试验项目
贮存温度,C
贮存持续时间。,h
试验”
试验2
试验”
自由跌落
恢复时间,h
工作温度、C
试验持续时间12,h
恢复时间,h
存温度,C
贮存持续时间14h
工作温度,C
试验持续时间ts,h
恢复时间,h
工作温度,C
相对湿度,%
试验持续时间,h
恢复时间.h
冲击脉冲持续时间
加速度,m/s
总冲击次数
碰撞脉冲持续时间
每分钟碰撞次数
加速度,m/s2
总碰撞次数
跌落高度,mm
手持台
便携台
车载台
40,50
-10,25
250,100
船载台
固定台
基地台
10,- 35, : 40
(正弦)
频率、
试验项目
位移幅值(单振幅)
或加速度
振动方向
GB/T 15844.2
2—1995
续表3
试验条件的严酷等级要求
手持台
10~30 Hz,
3055 Hz,
使携台
车载台
要求a:
5~~10~5 Hz.3 75 mm;
10~~60~10 Hz,14.7 m/s*:
60~~150~60 Hz,4.9m/s1
要求b:
10~30 Hz,0. 75 mm
30~~55 Hz,0. 25 mm
船载台
~5 Hz
12.5 ~-25
- 12. 5 Hz.
25 Hz
三个方向或正常工作方向
固定台
基地台
10~-30 H2
30 ~-55 Hz
注:1)低温试验时,试验样品的工作温度应选用-25C:使用于良好环境的试验样品选用:10℃;使用于恶劣环境试验样品选用40C档。低温贮存温度一般应低于低温工作温度。2)高温工作温度可根据试验样品使用情况选择规定的温度:高温贮存温度应高于高温工作温度;如果产品需高温贮存,应在产品标准中加以说明。3)碰撞试验:车载台,当试验样品质量小于100kg时,采用250m/s,6ms,当试验样品质量在100kg~500kg时,采用100m/s,16ms;船载台的加速度,在高速船上采用100m/s2,大型船舶采用50m/s。4)此表所指的持续时间,是试验样品达到温度稳定时间与持续保持时间之和。4.2温度冲击试验条件的严酷等级试验样品在低温贮存温度、高温贮存温度或高温工作温度各放置时间2h,中间转换时间不超过5min(对于大而重的试验样品,中间转换时间经供需双方协商确定)。4.3低气压试验条件的严酷等级
在气压为55kPa,温度在15~35C的试验条件下保持时间为1h。4.4长霉试验条件的严酷等级
在温度为28~30℃、相对湿度大于90%,喷有混合孢子悬浮液的霉菌箱中放置28d。4.5盐雾试验条件的严酷等级
船载台试验样品在试验箱内用人造海水喷射1h,然后贮存于40士2C,相对湿度为(93±)%的湿热箱中7d,循环四次。
使携台、车载台、固定台、基地台试验样品在不工作的情况下,在温度为35土2C,浓度为5%的氯化钠溶液盐雾中放置48h。
手持台式试验样品不作要求。
4.6砂尘试验条件的严酷等级
在温度为35士2C,相对湿度不超过60%,空气流速为25~50km/h,颗粒最大直径尺寸小于1000um,浓度为1.4tg/m2的条件下放置1h。4.7浸水试验条件的严酷等级
在水温不超过35℃,试验样品的温度应不低于水温,也不应比水温高10℃C以上,将试验样品浸入水中,试验样品的最上部低于水面0.15m,试验时间30min,或按产品标准的规定。4.8淋雨试验条件的严酷等级
用大约耗水量为450L/h的喷射嘴八个,分成两组,分别朝试验样品的四个角或四个面用室温清水191
GB/T15844.2--1995
喷射,距离为500~750mm。试验样品以12~20r/min的速度连续旋转,喷射时间:船载台为60min,车载台、固定台、基地台、便携台为10 min,手持台为2min。5试验方法
对试验设备的要求见附录A(补充件)。5.1低温试验方法
5.1.1低温贮存试验的温度一时间变化曲线低温贮存试验的温度一-时间变化曲线见图1a。Q.c
正诺温度
低温忙存温度
r-表示对试验样品进行检测;t-表示对试验样品低温贮存持续时间;1一表示试验样品恢复时间
5.1.1.1初始检测
试验样品在标准大气试验条件下使之达到温度稳定(稳定时间见表1,下同)后,进行外观检查和机械、电性能的初始检测。
5.1.1.2条件试验
试验样品按正常的工作状态与3.2.1条的规定放入低温试验箱。试验样品不通电,启动低温箱使箱内温度逐渐降低到规定的贮存温度,并保持到规定的低温贮存持续时间to。5.1.1.3试验样品的恢复与最后检测切断低温箱电源,试验样品继续留在箱内,温度逐渐恢复到标准大气试验条件下,直至试验样品达到温度恢复时间后,对试验样品进行外观检查和机械、电性能的最后检测。b.当试验样品留在箱内不能尽快恢复时,可从低温箱中取出,放置在标准大气试验条件下,直至试验样品达到温度恢复时间t1。为了防止造成积水,允许对试验样品进行吹风。5.1.1.4试验的判决
根据最后检测的结果,判定试验样品是否满足产品标准中规定的外观和机械、电性能的要求。5.1.2低温二作试验的温度一-时间变化曲线见图1b。192
正常温度
低温工作试验温度
GB/T15844.2--1995
-表示对试验样品进行检测;?一表示对试验样品低温工作试验温度持续时间;t:-表示试验样品恢复时间
5.1.2.1初始检测
试验样品在标准大气试验条件下使之达到温度稳定后,进行外观检查和机械、电性能的初始检测5.1.2.2条件试验与中间检测
试验样品按正常的工作状态与3.2.1条的规定放入低温试验箱。试验样品不通电,启动低温箱使箱内温度逐渐降低到规定的低温工作试验温度,并保持到低温工作试验温度持续时间2后,立即对试验样品进行中间检测,检验完毕切断试验样品的电源。5.1.2.3试验样品的恢复与最后检测a切断低温箱电源,试验样品继续留在箱内,温度逐渐恢复到标准大气试验条件下,直到试验样品达到温度恢复时间t:后,对试验样品进行外观检查和机械、电性能的最后检测。当试验样品留在箱内不能尽快恢复时,可从低温箱中取出,放置在标准大气试验条件下,直至b.
试验样品达到温度恢复时间t3。为了防止造成积水,允许对试验样品进行吹风。5.1.2.4试验的判决
根据中间和最后检测的结果,判定试验样品是否满足产品标准中规定的外观和机械、电性能的要求。
5.2高温试验方法
5.2.1试验的温度一时间变化曲线高温试验的温度一时间变化曲线见图2。193
高温购存温度
高温工作试验温度!
正温度
GB/T15844.2-1995
I--表示对试验样品进行检测;4表示试验样品高温贮存持续时间;ts-—-表示试验样品高温工作试验持续时间;t6-表示试验样品恢复时间;虚线表示需高温贮存试验的曲线部分5.2.2初始检测
试验样品在标准大气试验条件下使之达到温度稳定后,进行外观检查和机械、电性能初始检测,5.2.3条件试验与中间检测
5.2.3.1试验样品按正常的工作状态与3.2.1条的规定放入高温试验箱,试验样品不通电,启动高温箱使箱内温度逐渐升高到规定的贮存温度,并保持到规定的高温贮存持续时间t4。5.2.3.2调节高温箱,使箱内温度逐渐降到高温工作试验温度,并在温度稳定后,通电工作,直到规定的高温工作试验持续时间t5,通电完毕,立即对试验样品进行中间检测,检测完毕切断试验样品的电源。5.2.3.3当条件试验不需高温贮存时,试验样品按正常的工作状态与3.2.1条的规定放入高温试验箱,试验样品不通电。
调节高温箱,使箱内温度逐渐升到高温工作试验温度后,按5.2.3.2条的规定进行中间检测5.2.4验样品恢复与最后检测
5.2.4.1切断高温箱电源,试验样品继续留在箱内,温度逐渐恢复到标准大气试验条件下,直至试验样品达到温度恢复时间。对试验样品进行外观检查和机械、电性能的最后检测,5.2.4.2当试验样品留在箱内不能尽快恢复时,可从高温箱中取出,放置在标准大气试验条件下,直至试验样品达到温度恢复时间ts。5.2.5试验的判决
由中间和最后检测的结果,判定试验样品是否满足产品标准中规定的外观和机械、电性能的要求。5.3温度冲击试验方法
5.3.1试验的温度一时间变化曲线温度冲击试验的温度一时间变化曲线见图3。194
高温点存温度
成腐温1.作温度
正常温度
低温贮存温度
5.3.2初始检测
GB/T 15844.2—1995
-表示对试验样品进行检测:
t表示对试验样品在高溢、低温贮存温度的持续时间(2h);tg表示对试验样品达到温度恢复时间(2 h)t.h
试验样品在标准大气试验条件下使之达到温度稳定后,进行外观检查和机械、电性能检测。5.3.3条件试验
5.3.3.1将低温试验箱调到规定的贮存温度,高温试验箱调到规定的高温T.作温度或高温贮存温度。5.3.3.2将试验样品放入低温箱内,在规定的贮存温度下持续2h,在5min内将试验样品移到高温箱内,在规定的贮存温度下保持2h,按这样循环三次。5.3.4试验样品恢复与最后检测
试验样品在标准大气试验条件下放置,直至达到温度恢复2h后,进行最后检测。5.3.5试验的判决
根据最后检测的结果,判定试验样品是否满足产品标准规定的外观和机械、电性能要求。5.4冲击试验方法
5.4.1初始检测
试验样品在标准大气试验条件下,进行外观检查和机械、电性能的初始检测。5.4.2试验样品安装
5.4.2.1试验样品按3.2.1条与下述的规定进行安装。5.4.2.2试验样品应直接或借助安装夹具固定在冲击台上,与试验样品连接的电缆、导线等物应与实际安装时相类似,这些连接物不应妨碍试验样品的自由弹跳。5.4.2.3试验样品及连接物的安装应使冲击台面上的负荷均匀分布,避免台面应力集中或重心偏移。5.4.2.4试验样品在实际使用时带有减震器,一般应连同减震器--起进行试验;如果不可能采用原有的减震装置来进行冲击试验时,例如试验样品和其他设备一起装在一个共同的系统中,在这种情况下。可允许单个试验样品带有专用的减震器按原规定的严酷等级作试验。5.4.2.5如果重力影响重要,则试验样品的安装应使其所受重力作用的方向与它使用时所受重力作用195
方向相同,否则试验样品可任意安装。GB/T 15844.2-1995
5.4.2.6手持台设备的机内一般应装上所配套的电池。5.4.3条件试验
试验样品按规定的严酷等级,在三个互相垂直轴线的每一一个方向上施加次连续的冲市,即总兴18次(面板方向可除外),以使大部分缺陷能够暴露。若重力有影响又暂无这种试验设备时,则试验样品按正常工作状态固定在试验设备上,只进行个方尚的试验。
试验样品进行条件试验时,是否要通电工作,由产品标推规定。5.4.4最后检测
将试验样品从冲击台上拆下,进行外观检查和机械、电性能的最后检测。5.4.5试验的判决
根据最后检测的结果,判定试验样品是否满足产品标准规定的外观和机械、电性能要求。5.5碰撞试验方法
5.5.1初始检测
试验样品在标准大气试验条件下,进行外观检查和机械、电性能的初始检测。5.5.2试验样品安装
按5.1.2条的规定。
5.5.3条件试验
试验样品按规定的严酷等级,在二个互相垂直的轴线方向上分别进行,垂自力询碰撞的次数为40次,水平及侧面各为300次,共1000次。精重力有影响又暂无这种试验设备时,则试验样品按正常工作的状态固定在试验设备上,!进行·个方问的试验。
试验样品进行条件试验时,是否要通电工作,由产品标准规定。5.5.4最后检测
碰撞结束后,试验样品从碰撞台上拆下,进行外观检查和机械、电性能的最后检测。5.5.5试验的判决
根据最后检测的试验结果,判定试验样品是否满足产品标规定的外观和机械、电性能要求。5.6自由跌落试验方法
5.6.1初始检测
试验样品在标准大气试验条件下,进行外观检查和机械、电性能的初始检测。5.6.2条件试验
试验样品装上所配套的电池和天线,允许套上机套,不工作、不包装。与试验样品联用的外接话简/扬声器,应分别进行试验。
试验时,吊起试验样品,使其一面平行于地面自由跌落到20mm厚的硬木板上,硬木板应放在水泥地上,按试验样品的最低高度点至硬木板顶面之间的距离计算,跌落高度为0.5m,试验样品除面板和装有天线的一面外共跌落5次,其他面、棱、角朝下均可,但每次跌落方位不同,尽量选择试验样品在使用时易发生损坏的方位跌落。
5.6.3最后检测
跌落试验结束后,对试验样品进行外观检查和机械、电性能的最后检测。5.6.4试验的判决
根据最后检测的结果,判定试验样品是否满足产品标准规定的外观和机械、电性能要求。5.7振动(正弦)试验方法
5.7.1初始检测
GB/T15844.2--1995
试验样品在标准大气试验条件下,进行外观检查和机械、电性能检测。5.7.2试验样品安装
5.7.2.1试验样品按3.2.1杀马下述规定进行安装。5.7.2.2无论有无减震器,试验样品应直接或借助安装夹具固定在振动台上,与试验样品连接的电缆导线等连接物应与实际安装时相类似,这些连接物不应妨得试验样品自由弹跳。5.7.2.3对带减震器使用的试验样品通常应连同减震器一起进行试验,当带减震器使用的试验样品需要除去减震器进行试验时,产品标准必须规定特殊的安装方法和试验的严酷等级5.7.3条件试验
5.7.3.1扫频方法:在规定的频率范围内,按正程和回程方向各扫描一次。扫描应该是连续的对数式频率扫描,而且扫描的速率大约为1oct/min。也可以用近似的线性于1描,只要实际扫描在任何时候都不超过15.7.3.4在扫频试验的最后2min,可接通电源进行近距离通话,观察并记录是否存在不稳定现象。凡机内装有电池,通话时采用机内电池。5.7.3.5重力有影响又暂无这种试验设备时,则试验样品按正常工作的状态固定在试验设备.1,只进行··个方向的试验,扫频耐振试验的时间按产品标准规定。5.7.4最后检测
试验结束后,试验样品从振动台上拆下,进行外观检查和机械、电性能的最后检测。5.7.5试验的判决
根据最后检测的结果,判定试验样品是否满足产品标准的外观和机械、电性能要求。5.8低气压试验方法
5.8.1试验的气压时间变化曲线
低气压试验的气压一时间变化曲线见图4。5.8.2初始检测
试验样品在标准大气试验条件下使之达到温度稳定后,进行外观检查和机械电性能初始检测。5.8.3条件试验与中间检测
试验样品按正常的工作状态与3.2.1条的规定放入低气压试验箱内,调节低气压试验箱,以不大于10kPa/min的速率降低箱内气压到55士1kPa,持续时间为1h,然后试验样品在箱内加电进行中间检测,检测完毕切断试验样品电源试验箱内气压以不大于10kPa/min的速率回到正常的试验大气条件,对试验样品进行最后检测。5.8.4试验的判决
根据中间检测和最后检测的结果,判定试验样品是否满足产品标准规定的外观和机械、电性能的要求。
正常大汽压力
5.9恒定湿热试验方法
5.9.1初始检测
GB/T 15844.2—1995
一表示对试验样品进行检测
tg表示试验样品低气压持续时间t.h
试验样品在标准大气试验条件下使之达到温度稳定后,进行外观检查和机械、电性能初始检测。5.9.2条件试验
5.9.2.1试验样品按正常的工作状态与3.2.1条的规定放入试验箱内。5.9.2.2试验样品不通电,启动湿热箱电源使箱内温度升到40℃,然后,再加湿并搅拌箱内的空气,当温度达到要求,相对湿度在(93=3)%时,保持规定的试验持续时间,在箱内立即对试验样品通电进行中间检测,检测完毕后切断试验样品的电源。5.9.3最后检测下载标准就来标准下载网
切断湿热箱电源,试验样品从试验箱中取出,在标准大气试验条件下恢复规定的时间,进行外观检查和机械、电性能的最后检测。5.9.4试验的判决
根据中间和最后检测的结果,判定试验样品是否满足产品标准规定的外观和机械、电性能要求。5.10长霉试验方法
5.10.1初始检测
试验样品在标准大气试验条件下使之达到温度稳定后,进行外观检查和机械、电性能的初始检测。5.10.2条件试验
试验样品放到霉菌箱中试验28d,此时霉菌箱应满足下列条件:温
度:28~30℃:
相对湿度:大于90%。
试验样品喷上混合孢子悬浮液。试验方法按GB2423.16及GB2424.9进行。5.10.3最后检测
试验结束后,试验样品从试验箱内取出,立即进行外观检查,然后按产品标推规定的条件恢复后,进行机械、电性能检测。
5.10.4试验的判决
小提示:此标准内容仅展示完整标准里的部分截取内容,若需要完整标准请到上方自行免费下载完整标准文档。
移动通信调频无线电话机
环境要求和试验方法
Environmental requirements and test methodsfor radio transceiver employing F3E emissionused in the mobile services
1、 主题内容与适用范围
GB/T 15844.2-- 1995
本标准规定了移动通信调频无线电话机对气候和机械环境适应性的要求和试验方法。本标准适用于移动通信调频无线电话机及其附属设备。2引用标准
GB2423.16电工电子产品基本环境试验规程试验J:长霉试验方法GB2423.17日
电工电子产品基本环境试验规程试验Ka:盐雾试验方法GB2423.18电工电子产品基本环境试验规程试验Kb:交变盐雾试验方法(氯化钠溶液)GB2424.9电工电子产品基本环境试验规程长霉试验导则GB2424.10
电工电子产品基本环境试验规程大气腐蚀加速试验的通用导则GB12192移动通信调频无线电话发射机测量方法GB12193移动通信调频无线电话接收机测量方法GB/T15844.1移动通信调频无线电话机通用技术条件3—一般要求
3.1试验条件
除非本标准或产品标准另有规定,应当按下述条件对试验样品进行检测和试验。3.1.1标准大气条件
标准大气条件按GB12192中的3.3条或GB12193中的3.3条。3.1.2试验条件容差
温度容差:试验样品除必要的支承点外,应完全被空气包围。试验区测量系统的温度和包围试a.
验样品空气各处的温度容差:高温为士2℃,低温为士3℃。b.
气压容差:士1kPa(气压值等于或大于55kPa)。湿度容差:土5%。
振动(正弦)振幅容差:土15%。振动频率容差:±2%(频率大于50Hz),士1Hz(频率从5Hz~50Hz)。加速度容差:士10%。
试验设备和仪器的精度
国家技术监督局1995-12-13批准1996-06-01实施
GB/T15844.2—1995
用于控制或监视试验参数的试验设备和仪器的精度,应按国家有关计量检验规定,定期进行校验,共精度优于被测参数容差的1/3。3.1.4试验温度的稳定
3.1.4.1试验样品工作
当试验样品热容量最大部件的温度变化速率不超过2C/h时,则认为达到了温度稳定。3.1.4.2试验样品不工作
当试验样品热容量大部件的温度与要求的试验温度之差在容差之内时,则认为达到了温度稳定。试验样品温度稳定的时间可按表1,以获得温度稳定时间。表1试验样品质量与达到温度稳定时间的关系试验样品质量G,kg
1. 5<≤G≤15
15
达到温度稳定时间,h
试验时,试验箱(室)温度变化速率的平均值一般应不超过1℃/min,或按有关标准规定的其他值。3.2试验的一般程序
3.2.1试验样品在试验设备中的安装试验样品应模拟使用状态安装于试验设备中,一般可带有接好的引线,以便与试验设备外的测量仪器相连接。
a.试验操作中不用,而在使用中用的插头、检测板应保持原状。b.
温度值要控制的试验,安装试验样品时,试验箱内应处于正常的试验大气条件下。试验期间要求工作的试验样品,其安装后应工作,以确定没有因安装或装卸不当而引起的故障c.
或损坏。
d.为保证适当的空气循环,试验样品应尽可能安装在试验设备的中央,与箱壁、箱底、箱顶的距离不得少于15cm。
如果试验样品由几个独立的装置组成,则可以分别对它们进行试验。对于大型产品进行系统试e.
验不可行时,产品标准应规定对其关键组成部分分别进行试验。3.2.2初始检测
在进行任何一项环境试验前,试验样品应在标准大气试验条件下工作,当试验样品的工作状态符合产品标准的规定时,进行外观检查和机械、电性能检测,将检测的数据作为试验期间或试验结束后进行比较判定的依据。
任何相邻两项试验之间允许有不超过3d的时间间隔,如果试验是连续进行的,则前一项试验的最后捡测就可以代替后一项的初始检测。3.2.3中间检测
在试验期间要求检测的试验样品,其操作及电性能检测应保证测量数据的准确性。一·般不允许将试验样品拿出试验设备外进行检测,如果试验样品只有从试验箱中取出才能检测,则应采取措施使试验样品尽量保持试验箱内的条件,并应首先迅速测量受大气条件影响大的参数,而且应在产品标准中规定。3.2.4试验中断处理
当试验被中断时,一般应按下述方法处理,否则应在试验报告中加以说明。188
3.2.4.1容差范围内的中断
GB/T 15844.21995
这是指中断期间试验条件没有超出其容差范围的中断,这种情况,中断时间应作为总试验时间的部分。
3.2.4.2容差范围外的中断
欠试验条件中断,试验条件超出了容差范围,并低丁试验要求,则可以从容差被超用的点恢复a.
试验,不过应重新达到预先规定的试验条件(除非另有规定)直到完成预定的试验时间。b.过试验条件中断,试验条件超出了容差范围,并高于试验要求,则停止此项试验,用新的试验样品重做,如果试验条件超过并未影响试验样品性能,或者此试验样品可被修复,则可以恢复并继续试验,如果试验中出现试验样品失效,则认为此项试验结果无效。3.2.5最后检测
试验样品在每次环境试验后,在标准人气试验条件下,经过规定的恢复时间,对试验样品进行外观检查和机械、电性能检测,检测结果与初始检测数据进行比较,最终获得试验结果。3.2.6检测项目
a:试验样品在进行环境试验时,初始、中间、最后检测和外观结构T艺检查按GB/T15841.1的5.5.1和5.5.3~5.5.5条的规定。b。试验样品在进行低温、高温、恒定湿热试验的中间检测时,基本电性能允许下降的限度按GB/T15844.1的5.5.2条的规定。3.3试验顺序与试验组别
3.3.1试验顺序
除非另有特殊要求,试验样品进行环境试验时,-般按表2规定的顺序进行。表2
试验顺序
3.3.2环境试验的组别
环境试验项目分两个组别:
试验项目
低温试验
高温试验
温度冲击试验
冲击试验
碰撞试验
自由跌落试验
振动(正弦)试验
低气压试验
恒定湿热试验
长霉试验
盐筹试验
砂尘试验
浸水试验
淋雨试验
第1组是必须试验项目,包括低温试验、高温试验,冲击试验、振动(正弦)试验、恒定湿热试验五项第Ⅱ组是根据设备的具体要求,由产品标准规定选择做的试验项目,包括温度冲卡试验、碰撞试验、189
GB/T15844.2—-1995
白由跌落试验、低气压试验、长霉试验、盐雾试验、砂尘试验、浸水试验、淋雨试验。长霉试验,盐雾试验、砂尘试验一般只在产品定型时选择进行,否则,应在产品标准中规定。如制造广具备绝缘材料或涂料的防霉试验合格报告,可免做长霉试验。4试验条件的严酷等级
4.1低温、高温、湿热以及冲击、碰撞、自由跌落、振动(正弦)试验条件的严酷等级。试验条件的严酷等级见表3。
试验条件的严酷等级要求
试验项目
贮存温度,C
贮存持续时间。,h
试验”
试验2
试验”
自由跌落
恢复时间,h
工作温度、C
试验持续时间12,h
恢复时间,h
存温度,C
贮存持续时间14h
工作温度,C
试验持续时间ts,h
恢复时间,h
工作温度,C
相对湿度,%
试验持续时间,h
恢复时间.h
冲击脉冲持续时间
加速度,m/s
总冲击次数
碰撞脉冲持续时间
每分钟碰撞次数
加速度,m/s2
总碰撞次数
跌落高度,mm
手持台
便携台
车载台
40,50
-10,25
250,100
船载台
固定台
基地台
10,- 35, : 40
(正弦)
频率、
试验项目
位移幅值(单振幅)
或加速度
振动方向
GB/T 15844.2
2—1995
续表3
试验条件的严酷等级要求
手持台
10~30 Hz,
3055 Hz,
使携台
车载台
要求a:
5~~10~5 Hz.3 75 mm;
10~~60~10 Hz,14.7 m/s*:
60~~150~60 Hz,4.9m/s1
要求b:
10~30 Hz,0. 75 mm
30~~55 Hz,0. 25 mm
船载台
~5 Hz
12.5 ~-25
- 12. 5 Hz.
25 Hz
三个方向或正常工作方向
固定台
基地台
10~-30 H2
30 ~-55 Hz
注:1)低温试验时,试验样品的工作温度应选用-25C:使用于良好环境的试验样品选用:10℃;使用于恶劣环境试验样品选用40C档。低温贮存温度一般应低于低温工作温度。2)高温工作温度可根据试验样品使用情况选择规定的温度:高温贮存温度应高于高温工作温度;如果产品需高温贮存,应在产品标准中加以说明。3)碰撞试验:车载台,当试验样品质量小于100kg时,采用250m/s,6ms,当试验样品质量在100kg~500kg时,采用100m/s,16ms;船载台的加速度,在高速船上采用100m/s2,大型船舶采用50m/s。4)此表所指的持续时间,是试验样品达到温度稳定时间与持续保持时间之和。4.2温度冲击试验条件的严酷等级试验样品在低温贮存温度、高温贮存温度或高温工作温度各放置时间2h,中间转换时间不超过5min(对于大而重的试验样品,中间转换时间经供需双方协商确定)。4.3低气压试验条件的严酷等级
在气压为55kPa,温度在15~35C的试验条件下保持时间为1h。4.4长霉试验条件的严酷等级
在温度为28~30℃、相对湿度大于90%,喷有混合孢子悬浮液的霉菌箱中放置28d。4.5盐雾试验条件的严酷等级
船载台试验样品在试验箱内用人造海水喷射1h,然后贮存于40士2C,相对湿度为(93±)%的湿热箱中7d,循环四次。
使携台、车载台、固定台、基地台试验样品在不工作的情况下,在温度为35土2C,浓度为5%的氯化钠溶液盐雾中放置48h。
手持台式试验样品不作要求。
4.6砂尘试验条件的严酷等级
在温度为35士2C,相对湿度不超过60%,空气流速为25~50km/h,颗粒最大直径尺寸小于1000um,浓度为1.4tg/m2的条件下放置1h。4.7浸水试验条件的严酷等级
在水温不超过35℃,试验样品的温度应不低于水温,也不应比水温高10℃C以上,将试验样品浸入水中,试验样品的最上部低于水面0.15m,试验时间30min,或按产品标准的规定。4.8淋雨试验条件的严酷等级
用大约耗水量为450L/h的喷射嘴八个,分成两组,分别朝试验样品的四个角或四个面用室温清水191
GB/T15844.2--1995
喷射,距离为500~750mm。试验样品以12~20r/min的速度连续旋转,喷射时间:船载台为60min,车载台、固定台、基地台、便携台为10 min,手持台为2min。5试验方法
对试验设备的要求见附录A(补充件)。5.1低温试验方法
5.1.1低温贮存试验的温度一时间变化曲线低温贮存试验的温度一-时间变化曲线见图1a。Q.c
正诺温度
低温忙存温度
r-表示对试验样品进行检测;t-表示对试验样品低温贮存持续时间;1一表示试验样品恢复时间
5.1.1.1初始检测
试验样品在标准大气试验条件下使之达到温度稳定(稳定时间见表1,下同)后,进行外观检查和机械、电性能的初始检测。
5.1.1.2条件试验
试验样品按正常的工作状态与3.2.1条的规定放入低温试验箱。试验样品不通电,启动低温箱使箱内温度逐渐降低到规定的贮存温度,并保持到规定的低温贮存持续时间to。5.1.1.3试验样品的恢复与最后检测切断低温箱电源,试验样品继续留在箱内,温度逐渐恢复到标准大气试验条件下,直至试验样品达到温度恢复时间后,对试验样品进行外观检查和机械、电性能的最后检测。b.当试验样品留在箱内不能尽快恢复时,可从低温箱中取出,放置在标准大气试验条件下,直至试验样品达到温度恢复时间t1。为了防止造成积水,允许对试验样品进行吹风。5.1.1.4试验的判决
根据最后检测的结果,判定试验样品是否满足产品标准中规定的外观和机械、电性能的要求。5.1.2低温二作试验的温度一-时间变化曲线见图1b。192
正常温度
低温工作试验温度
GB/T15844.2--1995
-表示对试验样品进行检测;?一表示对试验样品低温工作试验温度持续时间;t:-表示试验样品恢复时间
5.1.2.1初始检测
试验样品在标准大气试验条件下使之达到温度稳定后,进行外观检查和机械、电性能的初始检测5.1.2.2条件试验与中间检测
试验样品按正常的工作状态与3.2.1条的规定放入低温试验箱。试验样品不通电,启动低温箱使箱内温度逐渐降低到规定的低温工作试验温度,并保持到低温工作试验温度持续时间2后,立即对试验样品进行中间检测,检验完毕切断试验样品的电源。5.1.2.3试验样品的恢复与最后检测a切断低温箱电源,试验样品继续留在箱内,温度逐渐恢复到标准大气试验条件下,直到试验样品达到温度恢复时间t:后,对试验样品进行外观检查和机械、电性能的最后检测。当试验样品留在箱内不能尽快恢复时,可从低温箱中取出,放置在标准大气试验条件下,直至b.
试验样品达到温度恢复时间t3。为了防止造成积水,允许对试验样品进行吹风。5.1.2.4试验的判决
根据中间和最后检测的结果,判定试验样品是否满足产品标准中规定的外观和机械、电性能的要求。
5.2高温试验方法
5.2.1试验的温度一时间变化曲线高温试验的温度一时间变化曲线见图2。193
高温购存温度
高温工作试验温度!
正温度
GB/T15844.2-1995
I--表示对试验样品进行检测;4表示试验样品高温贮存持续时间;ts-—-表示试验样品高温工作试验持续时间;t6-表示试验样品恢复时间;虚线表示需高温贮存试验的曲线部分5.2.2初始检测
试验样品在标准大气试验条件下使之达到温度稳定后,进行外观检查和机械、电性能初始检测,5.2.3条件试验与中间检测
5.2.3.1试验样品按正常的工作状态与3.2.1条的规定放入高温试验箱,试验样品不通电,启动高温箱使箱内温度逐渐升高到规定的贮存温度,并保持到规定的高温贮存持续时间t4。5.2.3.2调节高温箱,使箱内温度逐渐降到高温工作试验温度,并在温度稳定后,通电工作,直到规定的高温工作试验持续时间t5,通电完毕,立即对试验样品进行中间检测,检测完毕切断试验样品的电源。5.2.3.3当条件试验不需高温贮存时,试验样品按正常的工作状态与3.2.1条的规定放入高温试验箱,试验样品不通电。
调节高温箱,使箱内温度逐渐升到高温工作试验温度后,按5.2.3.2条的规定进行中间检测5.2.4验样品恢复与最后检测
5.2.4.1切断高温箱电源,试验样品继续留在箱内,温度逐渐恢复到标准大气试验条件下,直至试验样品达到温度恢复时间。对试验样品进行外观检查和机械、电性能的最后检测,5.2.4.2当试验样品留在箱内不能尽快恢复时,可从高温箱中取出,放置在标准大气试验条件下,直至试验样品达到温度恢复时间ts。5.2.5试验的判决
由中间和最后检测的结果,判定试验样品是否满足产品标准中规定的外观和机械、电性能的要求。5.3温度冲击试验方法
5.3.1试验的温度一时间变化曲线温度冲击试验的温度一时间变化曲线见图3。194
高温点存温度
成腐温1.作温度
正常温度
低温贮存温度
5.3.2初始检测
GB/T 15844.2—1995
-表示对试验样品进行检测:
t表示对试验样品在高溢、低温贮存温度的持续时间(2h);tg表示对试验样品达到温度恢复时间(2 h)t.h
试验样品在标准大气试验条件下使之达到温度稳定后,进行外观检查和机械、电性能检测。5.3.3条件试验
5.3.3.1将低温试验箱调到规定的贮存温度,高温试验箱调到规定的高温T.作温度或高温贮存温度。5.3.3.2将试验样品放入低温箱内,在规定的贮存温度下持续2h,在5min内将试验样品移到高温箱内,在规定的贮存温度下保持2h,按这样循环三次。5.3.4试验样品恢复与最后检测
试验样品在标准大气试验条件下放置,直至达到温度恢复2h后,进行最后检测。5.3.5试验的判决
根据最后检测的结果,判定试验样品是否满足产品标准规定的外观和机械、电性能要求。5.4冲击试验方法
5.4.1初始检测
试验样品在标准大气试验条件下,进行外观检查和机械、电性能的初始检测。5.4.2试验样品安装
5.4.2.1试验样品按3.2.1条与下述的规定进行安装。5.4.2.2试验样品应直接或借助安装夹具固定在冲击台上,与试验样品连接的电缆、导线等物应与实际安装时相类似,这些连接物不应妨碍试验样品的自由弹跳。5.4.2.3试验样品及连接物的安装应使冲击台面上的负荷均匀分布,避免台面应力集中或重心偏移。5.4.2.4试验样品在实际使用时带有减震器,一般应连同减震器--起进行试验;如果不可能采用原有的减震装置来进行冲击试验时,例如试验样品和其他设备一起装在一个共同的系统中,在这种情况下。可允许单个试验样品带有专用的减震器按原规定的严酷等级作试验。5.4.2.5如果重力影响重要,则试验样品的安装应使其所受重力作用的方向与它使用时所受重力作用195
方向相同,否则试验样品可任意安装。GB/T 15844.2-1995
5.4.2.6手持台设备的机内一般应装上所配套的电池。5.4.3条件试验
试验样品按规定的严酷等级,在三个互相垂直轴线的每一一个方向上施加次连续的冲市,即总兴18次(面板方向可除外),以使大部分缺陷能够暴露。若重力有影响又暂无这种试验设备时,则试验样品按正常工作状态固定在试验设备上,只进行个方尚的试验。
试验样品进行条件试验时,是否要通电工作,由产品标推规定。5.4.4最后检测
将试验样品从冲击台上拆下,进行外观检查和机械、电性能的最后检测。5.4.5试验的判决
根据最后检测的结果,判定试验样品是否满足产品标准规定的外观和机械、电性能要求。5.5碰撞试验方法
5.5.1初始检测
试验样品在标准大气试验条件下,进行外观检查和机械、电性能的初始检测。5.5.2试验样品安装
按5.1.2条的规定。
5.5.3条件试验
试验样品按规定的严酷等级,在二个互相垂直的轴线方向上分别进行,垂自力询碰撞的次数为40次,水平及侧面各为300次,共1000次。精重力有影响又暂无这种试验设备时,则试验样品按正常工作的状态固定在试验设备上,!进行·个方问的试验。
试验样品进行条件试验时,是否要通电工作,由产品标准规定。5.5.4最后检测
碰撞结束后,试验样品从碰撞台上拆下,进行外观检查和机械、电性能的最后检测。5.5.5试验的判决
根据最后检测的试验结果,判定试验样品是否满足产品标规定的外观和机械、电性能要求。5.6自由跌落试验方法
5.6.1初始检测
试验样品在标准大气试验条件下,进行外观检查和机械、电性能的初始检测。5.6.2条件试验
试验样品装上所配套的电池和天线,允许套上机套,不工作、不包装。与试验样品联用的外接话简/扬声器,应分别进行试验。
试验时,吊起试验样品,使其一面平行于地面自由跌落到20mm厚的硬木板上,硬木板应放在水泥地上,按试验样品的最低高度点至硬木板顶面之间的距离计算,跌落高度为0.5m,试验样品除面板和装有天线的一面外共跌落5次,其他面、棱、角朝下均可,但每次跌落方位不同,尽量选择试验样品在使用时易发生损坏的方位跌落。
5.6.3最后检测
跌落试验结束后,对试验样品进行外观检查和机械、电性能的最后检测。5.6.4试验的判决
根据最后检测的结果,判定试验样品是否满足产品标准规定的外观和机械、电性能要求。5.7振动(正弦)试验方法
5.7.1初始检测
GB/T15844.2--1995
试验样品在标准大气试验条件下,进行外观检查和机械、电性能检测。5.7.2试验样品安装
5.7.2.1试验样品按3.2.1杀马下述规定进行安装。5.7.2.2无论有无减震器,试验样品应直接或借助安装夹具固定在振动台上,与试验样品连接的电缆导线等连接物应与实际安装时相类似,这些连接物不应妨得试验样品自由弹跳。5.7.2.3对带减震器使用的试验样品通常应连同减震器一起进行试验,当带减震器使用的试验样品需要除去减震器进行试验时,产品标准必须规定特殊的安装方法和试验的严酷等级5.7.3条件试验
5.7.3.1扫频方法:在规定的频率范围内,按正程和回程方向各扫描一次。扫描应该是连续的对数式频率扫描,而且扫描的速率大约为1oct/min。也可以用近似的线性于1描,只要实际扫描在任何时候都不超过1
试验结束后,试验样品从振动台上拆下,进行外观检查和机械、电性能的最后检测。5.7.5试验的判决
根据最后检测的结果,判定试验样品是否满足产品标准的外观和机械、电性能要求。5.8低气压试验方法
5.8.1试验的气压时间变化曲线
低气压试验的气压一时间变化曲线见图4。5.8.2初始检测
试验样品在标准大气试验条件下使之达到温度稳定后,进行外观检查和机械电性能初始检测。5.8.3条件试验与中间检测
试验样品按正常的工作状态与3.2.1条的规定放入低气压试验箱内,调节低气压试验箱,以不大于10kPa/min的速率降低箱内气压到55士1kPa,持续时间为1h,然后试验样品在箱内加电进行中间检测,检测完毕切断试验样品电源试验箱内气压以不大于10kPa/min的速率回到正常的试验大气条件,对试验样品进行最后检测。5.8.4试验的判决
根据中间检测和最后检测的结果,判定试验样品是否满足产品标准规定的外观和机械、电性能的要求。
正常大汽压力
5.9恒定湿热试验方法
5.9.1初始检测
GB/T 15844.2—1995
一表示对试验样品进行检测
tg表示试验样品低气压持续时间t.h
试验样品在标准大气试验条件下使之达到温度稳定后,进行外观检查和机械、电性能初始检测。5.9.2条件试验
5.9.2.1试验样品按正常的工作状态与3.2.1条的规定放入试验箱内。5.9.2.2试验样品不通电,启动湿热箱电源使箱内温度升到40℃,然后,再加湿并搅拌箱内的空气,当温度达到要求,相对湿度在(93=3)%时,保持规定的试验持续时间,在箱内立即对试验样品通电进行中间检测,检测完毕后切断试验样品的电源。5.9.3最后检测下载标准就来标准下载网
切断湿热箱电源,试验样品从试验箱中取出,在标准大气试验条件下恢复规定的时间,进行外观检查和机械、电性能的最后检测。5.9.4试验的判决
根据中间和最后检测的结果,判定试验样品是否满足产品标准规定的外观和机械、电性能要求。5.10长霉试验方法
5.10.1初始检测
试验样品在标准大气试验条件下使之达到温度稳定后,进行外观检查和机械、电性能的初始检测。5.10.2条件试验
试验样品放到霉菌箱中试验28d,此时霉菌箱应满足下列条件:温
度:28~30℃:
相对湿度:大于90%。
试验样品喷上混合孢子悬浮液。试验方法按GB2423.16及GB2424.9进行。5.10.3最后检测
试验结束后,试验样品从试验箱内取出,立即进行外观检查,然后按产品标推规定的条件恢复后,进行机械、电性能检测。
5.10.4试验的判决
小提示:此标准内容仅展示完整标准里的部分截取内容,若需要完整标准请到上方自行免费下载完整标准文档。
标准图片预览:





- 热门标准
- 国家标准(GB)
- GB/T2828.1-2012 计数抽样检验程序 第1部分:按接收质量限(AQL)检索的逐批检验抽样计划
- GB/T3836.1-2021 爆炸性环境 第1部分:设备 通用要求
- GB/T42822-2023 美术用品中初级芳香胺的测定方法
- GB/T42854-2023 民用飞机客户培训飞行模拟机通用技术规范
- GB/T1804-2000 一般公差 未注公差的线性和角度尺寸的公差
- GB/T14039-2002 液压传动 油液固体颗粒污染等级代号
- GB/T228.1-2021 金属材料 拉伸试验 第1部分:室温试验方法
- GB/T14048.1-2023 低压开关设备和控制设备 第1部分:总则
- GB50752-2012 电子辐射工程技术规范
- GB/T15449-1995 管壳额定开关用场效应晶体管空白详细规范
- GB/T7534-1987 工业用挥发性有机液体沸程的测定
- GB/T18204.4-2000 公共场所毛巾、床上卧具微生物检验方法细菌总数测定
- GB/T19418-2003 钢的弧焊接头 缺陷质量分级指南
- GB8552-1987 电子器件详细规范 低功率非线绕固定电阻器 RJ13型金属膜固定电阻器评定水平E(可供认证用)
- GB5606.3-2005 卷烟 第3部分:包装、卷制技术要求及贮运
- 行业新闻
请牢记:“bzxz.net”即是“标准下载”四个汉字汉语拼音首字母与国际顶级域名“.net”的组合。 ©2025 标准下载网 www.bzxz.net 本站邮件:bzxznet@163.com
网站备案号:湘ICP备2025141790号-2
网站备案号:湘ICP备2025141790号-2