- 您的位置:
- 标准下载网 >>
- 标准分类 >>
- 其他行业标准 >>
- 07J306 窗井、设备吊装口、排水沟、集水坑
标准号:
07J306
标准名称:
窗井、设备吊装口、排水沟、集水坑
标准类别:
其他行业标准
标准状态:
现行出版语种:
简体中文下载格式:
.rar .pdf下载大小:
24.18 MB
点击下载
标准简介:
标准下载解压密码:www.bzxz.net
主要内容:根据不同地区、不同材料、不同标准、不同的使用场所,图集编入了平采光井、传统采光井、独立采光井、地下库采光井;设备吊装口;无排水箅子排水沟、有排水箅子排水沟、暗排水沟、厨房用排水沟、室外道路明(暗)排水沟、广场明(暗)排水沟、运动场地排水沟;新型的线性排水沟、路缘石排水沟、重载型排水沟、缝隙式等成品排水沟;集水坑等处的多种构造做法;吸收了新技术、新材料的一些做法,为设计提供了多种选择空间。 07J306 窗井、设备吊装口、排水沟、集水坑 07J306
部分标准内容:
窗井、设备吊装口、排水沟、集水坑、批准部门中华人民共和国建设部主编单位北京新型材料建筑设计研究院有限公司实行日期二OO七年三月一日
说明·
窗井(C)
窗并选用表
窗井顶板平面图
聚碳酸酯板、压型钢板窗井顶部详图钢筋混凝土板窗井顶部详图,
钢筋混凝土、金属算子板窗井顶部详图:聚碳酸酯板、种植土窗井顶部详图聚碳酸酯板、安全玻璃窗井顶部详图窗井底部详图
批准文号
统一编号
图集号
建质[2007]10号
GJBT-976
07J306
窗井节点详图
设备吊装口(S)
主编单位负责人
主编单位技术负责人
技术审定人
设计负责人
预制固定盖板设备吊装口详图
预制活动盖板设备吊装口详图
窗井设备吊装口详图
排水沟(P)
排水沟选用表
排水沟、排水口平面布置图
室内明排水沟详图
室内金属算子排水沟详图
室内钢筋混凝土算子排水沟详图目录
审核杨文春想舞校对胡洪超用超设计田菀华四苑等楊
因菀华
··P7
图集号
07J306
室内暗排水沟详图
室内排水沟详图(有集水坑)
室外排水沟详图
室外明排水沟详图
室外暗排水沟详图
排水沟算子
成品排水沟(P)
成品排水沟说明
成品排水沟选用表及安装说明
成品排水沟应用图片
V型排水沟详图
浅沟排水沟详图
一体式沟排水沟详图:
.·P18
.·P24
缝隙式排水沟详图
路缘石排水沟详图
运动场标准跑道排水沟详图
阳台、露台成品渗排沟详图
成品排水沟盖板
集水坑(J)
集水坑平面图
集水坑详图
圆形集水坑详图
方形集水坑详图
地下室潜污水泵集水坑详图
相关技术资料
审核杨文春想景校对胡洪超相赵设计田菀华网苑露-P38
.·P39
..-P40
.·P41
图集号
07J306
1编制依据
3图集内容
1.1根据建设部建质函[2006]71号文“关于印发《2006年国家建筑标准设计编制工作计划》的通知”编制。1.2本图集依据的标准规范:
《民用建筑设计通则》GB50352-2005《地下工程防水技术规范》GB50108-2001《建筑工程施工质量验收统标准》GB50300-2001《房屋建筑制图统--标准》GB/T50001-2001《建筑制图标准》GB/T50104-2001《建筑玻璃应用技术规程》JGJ113-2003《聚碳酸酯(PC)中空板》JG/T116-19992适用范围
2.1适用于般民用建筑及部分工业建筑、场地、道路等工程。可供设计、施工、监理等单位使用。2.2图集编制主要以相关部位建筑节点做法为主;各部位的节点做法均考虑了我国不同地区、不同材料、不同构造的配套做法,以适应不同标准的需求和特点,若某一做法局部不适应时,可以换用合适的当地材料和相应的施工方法以便施工本图集内容包括:工业和民用建筑中常用的窗井、设备吊装口、排水沟、集水坑等节点做法。图集中各部位均按其功能和形式分类,并提供节点大样,以方便选用。
3.1窗井:窗井分顶部做法及底部做法。3.1.1窗井项部:按顶盖做法分为四种形式。(1)钢筋混凝土顶盖:适用于消防要求泄爆口室外上方及有类似要求的地下室窗井。
(2)聚碳酸酯板、安全玻璃顶盖:适用于有自然采光、通风要求的地下室窗并。
(3)压型钢板顶盖:适用于无采光要求或采光要求不高的地下室窗并。
(4)金属第子顶盖:适用于仅需满足安全要求的窗井。3.1.2窗井底部:可根据工程使用材料不同,选择为非粘土烧结普通砖砌筑做法和钢筋混凝土及素混凝土浇筑做法。3.1.3采光窗井顶部材料做法应满足当地风、雪荷载的要求,工程设计时可参照本地区的风、雪荷载的标准数值进行考虑。说
审核杨文春想露校对胡洪超州.题设计田菀华同苑图集号
07J306
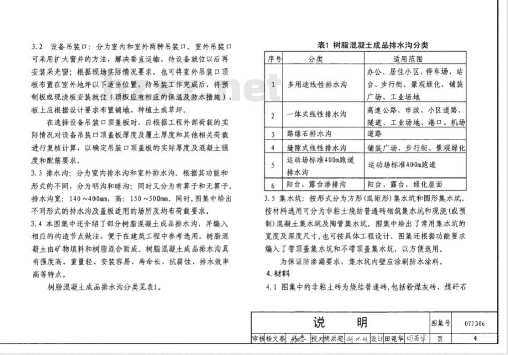
3.2设备吊装口:分为室内和室外两种吊装口。室外吊装口可采用扩大窗并的方法,解决垂直运输,待设备就位以后再安装采光窗;根据现场实际情况要求,也可将室外吊装口项板布置在室外地坪以下适当位置,待吊装工作完成后,将预制板或现板安装就位(顶板应有相应的保温及防水措施),板上应根据设计要求布置铺地、种植土或草坪。在选择设备吊装口顶盖板时,应根据工程外部荷载的实际情况对设备吊装口顶盖板厚度及接土厚度和其他相关荷载进行复核计算,以确定吊装口顶盖板的实际厚度及混凝土强度和配筋要求。
3.3排水沟:分为室内排水沟和室外排水沟。根据其功能和形式的不同,分为明沟和暗沟;同时又分为有算子和无算子。排水沟宽:140~400mm,高:150~500mm。同时,图集中给出不同形式的排水沟及盖板适用的场所及均布荷载要求。3.4本图集中还介绍了部分树脂混凝土成品排水沟,并编入相应的构造节点做法,便于在建筑工程中参考选用。树脂混凝土由矿物填料和树脂混合而成。树脂混凝土成品排水沟具有强度高、重量轻、安装容易、寿命长、抗腐蚀、排水效率高等特点。
树脂混凝土成品排水沟分类见表1。序号
表1树脂混凝土成品排水沟分类
多用途线性排水沟
一体式线性排水沟
路缘石排水沟
缝隙式线性排水沟
运动场标准400m跑道
排水沟
阳台、露台渗排沟
适用范围
办公、居住小区、停车场、站
台、步行街、景观绿化、铺装
广场、工业场地
高速公路、市政、小区道路、
隧道、工业场地、港口、机场
铺装广场、步行街、景观绿化
运动场标准400m跑道
阳台、露台、绿化屋面
3.5集水坑:按形式分为方形(或矩形)集水坑和圆形集水坑。按材料选用可分为非粘土烧结普通砖砌筑集水坑和现浇(或预制)混凝土集水坑及陶管集水坑。图集中给出了常用集水坑的宽度及深度尺寸,也可按具体工程设计。图集还根据功能要求编入了带顶盖集水坑和不带顶盖集水坑,以方便选用。为保证防渗漏要求,集水坑内壁应涂刷防水涂料。4.材料
4.1图集中的非粘土砖为烧结普通砖,包括粉煤灰砖、煤研石说
图集号
审核杨文春校对湖洪超起设计田菀华图范节页
07J306
砖、页岩砖等,规格为240x115x53和175x115x53,烧结普通砖强度为Mu10。砌筑砂浆为水泥砂浆,强度等级为M7.5。4.2聚碳酸酯板(阳光板)的规格和性能见表2。表2聚碳酸酯板的规格和性能
单层板
双层板
PC中立板
PC四空板
厚度(mm)
透光率(%)
导热系数(W/m2·K)
1.97~2.17
用于窗并顶部的聚碳酸酯板应符合相关标准和设计要求,其规格、性能根据具体工程确定和选用,4.3安全玻璃:根据建筑物的功能要求选用的玻璃要符合国家现行标准的规定。
当屋面玻璃最高点离地面大于5m时,必须使用夹层玻璃。用于屋面玻璃的夹层玻璃,夹层胶片厚度不应小于0.76mm。4.4不锈钢管壁厚不小于1.2mm,立柱的拉弯强度应与钢材相同。
4.5所有焊缝要求满焊并打平磨光。4.6所有露明金属构件应采用防锈、防腐处理措施。防锈、防腐处理:外露铁件在涂层之前,应采用手工或动力工具除锈处理,除锈等级为st2。然后涂刷油漆:环氧富锌底漆一道;中漆:云铁氮化橡胶;面漆:氯化橡胶丙烯酸磁漆,总厚度宜为150μm。
5使用说明
5.1本图集所标注尺寸均以毫米为单位(除特殊注明者外)。5.2索引方法:
07J3067
图集编号
或:07J306-X-X
页次号」L详图号
6参编单位
亚科贸易(上海)有限公司
详图号
一详图所在页次号
图集号
审核杨文翻校对湖洪超州总设田菀华图范岁勇
07J306
窗井选用表
聚碳酸酯板、压型钢板
钢筋混凝土盖板
金属算子
索引页
聚碳酸酯板
种植土钢筋混凝土盖板
聚碳酸酯板或安全玻璃
砖窗井
钢筋混凝土窗井
适用于地下车库
设备吊装
成品排水沟P
适用于地下车库
适用于地下车库
砖墙为非粘土普通烧结砖墙
图集号
审榜杨文春校对胡洪超地设计田菀华日充告C8
窗井选用表
07J306
设备吊装口
混凝土或钢柱、
按工程设计
三二二
构造柱
按工程设计
构造柱一
大200
按工程设计
构造柱
混凝土板平面图(独立窗井)
聚碳酸酯板或压型钢板平面图
聚碳酸酯板或安全玻璃板平面图一构造柱
(C4大C4)
按工程设计
构造柱
按工程设计
按工程设计
排水沟P
混凝土或钢柱
2000000
混凝土板平面图(多跨窗井)
聚碳酸酯板平面图
按工程设计
窗井长+100
L50x5角锅
按工程设计
种植土混凝土板平面图
1.b、b1、b2按工程设计,
中距100
3.聚碳酸酯板、安全玻璃及压型钢板罩棚的规格、颜色按工程2.外露铁件均做防锈处理。
设计。
金属算子板平面图
07J306
图集号
审楼杨文春格校对胡洪超烟保设计田菀华纠不学窗井顶板平面图
混凝土板平面图
@60x3钢管或口60×3方钢
@50钢管或口50x3方钢
室外地坪
间距≤500
20钢管中距110
散水见工程设计
建筑密封膏嵌缝-
护墙见工程设计
压型钢板
c9大c10
见工程设计
接工程设计厂
C20混菱土块
/150×150x150间距见工程设计
(墙体为加气滤撤土确块时设)4VS-1
C9人C9人C10
加气混凝土硼块墙
(或混凝土硼块堵)
一见工程设计
室外地坪
/b=1000~1500
(窗井壁有防水层)
虚线示外保温
压型钢板
60x3钢管或口60×3方钢
50钢管或口50x3方钢
间距≤5006
@20钢管中距110
室外地坪
散水见工程设计
c9大C1O
C20得凝土块
按工程设计
(墙体为加气混凝土确块时设)150x150x150间距见工程设计
(C9大C9大C10)
加气混凝土硼块境
(或混凝土魂块境)
见工程设计
室外地坪
见工程设计
D0U0N5U
虚线示外保温
聚碳酸酯板
060x3方钢
050x3方钢
间距≤500
每20钢管中距110
见工程设计
护墙见工程设计
建筑密封育嵌缝一
[b2|b=1000~1500
b=1000~1500
虚线示外保温
聚碳酸酯板
D60x3方钢
50x3方钢
间距≤500
20钢管中距110
见工程设计
钢筋混凝土压顶按工程设计
加气混凝土硼块墙
(或混凝土砌块墙)
C20混凝土
150×150×150间距见工程设计
聚碳酸酯板
按工程设计
聚碳酸酯板窗井顶局部平面
C9八C9八C10
钢筋混凝土压项按工程设计
加气混戴土硼块增
(或混凝土砌块墙)
(窗井壁有防水层)
-C20混凝土
150x150x150间距见工程设计
1.b、b1、b2按工程设计,
b3=1060或按工程设计,
2.外露铁件均做防锈处理。
3.采用聚碳酸酯板或压型
钢板罩棚的规格、颜色
由工程设计定
聚碳酸酯板、压型钢板窗井顶部详图审核杨文春稳校对胡洪超折处设计田菀华同范等图集号
07J306
设备吊装
钢筋混凝土盖板按工程设计
外饰面见工程设计
?20钢管中距110
室外地坪
微水见工程设计
建筑密封膏嵌缝
虚线示外保温一
见工程设计
窗并壁有防水层)b2jb=1000~1500↓b1护墙见工程设计
按工程设计
钢筋混凝土盖板按工程设计
20钢管中距110
度线示外保一
室外地坪
散水见工程设计,
见工程设计
按工程设计
b2b=1000~1500
混凝土硼块
或加气混凝土硼块墙
见工程设计bzxZ.net
混凝土确块
或加气混凝土确块墙
见工程设计
钢筋混凝土益板按工程设计
外饰面见工程设计
铝合金百叶窗或铝合金网
散水见工程设计
室外地坪
建筑密封育嵌续
护墙见工程设计
(窗井壁有防水层)
钢筋混凝土盖板按工程设计
外饰面见工程设计
铝合金百叶窗或铝合金网
散水见工程设计
室外地坪
保温层按工程设计
见工程设计
b=1000~1500
保温层按工程设计
见工程设计
b=1000~1500
1.地下室防水或防潮做法按工程设计;b、b1、b2按工程设计。2.外露铁件均做防锈处理。
钢筋混凝土板窗井顶部详图
审楼杨文春:、校对胡洪超期.设计田菀华嘉生图集号
07J306
设备吊
20钢管@110
b=1200~1500
保温板厚度按工程设计
外饰面做法见工程设计
散水见工程设计
散水见工程设计
620钥管0110
b=1200~1500
室外地坪
240,b=1000~1500
b40tpo
虚线示外保温一
C20混凝土压,外饰面按工程设计十66@200
微水按工程设计
室外地坪
建筑密封膏嵌续
砖墙为非粘土烧结砖
室外地坪
外饰面按工程设计
散水按工程设计
室外地坪
建筑密封育嵌终
护墙见工程设计
一金属算节
L60x5通长十
120x120x8@600
见工程设计
240,b=1000~1500
虚线示外保温一
一金属算子
L60x5通长十
120x120x8@600
见工程设计
按工程设计
按工程设计
1.地下室防水或防潮做法按工程设计;b、b1、b2按工程设计,2.地下室外填采用钢筋混土摘或按工程设计,3.外露铁件均做防锈处理。
钢筋混凝土、金属算子板窗井顶部详图审核杨文春寿校对胡洪趣相超设计田莞华图荒等图集号
混凝土硼块或加
气混凝土瑚块墙
混凝土砌块或加
气混凝土硼块墙
07J306
钢筋混土柱按工程设计
外墙见工程设计
室外地坪
散水见工程设计。
种植基质(蛭石、锯末等质轻、松散的材料)厚度见工程设计土工布过滤层
20厚高塑料板排水层,凸点向上40厚C20细石混凝土保护层
10厚低标号砂浆隔离层
防水层
20厚1:3水泥砂浆找平层
最薄30厚LC5.0轻集料混凝土2%找技层钢筋混氯土屋面板
650钢管
@20钢管中距110
钢筋混凝土柱按工程设计
室外地坏
见工程设计
b1b=1000~1500b1
保温按工程设计
50钢管间距均分
@60x3钢管
钢筋混凝土柱按工程设计
外境见工程设计
室外地坪
缴水见工程设计
@60x3钢管
见工程设计。
聚碳酸酯板采光罩规格尺寸按工程设计@20钢管中距110
钢筋混凝土柱按工程设计
室外地坪
一建筑密封膏嵌缝
一保温按工程设计
b1b=1000~1500[b1
(用于地下车库)
注:1.地下室肢水或肢潮微法按工程设计:b、b1按工程设计,(用于地下车库)
2.地下室外堵采用钢筋混凝土培按工程设计。3.外离铁件均做防锈处理
聚碳酸酯板、种植土窗井顶部详图审核杨文春格校对胡洪超起设计田菀华图英等图集号
07J306
小提示:此标准内容仅展示完整标准里的部分截取内容,若需要完整标准请到上方自行免费下载完整标准文档。
说明·
窗井(C)
窗并选用表
窗井顶板平面图
聚碳酸酯板、压型钢板窗井顶部详图钢筋混凝土板窗井顶部详图,
钢筋混凝土、金属算子板窗井顶部详图:聚碳酸酯板、种植土窗井顶部详图聚碳酸酯板、安全玻璃窗井顶部详图窗井底部详图
批准文号
统一编号
图集号
建质[2007]10号
GJBT-976
07J306
窗井节点详图
设备吊装口(S)
主编单位负责人
主编单位技术负责人
技术审定人
设计负责人
预制固定盖板设备吊装口详图
预制活动盖板设备吊装口详图
窗井设备吊装口详图
排水沟(P)
排水沟选用表
排水沟、排水口平面布置图
室内明排水沟详图
室内金属算子排水沟详图
室内钢筋混凝土算子排水沟详图目录
审核杨文春想舞校对胡洪超用超设计田菀华四苑等楊
因菀华
··P7
图集号
07J306
室内暗排水沟详图
室内排水沟详图(有集水坑)
室外排水沟详图
室外明排水沟详图
室外暗排水沟详图
排水沟算子
成品排水沟(P)
成品排水沟说明
成品排水沟选用表及安装说明
成品排水沟应用图片
V型排水沟详图
浅沟排水沟详图
一体式沟排水沟详图:
.·P18
.·P24
缝隙式排水沟详图
路缘石排水沟详图
运动场标准跑道排水沟详图
阳台、露台成品渗排沟详图
成品排水沟盖板
集水坑(J)
集水坑平面图
集水坑详图
圆形集水坑详图
方形集水坑详图
地下室潜污水泵集水坑详图
相关技术资料
审核杨文春想景校对胡洪超相赵设计田菀华网苑露-P38
.·P39
..-P40
.·P41
图集号
07J306
1编制依据
3图集内容
1.1根据建设部建质函[2006]71号文“关于印发《2006年国家建筑标准设计编制工作计划》的通知”编制。1.2本图集依据的标准规范:
《民用建筑设计通则》GB50352-2005《地下工程防水技术规范》GB50108-2001《建筑工程施工质量验收统标准》GB50300-2001《房屋建筑制图统--标准》GB/T50001-2001《建筑制图标准》GB/T50104-2001《建筑玻璃应用技术规程》JGJ113-2003《聚碳酸酯(PC)中空板》JG/T116-19992适用范围
2.1适用于般民用建筑及部分工业建筑、场地、道路等工程。可供设计、施工、监理等单位使用。2.2图集编制主要以相关部位建筑节点做法为主;各部位的节点做法均考虑了我国不同地区、不同材料、不同构造的配套做法,以适应不同标准的需求和特点,若某一做法局部不适应时,可以换用合适的当地材料和相应的施工方法以便施工本图集内容包括:工业和民用建筑中常用的窗井、设备吊装口、排水沟、集水坑等节点做法。图集中各部位均按其功能和形式分类,并提供节点大样,以方便选用。
3.1窗井:窗井分顶部做法及底部做法。3.1.1窗井项部:按顶盖做法分为四种形式。(1)钢筋混凝土顶盖:适用于消防要求泄爆口室外上方及有类似要求的地下室窗井。
(2)聚碳酸酯板、安全玻璃顶盖:适用于有自然采光、通风要求的地下室窗并。
(3)压型钢板顶盖:适用于无采光要求或采光要求不高的地下室窗并。
(4)金属第子顶盖:适用于仅需满足安全要求的窗井。3.1.2窗井底部:可根据工程使用材料不同,选择为非粘土烧结普通砖砌筑做法和钢筋混凝土及素混凝土浇筑做法。3.1.3采光窗井顶部材料做法应满足当地风、雪荷载的要求,工程设计时可参照本地区的风、雪荷载的标准数值进行考虑。说
审核杨文春想露校对胡洪超州.题设计田菀华同苑图集号
07J306
3.2设备吊装口:分为室内和室外两种吊装口。室外吊装口可采用扩大窗并的方法,解决垂直运输,待设备就位以后再安装采光窗;根据现场实际情况要求,也可将室外吊装口项板布置在室外地坪以下适当位置,待吊装工作完成后,将预制板或现板安装就位(顶板应有相应的保温及防水措施),板上应根据设计要求布置铺地、种植土或草坪。在选择设备吊装口顶盖板时,应根据工程外部荷载的实际情况对设备吊装口顶盖板厚度及接土厚度和其他相关荷载进行复核计算,以确定吊装口顶盖板的实际厚度及混凝土强度和配筋要求。
3.3排水沟:分为室内排水沟和室外排水沟。根据其功能和形式的不同,分为明沟和暗沟;同时又分为有算子和无算子。排水沟宽:140~400mm,高:150~500mm。同时,图集中给出不同形式的排水沟及盖板适用的场所及均布荷载要求。3.4本图集中还介绍了部分树脂混凝土成品排水沟,并编入相应的构造节点做法,便于在建筑工程中参考选用。树脂混凝土由矿物填料和树脂混合而成。树脂混凝土成品排水沟具有强度高、重量轻、安装容易、寿命长、抗腐蚀、排水效率高等特点。
树脂混凝土成品排水沟分类见表1。序号
表1树脂混凝土成品排水沟分类
多用途线性排水沟
一体式线性排水沟
路缘石排水沟
缝隙式线性排水沟
运动场标准400m跑道
排水沟
阳台、露台渗排沟
适用范围
办公、居住小区、停车场、站
台、步行街、景观绿化、铺装
广场、工业场地
高速公路、市政、小区道路、
隧道、工业场地、港口、机场
铺装广场、步行街、景观绿化
运动场标准400m跑道
阳台、露台、绿化屋面
3.5集水坑:按形式分为方形(或矩形)集水坑和圆形集水坑。按材料选用可分为非粘土烧结普通砖砌筑集水坑和现浇(或预制)混凝土集水坑及陶管集水坑。图集中给出了常用集水坑的宽度及深度尺寸,也可按具体工程设计。图集还根据功能要求编入了带顶盖集水坑和不带顶盖集水坑,以方便选用。为保证防渗漏要求,集水坑内壁应涂刷防水涂料。4.材料
4.1图集中的非粘土砖为烧结普通砖,包括粉煤灰砖、煤研石说
图集号
审核杨文春校对湖洪超起设计田菀华图范节页
07J306
砖、页岩砖等,规格为240x115x53和175x115x53,烧结普通砖强度为Mu10。砌筑砂浆为水泥砂浆,强度等级为M7.5。4.2聚碳酸酯板(阳光板)的规格和性能见表2。表2聚碳酸酯板的规格和性能
单层板
双层板
PC中立板
PC四空板
厚度(mm)
透光率(%)
导热系数(W/m2·K)
1.97~2.17
用于窗并顶部的聚碳酸酯板应符合相关标准和设计要求,其规格、性能根据具体工程确定和选用,4.3安全玻璃:根据建筑物的功能要求选用的玻璃要符合国家现行标准的规定。
当屋面玻璃最高点离地面大于5m时,必须使用夹层玻璃。用于屋面玻璃的夹层玻璃,夹层胶片厚度不应小于0.76mm。4.4不锈钢管壁厚不小于1.2mm,立柱的拉弯强度应与钢材相同。
4.5所有焊缝要求满焊并打平磨光。4.6所有露明金属构件应采用防锈、防腐处理措施。防锈、防腐处理:外露铁件在涂层之前,应采用手工或动力工具除锈处理,除锈等级为st2。然后涂刷油漆:环氧富锌底漆一道;中漆:云铁氮化橡胶;面漆:氯化橡胶丙烯酸磁漆,总厚度宜为150μm。
5使用说明
5.1本图集所标注尺寸均以毫米为单位(除特殊注明者外)。5.2索引方法:
07J3067
图集编号
或:07J306-X-X
页次号」L详图号
6参编单位
亚科贸易(上海)有限公司
详图号
一详图所在页次号
图集号
审核杨文翻校对湖洪超州总设田菀华图范岁勇
07J306
窗井选用表
聚碳酸酯板、压型钢板
钢筋混凝土盖板
金属算子
索引页
聚碳酸酯板
种植土钢筋混凝土盖板
聚碳酸酯板或安全玻璃
砖窗井
钢筋混凝土窗井
适用于地下车库
设备吊装
成品排水沟P
适用于地下车库
适用于地下车库
砖墙为非粘土普通烧结砖墙
图集号
审榜杨文春校对胡洪超地设计田菀华日充告C8
窗井选用表
07J306
设备吊装口
混凝土或钢柱、
按工程设计
三二二
构造柱
按工程设计
构造柱一
大200
按工程设计
构造柱
混凝土板平面图(独立窗井)
聚碳酸酯板或压型钢板平面图
聚碳酸酯板或安全玻璃板平面图一构造柱
(C4大C4)
按工程设计
构造柱
按工程设计
按工程设计
排水沟P
混凝土或钢柱
2000000
混凝土板平面图(多跨窗井)
聚碳酸酯板平面图
按工程设计
窗井长+100
L50x5角锅
按工程设计
种植土混凝土板平面图
1.b、b1、b2按工程设计,
中距100
3.聚碳酸酯板、安全玻璃及压型钢板罩棚的规格、颜色按工程2.外露铁件均做防锈处理。
设计。
金属算子板平面图
07J306
图集号
审楼杨文春格校对胡洪超烟保设计田菀华纠不学窗井顶板平面图
混凝土板平面图
@60x3钢管或口60×3方钢
@50钢管或口50x3方钢
室外地坪
间距≤500
20钢管中距110
散水见工程设计
建筑密封膏嵌缝-
护墙见工程设计
压型钢板
c9大c10
见工程设计
接工程设计厂
C20混菱土块
/150×150x150间距见工程设计
(墙体为加气滤撤土确块时设)4VS-1
C9人C9人C10
加气混凝土硼块墙
(或混凝土硼块堵)
一见工程设计
室外地坪
/b=1000~1500
(窗井壁有防水层)
虚线示外保温
压型钢板
60x3钢管或口60×3方钢
50钢管或口50x3方钢
间距≤5006
@20钢管中距110
室外地坪
散水见工程设计
c9大C1O
C20得凝土块
按工程设计
(墙体为加气混凝土确块时设)150x150x150间距见工程设计
(C9大C9大C10)
加气混凝土硼块境
(或混凝土魂块境)
见工程设计
室外地坪
见工程设计
D0U0N5U
虚线示外保温
聚碳酸酯板
060x3方钢
050x3方钢
间距≤500
每20钢管中距110
见工程设计
护墙见工程设计
建筑密封育嵌缝一
[b2|b=1000~1500
b=1000~1500
虚线示外保温
聚碳酸酯板
D60x3方钢
50x3方钢
间距≤500
20钢管中距110
见工程设计
钢筋混凝土压顶按工程设计
加气混凝土硼块墙
(或混凝土砌块墙)
C20混凝土
150×150×150间距见工程设计
聚碳酸酯板
按工程设计
聚碳酸酯板窗井顶局部平面
C9八C9八C10
钢筋混凝土压项按工程设计
加气混戴土硼块增
(或混凝土砌块墙)
(窗井壁有防水层)
-C20混凝土
150x150x150间距见工程设计
1.b、b1、b2按工程设计,
b3=1060或按工程设计,
2.外露铁件均做防锈处理。
3.采用聚碳酸酯板或压型
钢板罩棚的规格、颜色
由工程设计定
聚碳酸酯板、压型钢板窗井顶部详图审核杨文春稳校对胡洪超折处设计田菀华同范等图集号
07J306
设备吊装
钢筋混凝土盖板按工程设计
外饰面见工程设计
?20钢管中距110
室外地坪
微水见工程设计
建筑密封膏嵌缝
虚线示外保温一
见工程设计
窗并壁有防水层)b2jb=1000~1500↓b1护墙见工程设计
按工程设计
钢筋混凝土盖板按工程设计
20钢管中距110
度线示外保一
室外地坪
散水见工程设计,
见工程设计
按工程设计
b2b=1000~1500
混凝土硼块
或加气混凝土硼块墙
见工程设计bzxZ.net
混凝土确块
或加气混凝土确块墙
见工程设计
钢筋混凝土益板按工程设计
外饰面见工程设计
铝合金百叶窗或铝合金网
散水见工程设计
室外地坪
建筑密封育嵌续
护墙见工程设计
(窗井壁有防水层)
钢筋混凝土盖板按工程设计
外饰面见工程设计
铝合金百叶窗或铝合金网
散水见工程设计
室外地坪
保温层按工程设计
见工程设计
b=1000~1500
保温层按工程设计
见工程设计
b=1000~1500
1.地下室防水或防潮做法按工程设计;b、b1、b2按工程设计。2.外露铁件均做防锈处理。
钢筋混凝土板窗井顶部详图
审楼杨文春:、校对胡洪超期.设计田菀华嘉生图集号
07J306
设备吊
20钢管@110
b=1200~1500
保温板厚度按工程设计
外饰面做法见工程设计
散水见工程设计
散水见工程设计
620钥管0110
b=1200~1500
室外地坪
240,b=1000~1500
b40tpo
虚线示外保温一
C20混凝土压,外饰面按工程设计十66@200
微水按工程设计
室外地坪
建筑密封膏嵌续
砖墙为非粘土烧结砖
室外地坪
外饰面按工程设计
散水按工程设计
室外地坪
建筑密封育嵌终
护墙见工程设计
一金属算节
L60x5通长十
120x120x8@600
见工程设计
240,b=1000~1500
虚线示外保温一
一金属算子
L60x5通长十
120x120x8@600
见工程设计
按工程设计
按工程设计
1.地下室防水或防潮做法按工程设计;b、b1、b2按工程设计,2.地下室外填采用钢筋混土摘或按工程设计,3.外露铁件均做防锈处理。
钢筋混凝土、金属算子板窗井顶部详图审核杨文春寿校对胡洪趣相超设计田莞华图荒等图集号
混凝土硼块或加
气混凝土瑚块墙
混凝土砌块或加
气混凝土硼块墙
07J306
钢筋混土柱按工程设计
外墙见工程设计
室外地坪
散水见工程设计。
种植基质(蛭石、锯末等质轻、松散的材料)厚度见工程设计土工布过滤层
20厚高塑料板排水层,凸点向上40厚C20细石混凝土保护层
10厚低标号砂浆隔离层
防水层
20厚1:3水泥砂浆找平层
最薄30厚LC5.0轻集料混凝土2%找技层钢筋混氯土屋面板
650钢管
@20钢管中距110
钢筋混凝土柱按工程设计
室外地坏
见工程设计
b1b=1000~1500b1
保温按工程设计
50钢管间距均分
@60x3钢管
钢筋混凝土柱按工程设计
外境见工程设计
室外地坪
缴水见工程设计
@60x3钢管
见工程设计。
聚碳酸酯板采光罩规格尺寸按工程设计@20钢管中距110
钢筋混凝土柱按工程设计
室外地坪
一建筑密封膏嵌缝
一保温按工程设计
b1b=1000~1500[b1
(用于地下车库)
注:1.地下室肢水或肢潮微法按工程设计:b、b1按工程设计,(用于地下车库)
2.地下室外堵采用钢筋混凝土培按工程设计。3.外离铁件均做防锈处理
聚碳酸酯板、种植土窗井顶部详图审核杨文春格校对胡洪超起设计田菀华图英等图集号
07J306
小提示:此标准内容仅展示完整标准里的部分截取内容,若需要完整标准请到上方自行免费下载完整标准文档。
标准图片预览:





- 其它标准
- 热门标准
- 其他行业标准
- YS/T1168-2016 饰品用锗合金
- YS/T891-2013 高纯钛化学分析方法 痕量杂质元素的测定 辉光放电质谱法
- QX/T365-2016 气象卫星接收时间表格式
- YS/T515-2012 钨丝下垂试验方法
- YS/T940-2013 柠檬酸金钾
- FZ/T01084-2017 粘合衬水洗后的外观及尺寸变化试验方法
- FZ/T01159-2022 纺织品 定量化学分析 蚕丝与羊毛或其他动物毛纤维的混合物(盐酸法)
- QB/T4173-2011 碱性锌-二氧化锰电池隔膜
- QX/T409-2017 农业气象观测规范 番茄
- RB/T151-2016 食品微生物定量检测的测量不确定度评估指南
- JB/T1308.5-2011 PN2500超高压阀门和管件 第5部分:凹穴接头
- YS/T3044-2022 铜冶炼侧吹炉协同处置氰渣技术规范
- HG/T4628-2014 工业用偏二氯乙烯
- NB/T33006-2013 电动汽车电池箱更换设备通用技术要求
- DGJ08-2077-2010 危险性较大的分部分项工程安全管理规范
- 行业新闻
请牢记:“bzxz.net”即是“标准下载”四个汉字汉语拼音首字母与国际顶级域名“.net”的组合。 ©2025 标准下载网 www.bzxz.net 本站邮件:bzxznet@163.com
网站备案号:湘ICP备2025141790号-2
网站备案号:湘ICP备2025141790号-2