- 您的位置:
- 标准下载网 >>
- 标准分类 >>
- 国家标准(GB) >>
- GB/T 13761.1-2009 土工合成材料 规定压力下厚度的测定 第1部分:单层产品厚度的测定方法
【国家标准(GB)】 土工合成材料 规定压力下厚度的测定 第1部分:单层产品厚度的测定方法
本网站 发布时间:
2024-12-13 19:35:25
- GB/T13761.1-2009
- 现行
- 点击下载此标准
标准号:
GB/T 13761.1-2009
标准名称:
土工合成材料 规定压力下厚度的测定 第1部分:单层产品厚度的测定方法
标准类别:
国家标准(GB)
标准状态:
现行-
发布日期:
2009-06-19 出版语种:
简体中文下载格式:
.rar .pdf下载大小:
4.31 MB
替代情况:
替代GB/T 13761-1992采标情况:
MOD ISO 9863-1:2005
点击下载
标准简介:
标准下载解压密码:www.bzxz.net
GB/T 13761的本部分规定了土工合成材料在规定压力下厚度的测定方法和测定其名义厚度时的压力。测试结果可作鉴别用;或在技术数据表中使用;或作为其他试验方法的一部分,如:防水性能试验。本部分适用于所有土工合成材料。 GB/T 13761.1-2009 土工合成材料 规定压力下厚度的测定 第1部分:单层产品厚度的测定方法 GB/T13761.1-2009
部分标准内容:
ICS 59,080.70
中华人民共和国国家标准
GB/T13761.1—2009
代替GB/T13761—1992
土工合成材料
规定压力下厚度的测定
第1部分:单层产品厚度的测定方法Geosynthetics-Determination of thickness at specified pressures---Part1:Singlelayers
(ISO9863-1:2005MOD)
2009-06-19发布
中华人民共和国国家质量监督检验检疫总局中国国家标准化管理委员会
2010-02-01实施
中华人民共和国
国家标准
4规定压力下厚度的测定
土工合成材料
第1部分:单层产品厚度的测定方法GB/T13761.1—2009
中国标准出版社出版发行
北京复兴门外三里河北街16号
邮政编码:100045
网址www.spc.net.cn
电话:68523946
68517548
中国标准出版社泰皇岛印刷厂印刷各地新华书店经销
5字数10千字
开本880×12301/16
印张0.5
2009年9月第一次印刷
2009年9月第一版
书号:155066:1-38773
定价14.00元
如有印装差错由本社发行中心调换版权专有侵权必究
举报电话:(010)68533533
GB/T13761《土工合成材料规定压力下厚度的测定》包括以下部分:第1部分:单层产品厚度的测定方法:一第2部分:多层产品中单层厚度的测定方法。本部分为GB/T13761的第1部分。GB/T13761.1—2009
本部分采用重新起草法修改采用ISO9863-1:2005《土工合成材料规定压力下厚度的测定第1部分:单层产品厚度的测定方法》。本部分与IS09863-1:2005相比,存在如下差异:规范性引用文件中将国际标准由对应的国家标准代替,其中ISO554《试验用标准大气》由修改采用ISO139的GB/T6529代替;增加了表1中的注。
本部分代替GB/T13761-1992《土工布厚度测定方法》。本部分与GB/T13761--1992相比主要变化如下:标准名称修改为《土工合成材料规定压力下厚度的测定第1部分:单层产品厚度的测定方法》;
-适用范围由“土工布”改为“所有土工合成材料”,并增加了注1和注2;规范性引用文件中删除了引用标准GB8170;增加了表1
基准板尺寸由基准板直径应大于压脚直径50mm以上”改为“基准板尺寸要大于压脚表面直径的1.75倍”,免费标准下载网bzxz
将原标准中的操作方法作为第7章中的程序B,增加了程序A与程序C;结果表示中增加了注1和注2;
增加了资料性附录A。
本部分的附录A为资料性附录。
本部分由中国纺织工业协会提出。本部分由全国纺织品标准化技术委员会基础标准分会(SAC/TC209/SC1)归口。本部分起草单位:纺织工业南方科技测试中心、纺织工业标准化研究所。本部分主要起草人:张敏洁、董翔、须绿萍、章辉。本部分所代替标准的历次版本发布情况为:-GB/T13761—1992。
1范围
土工合成材料规定压力下厚度的测定第1部分:单层产品厚度的测定方法GB/T13761.1—2009
GB/T13761的本部分规定了土工合成材料在规定压力下厚度的测定方法和测定其名义厚度时的压力。
测试结果可作鉴别用;或在技术数据表中使用;或作为其他试验方法的一部分,如:防水性能试验。本部分适用于所有土工合成材料。工合成材料的厚度,当需设计两层或两层以上土工合成材料叠加在一起使用时,可注1:一般情况下,只测定层
根据有关方协商,按本标准中规定的测试方法测定所协商层数的土工合成材料的厚度。注2:在测试具有特殊结利的土工合成材料时,宜确保测试结果对产品有意义。2规范性引用文
下列文件中
中的条款通过GB/T13761的本部分的引用而成为本部分的条款。凡是注日期的引用文件,其随后所有的
协议的各方研究
部分。
改单(不包括勘误的内容)或修订版均不适用于本部分,然而,鼓励根据本部分达成可使用这些文件的最新版本。凡是不注日期的引用文件,其最新版本适用于本纺织品调湿
GB/T6529
与试验用标准大气(GB/T6529-2008,ISO139:2005,MOD)GB/T1376P工合成材料
取样和试样准备(GB/T13760
2009SO98622005D)
3术语和定义
下列术语和定
文用于GB/T13761的本部分
厚度thicknes
对试样施加规定の的两基准板间的垂直距离3.2
名义厚度 nominal thickness
对于厚度均匀的聚合物沥青防渗土工膜,在(20士0.1)kPa压力下测得的试样厚度。对于其他所有土工合成材料在(2士0.01)kPa压力下测得的试样厚度。对于厚度不均匀的聚合物、沥青防渗土工膜,在施加(0.6士0.1)N的力下所测得的试样厚度4原理
4.1将试样放置在基准板,用与基准板平行的圆形压脚(压脚面积要小于试样面积)对试样施加规定压力一定时间后,测量两块板之间的垂直距离。4.2在每个指定压力下,试验结果以所获数值的平均值表示。5仪器
5.1厚度试验仪
5.1.1表面平整光滑且可调换的圆形压脚(压脚尺寸见表1),用于测定厚度均匀的材料。对于厚度不均匀的聚合物、沥青防渗土工膜和此类其他土工合成材料厚度的测定,可参见附录A。1
GB/T13761.1—2009
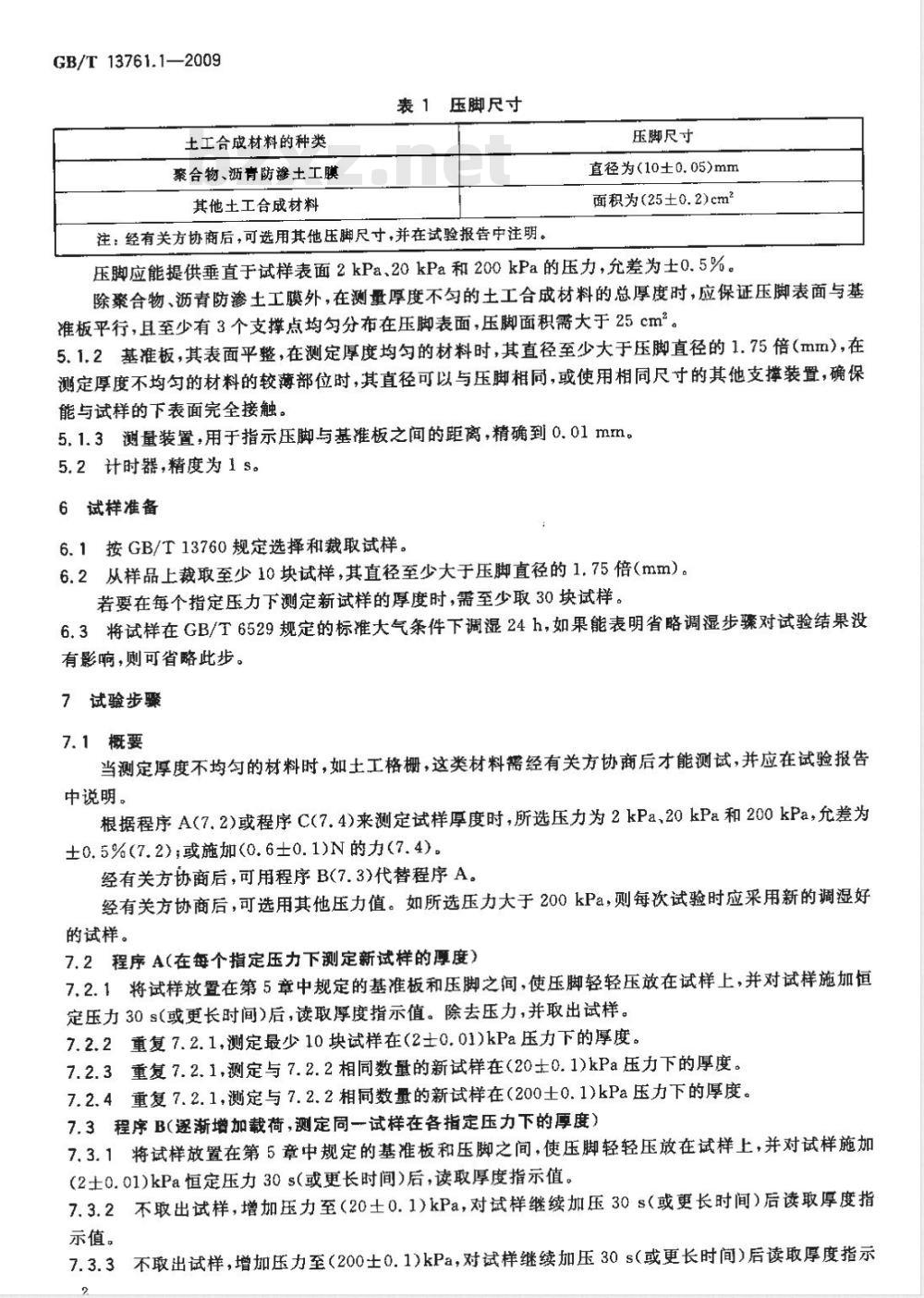
土工合成材料的种类
聚合物、沥青防诊土工膜
其他土工合成材料
表1压脚尺寸
注:经有关方协商后,可选用其他压脚尺寸,并在试验报告中注明。压脚尺寸
直径为(10±0.05)mm
面积为(25土0.2)cm
压脚应能提供垂直于试样表面2kPa、20kPa和200kPa的压力,允差为士0.5%。除聚合物、沥青防渗土工膜外,在测量厚度不匀的土工合成材料的总厚度时,应保证压脚表面与基准板平行,且至少有3个支撑点均匀分布在压脚表面,压脚面积需大于25cm。5.1.2基准板,其表面平整,在测定厚度均勾的材料时,其直径至少大于压脚直径的1.75倍(mm),在测定厚度不均勾的材料的较薄部位时,其直径可以与压脚相同,或使用相同尺寸的其他支撑装置,确保能与试样的下表面完全接触。
5.1.3测量装置,用于指示压脚与基准板之间的距离,精确到0.01mm。5.2计时器,精度为1s。
6试样准备
6.1按GB/T13760规定选择和裁取试样。6.2从样品上裁取至少10块试样,其直径至少大于压脚直径的1.75倍(mm)。若要在每个指定压力下测定新试样的厚度时,需至少取30块试样。6.3将试样在GB/T6529规定的标准大气条件下调湿24h,如果能表明省略调湿步骤对试验结果没有影响,则可省略此步。
7试验步骤
7.1概要
当测定厚度不均勾的材料时,如土工格栅,这类材料经有关方协商后才能测试,并应在试验报告中说明。
根据程序A(7.2)或程序C(7.4)来测定试样厚度时,所选压力为2kPa,20kPa和200kPa,允差为±0.5%(7.2);或施加(0.6士0.1)N的力(7.4)。经有关方协商后,可用程序B(7.3)代替程序A。经有关方协商后,可选用其他压力值。如所选压力大于200kPa,则每次试验时应采用新的调湿好的试样。
7.2程序A(在每个指定压力下测定新试样的厚度)7.2.1将试样放置在第5章中规定的基准板和压脚之间,使压脚轻轻压放在试样上,并对试样施加恒定压力30s(或更长时间)后,读取厚度指示值。除去压力,并取出试样。7.2.2重复7.2.1,测定最少10块试样在(2士0.01)kPa压力下的厚度。7.2.3重复7.2.1,测定与7.2.2相同数量的新试样在(20士0.1)kPa压力下的厚度。7.2.4重复7.2.1,测定与7.2.2相同数量的新试样在(200士0.1)kPa压力下的厚度。7.3程序B(逐渐增加载荷,测定同一试样在各指定压力下的厚度)7.3.1将试样放置在第5章中规定的基准板和压脚之间,使压脚轻轻压放在试样上,并对试样施加(2士0.01)kPa恒定压力30s(或更长时间)后,读取厚度指示值。7.3.2不取出试样,增加压力至(20土0.1)kPa,对试样继续加压30s(或更长时间)后读取厚度指示值。
7.3.3不取出试样,增加压力至(200土0.1)kPa,对试样继续加压30s(或更长时间)后读取厚度指示值。除去压力,并取出试样。
7.3.4重复7.3.17.3.3,直至测完至少10块试样。7.4程序C(厚度不均勾的骤合物、沥青防土工膜)GB/T13761.1—2009
7.4.1将试样放置在附录A中规定的两压头之间。两压头应为相同的形状和大小。使压头轻轻压放在试样上,并对试样施加(0.6士0.1)N的力5s(或更长时间)后,读取厚度指示值。除去压力,并取出试样。
7.4.2重复7.4.1直至测完至少10块试样。7.4.3此试验的目的是测定土工防渗膜的总厚度,而不是其组织结构中各层的厚度,故在试样上须选择合理的加压位置。
8结果表示
计算试样在第7章中各指定压力下的平均厚度和变异系数,精确到0.01mm。注1:如需要,给出每块试样的测定结果。注2;如需要,给出试样厚度的乎均值与所施加压力的关系图。建议X轴用所施加的压力的对数表示,Y轴直接用厚度的平均值表示。
9试验报告
试样报告应包括以下内容:
a)试验是按GB/T13761的本部分执行;b)
在第7章中各指定压力下所测试样数量;c)
调湿大气(见6.3)及加压时间(见7.2.1)压脚尺寸;
所用程序(A、B或 C);
第8章中名义厚度(单位为mm)和变异系数,如需要,给出在其他压力下测得的平均厚度和变异系数;
任何偏离本部分的细节;
试验日期。
GB/T13761.1-2009
附录A
(资料性附录)
用于厚度不均匀的聚合物、沥青防涨土工膜的压头装置示意图一施加于上压头的力(0.6士0.1)N;2-
一试样。
a压头尖端半径为(1.0士0.1)mm。图A.1用于厚度不均匀的聚合物、沥膏防土工膜的压头装置示意图版权专有侵校必究
书号:1550661-38773
GB/T13761.1-2009
定价:
小提示:此标准内容仅展示完整标准里的部分截取内容,若需要完整标准请到上方自行免费下载完整标准文档。
中华人民共和国国家标准
GB/T13761.1—2009
代替GB/T13761—1992
土工合成材料
规定压力下厚度的测定
第1部分:单层产品厚度的测定方法Geosynthetics-Determination of thickness at specified pressures---Part1:Singlelayers
(ISO9863-1:2005MOD)
2009-06-19发布
中华人民共和国国家质量监督检验检疫总局中国国家标准化管理委员会
2010-02-01实施
中华人民共和国
国家标准
4规定压力下厚度的测定
土工合成材料
第1部分:单层产品厚度的测定方法GB/T13761.1—2009
中国标准出版社出版发行
北京复兴门外三里河北街16号
邮政编码:100045
网址www.spc.net.cn
电话:68523946
68517548
中国标准出版社泰皇岛印刷厂印刷各地新华书店经销
5字数10千字
开本880×12301/16
印张0.5
2009年9月第一次印刷
2009年9月第一版
书号:155066:1-38773
定价14.00元
如有印装差错由本社发行中心调换版权专有侵权必究
举报电话:(010)68533533
GB/T13761《土工合成材料规定压力下厚度的测定》包括以下部分:第1部分:单层产品厚度的测定方法:一第2部分:多层产品中单层厚度的测定方法。本部分为GB/T13761的第1部分。GB/T13761.1—2009
本部分采用重新起草法修改采用ISO9863-1:2005《土工合成材料规定压力下厚度的测定第1部分:单层产品厚度的测定方法》。本部分与IS09863-1:2005相比,存在如下差异:规范性引用文件中将国际标准由对应的国家标准代替,其中ISO554《试验用标准大气》由修改采用ISO139的GB/T6529代替;增加了表1中的注。
本部分代替GB/T13761-1992《土工布厚度测定方法》。本部分与GB/T13761--1992相比主要变化如下:标准名称修改为《土工合成材料规定压力下厚度的测定第1部分:单层产品厚度的测定方法》;
-适用范围由“土工布”改为“所有土工合成材料”,并增加了注1和注2;规范性引用文件中删除了引用标准GB8170;增加了表1
基准板尺寸由基准板直径应大于压脚直径50mm以上”改为“基准板尺寸要大于压脚表面直径的1.75倍”,免费标准下载网bzxz
将原标准中的操作方法作为第7章中的程序B,增加了程序A与程序C;结果表示中增加了注1和注2;
增加了资料性附录A。
本部分的附录A为资料性附录。
本部分由中国纺织工业协会提出。本部分由全国纺织品标准化技术委员会基础标准分会(SAC/TC209/SC1)归口。本部分起草单位:纺织工业南方科技测试中心、纺织工业标准化研究所。本部分主要起草人:张敏洁、董翔、须绿萍、章辉。本部分所代替标准的历次版本发布情况为:-GB/T13761—1992。
1范围
土工合成材料规定压力下厚度的测定第1部分:单层产品厚度的测定方法GB/T13761.1—2009
GB/T13761的本部分规定了土工合成材料在规定压力下厚度的测定方法和测定其名义厚度时的压力。
测试结果可作鉴别用;或在技术数据表中使用;或作为其他试验方法的一部分,如:防水性能试验。本部分适用于所有土工合成材料。工合成材料的厚度,当需设计两层或两层以上土工合成材料叠加在一起使用时,可注1:一般情况下,只测定层
根据有关方协商,按本标准中规定的测试方法测定所协商层数的土工合成材料的厚度。注2:在测试具有特殊结利的土工合成材料时,宜确保测试结果对产品有意义。2规范性引用文
下列文件中
中的条款通过GB/T13761的本部分的引用而成为本部分的条款。凡是注日期的引用文件,其随后所有的
协议的各方研究
部分。
改单(不包括勘误的内容)或修订版均不适用于本部分,然而,鼓励根据本部分达成可使用这些文件的最新版本。凡是不注日期的引用文件,其最新版本适用于本纺织品调湿
GB/T6529
与试验用标准大气(GB/T6529-2008,ISO139:2005,MOD)GB/T1376P工合成材料
取样和试样准备(GB/T13760
2009SO98622005D)
3术语和定义
下列术语和定
文用于GB/T13761的本部分
厚度thicknes
对试样施加规定の的两基准板间的垂直距离3.2
名义厚度 nominal thickness
对于厚度均匀的聚合物沥青防渗土工膜,在(20士0.1)kPa压力下测得的试样厚度。对于其他所有土工合成材料在(2士0.01)kPa压力下测得的试样厚度。对于厚度不均匀的聚合物、沥青防渗土工膜,在施加(0.6士0.1)N的力下所测得的试样厚度4原理
4.1将试样放置在基准板,用与基准板平行的圆形压脚(压脚面积要小于试样面积)对试样施加规定压力一定时间后,测量两块板之间的垂直距离。4.2在每个指定压力下,试验结果以所获数值的平均值表示。5仪器
5.1厚度试验仪
5.1.1表面平整光滑且可调换的圆形压脚(压脚尺寸见表1),用于测定厚度均匀的材料。对于厚度不均匀的聚合物、沥青防渗土工膜和此类其他土工合成材料厚度的测定,可参见附录A。1
GB/T13761.1—2009
土工合成材料的种类
聚合物、沥青防诊土工膜
其他土工合成材料
表1压脚尺寸
注:经有关方协商后,可选用其他压脚尺寸,并在试验报告中注明。压脚尺寸
直径为(10±0.05)mm
面积为(25土0.2)cm
压脚应能提供垂直于试样表面2kPa、20kPa和200kPa的压力,允差为士0.5%。除聚合物、沥青防渗土工膜外,在测量厚度不匀的土工合成材料的总厚度时,应保证压脚表面与基准板平行,且至少有3个支撑点均匀分布在压脚表面,压脚面积需大于25cm。5.1.2基准板,其表面平整,在测定厚度均勾的材料时,其直径至少大于压脚直径的1.75倍(mm),在测定厚度不均勾的材料的较薄部位时,其直径可以与压脚相同,或使用相同尺寸的其他支撑装置,确保能与试样的下表面完全接触。
5.1.3测量装置,用于指示压脚与基准板之间的距离,精确到0.01mm。5.2计时器,精度为1s。
6试样准备
6.1按GB/T13760规定选择和裁取试样。6.2从样品上裁取至少10块试样,其直径至少大于压脚直径的1.75倍(mm)。若要在每个指定压力下测定新试样的厚度时,需至少取30块试样。6.3将试样在GB/T6529规定的标准大气条件下调湿24h,如果能表明省略调湿步骤对试验结果没有影响,则可省略此步。
7试验步骤
7.1概要
当测定厚度不均勾的材料时,如土工格栅,这类材料经有关方协商后才能测试,并应在试验报告中说明。
根据程序A(7.2)或程序C(7.4)来测定试样厚度时,所选压力为2kPa,20kPa和200kPa,允差为±0.5%(7.2);或施加(0.6士0.1)N的力(7.4)。经有关方协商后,可用程序B(7.3)代替程序A。经有关方协商后,可选用其他压力值。如所选压力大于200kPa,则每次试验时应采用新的调湿好的试样。
7.2程序A(在每个指定压力下测定新试样的厚度)7.2.1将试样放置在第5章中规定的基准板和压脚之间,使压脚轻轻压放在试样上,并对试样施加恒定压力30s(或更长时间)后,读取厚度指示值。除去压力,并取出试样。7.2.2重复7.2.1,测定最少10块试样在(2士0.01)kPa压力下的厚度。7.2.3重复7.2.1,测定与7.2.2相同数量的新试样在(20士0.1)kPa压力下的厚度。7.2.4重复7.2.1,测定与7.2.2相同数量的新试样在(200士0.1)kPa压力下的厚度。7.3程序B(逐渐增加载荷,测定同一试样在各指定压力下的厚度)7.3.1将试样放置在第5章中规定的基准板和压脚之间,使压脚轻轻压放在试样上,并对试样施加(2士0.01)kPa恒定压力30s(或更长时间)后,读取厚度指示值。7.3.2不取出试样,增加压力至(20土0.1)kPa,对试样继续加压30s(或更长时间)后读取厚度指示值。
7.3.3不取出试样,增加压力至(200土0.1)kPa,对试样继续加压30s(或更长时间)后读取厚度指示值。除去压力,并取出试样。
7.3.4重复7.3.17.3.3,直至测完至少10块试样。7.4程序C(厚度不均勾的骤合物、沥青防土工膜)GB/T13761.1—2009
7.4.1将试样放置在附录A中规定的两压头之间。两压头应为相同的形状和大小。使压头轻轻压放在试样上,并对试样施加(0.6士0.1)N的力5s(或更长时间)后,读取厚度指示值。除去压力,并取出试样。
7.4.2重复7.4.1直至测完至少10块试样。7.4.3此试验的目的是测定土工防渗膜的总厚度,而不是其组织结构中各层的厚度,故在试样上须选择合理的加压位置。
8结果表示
计算试样在第7章中各指定压力下的平均厚度和变异系数,精确到0.01mm。注1:如需要,给出每块试样的测定结果。注2;如需要,给出试样厚度的乎均值与所施加压力的关系图。建议X轴用所施加的压力的对数表示,Y轴直接用厚度的平均值表示。
9试验报告
试样报告应包括以下内容:
a)试验是按GB/T13761的本部分执行;b)
在第7章中各指定压力下所测试样数量;c)
调湿大气(见6.3)及加压时间(见7.2.1)压脚尺寸;
所用程序(A、B或 C);
第8章中名义厚度(单位为mm)和变异系数,如需要,给出在其他压力下测得的平均厚度和变异系数;
任何偏离本部分的细节;
试验日期。
GB/T13761.1-2009
附录A
(资料性附录)
用于厚度不均匀的聚合物、沥青防涨土工膜的压头装置示意图一施加于上压头的力(0.6士0.1)N;2-
一试样。
a压头尖端半径为(1.0士0.1)mm。图A.1用于厚度不均匀的聚合物、沥膏防土工膜的压头装置示意图版权专有侵校必究
书号:1550661-38773
GB/T13761.1-2009
定价:
小提示:此标准内容仅展示完整标准里的部分截取内容,若需要完整标准请到上方自行免费下载完整标准文档。
标准图片预览:





- 热门标准
- 国家标准(GB)
- GB/T2828.1-2012 计数抽样检验程序 第1部分:按接收质量限(AQL)检索的逐批检验抽样计划
- GB50367-2013 混凝土结构加固设计规范
- GB/T18204.4-2000 公共场所毛巾、床上卧具微生物检验方法细菌总数测定
- GB5009.225-2023 食品安全国家标准 酒和食用酒精中乙醇浓度的测定
- GB/T3836.1-2021 爆炸性环境 第1部分:设备 通用要求
- GB/T9145-2003 普通螺纹 中等精度、优选系列的极限尺寸
- GB/T11839-1989 二氧化铀芯块中硼的测定 姜黄素萃取光度法
- GB/T11379-2008 金属覆盖层 工程用铬电镀层
- GB/T23892.3-2009 滑动轴承 稳态条件下流体动压可倾瓦块止推轴承 第3部分:可倾瓦块止推轴承计算的许用值
- GB/T18380.33-2022 电缆和光缆在火焰条件下的燃烧试验 第33部分:垂直安装的成束电线电缆火焰垂直蔓延试验 A类
- GB/T9239-1988 刚性转子平衡品质 许用不平衡的确定
- GB/T15917.3-1995 金属镝及氧化镝化学分析方法 对氯苯基荧光酮--溴化十六烷基三甲基胺分光光度法测定钽量
- GB/T6122.1-2002 圆角铣刀 第1部分:型式和尺寸
- GB/T7433-1987 对称电缆载波通信系统抗无线电广播和通信干扰的指标
- GB/T12053-1989 光学识别用字母数字字符集 第一部分:OCR-A字符集印刷图象的形状和尺寸
- 行业新闻
请牢记:“bzxz.net”即是“标准下载”四个汉字汉语拼音首字母与国际顶级域名“.net”的组合。 ©2025 标准下载网 www.bzxz.net 本站邮件:bzxznet@163.com
网站备案号:湘ICP备2025141790号-2
网站备案号:湘ICP备2025141790号-2