- 您的位置:
- 标准下载网 >>
- 标准分类 >>
- 国家标准(GB) >>
- GB/T 17999.5-2008 SPF鸡 微生物学监测 第5部分:SPF鸡 琼脂扩散试验
标准号:
GB/T 17999.5-2008
标准名称:
SPF鸡 微生物学监测 第5部分:SPF鸡 琼脂扩散试验
标准类别:
国家标准(GB)
标准状态:
现行-
发布日期:
2008-12-31 -
实施日期:
2009-05-01 出版语种:
简体中文下载格式:
.rar.pdf下载大小:
1.54 MB
替代情况:
替代GB/T 17999.4-1999

点击下载
标准简介:
标准下载解压密码:www.bzxz.net
GB/T17999的本部分规定了琼脂扩散试验的技术要求。本部分适用于对SPF鸡进行以下病原微生物的血清抗体检测:禽流感病毒、传染性支气管炎病毒、传染性法氏囊病病毒、传染性喉气管炎病毒、禽痘病毒、禽脑脊髓炎病毒、网状内皮增生症病毒、禽呼肠孤病毒(病毒性关节炎)、马立克氏病病毒、禽腺病毒Ⅰ群、多杀性巴氏杆菌。本部分同样适用于对SPF进行马立克氏病病毒抗原的检测。 GB/T 17999.5-2008 SPF鸡 微生物学监测 第5部分:SPF鸡 琼脂扩散试验 GB/T17999.5-2008

部分标准内容:
ICS11.220
中华人民共和国国家标准
GB/T17999.5—2008
代替GB/T17999.4—1999
SPF鸡
微生物学监测
第 5部分:SPF鸡
琼脂扩散试验
SPF chicken-Microbiological surveillance-Part 5:Agar gel precipitation test for SPF chicken2008-12-31发布
中华人民共和国国家质量监督检验检疫总局中国国家标准化管理委员会
2009-05-01实施
GB/T17999《SPF鸡
第1部分:SPF鸡
第2部分:SPF鸡
第3部分:SPF鸡
第4部分:SPF鸡
第5部分:SPF鸡
第6部分:SPF鸡
第7部分:SPF鸡
第8部分:SPF鸡
第9部分:SPF鸡bzxz.net
微生物学监测》分为10个部分:微生物学监测总则;
红细胞凝集抑制试验;
血清中和试验;
血清平板凝集试验;
琼脂扩傲试验;
酶联免疫吸附试验;
胚敏感试验;
鸡白痢沙门氏菌检验;
试管凝集试验;
.-第10部分:SPF鸡
间接免疫荧光试验。
本部分为GB/T17999的第5部分。GB/T17999.5—2008
本部分修订参照了GB/T18936一2003《高致病性禽流感诊断技术》、NY/T540—2002《鸡病毒性关节炎琼脂凝胶免疫扩散试验方法》、NY/T556一2002《鸡传染性喉气管炎诊断技术》、OIE《陆生动物(哺乳动物、禽鸟和蜜蜂)诊断试验和疫苗手册》(第五版)中的有关规定。本部分代替GB/T17999.4一1999《SPF鸡琼脂扩散试验》。本部分与GB/T17999.4--1999相比主要变化如下:增加了加样示意图、结果判定示意图以示说明;增加了附录A“马立克氏病病毒抗原琼脂扩散检验的程序”:增加了附录B\试剂的配制”。
本部分的附录A、附录B为规范性附录。本部分由中华人民共和国农业部提出。本部分由全国动物防疫标准化技术委员会(SAC/TC181)归口。本部分起草单位:中国农业科学院哈尔滨兽医研究所、中国动物卫生与流行病学中心、济南斯帕法斯家禽有限公司。
本部分主要起草人:曲连东、姜赛、韩凌霞、邵卫星、朱果、单忠芳、刘家森、司昌德、郭东春、于海波、孟庆文。
本部分所代替标准的历次版本发布情况为:GB/T17999.4—1999。
1范围
SPF鸡微生物学监测
第5部分:SPF鸡琼脂扩散试验
GB/T17999的本部分规定了琼脂扩敢试验的技术要求GB/T17999.5—2008
本部分适用于对SPF鸡进行以下病原微生物的血清抗体检测:禽流感病毒(AvianInfluezaVirus)、传染性支气管炎病毒(InfectiousBronchitisVirus)、传染性法氏囊病病毒(InfectiousBursaDiseaseVirus)、传染性喉气管炎病毒(InfectiousLaryngotracheitisVirus)、禽痘病毒(FowlPoxVirus)、禽脑脊髓炎病毒(AvianEncephalomyelitisVirus)、网状内皮增生症病毒(RetieuloendotheliosisVirus)、禽呼肠孤病毒(病毒性关节炎)(AvianReovirus)、马立克氏病病毒(Marek'sDiseaseVirus)、禽腺病毒I群(AvianAdenovirusGroupI)、多杀性巴氏杆菌(Pasteurellamultocida)。本部分同样适用于对SPF鸡进行马立克氏病病毒(Marck'sDiseaseVirus)抗原的检测(见附录A)。2原理
抗原、抗体在含有电解质的琼脂凝胶中,可以向四周自由扩散,二者互相结合,在最适比例处出现沉淀线。采用已知抗原检测相应的抗体,或已知抗体鉴定相应的抗原。3试剂和材料
3.1试剂
琼扩抗原或抗体。
3.1.2标准阳性血清。
3.1.3被检血清或羽髓。
3.1.40.01mol/L、pH7.2的8%氯化钠磷酸盐缓冲溶液(见附录B)。3.1.50.01mol/L、pH6.4的8%氯化钠磷酸盐缓冲溶液(检测禽流感病毒抗体时使用,见附录B)。3.1.6优质琼脂粉或琼脂糖。
3.2材料
琼扩板,打孔器,移液器。
4操作程序
4.1琼脂板制备
将1g优质琼脂粉或0.8g~1.0g琼脂糖加入100mL的0.01mol/L、pH7.2的8%氯化钠磷酸缓冲液中(检测禽流感病毒抗体时使用),水浴加热融化,稍凉(6065C),倒人琼扩板内(厚度为3mm),待琼脂凝固后,4℃冰箱保存备用。4.2打孔
用打孔器在琼脂板上按7孔梅花图案打孔,孔径3mm~4mm,孔距3mm。用8号针头挑出孔内琼脂,挑出时从孔一侧边缘插入针头,轻轻移动,等空气进人孔底后,再向上挑出。4.3封底
用酒精灯轻烤平皿底部至微融化,以防侧漏4.4加样
用移液器吸取抗原悬液,滴人中间孔(图1中的④号孔),周围①、④号孔加阳性血清,其余孔加被检1
GB/T17999.5—2008
血清,每孔均以不溢出为度,每加··个样品应换一个枪头。?
琼脂扩散结果
4.5感作
将琼扩板加盖保湿,放于37℃温箱内作用24h~72h,观察沉淀线。结果判定
5.1判定方法
将琼脂板置于日光灯或侧强光下观察,若标准阳性血清(图1中的①和①号孔)与抗原孔之间出现一条清晰的白色沉淀线,则试验成立。5.2判定标准
5.2.1阳性结果:被检血清孔与中心抗原孔之间出现清晰的沉淀线,且该线和抗原与标准阳性血清之间沉淀线的末端相吻合。
5.2.2弱阳性结果:被检血清孔与中心孔之间不出现沉淀线,标准阳性血清(如图1中①号孔的沉淀线一端向被检血清孔内侧弯曲,则此孔的被检样品判为弱阳性(凡弱阳性者应重复试验,仍为弱阳性者,判为阳性)。
5.2.3阴性结果:被检血清(如图1中的号孔)孔与中心孔之间不出现沉淀线,且标准阳性血清沉淀线直向被检血清孔,则被检血清判为阴性。被检血清孔(图1中的③号孔)与中心抗原孔之间的沉淀线粗而混浊或标准阳性血清孔与抗原孔之间的沉淀线交叉并直伸,则被检血清孔为非特异反应,应重做,若仍出现非特异反应则判为阴性。5.2.4介于阴性、阳性之间为可疑。可疑应重检,仍为可疑判为阳性。2
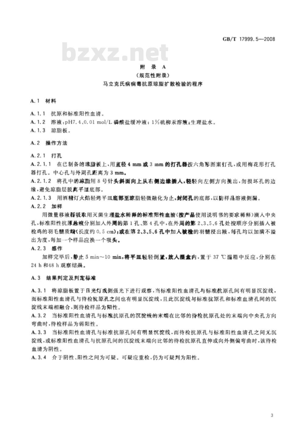
A.1材料
附录A
(规范性附录)
马立克氏病病毒抗原琼脂扩散检验的程序A.1.1:
抗原和标准阳性血清。
A.1.2溶液:pH7.4、0.01mol/L磷酸盐缓冲液;1%硫柳汞溶液;生理盐水。A.1.3琼脂板。
A.2操作方法
A.2.1打孔
GB/T17999.5-2008
A.2.1.1在已制备的琼脂板上,用直径4mm或3mm的打孔器按六角形图案打孔,或用梅花形打孔器打孔。中心孔与外周孔距离为3mm。A.2.1.2将孔中的琼脂用8号针头斜面向上从右侧边缘插入,轻轻向左侧方向挑出,勿损坏孔的边缘,避免琼脂层脱离平底部。
A.2.1.3用酒精灯火焰轻烤平皿底部至琼脂轻微融化为止,封闭孔的底部,以防样品溶液侧漏。A.2.2加样
用微量移液器吸取用灭菌生理盐水稀释的标准阳性血清(按产品使用说明书的要求稀释)滴人中央孔,标准阳性抗原悬液分别加人外周的第1孔、第4孔中,在外周的第2、3、5、6孔处按顺序分别插人被检鸡的羽毛髓质端(长度约0.5cm);或在第2、3、5、6孔中加人被检的羽髓浸出液,每孔均以加满不溢出为度,每加一个样品应换一个吸头。A.2.3感作
加样完毕后,静止5min~10min,将平皿轻轻倒置,放人翌盒内,置于37℃温箱中反应,分别在24h和48h观察结果。
A.3结果判定及判定标准
A,3.1将琼脂板置于日光灯或侧强光下进行观察,当标准阳性血清孔与标准抗原孔间有明显沉淀线,而标准阳性血清孔与待检抗原孔之间也有明显沉淀线,且此沉淀线与标准抗原孔和标准血清孔间的沉淀线末端相融合,则待检样品为阳性A.3.2当标准阳性血清孔与标准抗原孔的沉淀线的末端在比邻的待检抗原孔处的末端向中央孔方向弯曲时,待检样品为弱阳性。
A.3.3当标准阳性血清孔与标准抗原孔间有明显沉淀线,而待检抗原孔与标准阳性血清孔之间无沉淀线,或标准阳性血清孔与抗原孔间的沉淀线末端向比邻的待检抗原孔直伸或向外侧偏弯曲时,该待检血清为阴性。
A.3.4介于阴性、阳性之间为可疑。可疑应重检,仍为可疑判为阳性。3
GB/T17999.5—2008
(规范性附录)
试剂的配制
B.10.01mol/L、pH7.2(pH6.4)的磷酸盐缓冲溶液氯化钠
磷酸二氢钠
磷酸氢二钠(Na2HPO;·12H20)
氯化钾
调pH至
加蒸馏水至
7.2(pH6.4)
1000mL
112kPa、20min高压灭菌,4C保存备用,B.2
0.01mol/L、pH7.2(pH6.4)的8%氯化钠磷酸盐缓冲溶液向100mL0.01mol/L、pH7.2(pH6.4)的磷酸盐缓冲溶液中加人8g氯化钠[]
GB/T18643-2002
参考文
鸡马立克氏病诊断技术
GB/T17999.5—2008
GB/T17999.5-2008
打印H期:2010年3月12日
中华人民共和国
国家标准
SPF鸡微生物学监测
第5部分:SPF鸡琼脂扩散试验
GB/T 17999. 5 - 2008
中国标准出版社出版发行
北京复兴门外三里河北街16号
邮政编码:100045
网址www.spc.net.cn
电话:6852394668517548
中国标准出版社秦皇岛印厂印剧各地新华书店经销
开本880×12301/16
印张0.75
5字数12千字
2009年4月第一版
文2009年4月第一次印刷
书号:155066·1-36492定价14.00元
由本社发行中心调换
如有印装差错
版权专有侵权必究
举报电话:(010)68533533
小提示:此标准内容仅展示完整标准里的部分截取内容,若需要完整标准请到上方自行免费下载完整标准文档。
中华人民共和国国家标准
GB/T17999.5—2008
代替GB/T17999.4—1999
SPF鸡
微生物学监测
第 5部分:SPF鸡
琼脂扩散试验
SPF chicken-Microbiological surveillance-Part 5:Agar gel precipitation test for SPF chicken2008-12-31发布
中华人民共和国国家质量监督检验检疫总局中国国家标准化管理委员会
2009-05-01实施
GB/T17999《SPF鸡
第1部分:SPF鸡
第2部分:SPF鸡
第3部分:SPF鸡
第4部分:SPF鸡
第5部分:SPF鸡
第6部分:SPF鸡
第7部分:SPF鸡
第8部分:SPF鸡
第9部分:SPF鸡bzxz.net
微生物学监测》分为10个部分:微生物学监测总则;
红细胞凝集抑制试验;
血清中和试验;
血清平板凝集试验;
琼脂扩傲试验;
酶联免疫吸附试验;
胚敏感试验;
鸡白痢沙门氏菌检验;
试管凝集试验;
.-第10部分:SPF鸡
间接免疫荧光试验。
本部分为GB/T17999的第5部分。GB/T17999.5—2008
本部分修订参照了GB/T18936一2003《高致病性禽流感诊断技术》、NY/T540—2002《鸡病毒性关节炎琼脂凝胶免疫扩散试验方法》、NY/T556一2002《鸡传染性喉气管炎诊断技术》、OIE《陆生动物(哺乳动物、禽鸟和蜜蜂)诊断试验和疫苗手册》(第五版)中的有关规定。本部分代替GB/T17999.4一1999《SPF鸡琼脂扩散试验》。本部分与GB/T17999.4--1999相比主要变化如下:增加了加样示意图、结果判定示意图以示说明;增加了附录A“马立克氏病病毒抗原琼脂扩散检验的程序”:增加了附录B\试剂的配制”。
本部分的附录A、附录B为规范性附录。本部分由中华人民共和国农业部提出。本部分由全国动物防疫标准化技术委员会(SAC/TC181)归口。本部分起草单位:中国农业科学院哈尔滨兽医研究所、中国动物卫生与流行病学中心、济南斯帕法斯家禽有限公司。
本部分主要起草人:曲连东、姜赛、韩凌霞、邵卫星、朱果、单忠芳、刘家森、司昌德、郭东春、于海波、孟庆文。
本部分所代替标准的历次版本发布情况为:GB/T17999.4—1999。
1范围
SPF鸡微生物学监测
第5部分:SPF鸡琼脂扩散试验
GB/T17999的本部分规定了琼脂扩敢试验的技术要求GB/T17999.5—2008
本部分适用于对SPF鸡进行以下病原微生物的血清抗体检测:禽流感病毒(AvianInfluezaVirus)、传染性支气管炎病毒(InfectiousBronchitisVirus)、传染性法氏囊病病毒(InfectiousBursaDiseaseVirus)、传染性喉气管炎病毒(InfectiousLaryngotracheitisVirus)、禽痘病毒(FowlPoxVirus)、禽脑脊髓炎病毒(AvianEncephalomyelitisVirus)、网状内皮增生症病毒(RetieuloendotheliosisVirus)、禽呼肠孤病毒(病毒性关节炎)(AvianReovirus)、马立克氏病病毒(Marek'sDiseaseVirus)、禽腺病毒I群(AvianAdenovirusGroupI)、多杀性巴氏杆菌(Pasteurellamultocida)。本部分同样适用于对SPF鸡进行马立克氏病病毒(Marck'sDiseaseVirus)抗原的检测(见附录A)。2原理
抗原、抗体在含有电解质的琼脂凝胶中,可以向四周自由扩散,二者互相结合,在最适比例处出现沉淀线。采用已知抗原检测相应的抗体,或已知抗体鉴定相应的抗原。3试剂和材料
3.1试剂
琼扩抗原或抗体。
3.1.2标准阳性血清。
3.1.3被检血清或羽髓。
3.1.40.01mol/L、pH7.2的8%氯化钠磷酸盐缓冲溶液(见附录B)。3.1.50.01mol/L、pH6.4的8%氯化钠磷酸盐缓冲溶液(检测禽流感病毒抗体时使用,见附录B)。3.1.6优质琼脂粉或琼脂糖。
3.2材料
琼扩板,打孔器,移液器。
4操作程序
4.1琼脂板制备
将1g优质琼脂粉或0.8g~1.0g琼脂糖加入100mL的0.01mol/L、pH7.2的8%氯化钠磷酸缓冲液中(检测禽流感病毒抗体时使用),水浴加热融化,稍凉(6065C),倒人琼扩板内(厚度为3mm),待琼脂凝固后,4℃冰箱保存备用。4.2打孔
用打孔器在琼脂板上按7孔梅花图案打孔,孔径3mm~4mm,孔距3mm。用8号针头挑出孔内琼脂,挑出时从孔一侧边缘插入针头,轻轻移动,等空气进人孔底后,再向上挑出。4.3封底
用酒精灯轻烤平皿底部至微融化,以防侧漏4.4加样
用移液器吸取抗原悬液,滴人中间孔(图1中的④号孔),周围①、④号孔加阳性血清,其余孔加被检1
GB/T17999.5—2008
血清,每孔均以不溢出为度,每加··个样品应换一个枪头。?
琼脂扩散结果
4.5感作
将琼扩板加盖保湿,放于37℃温箱内作用24h~72h,观察沉淀线。结果判定
5.1判定方法
将琼脂板置于日光灯或侧强光下观察,若标准阳性血清(图1中的①和①号孔)与抗原孔之间出现一条清晰的白色沉淀线,则试验成立。5.2判定标准
5.2.1阳性结果:被检血清孔与中心抗原孔之间出现清晰的沉淀线,且该线和抗原与标准阳性血清之间沉淀线的末端相吻合。
5.2.2弱阳性结果:被检血清孔与中心孔之间不出现沉淀线,标准阳性血清(如图1中①号孔的沉淀线一端向被检血清孔内侧弯曲,则此孔的被检样品判为弱阳性(凡弱阳性者应重复试验,仍为弱阳性者,判为阳性)。
5.2.3阴性结果:被检血清(如图1中的号孔)孔与中心孔之间不出现沉淀线,且标准阳性血清沉淀线直向被检血清孔,则被检血清判为阴性。被检血清孔(图1中的③号孔)与中心抗原孔之间的沉淀线粗而混浊或标准阳性血清孔与抗原孔之间的沉淀线交叉并直伸,则被检血清孔为非特异反应,应重做,若仍出现非特异反应则判为阴性。5.2.4介于阴性、阳性之间为可疑。可疑应重检,仍为可疑判为阳性。2
A.1材料
附录A
(规范性附录)
马立克氏病病毒抗原琼脂扩散检验的程序A.1.1:
抗原和标准阳性血清。
A.1.2溶液:pH7.4、0.01mol/L磷酸盐缓冲液;1%硫柳汞溶液;生理盐水。A.1.3琼脂板。
A.2操作方法
A.2.1打孔
GB/T17999.5-2008
A.2.1.1在已制备的琼脂板上,用直径4mm或3mm的打孔器按六角形图案打孔,或用梅花形打孔器打孔。中心孔与外周孔距离为3mm。A.2.1.2将孔中的琼脂用8号针头斜面向上从右侧边缘插入,轻轻向左侧方向挑出,勿损坏孔的边缘,避免琼脂层脱离平底部。
A.2.1.3用酒精灯火焰轻烤平皿底部至琼脂轻微融化为止,封闭孔的底部,以防样品溶液侧漏。A.2.2加样
用微量移液器吸取用灭菌生理盐水稀释的标准阳性血清(按产品使用说明书的要求稀释)滴人中央孔,标准阳性抗原悬液分别加人外周的第1孔、第4孔中,在外周的第2、3、5、6孔处按顺序分别插人被检鸡的羽毛髓质端(长度约0.5cm);或在第2、3、5、6孔中加人被检的羽髓浸出液,每孔均以加满不溢出为度,每加一个样品应换一个吸头。A.2.3感作
加样完毕后,静止5min~10min,将平皿轻轻倒置,放人翌盒内,置于37℃温箱中反应,分别在24h和48h观察结果。
A.3结果判定及判定标准
A,3.1将琼脂板置于日光灯或侧强光下进行观察,当标准阳性血清孔与标准抗原孔间有明显沉淀线,而标准阳性血清孔与待检抗原孔之间也有明显沉淀线,且此沉淀线与标准抗原孔和标准血清孔间的沉淀线末端相融合,则待检样品为阳性A.3.2当标准阳性血清孔与标准抗原孔的沉淀线的末端在比邻的待检抗原孔处的末端向中央孔方向弯曲时,待检样品为弱阳性。
A.3.3当标准阳性血清孔与标准抗原孔间有明显沉淀线,而待检抗原孔与标准阳性血清孔之间无沉淀线,或标准阳性血清孔与抗原孔间的沉淀线末端向比邻的待检抗原孔直伸或向外侧偏弯曲时,该待检血清为阴性。
A.3.4介于阴性、阳性之间为可疑。可疑应重检,仍为可疑判为阳性。3
GB/T17999.5—2008
(规范性附录)
试剂的配制
B.10.01mol/L、pH7.2(pH6.4)的磷酸盐缓冲溶液氯化钠
磷酸二氢钠
磷酸氢二钠(Na2HPO;·12H20)
氯化钾
调pH至
加蒸馏水至
7.2(pH6.4)
1000mL
112kPa、20min高压灭菌,4C保存备用,B.2
0.01mol/L、pH7.2(pH6.4)的8%氯化钠磷酸盐缓冲溶液向100mL0.01mol/L、pH7.2(pH6.4)的磷酸盐缓冲溶液中加人8g氯化钠[]
GB/T18643-2002
参考文
鸡马立克氏病诊断技术
GB/T17999.5—2008
GB/T17999.5-2008
打印H期:2010年3月12日
中华人民共和国
国家标准
SPF鸡微生物学监测
第5部分:SPF鸡琼脂扩散试验
GB/T 17999. 5 - 2008
中国标准出版社出版发行
北京复兴门外三里河北街16号
邮政编码:100045
网址www.spc.net.cn
电话:6852394668517548
中国标准出版社秦皇岛印厂印剧各地新华书店经销
开本880×12301/16
印张0.75
5字数12千字
2009年4月第一版
文2009年4月第一次印刷
书号:155066·1-36492定价14.00元
由本社发行中心调换
如有印装差错
版权专有侵权必究
举报电话:(010)68533533
小提示:此标准内容仅展示完整标准里的部分截取内容,若需要完整标准请到上方自行免费下载完整标准文档。

标准图片预览:





- 热门标准
- 国家标准(GB)
- GB4623-1994 环形预应力混凝土电杆
- GB/T19250-2013 聚氨酯防水涂料
- GB/T17972-2000 信息处理系统 数据通信 局域网中使用X.25包级协议
- GB/T42403-2023 激光器和激光相关设备 激光光谱特性测量方法
- GB/T23344-2009 纺织品 4-氨基偶氮苯的测定
- GB/T37319-2019 电梯节能逆变电源装置
- GB14918-1994 信号枪通用技术条件
- GB/T38142-2019 ISO 4918:2016 弹性、纺织和层压铺地物脚轮椅测试
- GB∕T4937.20-2018 半导体器件 机械和气候试验方法 第20部分:塑封表面安装器件耐潮湿和焊接热综合影响
- GB/T39351-2020 空间数据与信息传输系统 遥测空间数据链路协议
- GB/T11828.2-2005 水位测量仪器 第2部分:压力式水位计
- GB/T22427.5-2008 淀粉细度测定
- GB/T21666-2008 尿吸收辅助器具 评价的一般指南
- GB/T23349-2009 肥料中砷、镉、铅、铬、汞生态指标
- GB/T14929.2-1994 花生仁、棉籽油、花生油中涕灭威残留量测定方法
- 行业新闻
请牢记:“bzxz.net”即是“标准下载”四个汉字汉语拼音首字母与国际顶级域名“.net”的组合。 ©2009 标准下载网 www.bzxz.net 本站邮件:bzxznet@163.com
网站备案号:湘ICP备2023016450号-1
网站备案号:湘ICP备2023016450号-1