- 您的位置:
- 标准下载网 >>
- 标准分类 >>
- 化工行业标准(HG) >>
- HG/T 2437-2006 塑料衬里复合钢管和管件
标准号:
HG/T 2437-2006
标准名称:
塑料衬里复合钢管和管件
标准类别:
化工行业标准(HG)
标准状态:
现行-
发布日期:
2006-07-26 -
实施日期:
2007-03-01 出版语种:
简体中文下载格式:
.rar.pdf下载大小:
425.76 KB
标准ICS号:
化工技术>>化工设备>>71.120.99其他化工设备中标分类号:
化工>>化工机械与设备>>G94非金属化工机械设备
替代情况:
替代HG/T 2437-1993
部分标准内容:
ICS 71. 120 ; 83. 140
备案号:18267--2006
中华人民共和国化工行业标准
HG/T 24372006
代替HG/T 2437--1993
塑料衬里复合钢管和管件
Steel pipes and fitting lined with plastic2006-07-26 发布
2007-03-01实施
中华人民共和国国家发展和改革委员会发布前言
本标准代替HG/T21371993钢塑复合管与管件”,本标准与HG/T2437—1993相比主要变化如下:将标准名称改为《塑料衬里复合钢管和管件》;衬里材料种类有所增加:
扩大了管道规格尺寸范围;
改变了相关的技术要求、加工要求及抽样检验要求。本标准由中国石油和化学工业协会提山。本标准由全国非金属化工设备标化技术委员会归口。本标准起草单位:温州市东方防腐设备有限公司。本标推主要起草人:董秀峰,张兆胜。本标准所代替标准的历次版本发布情况为:HC/T 2137-1993
HG/T2437—2006
1范围
塑料衬里复合钢管和管件
HG/T2437—2006
本标准规定了塑料衬里复合钢管和管件的分类与命名、要求、试验方法、检验规则、标志,标签、包装、运输、贮存。
本标准适用于以钢节、钢臂件为基体,采用聚四氟乙烯(PTFE).聚全氟乙丙烯(FEP)、无规共聚聚丙烯(PP-R)、交联案乙烯(PE-D)、可溶性聚四氟乙烯(PFA)、案氯乙烯(FVC)衬里的复合钢管和警件(以下简称村里产品)。其公称尺寸(DN)为25mm~1000mm、公称压力一0.1MPa~1.6MPs。注,不衬里产品的适用环境温度及介质见表8。2规范性引用文件
下列文件中的条款通过本标准的引用而成为本标准的条款,凡是注日期的引用文件,其随后所有修改单(不包括勘误的内容)或修改版均不适用于本标准,然而,鼓励根据本标准达成协议的各方研究是否可使瓜这些文件的最新版本。儿是不注日期的引用文件,其最新版本适用于本标。GB150-1998钢制压力容器
GB191包装猪运尔标志
GB/T 1047-2005臂道元件 DN(公称尺寸)的定义和选用GB/T1048一2005管道元件PN(公称压力)的定义和选用GB/T2828.12003计数抽样检验程序第1部分:按接收质量限(AQL)检索的逐批检验抽样计划
GB/T2829--2002周期检验计数抽样程序及表(适印于对过程稳定性的检验)CB/TA219—1996化工用硬案氯乙烯(PVC-U)管材GR/T6388包装储运收发货标志
GB/T8163输送流体用无缝钢管
GB/T8923—1988涂装前钢材表面锈蚀等级和除锈等级(3/T 9113.1平面突面整体钢制管法兰GB/T9120.1突面对焊环板式松套钢制臂法兰GB/T9124-2000钢制管法兰技术条件GB/T1011!利用随机数般子进行随机抽样的方法GB/T12159:·2005钢制对焊无缝管件GB/T13306标牌
GB/T13384机电产品包装:通用技术茶件GB/T13401—1992钢板制对焊管件GB/T14436工业产品保证文件总则GB/T17185—1997刚制祛兰管件
GB/18742.12002冷热水用丙烯管道系统第一部分:总则CJ/T1592002铝塑复合[压力管(对接焊)HG/T2902—1997模塑而聚四氟乙烯树脂HG/T29041997模塑和挤塑用聚全氟乙丙烯树脂1
HG/T 2437--2006
3分类与命名
3.1产品分类与标记
塑料村里复台钢管和管件的产品分类与标记见表1。表1产品分类与标记
产品类型
异径普
平焊祛兰
端平法兰
-端平焊祛兰、一端松套法兰
二,端平焊法兰
一端平焊法兰、一端松套法兰
二遍平燥法兰
·端平炽达改,一端松旁法兰
平炼法兰和松套法兰结合
平焊法兰
平焊法兰和松套法兰结合
平焊法兰
平焊法兰和松套法兰结合
3.2封里材料的分类和代号
塑料衬单复合钢管和管件的衬里材料的分类和代号见表2。表2村里材料的分类和代号
林料名称
聚四氟乙烯
聚全氟乙内烯
交联聚乙烯
可溶性睾氣乙烯
无规共聚聚肉烯
乐氧之烯
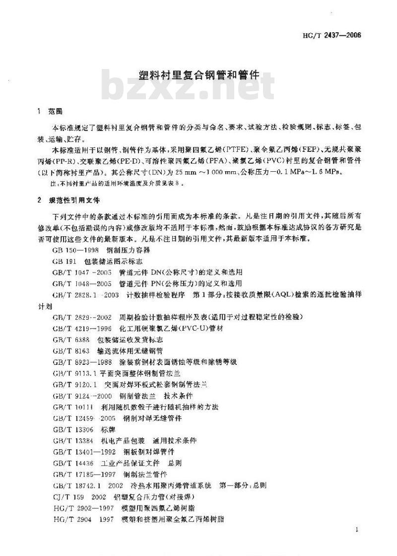
型号与命名
型号编制示例:
进设计顺序号:A,B.C
管广或营件材料代号:
碳素钢:CS
不锈钢,SUS
铸铜.cr
衬平材料代号
公称乐力.MPa
见表2
HG/T 2437—2006
公称尺寸(DN).mm(并径管际成DNT!DM>类单代号,见表1
管了材料为碳素钢、衬里材料为聚四氟乙烯、公称尺寸DN80、公称压力1.心MPE,二增为平焊法兰的直管:CIZG 8-1.6 PTFE/CS。
管下材料为碳素钢、衬里材料为骤全瓶乙丙烯,公称尺寸DN5U.公称压力1.0MPa,-端为焊接法兰、另一端为松套法兰的45弯头:CLWT2S50-1.0FEP/C.S。管子材料为磁素钢、村里材料为交联案乙烯、公称尺寸DN,65.LN240、公称压力1.0MPa.结构型式为平焊法兰的异径管:CI.YI 65/4D-1.0 PE-D/CS。4要求
4.1基本参数
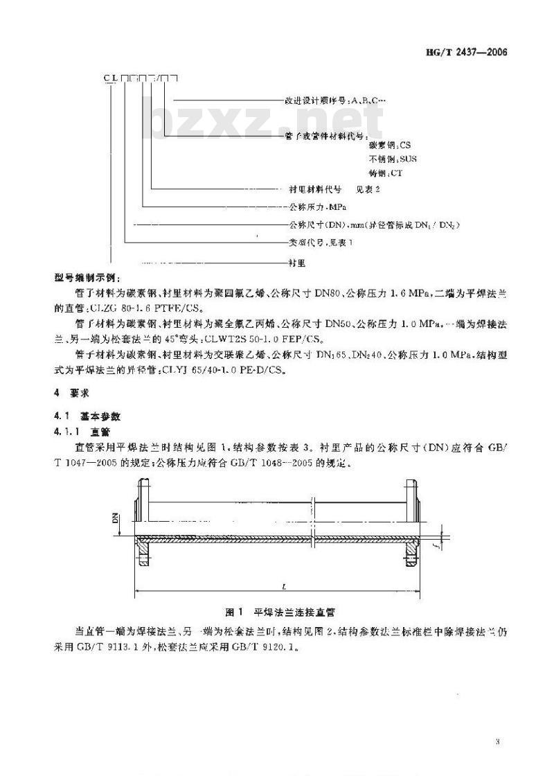
4. 1. 1直筑
直管采用平焊法兰时结构此图1.结构参数按表3。衬里产品的公称尺寸(DN)应符合GB/T1047—2005的规定公称压力成符合GB/T1048-2005的规定。E
图1平焊法兰连接直管
当直贫一端为焊接法兰、另端为松套法兰叫,结构见图么.结构参数法兰标谁栏中除焊接法兰仍采用GB/T9113.1外,松套法益应采用GB/T9120.1。HG/T2437—2006
公称尺牛
一端平焊法兰,另一端松套法兰连接的直笋图2
衰 3 直箭结构参数
村层厚度了
PFFE、FEP、PFA
当DN500时外壳可采用钢板卷制。PP-R.PE-D.PVC
438×3
489×4
108×4
133×4
219×6
$273×8
4325×9
4377×9
126×9
$480×9
4530×10
$18×10
18×11
q918×12
单位为奢米
采用名义管道尺寸(NPS,时制>时,应采用 ANSI B36. 10 中 4G 系列的钢管尺寸,法兰采用 ASTM A15 标准。4. 1. 2弯头
弯头采用焊接法兰时结构见图3,结构参数见表4。当弯头一端为焊接法兰,另一端为松套法兰时,结构见图4,结构参数见表4DN
(a)\头
) 90°头
图3平焊法兰连接确头
(6) 45°弯头
(6) 45° 弯头
一端平焊法兰,另一蜡为松套法兰连接弯头咨
HG/T2437—2006
HG/T 2437—2006
公称尺寸
衬层厚度子
PTFE,FFPPFA
表4弯头结构参数
PP-R,PE-D、PVC
雪头结构孝数
90°变头A
45'弯头B
单位为些米
管件最
小壁原
采用名义道尺寸(NPS,时制>时,弯头,三通,四通,异径肯应采用 ASTM A587 或 ASTM A53 的 B级标准+H都应是40系列。法兰采用A5TMA105标准。4.1.3三通
三道采用焊接法兰时的结构见图5、结构参数见表5。当三通-端为焊接法兰,另二端为松套法兰时,结构见图6,结极参数的规定按表5。场
图5平焊法兰连接三通
平焊法兰和松套法兰结合连接三通务
公称尺寸
4.1.4四通
村层厚度于
PTFF,FEP,PFA
表 5 三通结构参数
PH-R.PF-T3.
三通结构孝数
摘长,
崋育高 H
HG/T 2437--2006
单位为毫米
管件最
小壁犀
四通采用焊接法兰时结构见图7,结构参数见表6当四通二个垂直端采用焊接法兰·另两端为松套法兰时,结构见图8,结构参数的规定按表6。国7平焊法兰连接四通
图8平焊法兰和松套法兰结合连接四通7
HG/T2437—2006
公称尺寸
4.1.5异径管
表 6 四通结构参数
衬层學度,
PTFE.FEP.PFA
PP-R,PF-T.
叫通结参数了
管件最
不壁厚
单位为毫米
异径管采用焊接法兰时结构见图9,结构参数见表?。当异径管一端为焊接法兰,另端为松套法兰时,结构见图10.结构参数的规定按表?。图
平焊法兰连接异径管
一端平焊法兰,另一端松套法兰连接异径管图10
公称寸 DN
表7异径管结构参数
衬层撑é,
PTFE、FEP、PFA
TP-R,PE-D,FVC
HG/T 2437—2006
单位为您来
普件最
小璧厚
HC/T 24372006
4. 2 适用温度和介质
村单产品应能在下列环境中正常工作,见表8。衰8:衬里产品的适用环境温度和介质衬果材料
正压下Www.bzxZ.net
环境温度
点空运行下
-80 C -- 200 ℃
-80℃~149℃
-80 'C -- 250 C
- 30 ℃: -- 90 C
--15 -- 90 T
-1 ℃-60 ℃
-18 --180 ℃
适而介质
除熔融金属钠和钾、三化和气态麵外的任何浓度的磁二18 ~-149 汇,载,盐醛,效氟酸、苯、碱、王水、有机溶剂和还原剂等强腐蚀性-18 ℃-180 ℃
-- 30 ℃ ~90 ℃
-15 ~90 0
15 r~60 ℃
冷热水、牛奶、矿泉水、N、乙二酸、石蜡油、苯册、80头磷酸、50 %敏酸,40%卓骼酸钟,60 只氯载化辨、丙醇,乙烯醇、皂腋、36%单甲酸钠、化钠、需化钠、氢氧化钠、过氧化钠、动物脂贴防陈被、发香族酸、CO、C。避筑冷、热水系统、饮用水系统.PH 值在 1--14范因内的离依度酸和赋水
在下列特殊条作下,权概顾客要求,应山供需双方评审后订立特殊合同,进行设计、制遗,交收a不符表~表7所别数的产品
b)公称用超过一.1MPa--1.6MPa范国的产品C)其他(如法兰材料、结构长度、法兰标准,管子规格及产品的特殊试验方法等)4.3材料要求
4. 3. 1管子及管件
管子材料应符合GB150、GB/T8163的规定:管件材料应符合GB/T12159.GB/T13401或GBT17185的有关规定。
4.3.2低温产品
当讨里产品使用于一20℃以下时,管子,管件及法兰材料应采用耐低温钢,应符合GB150一1998附录心的有关规定。
4. 3. 3树里材料
4. 3. 3. 1亲四氯乙烯
案四氟乙烯树脂成符合HC:/2902—1997的规定。村里层表观密度应不低十2.16g/cm3.且不允许有气池,微孔、裂纹和杂质存在。4. 3.3.2聚全氟乙丙烯
聚全氟乙丙烯树脂应符HG/T2901-1097的规定。采用M3型,衬里层表观密度应不低于2.14g/cm2,且不允许有气泡、微孔、裂纹和杂质存在:。4.3.3.3交联疆乙烯
交联聚乙烯应符合 CJ/T1592002中表1的规定,其密度0.94g/ctm4.3.3.4可溶性聚四氟乙烯
可熔性案四氟乙烯应符合表9的规定。表9可溶性聚四氧乙烯树脂性能指标名称项月
连续使用温度/!密度/(g/em)250
4. 3. 3. 5
无规共聚聚丙烯
拉仲强度/MPs
熔触指数/(g/min)
仲长率/兴
小提示:此标准内容仅展示完整标准里的部分截取内容,若需要完整标准请到上方自行免费下载完整标准文档。
备案号:18267--2006
中华人民共和国化工行业标准
HG/T 24372006
代替HG/T 2437--1993
塑料衬里复合钢管和管件
Steel pipes and fitting lined with plastic2006-07-26 发布
2007-03-01实施
中华人民共和国国家发展和改革委员会发布前言
本标准代替HG/T21371993钢塑复合管与管件”,本标准与HG/T2437—1993相比主要变化如下:将标准名称改为《塑料衬里复合钢管和管件》;衬里材料种类有所增加:
扩大了管道规格尺寸范围;
改变了相关的技术要求、加工要求及抽样检验要求。本标准由中国石油和化学工业协会提山。本标准由全国非金属化工设备标化技术委员会归口。本标准起草单位:温州市东方防腐设备有限公司。本标推主要起草人:董秀峰,张兆胜。本标准所代替标准的历次版本发布情况为:HC/T 2137-1993
HG/T2437—2006
1范围
塑料衬里复合钢管和管件
HG/T2437—2006
本标准规定了塑料衬里复合钢管和管件的分类与命名、要求、试验方法、检验规则、标志,标签、包装、运输、贮存。
本标准适用于以钢节、钢臂件为基体,采用聚四氟乙烯(PTFE).聚全氟乙丙烯(FEP)、无规共聚聚丙烯(PP-R)、交联案乙烯(PE-D)、可溶性聚四氟乙烯(PFA)、案氯乙烯(FVC)衬里的复合钢管和警件(以下简称村里产品)。其公称尺寸(DN)为25mm~1000mm、公称压力一0.1MPa~1.6MPs。注,不衬里产品的适用环境温度及介质见表8。2规范性引用文件
下列文件中的条款通过本标准的引用而成为本标准的条款,凡是注日期的引用文件,其随后所有修改单(不包括勘误的内容)或修改版均不适用于本标准,然而,鼓励根据本标准达成协议的各方研究是否可使瓜这些文件的最新版本。儿是不注日期的引用文件,其最新版本适用于本标。GB150-1998钢制压力容器
GB191包装猪运尔标志
GB/T 1047-2005臂道元件 DN(公称尺寸)的定义和选用GB/T1048一2005管道元件PN(公称压力)的定义和选用GB/T2828.12003计数抽样检验程序第1部分:按接收质量限(AQL)检索的逐批检验抽样计划
GB/T2829--2002周期检验计数抽样程序及表(适印于对过程稳定性的检验)CB/TA219—1996化工用硬案氯乙烯(PVC-U)管材GR/T6388包装储运收发货标志
GB/T8163输送流体用无缝钢管
GB/T8923—1988涂装前钢材表面锈蚀等级和除锈等级(3/T 9113.1平面突面整体钢制管法兰GB/T9120.1突面对焊环板式松套钢制臂法兰GB/T9124-2000钢制管法兰技术条件GB/T1011!利用随机数般子进行随机抽样的方法GB/T12159:·2005钢制对焊无缝管件GB/T13306标牌
GB/T13384机电产品包装:通用技术茶件GB/T13401—1992钢板制对焊管件GB/T14436工业产品保证文件总则GB/T17185—1997刚制祛兰管件
GB/18742.12002冷热水用丙烯管道系统第一部分:总则CJ/T1592002铝塑复合[压力管(对接焊)HG/T2902—1997模塑而聚四氟乙烯树脂HG/T29041997模塑和挤塑用聚全氟乙丙烯树脂1
HG/T 2437--2006
3分类与命名
3.1产品分类与标记
塑料村里复台钢管和管件的产品分类与标记见表1。表1产品分类与标记
产品类型
异径普
平焊祛兰
端平法兰
-端平焊祛兰、一端松套法兰
二,端平焊法兰
一端平焊法兰、一端松套法兰
二遍平燥法兰
·端平炽达改,一端松旁法兰
平炼法兰和松套法兰结合
平焊法兰
平焊法兰和松套法兰结合
平焊法兰
平焊法兰和松套法兰结合
3.2封里材料的分类和代号
塑料衬单复合钢管和管件的衬里材料的分类和代号见表2。表2村里材料的分类和代号
林料名称
聚四氟乙烯
聚全氟乙内烯
交联聚乙烯
可溶性睾氣乙烯
无规共聚聚肉烯
乐氧之烯
型号与命名
型号编制示例:
进设计顺序号:A,B.C
管广或营件材料代号:
碳素钢:CS
不锈钢,SUS
铸铜.cr
衬平材料代号
公称乐力.MPa
见表2
HG/T 2437—2006
公称尺寸(DN).mm(并径管际成DNT!DM>类单代号,见表1
管了材料为碳素钢、衬里材料为聚四氟乙烯、公称尺寸DN80、公称压力1.心MPE,二增为平焊法兰的直管:CIZG 8-1.6 PTFE/CS。
管下材料为碳素钢、衬里材料为骤全瓶乙丙烯,公称尺寸DN5U.公称压力1.0MPa,-端为焊接法兰、另一端为松套法兰的45弯头:CLWT2S50-1.0FEP/C.S。管子材料为磁素钢、村里材料为交联案乙烯、公称尺寸DN,65.LN240、公称压力1.0MPa.结构型式为平焊法兰的异径管:CI.YI 65/4D-1.0 PE-D/CS。4要求
4.1基本参数
4. 1. 1直筑
直管采用平焊法兰时结构此图1.结构参数按表3。衬里产品的公称尺寸(DN)应符合GB/T1047—2005的规定公称压力成符合GB/T1048-2005的规定。E
图1平焊法兰连接直管
当直贫一端为焊接法兰、另端为松套法兰叫,结构见图么.结构参数法兰标谁栏中除焊接法兰仍采用GB/T9113.1外,松套法益应采用GB/T9120.1。HG/T2437—2006
公称尺牛
一端平焊法兰,另一端松套法兰连接的直笋图2
衰 3 直箭结构参数
村层厚度了
PFFE、FEP、PFA
当DN500时外壳可采用钢板卷制。PP-R.PE-D.PVC
438×3
489×4
108×4
133×4
219×6
$273×8
4325×9
4377×9
126×9
$480×9
4530×10
$18×10
18×11
q918×12
单位为奢米
采用名义管道尺寸(NPS,时制>时,应采用 ANSI B36. 10 中 4G 系列的钢管尺寸,法兰采用 ASTM A15 标准。4. 1. 2弯头
弯头采用焊接法兰时结构见图3,结构参数见表4。当弯头一端为焊接法兰,另一端为松套法兰时,结构见图4,结构参数见表4DN
(a)\头
) 90°头
图3平焊法兰连接确头
(6) 45°弯头
(6) 45° 弯头
一端平焊法兰,另一蜡为松套法兰连接弯头咨
HG/T2437—2006
HG/T 2437—2006
公称尺寸
衬层厚度子
PTFE,FFPPFA
表4弯头结构参数
PP-R,PE-D、PVC
雪头结构孝数
90°变头A
45'弯头B
单位为些米
管件最
小壁原
采用名义道尺寸(NPS,时制>时,弯头,三通,四通,异径肯应采用 ASTM A587 或 ASTM A53 的 B级标准+H都应是40系列。法兰采用A5TMA105标准。4.1.3三通
三道采用焊接法兰时的结构见图5、结构参数见表5。当三通-端为焊接法兰,另二端为松套法兰时,结构见图6,结极参数的规定按表5。场
图5平焊法兰连接三通
平焊法兰和松套法兰结合连接三通务
公称尺寸
4.1.4四通
村层厚度于
PTFF,FEP,PFA
表 5 三通结构参数
PH-R.PF-T3.
三通结构孝数
摘长,
崋育高 H
HG/T 2437--2006
单位为毫米
管件最
小壁犀
四通采用焊接法兰时结构见图7,结构参数见表6当四通二个垂直端采用焊接法兰·另两端为松套法兰时,结构见图8,结构参数的规定按表6。国7平焊法兰连接四通
图8平焊法兰和松套法兰结合连接四通7
HG/T2437—2006
公称尺寸
4.1.5异径管
表 6 四通结构参数
衬层學度,
PTFE.FEP.PFA
PP-R,PF-T.
叫通结参数了
管件最
不壁厚
单位为毫米
异径管采用焊接法兰时结构见图9,结构参数见表?。当异径管一端为焊接法兰,另端为松套法兰时,结构见图10.结构参数的规定按表?。图
平焊法兰连接异径管
一端平焊法兰,另一端松套法兰连接异径管图10
公称寸 DN
表7异径管结构参数
衬层撑é,
PTFE、FEP、PFA
TP-R,PE-D,FVC
HG/T 2437—2006
单位为您来
普件最
小璧厚
HC/T 24372006
4. 2 适用温度和介质
村单产品应能在下列环境中正常工作,见表8。衰8:衬里产品的适用环境温度和介质衬果材料
正压下Www.bzxZ.net
环境温度
点空运行下
-80 C -- 200 ℃
-80℃~149℃
-80 'C -- 250 C
- 30 ℃: -- 90 C
--15 -- 90 T
-1 ℃-60 ℃
-18 --180 ℃
适而介质
除熔融金属钠和钾、三化和气态麵外的任何浓度的磁二18 ~-149 汇,载,盐醛,效氟酸、苯、碱、王水、有机溶剂和还原剂等强腐蚀性-18 ℃-180 ℃
-- 30 ℃ ~90 ℃
-15 ~90 0
15 r~60 ℃
冷热水、牛奶、矿泉水、N、乙二酸、石蜡油、苯册、80头磷酸、50 %敏酸,40%卓骼酸钟,60 只氯载化辨、丙醇,乙烯醇、皂腋、36%单甲酸钠、化钠、需化钠、氢氧化钠、过氧化钠、动物脂贴防陈被、发香族酸、CO、C。避筑冷、热水系统、饮用水系统.PH 值在 1--14范因内的离依度酸和赋水
在下列特殊条作下,权概顾客要求,应山供需双方评审后订立特殊合同,进行设计、制遗,交收a不符表~表7所别数的产品
b)公称用超过一.1MPa--1.6MPa范国的产品C)其他(如法兰材料、结构长度、法兰标准,管子规格及产品的特殊试验方法等)4.3材料要求
4. 3. 1管子及管件
管子材料应符合GB150、GB/T8163的规定:管件材料应符合GB/T12159.GB/T13401或GBT17185的有关规定。
4.3.2低温产品
当讨里产品使用于一20℃以下时,管子,管件及法兰材料应采用耐低温钢,应符合GB150一1998附录心的有关规定。
4. 3. 3树里材料
4. 3. 3. 1亲四氯乙烯
案四氟乙烯树脂成符合HC:/2902—1997的规定。村里层表观密度应不低十2.16g/cm3.且不允许有气池,微孔、裂纹和杂质存在。4. 3.3.2聚全氟乙丙烯
聚全氟乙丙烯树脂应符HG/T2901-1097的规定。采用M3型,衬里层表观密度应不低于2.14g/cm2,且不允许有气泡、微孔、裂纹和杂质存在:。4.3.3.3交联疆乙烯
交联聚乙烯应符合 CJ/T1592002中表1的规定,其密度0.94g/ctm4.3.3.4可溶性聚四氟乙烯
可熔性案四氟乙烯应符合表9的规定。表9可溶性聚四氧乙烯树脂性能指标名称项月
连续使用温度/!密度/(g/em)250
4. 3. 3. 5
无规共聚聚丙烯
拉仲强度/MPs
熔触指数/(g/min)
仲长率/兴
小提示:此标准内容仅展示完整标准里的部分截取内容,若需要完整标准请到上方自行免费下载完整标准文档。
标准图片预览:





- 其它标准
- 热门标准
- 化工行业标准(HG)
- HG/T3534-2011 代替 HG/T 3534-2003 工业循环冷却水污垢和腐蚀产物中酸不溶物、磷、铁、铝、钙、镁、锌、铜含量测定方法
- HG/T2784-1996 工业用亚硫酸铵
- HG/T5699-2020 扩散渗析阳膜
- HG2208-1991 甲霜灵可湿性粉剂
- HG/T2058.1-1991 搪玻璃温度计套
- HG/T2343-2012 硫化促进剂ETU
- HG/T4519-2013 碱式碳酸钴
- HG/T20704.3-2000 机泵专业工程设计阶段的工作程序
- HG/T20701.12-2000 容器、换热器和特殊设备专业厂商协调会工作程序及说明
- HG2975-1989 气体分析 标准混合气 混合物制备证书
- HG2207-1991 甲霜灵粉剂
- HG/T2192-1991 喷砂橡胶软管
- HG2418-1993 饲料添加剂 碘酸钙
- HG/T2546-1993 导热油-400(联苯-联苯醚混合物)
- HG/T2734-1995 中压反应釜用机械密封技术条件
- 行业新闻
请牢记:“bzxz.net”即是“标准下载”四个汉字汉语拼音首字母与国际顶级域名“.net”的组合。 ©2025 标准下载网 www.bzxz.net 本站邮件:bzxznet@163.com
网站备案号:湘ICP备2025141790号-2
网站备案号:湘ICP备2025141790号-2