- 您的位置:
- 标准下载网 >>
- 标准分类 >>
- 通信行业标准(YD) >>
- YD/T 838.4-2003 数字通信用对绞/星绞对称电缆 第四部分:主干对绞电缆
标准号:
YD/T 838.4-2003
标准名称:
数字通信用对绞/星绞对称电缆 第四部分:主干对绞电缆
标准类别:
通信行业标准(YD)
标准状态:
现行-
发布日期:
2003-07-07 -
实施日期:
2003-07-07 出版语种:
简体中文下载格式:
.rar.pdf下载大小:
789.19 KB
替代情况:
YD/T 838.4-1997采标情况:
IEC 61156-4-2004 NEQ
点击下载
标准简介:
标准下载解压密码:www.bzxz.net
本部分规定了数字通信用对绞/星绞对称电缆中的主干对绞电缆的基本结构、主要性能要求、验收规则、试验方法和包装等要求。本部分规定的性能要求为最低要求。本部分适用于指导编写各种型式的主干对绞电缆详细规范。本部分规定的主干对绞电缆用于由YD/T 926《大楼通信综合布线系统》定义的建筑物垂直通道或楼层之间的布线。 YD/T 838.4-2003 数字通信用对绞/星绞对称电缆 第四部分:主干对绞电缆 YD/T838.4-2003
部分标准内容:
中华人民共和国通信行业标准
YD/T 838.4-2003
代替YD/T 838.4-1997
数字通信用对绞/星绞对称电缆
第四部分:主干对绞电缆
Multicore and symmetrical pair/quad cables for digital communicationsPart 4:Riser cables
2003-07-07发布
2003-07-07实施
中华人民共和国信息产业部
规范性引用文件
分类与命名
4.1分类
电缆型号
电缆规格
4.4产品标记
电缆结构
电气特性
传输特性
5.4机械物理性能和尺寸要求
5.5环境性能
检验规则
6.1出厂检验
6.2型式试验
试验方法
8标志、包装
8.1标志
8.2包装
9电缆详细规范内容要求
附录A(资料性附录)
附录B(资料性附录)
电缆传输特性参考值
单位色带色谱
YD/T 83B.4-2003
YD/T 838.4-2003
本部分修改参服国际电丁委员会标准IEC61156-4:2001数字通信用对绞/星绞电缆第4部分主干对绞电缆》(包括IEC 61156-4:1995、IEC 61156-4-A1:1999 及IEC 61156-4-A2:2001)进行编写,并参考了国外相关标准的有关内容。本部分与IEC61156-4:200I主要差异如下:对绝缘、颜色色序、护套和电缆对数等作了期确的规定。不推荐采用星绞结构电缆、特性阻抗为1201的电缆和1000的4类电缆:对衰减和近端串音衰减等传输特性规定应采用扫频测量,明确应在全频带符合指标要求。根据实际需要,增加了2个附录;对1002电缆,增加了5e类电缆的性能要求;对1502电缆,其传输频率规定到300MH2;明确了电缆机械性能和环境性能要求,特别是安全性能要求。本部分与 YD/T 838.4-1997相比有如下主要变化:不推荐来用1000的4类电缆;
给出了特性阻抗的两个平行的要求,即电缆的输入阻抗或拟合阻抗相回波耗(或结构回波阳抗的要求:
对于1000电缆,增加了Sc类品种,规定了附加的传输能要求。对于各类电缆增加了远端串音要求,一规定新的扫频测量的步长,增加广测量的频率点数:增如了相时延及相时延差的要求。修改了1500电缆的衰减要求。
本部分为数字通信用对绞/呈绞对称电缆》系列标准的第四部分,与其配套使用的还有若干分标准及电缆的详细规范。
除本部分的条文中另有规定外,水平对绞电缆均应符合YD/1838.1-2003《数宇通信用对绞/星绞对称电缆第一部分:总则》的规定。本部分代替YD/T838.4-1997数字通信对绞/量绞对称电缆第4部分:主于对绞电缆一一分规范本部分的附录A、附录B为资料性附录。本部分中国通信标准化协会提出并归口。本部分起草单位:大唐电信科技股份有限公司本部分主要起草人:程奇松张维潭高安敏本部分所代替标准的历次版本发布情况为:YD/T838.4-1997,1范围
数字通信用对绞/星绞对称电缆
第四部分:主十对绞电缆
YD/T 838.4-2003
本部分规定了数字通信用对绞/星绞对称电缆中的主于对绞电缆的基本结构、主要性能要求,验收规则、试验方法和包装等要求。本部分规定的性能要求为最低要求。本部分适用于指导编写各种型式的主于对绞电缆详细规范。本部分规定的主干对绞电缆用于由YDT926大楼通信综合布线系统定义的建筑物乘直通道或楼层之间的布线。2规范性引用文件
下列文件中的条款通过本部分的引用而成为本部分的条款。凡是注日期的引用文件,其随后所有的修改单(不包括勘误的内容)或修订版均不适用于本部分,然而,鼓励根据木部分达成协设的齐方研究是否可使用这些文件的最新版本。凡是不注日期的引用文件,其最新版本适用于本部分。CB/T 3953-1983
GB/T 4910-1985
GB 6995-1985
GB/T 17737.1-2000
YD/T 838.1-2003
YD/T 838.2-2003
3定义
见YD/T838.1-2003,
4分类与命名
4.1分类
电工圆铜线
镀锡圆鞘线
电线电缆识别标志
射频电缆第一部分一总则、定义、要求和试验方法(idlEC17737.1.1:1994)数字通信用对绞/星绞对称电缆第一部分:总则(idtIEC61156.1:200F)数字通信用对绞/星绞对称电缆第二部分:水平对绞电缆a)按绝缘材料分为聚烯烃、聚氯乙烯、含氟聚合物及低烟无卤阻燃热塑性材料绝缘电缆。日)按绝缘型式分为实心绝缘和泡沫绝缘(或组合式,如泡沫皮)电缆。b)按有无总屏蔽分为无总屏蔽电缆和带总屏蔽电缆,心)按护套材料分为聚氯乙烯,含氟聚台物及低烟无卤阻燃热塑性材料护套电缆。d)按特性阻抗分为100n和150n电缆。b)按规定的最高传输频率分为16MHz(3类)、【00MHz(5类)、双工100MIIz(5e类)。1500电缆规定的最高传输频率为30UMHz,不分类。4.2电缆型号
电继缆型号由型式代号和规格代号两部分组或,电缆型号表票法见YD/T838.2-2003附录A。具体的电缆型式及规格由有关电缆详细规范给出,4.3电缆规格
4.3.1导体标称直径范围
导体标称直径应从以下范围中选定,在有关电缆详细规范中虚给出标教直径的具体数值。a)特性阻抗1000的电缆(简称10002电缆):0.50~0.65mm;h)特性阻抗150Ω的电缆(简称1500电缆):0.60~0.65mm。1
YD/T838.4-2003
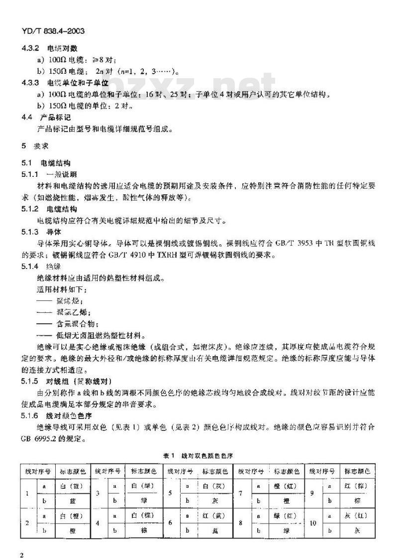
4.3.2电缆对数
a)1000电缆:28对;
b)1500电缆:2n对 (n=1,2,3.....)。4.3.3电缆单位和子单位
a)1000电缆的单位和子单位:16对,25对:子单位4对或用户认可的其它单位结构b)1500电缆的单位:2对。
4.4产品标记
产品标记由型号和电缆详细规范号组成。5要求
5.1电缆结构
5.1.1一般说明
材料和电缆结构的选用应适合电缆的预期用途及安装条件,应特别注意符合消防性能的任何特定要求(如燃烧性能,烟雾发生,酸性气体的释放等)。5.1.2电缆结构
电缆结构应符台有关电缆详细规范中给出的细节及尺寸。5.1.3 导体
导体采用实心铜导体。导体可以是裸铜线或镀锡铜线。课铜线应符合GB/T3953中TH型软圆钢线的要求:镀锅铜线应符合GB/T4910中TXRH型可焊镀锡软圆铜线的要求。5.1.4绝缘
绝缘材料应由适用的热塑性材料组成。适用材料如下:
聚烯烃:
一聚氯乙烯;
一含聚合物;
低烟无卤阻燃热塑性材料。
绝缘可以是实心绝缘或泡沫绝缘(或组合式,如泡沫皮)。绝缘应连续,其厚度应使成品电缆符合规定的要求,绝缘的最大外径和/或绝缘的标称厚度有关电缆详细规范规定。绝缘的标称厚度应能与导体的连接方式相适应,
5.1.5对线组(简称线对)
由分别称作a线和b线的两根不同题色色序的绝缘芯线均匀地绞合成线对,线对对绞节距的设计应能使成品电缆满足本部分规定的串音要求。5.1.6线对颜色色序
绝缘导线可采用效色(见表1)或单色(见表2)颜色色构成线对。绝缘的颜色应容易识别并符合GB6995.2的规定。
战对双色颜色色序
线对序号
标志颜色
白 (薛)
白(橙)
线对序号
标志颜色
白 (绿)
白 (棕)
线对序号
标志颜色
白 ()
红 (璇)
载对序寸:标志颤色
橙 (红)
绿(红)
线对序号
标志颜血
红(棕)
埃 (红)
线对序号
标志颜色
蓝(黑)
橙 (黑)
绿 (黑)
线对序号
标志颜色
棕(黑)
东 (黑)
黄 (蓝)
表1(续)
线对序号
标志颜色
黄 (磅)
(绿)
黄 (棕)
线对序号
标志蕨色
黄 (灰)
蓝(紫)
橙 (紫)
YD/T 838.4-2003
线对序号
括号内的标志颜久为色环或色条的颜色,也可以是色点或a线和b线上都有配对线颤久的色环。表2
1002片缆线对单负颜色负序
线对序号
标志颤久
线对序号
标志颜色
线对序号
标志蔽色
线对序司
标志巅色
戮对序号
标志颜色
绿 (紫)
棕(紫)
灰 (紫)
标志颜色
1500电缆可采用第1对和第2对的颜色色序,第2对1502电缆战对的单色颜色色序也可采用第1对(红绿)、第2对(橙黑)的颤危色序。
注:绝缘的颤色可用导线的颤负或导线最外层绝缘的颜色表示。5.1.7线对屏放
YD/T838.1-2003的2.2.7不适用本部分所包含的电缆。5.1.8缆芯
电缆线对应同心分层绞合成缆芯,或者先纹含成16对或25对的单位后再进一步绞合成缆芯。每个单位应由同型式的线对绞合而成。单位可以山若干子单位组成。每一单位和子单位应采用非吸湿性扎带螺旋绕扎。各单位扎带的颜色应不同,扎带色谱见附录B,
有关电缆详细规范要求时,电缆单位可以采用屏蔽,单位屏蔽应符合Y刀/T838.1-2003的2.2.7的要求,缆芯中可以同时包含有屏蔽的单位和没有屏改的单位。缆芯可以包覆一层非吸湿性包带。5.1.9总屏改
有关电缆详细规范要求时,可在芯外加总屏散。总屏蔽应符合 YD/T 838.1-2003的2.2.9.3
YD/T 838.4-2003
总屏蔽为一层镀锡铜线编织时,编织的填充系数应不小于0.41(编织密度不小于65%)。总屏蔽为一层铝塑复合带和一层镀锡铜线编织时,编织的填充系数应不小于0.16(编织密度不小于30%)。填充系数定义见 GB/T 17737.1。5.1.10护套
护套材料应由适用的热塑性材料组成。适用的扩套材料如下:
聚氯乙烯;
含氟聚合物;
低烟无卤阻燃热塑性材料。
护套应连续并具有尽量均勾的厚度。护套下可以放首非吸湿性的非金属撕裂绳。5.1.11护套颜色
护套颜色宜为黑色或灰色,也可以是经用户和生产厂商定的其它颜色。5.2电气特件
试验应在长度不少于100m的电缆上进行。5.2.1导体直流电阻
导体直流电阻由有关电缆详细规范规定。5.2.2电阻不平衡
1000电统任一线对的两导体间的电阻不平衡应不大于2.5%。1500电缆任一线对的两导体间的电阻不平衡应不大于2.0%。5.2.3介电强度
试验应在下述两种情况下进行。一导体/导体;
电缆具有屏蔽时:导体/屏蔽1屏蔽/屏蔽。介电强度应符合表4的规定。
表3介中泻度
介电强度(言流kv)
试验持续时间
导体间
导体与屏间
单位屏蔽与总屏蔽间bzxZ.net
注:可以使用交流电压进行试验,其值为直流电压值除以1.5。5.2.4绝缘电阻
试验应在下述两种情况下进行。一导体/导体;
电缆具有屏蔽时:导体/屏蔽,屏蔽/屏蔽。lmin
每根绝缘导体与电缆内其余绝缴导体接地及接屏妆(当具有总屏蔽和/或线对屏蔽时)间的绝缘电阻,在20°℃时测量或校正到20℃,最小值应大于或等于表4中的规定值。每个线对屏蔽与电缆内其余线对屏蔽接地及接总屏蔽(当具有总屏蔽时)间问的绝缘电阻,在20℃时测量或校正到20℃,最小值应大于或等于150M2·km。绝绿材料
兴烯烃
聚氛乙烯
含氧聚合物
低烟光卤阻燃热塑性材料
5,2.5工作电容
表4缔缘电阻最小值(20℃】
本部分对工作电容不作规定,但可在有关电缆详细范中给出。5.2.6线对对地电容不平衡
YD/T 838.4-2003
维缘电阻(M2-km)
电缆具有屏微时应测量线对对地电容不乎律I,试验在线对与屏蔽间进行。测量频率为1000Hz或800Hz
1000电缆的任一线对对地电容不平律应不大于330pF/100m;150电统的任一线对对地电容不平衡值应不大于100pF/100m5.2.7转移阻抗
电缆具有屏蔽时应测量转移阻抗,屏蔽电缆的转移阻抗应小于;1MHz时,50mQ/m;
10MHz 时,100ms2/m;
100MHz时,在考虑中。
5.2.8总屏敲电阻
电缆具有总屏微时,总屏蔽的直流电阻应不超过下述公式给出的值:R (D) =62.5/D
R(D)——总屏蔽电阻,单位/km;D
一总屏蔽外径,单位mm。
5.3传输特性
试验应在长度不少于100m的电缆上进行,(1)
在测量电缆的衰减、近端串音衰减、远端串音衰减、特性阻抗、回波摄耗及结构回被损耗时,应采用扫频测量。可以使用线性或对数频率间隔。扫频所取频率点的数量,对汀近端串音衰减,远端串音衰减测量应不少于规定频率范围包含10倍频程数的200倍,对于其他参数应不少于规定频率范围包含10倍频程数的100俯。
5.3.1传播退度
本部分对传播速度值不作规定,但可在有关电缆详细规范中给出。5.3.1,1 相时延
按照 YD/T 838.1-2003的 A,4.2.1和 A.4.3测革时,5类、5e 类电缆及 1500 电缆,在 1MHz 到电缆类别规定的最高传输频率的整个题带内,任何线对的相时延应不大于式(2)所确定的值:T≤534+36/Vf
式中:
T一相时延,单位nB/100m;
f一 频率,单位 MHz。
YD/T 838.4-2003
5.3.1.2时延差
按照 YD/T 838.1-2003的 A.4.2.1 和 A,4.3 测量时,100 5类、5e类电缆及 1500 电缆,在温度(-40+1)C、(20±1)C和(60±1)℃时,在1MIz到电缆类别规定的最高传输频率的整个频带内,按照线对题色色序每4对(如1~4对、5~8对...)内任何两个线对闭的最大时延差应不超过45ns/100m5.3.1.3环境影响
在-40~60℃范围内,最短100m长的电缆,由温度引起所有线对组合之间的时延差与5.3.1.2规定值相比应不超过±10ns/100m
5.3.2衰减
5.3.2.11002电缆的衰减
在温度20℃或校正到20℃时测量,在1.0MHz到电缆类别规定的最商频率的整个频带内,10002电缆任一线对的衰减值α()应小于或等予由式(3)确定的数值。电缆衰减温度系数由生产厂提供。a (f) =h, Vf +h,f+h,/Vf
式中:
颊率,单位 MHz:
krh2h,-
带数,各类电缆的具体数值见表6:α(—电缆衰减值,单位dB/10m,表5衰减公式【3】中的常数值
电类别
5、5e
注:1000电续衰减的工程设计用参考值见附录A。k
注:低频的哀减值不作规定,但可以在有关电缆详绑规范上诈为系统信息给出,有些5类以上的电缆,在40~60温度时,衰减温度系数可能达0.4%/%,5.3.2.21502电缆的衰减
在温度20℃时测量或校正到20%℃,从1.0MHIz到电缆类别规定的最高传输频率的整个频带内,1500电缆任一线对的衰减值α(f)应小于或等于式(4)确定的数值。α (f) =1.067xVf +0.018f+0.18/V式中:
f题率,单位MHz。
一电缆衰减值,单位dB/100mg
1500电缆衰减的工程设计用参考值见附录A,5.3.3不平德衰减
5.3.3.11002电缆的纵向变换损耗应大于表6规定的值。表6
100电缆的纵向变换损耗
频率(MHz)
在考虑中
电缆类别
在号虑中
在考虑中
5.3.3.2150电缆的纵向变换损耗在考虑中。
注:认向变换报耗为不平稳衰减的一种表述方式。5.3.4近端串音衰减
5.3.4.11002 电缆的近端串音衰减YD/T838.4-2003
从1.0MHz到电缆类别规定的最高频率,电缆内任一线对的近端中音衰减应人于或等于式(5)确定的值。
NEXT () =NEXT (1)-1SIgf (dB)式中:
NEXT ( -
NEXT (1)
一频率「下的近端串音衰减值;一各类电缆1.0MHz时的近端串衰减,具体数值见表了:『—频率,单位MIHz。
表 7 各类电缆 1.0MHz 吋的近端未音衰减电缆类别
注:1001电绩近端申音衰减的工程设计用参考值见附录A。5.3.4.21000电缆的近端串音衰减功率和NEXT (1)(dB)
从1.0MHz到电缆类别规定的最高频率,单位内(或不大于25对的电缆内)任一线对由YD/T838.1-2003的2.1.10定义的近端串音衰减功率和,应大于或等于式(6)确定的值。PSNEXT (f) =PSNEXT (1) -151g (dB)式中:
PSNEXT ()-
PSNEXT (1)
一赖率厂下的近端串音衰减值功率和;各类电缆1.0MHz时的近端串音衰减功率和,具体数值见表8;频率,单位MHz。
表 8各类缆 1.0MHz吋约近端未音衰减功率和电缆类别
5、 5e
5.3.4.3150Q电缆的近端串音衰减PSNEXT (1) (dB)
1500电缆线对间的近端串音衰减应大于或等于式(7)确定的数值。NEXT (0) =38.5-151g (f/100)
一近端串音衰减:
NEXT (O
f频率,单位MHz;
150电缆近端串音症减的工程设计用参考值见附录A。dB
YD/T838.4-2003
5.3.5远端串音
5.3.5.11002 电缆的等电平选端串音衰减(ELFEXT)从1MHz到电缆类别规定的最高传输顺率的整个频带内,电缆内任何线对组合间的等电平远端串音衰减,应大于或等于式(8)确定的值。ELFEXT (f) =ELFEXT (1) -20lgf (dB/100m)ELFEXT(D频率f下的等电平远端申音衰减:(8)
ELFEXT(1)—各类电缆1.0MHz时的等电平远端申育衰减,具体数值见表9,单位 dB/100m;题率,单位MHz。
表9各类电缆1.0MHz时的等电平运端房音哀减电缆类别
注!电缆等电平远端申普衰减的工程设计用参考值见附录A。5.3.5.2100Q电缆的等电平远端串音衰减功率和(PSELFEXT)ELFEXT(1)(dB/100m)
从IMHz到电缆类别规定的最高传输频率的整个频猎内,电缆单位内(或不大丁25对的电缆内)任一线对由 YD/T 838.1-2003 的 2.1.10 定义的等电平远端串音衰减功率和,应大于或等于式(9)确定的值。PSELFEXT (f) =PSELFEXT (1) -201gf (dB/100m)PSELFEXT(f)——频率f下的等电平远端串音衰减功率和;(9)
PSELFEXT(1)一各类电缆1.0MHz时的等电平远端串音衰减功率和,具体数值见表10,单位dB/100m;
频率,单位 MHz。
表 10 各类中统 1.0MHz 时的等电平远端审吾衰减动率动电缆类别
5、5e
5.3.5.31500电缆的远端串音
在考虑中。
5.3.6特性阻抗
PSETFEXT (1)(dR/100m)
从1.0MHIz到电缆类别规定的最高传输频率的整个频带内,测出的线对特性阻抗标称值应为1000或1502。这些要求的符合性按输入阻抗或拟合阻抗两种方式确定。如果电缆线刘输入阻抗符合规定的要求,可以不进行回波摄耗或结构回波损耗测;如果电缆线对输人阻抗不符合规定的要求,应考核电缆线对的拟合阻抗,同时考楼电缆线对的回波摄耗或结构回波损耗。5.3.6.11002 电缆的特性阻抗
按YD/T838.1-2003的3.3.6.1测出的1002电缆线对的输人阻抗应符合表11的规定。9
颜率(MHz)
5.3.6.21502 电缆的特性阻抗
表111002缆的输入陷抗
销入阻抗 (n)
100±15
100±15
YD/T 838.4-2003
100±15
按YD/T838.1-2003的3.3.6.1测出的1500电缆线对的输人阻抗应符合表12的规定,表 12 1509 电缆的销入明统
颜率(MHz)
1 ≤f≤300
5.3.6.3电缆线对的拟合阻抗
特性阻抗(1)
150±15
如果电缆线对的输人阻抗不能满足5.3.6.1或5.3.6.2规定的要求,则应进行函数拟合,考核电缆线对的拟合抗。
按照YI)/T838.1-2003规定的测量方法,在1MIIz到电缆类别规定的最高传输频率的整个频带内,电缆线对经过函数拟合的阻抗应符合表13的规定。表13牛缆线对的函数拟合组
标称阻抗
注:f一频率,单位为MIIzu
5.3.7回波损耗(RL)或结构回波耗(SAL)下限
105+8/VF
155+8/VF
当输入阻抗不符合5.3.6.1或5.3.6.2条规定的要求时,应增加对电缆回波损耗的测量。电缆的回波损耗应符合表14或表16的要求。
允许以结构回波损耗测量代替回波损耗测量。电缆的结构回波损耗应符合表15或表17的要求。规定以回波损耗测量为基准方法。5.3.7.1100Q电缆的回波损耗(AL)从1.0Iz到电缆类别规定的最高传输频率的整个频带内,1002电缆内任一线对的回波损耗应人于或等于表14给出的值。
表141001电缆的压波损耗
1$f≤10
17+31g()
20+51g(f))
频率,(MH)
10≤16
12-10lg (/10)
1620-71g (f/20)
25-7lg (f/2n)
小提示:此标准内容仅展示完整标准里的部分截取内容,若需要完整标准请到上方自行免费下载完整标准文档。
YD/T 838.4-2003
代替YD/T 838.4-1997
数字通信用对绞/星绞对称电缆
第四部分:主干对绞电缆
Multicore and symmetrical pair/quad cables for digital communicationsPart 4:Riser cables
2003-07-07发布
2003-07-07实施
中华人民共和国信息产业部
规范性引用文件
分类与命名
4.1分类
电缆型号
电缆规格
4.4产品标记
电缆结构
电气特性
传输特性
5.4机械物理性能和尺寸要求
5.5环境性能
检验规则
6.1出厂检验
6.2型式试验
试验方法
8标志、包装
8.1标志
8.2包装
9电缆详细规范内容要求
附录A(资料性附录)
附录B(资料性附录)
电缆传输特性参考值
单位色带色谱
YD/T 83B.4-2003
YD/T 838.4-2003
本部分修改参服国际电丁委员会标准IEC61156-4:2001数字通信用对绞/星绞电缆第4部分主干对绞电缆》(包括IEC 61156-4:1995、IEC 61156-4-A1:1999 及IEC 61156-4-A2:2001)进行编写,并参考了国外相关标准的有关内容。本部分与IEC61156-4:200I主要差异如下:对绝缘、颜色色序、护套和电缆对数等作了期确的规定。不推荐采用星绞结构电缆、特性阻抗为1201的电缆和1000的4类电缆:对衰减和近端串音衰减等传输特性规定应采用扫频测量,明确应在全频带符合指标要求。根据实际需要,增加了2个附录;对1002电缆,增加了5e类电缆的性能要求;对1502电缆,其传输频率规定到300MH2;明确了电缆机械性能和环境性能要求,特别是安全性能要求。本部分与 YD/T 838.4-1997相比有如下主要变化:不推荐来用1000的4类电缆;
给出了特性阻抗的两个平行的要求,即电缆的输入阻抗或拟合阻抗相回波耗(或结构回波阳抗的要求:
对于1000电缆,增加了Sc类品种,规定了附加的传输能要求。对于各类电缆增加了远端串音要求,一规定新的扫频测量的步长,增加广测量的频率点数:增如了相时延及相时延差的要求。修改了1500电缆的衰减要求。
本部分为数字通信用对绞/呈绞对称电缆》系列标准的第四部分,与其配套使用的还有若干分标准及电缆的详细规范。
除本部分的条文中另有规定外,水平对绞电缆均应符合YD/1838.1-2003《数宇通信用对绞/星绞对称电缆第一部分:总则》的规定。本部分代替YD/T838.4-1997数字通信对绞/量绞对称电缆第4部分:主于对绞电缆一一分规范本部分的附录A、附录B为资料性附录。本部分中国通信标准化协会提出并归口。本部分起草单位:大唐电信科技股份有限公司本部分主要起草人:程奇松张维潭高安敏本部分所代替标准的历次版本发布情况为:YD/T838.4-1997,1范围
数字通信用对绞/星绞对称电缆
第四部分:主十对绞电缆
YD/T 838.4-2003
本部分规定了数字通信用对绞/星绞对称电缆中的主于对绞电缆的基本结构、主要性能要求,验收规则、试验方法和包装等要求。本部分规定的性能要求为最低要求。本部分适用于指导编写各种型式的主于对绞电缆详细规范。本部分规定的主干对绞电缆用于由YDT926大楼通信综合布线系统定义的建筑物乘直通道或楼层之间的布线。2规范性引用文件
下列文件中的条款通过本部分的引用而成为本部分的条款。凡是注日期的引用文件,其随后所有的修改单(不包括勘误的内容)或修订版均不适用于本部分,然而,鼓励根据木部分达成协设的齐方研究是否可使用这些文件的最新版本。凡是不注日期的引用文件,其最新版本适用于本部分。CB/T 3953-1983
GB/T 4910-1985
GB 6995-1985
GB/T 17737.1-2000
YD/T 838.1-2003
YD/T 838.2-2003
3定义
见YD/T838.1-2003,
4分类与命名
4.1分类
电工圆铜线
镀锡圆鞘线
电线电缆识别标志
射频电缆第一部分一总则、定义、要求和试验方法(idlEC17737.1.1:1994)数字通信用对绞/星绞对称电缆第一部分:总则(idtIEC61156.1:200F)数字通信用对绞/星绞对称电缆第二部分:水平对绞电缆a)按绝缘材料分为聚烯烃、聚氯乙烯、含氟聚合物及低烟无卤阻燃热塑性材料绝缘电缆。日)按绝缘型式分为实心绝缘和泡沫绝缘(或组合式,如泡沫皮)电缆。b)按有无总屏蔽分为无总屏蔽电缆和带总屏蔽电缆,心)按护套材料分为聚氯乙烯,含氟聚台物及低烟无卤阻燃热塑性材料护套电缆。d)按特性阻抗分为100n和150n电缆。b)按规定的最高传输频率分为16MHz(3类)、【00MHz(5类)、双工100MIIz(5e类)。1500电缆规定的最高传输频率为30UMHz,不分类。4.2电缆型号
电继缆型号由型式代号和规格代号两部分组或,电缆型号表票法见YD/T838.2-2003附录A。具体的电缆型式及规格由有关电缆详细规范给出,4.3电缆规格
4.3.1导体标称直径范围
导体标称直径应从以下范围中选定,在有关电缆详细规范中虚给出标教直径的具体数值。a)特性阻抗1000的电缆(简称10002电缆):0.50~0.65mm;h)特性阻抗150Ω的电缆(简称1500电缆):0.60~0.65mm。1
YD/T838.4-2003
4.3.2电缆对数
a)1000电缆:28对;
b)1500电缆:2n对 (n=1,2,3.....)。4.3.3电缆单位和子单位
a)1000电缆的单位和子单位:16对,25对:子单位4对或用户认可的其它单位结构b)1500电缆的单位:2对。
4.4产品标记
产品标记由型号和电缆详细规范号组成。5要求
5.1电缆结构
5.1.1一般说明
材料和电缆结构的选用应适合电缆的预期用途及安装条件,应特别注意符合消防性能的任何特定要求(如燃烧性能,烟雾发生,酸性气体的释放等)。5.1.2电缆结构
电缆结构应符台有关电缆详细规范中给出的细节及尺寸。5.1.3 导体
导体采用实心铜导体。导体可以是裸铜线或镀锡铜线。课铜线应符合GB/T3953中TH型软圆钢线的要求:镀锅铜线应符合GB/T4910中TXRH型可焊镀锡软圆铜线的要求。5.1.4绝缘
绝缘材料应由适用的热塑性材料组成。适用材料如下:
聚烯烃:
一聚氯乙烯;
一含聚合物;
低烟无卤阻燃热塑性材料。
绝缘可以是实心绝缘或泡沫绝缘(或组合式,如泡沫皮)。绝缘应连续,其厚度应使成品电缆符合规定的要求,绝缘的最大外径和/或绝缘的标称厚度有关电缆详细规范规定。绝缘的标称厚度应能与导体的连接方式相适应,
5.1.5对线组(简称线对)
由分别称作a线和b线的两根不同题色色序的绝缘芯线均匀地绞合成线对,线对对绞节距的设计应能使成品电缆满足本部分规定的串音要求。5.1.6线对颜色色序
绝缘导线可采用效色(见表1)或单色(见表2)颜色色构成线对。绝缘的颜色应容易识别并符合GB6995.2的规定。
战对双色颜色色序
线对序号
标志颜色
白 (薛)
白(橙)
线对序号
标志颜色
白 (绿)
白 (棕)
线对序号
标志颜色
白 ()
红 (璇)
载对序寸:标志颤色
橙 (红)
绿(红)
线对序号
标志颜血
红(棕)
埃 (红)
线对序号
标志颜色
蓝(黑)
橙 (黑)
绿 (黑)
线对序号
标志颜色
棕(黑)
东 (黑)
黄 (蓝)
表1(续)
线对序号
标志颜色
黄 (磅)
(绿)
黄 (棕)
线对序号
标志蕨色
黄 (灰)
蓝(紫)
橙 (紫)
YD/T 838.4-2003
线对序号
括号内的标志颜久为色环或色条的颜色,也可以是色点或a线和b线上都有配对线颤久的色环。表2
1002片缆线对单负颜色负序
线对序号
标志颤久
线对序号
标志颜色
线对序号
标志蔽色
线对序司
标志巅色
戮对序号
标志颜色
绿 (紫)
棕(紫)
灰 (紫)
标志颜色
1500电缆可采用第1对和第2对的颜色色序,第2对1502电缆战对的单色颜色色序也可采用第1对(红绿)、第2对(橙黑)的颤危色序。
注:绝缘的颤色可用导线的颤负或导线最外层绝缘的颜色表示。5.1.7线对屏放
YD/T838.1-2003的2.2.7不适用本部分所包含的电缆。5.1.8缆芯
电缆线对应同心分层绞合成缆芯,或者先纹含成16对或25对的单位后再进一步绞合成缆芯。每个单位应由同型式的线对绞合而成。单位可以山若干子单位组成。每一单位和子单位应采用非吸湿性扎带螺旋绕扎。各单位扎带的颜色应不同,扎带色谱见附录B,
有关电缆详细规范要求时,电缆单位可以采用屏蔽,单位屏蔽应符合Y刀/T838.1-2003的2.2.7的要求,缆芯中可以同时包含有屏蔽的单位和没有屏改的单位。缆芯可以包覆一层非吸湿性包带。5.1.9总屏改
有关电缆详细规范要求时,可在芯外加总屏散。总屏蔽应符合 YD/T 838.1-2003的2.2.9.3
YD/T 838.4-2003
总屏蔽为一层镀锡铜线编织时,编织的填充系数应不小于0.41(编织密度不小于65%)。总屏蔽为一层铝塑复合带和一层镀锡铜线编织时,编织的填充系数应不小于0.16(编织密度不小于30%)。填充系数定义见 GB/T 17737.1。5.1.10护套
护套材料应由适用的热塑性材料组成。适用的扩套材料如下:
聚氯乙烯;
含氟聚合物;
低烟无卤阻燃热塑性材料。
护套应连续并具有尽量均勾的厚度。护套下可以放首非吸湿性的非金属撕裂绳。5.1.11护套颜色
护套颜色宜为黑色或灰色,也可以是经用户和生产厂商定的其它颜色。5.2电气特件
试验应在长度不少于100m的电缆上进行。5.2.1导体直流电阻
导体直流电阻由有关电缆详细规范规定。5.2.2电阻不平衡
1000电统任一线对的两导体间的电阻不平衡应不大于2.5%。1500电缆任一线对的两导体间的电阻不平衡应不大于2.0%。5.2.3介电强度
试验应在下述两种情况下进行。一导体/导体;
电缆具有屏蔽时:导体/屏蔽1屏蔽/屏蔽。介电强度应符合表4的规定。
表3介中泻度
介电强度(言流kv)
试验持续时间
导体间
导体与屏间
单位屏蔽与总屏蔽间bzxZ.net
注:可以使用交流电压进行试验,其值为直流电压值除以1.5。5.2.4绝缘电阻
试验应在下述两种情况下进行。一导体/导体;
电缆具有屏蔽时:导体/屏蔽,屏蔽/屏蔽。lmin
每根绝缘导体与电缆内其余绝缴导体接地及接屏妆(当具有总屏蔽和/或线对屏蔽时)间的绝缘电阻,在20°℃时测量或校正到20℃,最小值应大于或等于表4中的规定值。每个线对屏蔽与电缆内其余线对屏蔽接地及接总屏蔽(当具有总屏蔽时)间问的绝缘电阻,在20℃时测量或校正到20℃,最小值应大于或等于150M2·km。绝绿材料
兴烯烃
聚氛乙烯
含氧聚合物
低烟光卤阻燃热塑性材料
5,2.5工作电容
表4缔缘电阻最小值(20℃】
本部分对工作电容不作规定,但可在有关电缆详细范中给出。5.2.6线对对地电容不平衡
YD/T 838.4-2003
维缘电阻(M2-km)
电缆具有屏微时应测量线对对地电容不乎律I,试验在线对与屏蔽间进行。测量频率为1000Hz或800Hz
1000电缆的任一线对对地电容不平律应不大于330pF/100m;150电统的任一线对对地电容不平衡值应不大于100pF/100m5.2.7转移阻抗
电缆具有屏蔽时应测量转移阻抗,屏蔽电缆的转移阻抗应小于;1MHz时,50mQ/m;
10MHz 时,100ms2/m;
100MHz时,在考虑中。
5.2.8总屏敲电阻
电缆具有总屏微时,总屏蔽的直流电阻应不超过下述公式给出的值:R (D) =62.5/D
R(D)——总屏蔽电阻,单位/km;D
一总屏蔽外径,单位mm。
5.3传输特性
试验应在长度不少于100m的电缆上进行,(1)
在测量电缆的衰减、近端串音衰减、远端串音衰减、特性阻抗、回波摄耗及结构回被损耗时,应采用扫频测量。可以使用线性或对数频率间隔。扫频所取频率点的数量,对汀近端串音衰减,远端串音衰减测量应不少于规定频率范围包含10倍频程数的200倍,对于其他参数应不少于规定频率范围包含10倍频程数的100俯。
5.3.1传播退度
本部分对传播速度值不作规定,但可在有关电缆详细规范中给出。5.3.1,1 相时延
按照 YD/T 838.1-2003的 A,4.2.1和 A.4.3测革时,5类、5e 类电缆及 1500 电缆,在 1MHz 到电缆类别规定的最高传输频率的整个题带内,任何线对的相时延应不大于式(2)所确定的值:T≤534+36/Vf
式中:
T一相时延,单位nB/100m;
f一 频率,单位 MHz。
YD/T 838.4-2003
5.3.1.2时延差
按照 YD/T 838.1-2003的 A.4.2.1 和 A,4.3 测量时,100 5类、5e类电缆及 1500 电缆,在温度(-40+1)C、(20±1)C和(60±1)℃时,在1MIz到电缆类别规定的最高传输频率的整个频带内,按照线对题色色序每4对(如1~4对、5~8对...)内任何两个线对闭的最大时延差应不超过45ns/100m5.3.1.3环境影响
在-40~60℃范围内,最短100m长的电缆,由温度引起所有线对组合之间的时延差与5.3.1.2规定值相比应不超过±10ns/100m
5.3.2衰减
5.3.2.11002电缆的衰减
在温度20℃或校正到20℃时测量,在1.0MHz到电缆类别规定的最商频率的整个频带内,10002电缆任一线对的衰减值α()应小于或等予由式(3)确定的数值。电缆衰减温度系数由生产厂提供。a (f) =h, Vf +h,f+h,/Vf
式中:
颊率,单位 MHz:
krh2h,-
带数,各类电缆的具体数值见表6:α(—电缆衰减值,单位dB/10m,表5衰减公式【3】中的常数值
电类别
5、5e
注:1000电续衰减的工程设计用参考值见附录A。k
注:低频的哀减值不作规定,但可以在有关电缆详绑规范上诈为系统信息给出,有些5类以上的电缆,在40~60温度时,衰减温度系数可能达0.4%/%,5.3.2.21502电缆的衰减
在温度20℃时测量或校正到20%℃,从1.0MHIz到电缆类别规定的最高传输频率的整个频带内,1500电缆任一线对的衰减值α(f)应小于或等于式(4)确定的数值。α (f) =1.067xVf +0.018f+0.18/V式中:
f题率,单位MHz。
一电缆衰减值,单位dB/100mg
1500电缆衰减的工程设计用参考值见附录A,5.3.3不平德衰减
5.3.3.11002电缆的纵向变换损耗应大于表6规定的值。表6
100电缆的纵向变换损耗
频率(MHz)
在考虑中
电缆类别
在号虑中
在考虑中
5.3.3.2150电缆的纵向变换损耗在考虑中。
注:认向变换报耗为不平稳衰减的一种表述方式。5.3.4近端串音衰减
5.3.4.11002 电缆的近端串音衰减YD/T838.4-2003
从1.0MHz到电缆类别规定的最高频率,电缆内任一线对的近端中音衰减应人于或等于式(5)确定的值。
NEXT () =NEXT (1)-1SIgf (dB)式中:
NEXT ( -
NEXT (1)
一频率「下的近端串音衰减值;一各类电缆1.0MHz时的近端串衰减,具体数值见表了:『—频率,单位MIHz。
表 7 各类电缆 1.0MHz 吋的近端未音衰减电缆类别
注:1001电绩近端申音衰减的工程设计用参考值见附录A。5.3.4.21000电缆的近端串音衰减功率和NEXT (1)(dB)
从1.0MHz到电缆类别规定的最高频率,单位内(或不大于25对的电缆内)任一线对由YD/T838.1-2003的2.1.10定义的近端串音衰减功率和,应大于或等于式(6)确定的值。PSNEXT (f) =PSNEXT (1) -151g (dB)式中:
PSNEXT ()-
PSNEXT (1)
一赖率厂下的近端串音衰减值功率和;各类电缆1.0MHz时的近端串音衰减功率和,具体数值见表8;频率,单位MHz。
表 8各类缆 1.0MHz吋约近端未音衰减功率和电缆类别
5、 5e
5.3.4.3150Q电缆的近端串音衰减PSNEXT (1) (dB)
1500电缆线对间的近端串音衰减应大于或等于式(7)确定的数值。NEXT (0) =38.5-151g (f/100)
一近端串音衰减:
NEXT (O
f频率,单位MHz;
150电缆近端串音症减的工程设计用参考值见附录A。dB
YD/T838.4-2003
5.3.5远端串音
5.3.5.11002 电缆的等电平选端串音衰减(ELFEXT)从1MHz到电缆类别规定的最高传输顺率的整个频带内,电缆内任何线对组合间的等电平远端串音衰减,应大于或等于式(8)确定的值。ELFEXT (f) =ELFEXT (1) -20lgf (dB/100m)ELFEXT(D频率f下的等电平远端申音衰减:(8)
ELFEXT(1)—各类电缆1.0MHz时的等电平远端申育衰减,具体数值见表9,单位 dB/100m;题率,单位MHz。
表9各类电缆1.0MHz时的等电平运端房音哀减电缆类别
注!电缆等电平远端申普衰减的工程设计用参考值见附录A。5.3.5.2100Q电缆的等电平远端串音衰减功率和(PSELFEXT)ELFEXT(1)(dB/100m)
从IMHz到电缆类别规定的最高传输频率的整个频猎内,电缆单位内(或不大丁25对的电缆内)任一线对由 YD/T 838.1-2003 的 2.1.10 定义的等电平远端串音衰减功率和,应大于或等于式(9)确定的值。PSELFEXT (f) =PSELFEXT (1) -201gf (dB/100m)PSELFEXT(f)——频率f下的等电平远端串音衰减功率和;(9)
PSELFEXT(1)一各类电缆1.0MHz时的等电平远端串音衰减功率和,具体数值见表10,单位dB/100m;
频率,单位 MHz。
表 10 各类中统 1.0MHz 时的等电平远端审吾衰减动率动电缆类别
5、5e
5.3.5.31500电缆的远端串音
在考虑中。
5.3.6特性阻抗
PSETFEXT (1)(dR/100m)
从1.0MHIz到电缆类别规定的最高传输频率的整个频带内,测出的线对特性阻抗标称值应为1000或1502。这些要求的符合性按输入阻抗或拟合阻抗两种方式确定。如果电缆线刘输入阻抗符合规定的要求,可以不进行回波摄耗或结构回波损耗测;如果电缆线对输人阻抗不符合规定的要求,应考核电缆线对的拟合阻抗,同时考楼电缆线对的回波摄耗或结构回波损耗。5.3.6.11002 电缆的特性阻抗
按YD/T838.1-2003的3.3.6.1测出的1002电缆线对的输人阻抗应符合表11的规定。9
颜率(MHz)
5.3.6.21502 电缆的特性阻抗
表111002缆的输入陷抗
销入阻抗 (n)
100±15
100±15
YD/T 838.4-2003
100±15
按YD/T838.1-2003的3.3.6.1测出的1500电缆线对的输人阻抗应符合表12的规定,表 12 1509 电缆的销入明统
颜率(MHz)
1 ≤f≤300
5.3.6.3电缆线对的拟合阻抗
特性阻抗(1)
150±15
如果电缆线对的输人阻抗不能满足5.3.6.1或5.3.6.2规定的要求,则应进行函数拟合,考核电缆线对的拟合抗。
按照YI)/T838.1-2003规定的测量方法,在1MIIz到电缆类别规定的最高传输频率的整个频带内,电缆线对经过函数拟合的阻抗应符合表13的规定。表13牛缆线对的函数拟合组
标称阻抗
注:f一频率,单位为MIIzu
5.3.7回波损耗(RL)或结构回波耗(SAL)下限
105+8/VF
155+8/VF
当输入阻抗不符合5.3.6.1或5.3.6.2条规定的要求时,应增加对电缆回波损耗的测量。电缆的回波损耗应符合表14或表16的要求。
允许以结构回波损耗测量代替回波损耗测量。电缆的结构回波损耗应符合表15或表17的要求。规定以回波损耗测量为基准方法。5.3.7.1100Q电缆的回波损耗(AL)从1.0Iz到电缆类别规定的最高传输频率的整个频带内,1002电缆内任一线对的回波损耗应人于或等于表14给出的值。
表141001电缆的压波损耗
1$f≤10
17+31g()
20+51g(f))
频率,(MH)
10≤16
12-10lg (/10)
16
25-7lg (f/2n)
小提示:此标准内容仅展示完整标准里的部分截取内容,若需要完整标准请到上方自行免费下载完整标准文档。
标准图片预览:





- 热门标准
- 通信行业标准(YD)
- YD/T2573-2017 代替 YD/T 2573-2013 LTE FDD 数字蜂窝移动通信网基站设备技术要求(第一阶段)
- YD/T2786.1-2014 支持多业务承载的 IP/MPLS 网络管理技术要求 第1部分:基本原则
- YD/T723.1-2007 通信电缆光缆用金属塑料复合带 第1部分:总则
- YD/T2890-2015 基于 LTE 技术的宽带集群通信(B-TrunC)系统接口测试方法(第一阶段)集群核心网到调度台接口
- YD/T1011-1999 数字同步网独立型节点从钟设备技术要求及测试方法
- YD/T837.3-1996 铜芯聚烯烃绝缘铝塑综合护套市内通信电缆试验方法 第3部分:机械物理性能试验方法
- YD/T1272.1-2003 光纤活动连接器 第一部分:LC型
- YD/T1642-2007 互联网业务服务质量测试方法
- YD/T1656-2007 采用边界网关协议多协议扩展(BGP-MP)的基于IPv6骨干网的IPv4网络互联(4 over 6)技术要求
- YD/T1669-2007 离网型通信用风/光互补供电系统
- YD/T1745-2008 传送网安全防护检测要求
- YD/T1419.2-2005 接入网用单纤双向三端口光组件技术条件 第2部分:用于基于以太网方式的无源光网络(EPON)光网络单(ONU)的单纤双向三端口光组件
- YDB026-2008 基于ParLayX应用程序接口的企业应用业务的技术要求
- YD/T1803-2008 基于IP多媒体子系统(IMS)的呈现(Presence)业务测试方法(第一阶段)
- YDB034-2009 电信网安全需求
- 行业新闻
请牢记:“bzxz.net”即是“标准下载”四个汉字汉语拼音首字母与国际顶级域名“.net”的组合。 ©2025 标准下载网 www.bzxz.net 本站邮件:bzxznet@163.com
网站备案号:湘ICP备2025141790号-2
网站备案号:湘ICP备2025141790号-2