- 您的位置:
- 标准下载网 >>
- 标准分类 >>
- 林业行业标准(LY) >>
- LY/T 1753-2008 荒漠生态系统观测研究站建设规范
标准号:
LY/T 1753-2008
标准名称:
荒漠生态系统观测研究站建设规范
标准类别:
林业行业标准(LY)
标准状态:
现行-
发布日期:
2008-09-03 -
实施日期:
2008-12-01 出版语种:
简体中文下载格式:
.rar.pdf下载大小:
2.54 MB
点击下载
标准简介:
标准下载解压密码:www.bzxz.net
本标准规定了荒漠生态系统观测研究站建设程序、基础设施及仪器设备建设要求,包括站址选择、站名命名、野外综合实验基地选址与建设、固定样地的选择与设置、气象观测设施建设、土壤观测设施建设、水文观测设施建设、生物观测设施建设。本标准适用于全国范围内荒漠生态系统观测研究站建设。 LY/T 1753-2008 荒漠生态系统观测研究站建设规范 LY/T1753-2008
部分标准内容:
ICS65.020
中华人民共和国林业行业标准
LY/T1753-2008
荒漠生态系统观测研究站建设规范Construction standard for long-term observation and research of desert ecosystem2008-09-03发布
数码防伪
国家林业局
2008-12-01实施
LY/T1753—2008
本标准由国家林业局提出并归口。本标准负责起草单位:中国林业科学研究院林业研究所、中国防治荒漠化研究与发展中心、甘肃民勤综合试验站。
本标准主要起草人:卢琦、崔向慧、褚建民、王学全、常兆丰、赵明、杨文斌、吴波。1范围
荒漠生态系统观测研究站建设规范LY/T1753—2008
本标准规定了荒漠生态系统观测研究站建设程序、基础设施及仪器设备建设要求,包括站址选择、站名命名、野外综合实验基地选址与建设、固定样地的选择与设置、气象观测设施建设、土壤观测设施建设、水文观测设施建设、生物观测设施建设,本标准适用于全国范围内荒漠生态系统观测研究站建设。2规范性引用文件
下列文件中的条款通过本标准的引用而成为本标准的条款。凡是注日期的引用文件,其随后所有的修改单(不包括勘误的内容)或修订版均不适用于本标准,然而,鼓励根据本标准达成协议的各方研究是否可使用这些文件的最新版本。凡是不注日期的引用文件,其最新版本适用于本标准。HJ/T166—2004土壤环境监测技术规范LY/T1698-2007荒漠生态系统观测指标体系湿地生态系统定位研究站建设技术要求LY/T1708--2007
MT/T633—1996地下水动态长期观测技术规范QX/T45一2007地面气象观测规范第1部分:总则QX/T61一2007地面气象观测规范第17部分:自动气象观测系统3术语和定义
LY/T1698一2007确立的以及下列术语和定义适用于本标准。3.1
荒漠生态系统观测研究站long-termobservationandresearchstationofdesertecosystem以实现荒漠生态系统结构、功能、生态过程及其环境因素等长期野外观测和科学研究为基本目标的科学研究平台,简称荒漠生态站。3.2
固定样地
permanentsampleplot
在荒漠生态站观测区内人为设定的、能够代表所观测荒漠生态系统总体状况的长期观测区域。3.3
沙丘sanddune
风沙流遇阻或风速减缓后堆积于地面的丘状沙地,是风积地貌的基本类型,主要分布在干旱、半干旱地区。
5点法five sub-plotmethod
5点法是国内外普遍采用的在样方中设置小样方最常用的一种方法,即在样方的4个角点和样方的中心点各设置一个小样方。
植物群落plantcommunity
在一定地段上,由群居在一起的各种荒漠植物种群所构成的一种有规律的组合。1
LY/T1753—2008
4指导思想
荒漠生态站建设以可持续发展为宗旨,以生态学、生态系统学及环境保护学理论为指导,以充分发挥荒漠的生态效益、社会效益为目标,以荒漠生态系统结构、群落组成、能量流动、物质循环、生物多样性保护为建设基础,遵循自然规律,依靠科学的设施、先进的观测和分析仪器,观测分析与研究并重且持续推进,实现数据资源共享、大尺度服务效应,逐步建成完备的荒漠生态站标准系列。5建设技术规范
5.1荒漠生态站及野外综合实验基地选择5.1.1生态站站址选择
选择荒漠结构、功能和发育程度等能代表所在气候带荒漠生态系统的总体水平,且能表征土壤、水文及生境等特征,人为干扰小、交通、水电等条件相对便利的典型荒漠植被区域。5.1.2生态站站名命名
各荒漠生态站全称为:××(荒漠生态站所处的地名)荒漠生态系统观测研究站,例如民勤荒漠生态系统观测研究站;简称××荒漠生态站,例如民勤荒漠生态站。5.2野外综合实验基地建设
5.2.1野外综合实验基地选址
在各荒漠生态站区域内,根据区域跨度、研究目标、观测内容设置野外综合实验基地,应选择在通讯、交通、水电便利的地方。
5.2.2综合实验楼建设
在综合实验基地内建立拥有框架或砖混结构的综合实验楼,建筑面积200m2~600m2,设数据分析室、分析实验室、网络室、办公室、会议室、图书资料室、展览室、标本室、研究人员宿舍、餐厅以及车库等功能区,各功能区的建筑面积宜满足工作需要。5.2.3分析实验室建设
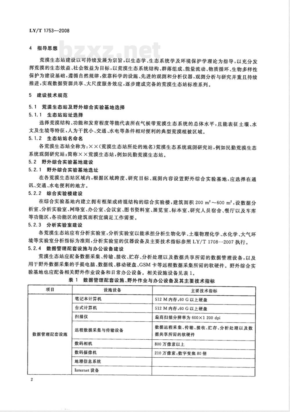
各荒漠生态站应有分析实验室,分析实验室以能承担分析生物化学、土壤物理化学、水化学、大气环境等实验室分析指标为准则,分析实验室的仪器设备及主要技术指标参照LY/T1708--2007执行。5.2.4数据管理配套设施与办公设备建设荒漠生态站应配备数据采集、传输、接收、贮存、分析处理以及数据共享所需的数据管理设备,以及用于野外数据采集的手提电脑、数据线、移动硬盘、GSM卡等远程数据采集所需的软硬件。野外综合实验基地也应配备相关野外作业设备和日常办公设备。相关设施设备见表1。表1数据管理配套设施、野外作业与办公设备及其主要技术指标项目
数据管理配套设施
笔记本计算机
台式计算机
扫描仪
设施设备
远程数据采集与传输设备
数码相机
数码摄像机
地理信息系统
Internet设备
主要技术指标
512M内存,60G以上硬盘
512M内存,60G以上硬盘免费标准下载网bzxz
最高扫描分辨率为600×1200dpi数据远程采集、传输、接收、贮存、分析处理以及数据共享所需的软硬件
800万像素以上
210万像索,数字变焦80倍
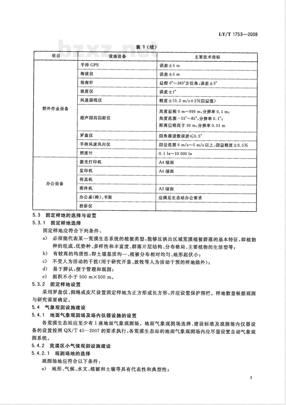
野外作业设备
办公设备
手持GPS
海拔仪
指南针
坡度仪
风速廊线仪
设施设备
超声测高测距仪
罗盘仪
手持风速风向仪
照度计
激光打印机
复印机
传真机
图件机
办公桌(椅)、书架
投影仪
5.3固定样地的选择与设置
5.3.1固定样地选择
固定样地应符合下列条件:
表1(续)
误差±5m
误差士5m
LY/T1753—2008
主要技术指标
量程0°~360°方位角,误差士3°误差士1°
精度±(0.2m/s+2%测量值)
高度量程0m~999m,分辨率0.1m;角度范围一55~85°,分辨率0.1°;距离量程高于30m,分辨率0.01m测角器读数误差≤0.5°
测量范围0m/s5m/s以上,测量精度士0.5%0.1 1x~10 000 lx
A4幅面
A4幅面
A2幅面
应满足生态站办公要求
必须能代表某一荒漠生态系统的植被类型,能够反映出区域荒漠植被群落的基本特征,即植物a)
种的组成、优势种、多样性和丰富度、群落片层结构、分布格局、主要植物的生活型等;b)
有较高的均质性,即土壤基质均一、植被分布相对均匀、地形起伏小;不受人为活动的干扰(用于研究开垦、放牧等人为活动干预的样地除外);c)
易于辨认,便于管理和观测;
面积不小于500m×500m。
5.3.2固定样地设置
采用罗盘仪、测绳或皮尺设置固定样地为正方形或长方形,并应设置保护围栏。样地数量根据观测与研究需要确定。
5.4气象观测设施建设
5.4.1地面气象观测场及场内仪器设施的设置各荒漠生态站应至少有1座地面气象观测场。地面气象观测场选择、建设标准及观测场内仪器设备的设置按照QX/T45--2007的要求执行,各荒漠生态站的地面气象观测场内应尽量设置自动气象观测系统。
5.4.2荒漠区小气候观测设施建设5.4.2.1观测场地的选择
观测场地应符合以下条件:
a)地形、气候、水文、植被和土壤等具有代表性和典型性;LY/T1753—2008
远离可能产生干扰的其他地表类型;b)
c)距离山峰、河流在2km以外,距离10m以上高大沙丘在50m以外,且便于网络传输数据。5.4.2.2观测仪器设置
荒漠区小气候观测场地内设置自动气象观测系统。自动气象观测仪器配置、安装及维护遵照QX/T61一2007的要求执行,
5.4.3大气环境观测设施建设
5.4.3.1大气环境观测场的选择
大气环境观测场应符合以下条件:观测场四周无遮蔽物,空气流通性好;a)
观测场应有一定的高度,尽量避开大气边界层的影响;b)
c)长期固定观测场的选择应保证周围环境稳定性;d)避开局地污染源和其他人为干扰。2观测仪器设置
大气环境要素观测是指荒漠区大气中的CO2、SO2、NO.、CH4、O:和沙尘浓度的观测,各荒漠生态站应以大气中的CO浓度和沙尘释放的观测为主。COz、SOz、NO、CH4、O,等观测设备配置见LY/T1708—2007。沙尘释放的观测设施设备及主要技术指标见表2。表2沙尘释放的观测设备配置及主要技术指标配置设备
沙尘观测塔”
风速传感器
风向传感器b
连续气体监测系统
集尘缸
湿降尘收集器
气溶胶监测仪
单波长激光雷达
宽范围颗粒粒径谱仪
宽范围颗粒摄谱仪
气溶胶粒径谱仪
大气采样仪
气体分析仪
高灵敏度大气积分浊度仪
技术参数
高度≥50m,应配置人工上下取样、维护的阶梯和围栏等安全设施
测量范围0.3m/s~60m/s,启动风速0.3m/s测量范围0°~360°
0~1999×10~6
见LY/T1698—2007
内径40cm、高20cm的聚乙烯塑料容器,收集器设置的相对高度为1.2m~1.5m
1mg/m2~2500mg/m2
波长532mm或1064mm
粒径范围10nm~10000nm
粒径范围0.01μm~10μm
粒径范围0.18μm~40μm;最高量程105个/cm流量范围0.01m/min~1.5m/min
测量范围0~1999×10-5
检测限1×10-7/m~1×10-2/m;
流量20L/min~200L/min
a如设立多个观测塔,则在风向比较单一即主风向明显的区域,应按主风向一字形排列。b安装高度根据观测需要设定。
5.5土壤观测设施建设
5.5.1土壤样点的选择
分辨率1×10-5
精度2.0%
a)采样点选在被采土壤类型特征明显的地方,地形相对平坦、稳定、植被良好的地点。4
LY/T1753—2008
采样点以剖面发育完整、层次较清楚、无侵人体为准,不应在水土流失严重或表土被破坏处设b)
采样点。
土壤样点数应根据观测区内土壤分布的变异性并参考HJ/T166一2004确定。c)
观测区的土壤样品采集应结合植被观测或水文观测进行,采集样点可在固定样地中选取。d)
土壤样点选择在交通便利的地段,并设置保护围栏。e
土壤风蚀样线、样方设置
沙丘风蚀(积沙)观测采用样线法。选择当地有代表性的沙丘类型(包括沙丘高度),沿主风方a)
向,从迎风坡底到背风坡底设置样线,每5m设置一个标高观测标桩,标桩每0.5cm标注刻度,标桩用重锤砸入或用取土钻打孔埋人沙中80cm~100cm。b)一个生态定位站至少应有3处沙丘风蚀(积沙)观测样地,一个观测样地至少需要设置3条观测样线。
c)平沙地和沙化耕地风蚀(积沙)观测既可以用样线法,也可以设置样方进行观测,样方大小为100m×100m,用5点法在其中设置小样方进行观测。采样设备、制样工具及分析仪器5.5.3
土壤采样设备见LY/T1708一2007,制样工具及分析仪器见5.2.3。5.6水文观测设施建设
水文观测包括水量观测和水质观测,观测设施设备见表3。表3荒漠生态站水文观测设施设备及主要技术指标项目
水盘观测设施
水质测定设备
设施设备
土壤水分测定仪
压力膜仪
土壤水分蒸发渗漏仪
流速流量仪
地下水水位自动监测仪
便携式水质检测仪
台式浊度仪
pH计(酸度计)
紫外可见分光光度计
多离子测试仪
5.7生物观测设施建设
5.7.1样方、样线设置
5.7.1.1样方设置
主要技术指标
遵照MT/T633--1996
测量深度:0cm~300cm;
量程范围:0~田间持水量(相应的容积含水率);测量精度:平均绝对误差小于2%测盘范围0.1×10°hPa~15×10°hPa根据观测需要自设建设参数
见LY/T1708--2007
温度范围-20℃~80℃,精度±0.1℃,分辨率0.01℃,温度补偿范围-10℃~40℃;
量程50m,精度士0.05%,全量程分辨率0.2cm~1cm见LY/T1708—2007
测量范围0NTU~100NTU分辨率0.01NTU测量范围0~14.00,分辨率2%
见LY/T1708—2007
测量范围0mg/L~10mg/L,0.1%
a)植物观测样方设置在选定的固定样地内植被均勾一致的位置。同一种植物群落设置3个重复样方。
样方面积100m×100m,在样方内用5点法设置小样方,在小样方内调查,灌木小样方面积b)
LY/T1753—2008
10m×10m,草本植物小样方面积最小为1m×1m。c)样方一般设置为正方形,可以设置标牌,标注生态站的名称、样地名称、地理位置、海拔高度、面积等。
5.7.1.2样线设置
在调查植物的种类、高度、盖度、密度、优势种时,可设置样线进行调查。a)样线为直线,直线长度以水平距离计算,一般为1000m,不应小于500m。并列样线之间的相对距离不应小于200m。b)
样线两端要设置标志,并设置临时性标牌,标注生态站的名称、样地名称、地理位置、海拔高度、c)
样线长度等。
生物观测设备
生物观测设备见表4。
4荒漠生态站生物观测设备
生物观测设备
设施设备
植物群落调查工具:皮尺、钢卷尺、游标卡尺、样方框、便携式电子秤等
稳态气孔计
植物压力室
植物光合测定仪
叶面积仪
植物冠层分析仪
微型GPS跟踪仪
主要技术指标
气孔导度范围0~9999mmol/(m2·s)测定光强的波长范围为400nm~700nm量程70×10°hPa,精度0.5%
二氧化碳:分辨率1×10-°,量程0~1000×10-6,精度1%;相对湿度:分辨率0.1%,量程0~100%精度:2%;温度:分辨率0.1℃,量程:0℃~50℃,精度0.2℃;流量计:测盘范围0~1L/min,分辨率0.1L/min,误差±5%分辨率1mm2,误差士2%
PAR测量范围0~2500μmol/(m·s),自动采集间隔1min~60min
误差士5m
LY/T1753-2008
中华人民共和国林业
行业标准
荒漠生态系统观测研究站建设规范LY/T1753—2008
中国标准出版社出版发行
北京复兴门外三里河北街16号
邮政编码:100045
网址www.spc.net.cn
电话:6852394668517548
中国标准出版社秦皇岛印刷厂印刷各地新华书店经销
开本880×1230
2008年12月第一版
5字数13千字
印张0.75
2008年12月第一次印刷
书号:155066·2-19445
如有印装差错
定价14.00
由本社发行中心调换
版权专有
侵权必究
举报电话:(010)68533533
小提示:此标准内容仅展示完整标准里的部分截取内容,若需要完整标准请到上方自行免费下载完整标准文档。
中华人民共和国林业行业标准
LY/T1753-2008
荒漠生态系统观测研究站建设规范Construction standard for long-term observation and research of desert ecosystem2008-09-03发布
数码防伪
国家林业局
2008-12-01实施
LY/T1753—2008
本标准由国家林业局提出并归口。本标准负责起草单位:中国林业科学研究院林业研究所、中国防治荒漠化研究与发展中心、甘肃民勤综合试验站。
本标准主要起草人:卢琦、崔向慧、褚建民、王学全、常兆丰、赵明、杨文斌、吴波。1范围
荒漠生态系统观测研究站建设规范LY/T1753—2008
本标准规定了荒漠生态系统观测研究站建设程序、基础设施及仪器设备建设要求,包括站址选择、站名命名、野外综合实验基地选址与建设、固定样地的选择与设置、气象观测设施建设、土壤观测设施建设、水文观测设施建设、生物观测设施建设,本标准适用于全国范围内荒漠生态系统观测研究站建设。2规范性引用文件
下列文件中的条款通过本标准的引用而成为本标准的条款。凡是注日期的引用文件,其随后所有的修改单(不包括勘误的内容)或修订版均不适用于本标准,然而,鼓励根据本标准达成协议的各方研究是否可使用这些文件的最新版本。凡是不注日期的引用文件,其最新版本适用于本标准。HJ/T166—2004土壤环境监测技术规范LY/T1698-2007荒漠生态系统观测指标体系湿地生态系统定位研究站建设技术要求LY/T1708--2007
MT/T633—1996地下水动态长期观测技术规范QX/T45一2007地面气象观测规范第1部分:总则QX/T61一2007地面气象观测规范第17部分:自动气象观测系统3术语和定义
LY/T1698一2007确立的以及下列术语和定义适用于本标准。3.1
荒漠生态系统观测研究站long-termobservationandresearchstationofdesertecosystem以实现荒漠生态系统结构、功能、生态过程及其环境因素等长期野外观测和科学研究为基本目标的科学研究平台,简称荒漠生态站。3.2
固定样地
permanentsampleplot
在荒漠生态站观测区内人为设定的、能够代表所观测荒漠生态系统总体状况的长期观测区域。3.3
沙丘sanddune
风沙流遇阻或风速减缓后堆积于地面的丘状沙地,是风积地貌的基本类型,主要分布在干旱、半干旱地区。
5点法five sub-plotmethod
5点法是国内外普遍采用的在样方中设置小样方最常用的一种方法,即在样方的4个角点和样方的中心点各设置一个小样方。
植物群落plantcommunity
在一定地段上,由群居在一起的各种荒漠植物种群所构成的一种有规律的组合。1
LY/T1753—2008
4指导思想
荒漠生态站建设以可持续发展为宗旨,以生态学、生态系统学及环境保护学理论为指导,以充分发挥荒漠的生态效益、社会效益为目标,以荒漠生态系统结构、群落组成、能量流动、物质循环、生物多样性保护为建设基础,遵循自然规律,依靠科学的设施、先进的观测和分析仪器,观测分析与研究并重且持续推进,实现数据资源共享、大尺度服务效应,逐步建成完备的荒漠生态站标准系列。5建设技术规范
5.1荒漠生态站及野外综合实验基地选择5.1.1生态站站址选择
选择荒漠结构、功能和发育程度等能代表所在气候带荒漠生态系统的总体水平,且能表征土壤、水文及生境等特征,人为干扰小、交通、水电等条件相对便利的典型荒漠植被区域。5.1.2生态站站名命名
各荒漠生态站全称为:××(荒漠生态站所处的地名)荒漠生态系统观测研究站,例如民勤荒漠生态系统观测研究站;简称××荒漠生态站,例如民勤荒漠生态站。5.2野外综合实验基地建设
5.2.1野外综合实验基地选址
在各荒漠生态站区域内,根据区域跨度、研究目标、观测内容设置野外综合实验基地,应选择在通讯、交通、水电便利的地方。
5.2.2综合实验楼建设
在综合实验基地内建立拥有框架或砖混结构的综合实验楼,建筑面积200m2~600m2,设数据分析室、分析实验室、网络室、办公室、会议室、图书资料室、展览室、标本室、研究人员宿舍、餐厅以及车库等功能区,各功能区的建筑面积宜满足工作需要。5.2.3分析实验室建设
各荒漠生态站应有分析实验室,分析实验室以能承担分析生物化学、土壤物理化学、水化学、大气环境等实验室分析指标为准则,分析实验室的仪器设备及主要技术指标参照LY/T1708--2007执行。5.2.4数据管理配套设施与办公设备建设荒漠生态站应配备数据采集、传输、接收、贮存、分析处理以及数据共享所需的数据管理设备,以及用于野外数据采集的手提电脑、数据线、移动硬盘、GSM卡等远程数据采集所需的软硬件。野外综合实验基地也应配备相关野外作业设备和日常办公设备。相关设施设备见表1。表1数据管理配套设施、野外作业与办公设备及其主要技术指标项目
数据管理配套设施
笔记本计算机
台式计算机
扫描仪
设施设备
远程数据采集与传输设备
数码相机
数码摄像机
地理信息系统
Internet设备
主要技术指标
512M内存,60G以上硬盘
512M内存,60G以上硬盘免费标准下载网bzxz
最高扫描分辨率为600×1200dpi数据远程采集、传输、接收、贮存、分析处理以及数据共享所需的软硬件
800万像素以上
210万像索,数字变焦80倍
野外作业设备
办公设备
手持GPS
海拔仪
指南针
坡度仪
风速廊线仪
设施设备
超声测高测距仪
罗盘仪
手持风速风向仪
照度计
激光打印机
复印机
传真机
图件机
办公桌(椅)、书架
投影仪
5.3固定样地的选择与设置
5.3.1固定样地选择
固定样地应符合下列条件:
表1(续)
误差±5m
误差士5m
LY/T1753—2008
主要技术指标
量程0°~360°方位角,误差士3°误差士1°
精度±(0.2m/s+2%测量值)
高度量程0m~999m,分辨率0.1m;角度范围一55~85°,分辨率0.1°;距离量程高于30m,分辨率0.01m测角器读数误差≤0.5°
测量范围0m/s5m/s以上,测量精度士0.5%0.1 1x~10 000 lx
A4幅面
A4幅面
A2幅面
应满足生态站办公要求
必须能代表某一荒漠生态系统的植被类型,能够反映出区域荒漠植被群落的基本特征,即植物a)
种的组成、优势种、多样性和丰富度、群落片层结构、分布格局、主要植物的生活型等;b)
有较高的均质性,即土壤基质均一、植被分布相对均匀、地形起伏小;不受人为活动的干扰(用于研究开垦、放牧等人为活动干预的样地除外);c)
易于辨认,便于管理和观测;
面积不小于500m×500m。
5.3.2固定样地设置
采用罗盘仪、测绳或皮尺设置固定样地为正方形或长方形,并应设置保护围栏。样地数量根据观测与研究需要确定。
5.4气象观测设施建设
5.4.1地面气象观测场及场内仪器设施的设置各荒漠生态站应至少有1座地面气象观测场。地面气象观测场选择、建设标准及观测场内仪器设备的设置按照QX/T45--2007的要求执行,各荒漠生态站的地面气象观测场内应尽量设置自动气象观测系统。
5.4.2荒漠区小气候观测设施建设5.4.2.1观测场地的选择
观测场地应符合以下条件:
a)地形、气候、水文、植被和土壤等具有代表性和典型性;LY/T1753—2008
远离可能产生干扰的其他地表类型;b)
c)距离山峰、河流在2km以外,距离10m以上高大沙丘在50m以外,且便于网络传输数据。5.4.2.2观测仪器设置
荒漠区小气候观测场地内设置自动气象观测系统。自动气象观测仪器配置、安装及维护遵照QX/T61一2007的要求执行,
5.4.3大气环境观测设施建设
5.4.3.1大气环境观测场的选择
大气环境观测场应符合以下条件:观测场四周无遮蔽物,空气流通性好;a)
观测场应有一定的高度,尽量避开大气边界层的影响;b)
c)长期固定观测场的选择应保证周围环境稳定性;d)避开局地污染源和其他人为干扰。2观测仪器设置
大气环境要素观测是指荒漠区大气中的CO2、SO2、NO.、CH4、O:和沙尘浓度的观测,各荒漠生态站应以大气中的CO浓度和沙尘释放的观测为主。COz、SOz、NO、CH4、O,等观测设备配置见LY/T1708—2007。沙尘释放的观测设施设备及主要技术指标见表2。表2沙尘释放的观测设备配置及主要技术指标配置设备
沙尘观测塔”
风速传感器
风向传感器b
连续气体监测系统
集尘缸
湿降尘收集器
气溶胶监测仪
单波长激光雷达
宽范围颗粒粒径谱仪
宽范围颗粒摄谱仪
气溶胶粒径谱仪
大气采样仪
气体分析仪
高灵敏度大气积分浊度仪
技术参数
高度≥50m,应配置人工上下取样、维护的阶梯和围栏等安全设施
测量范围0.3m/s~60m/s,启动风速0.3m/s测量范围0°~360°
0~1999×10~6
见LY/T1698—2007
内径40cm、高20cm的聚乙烯塑料容器,收集器设置的相对高度为1.2m~1.5m
1mg/m2~2500mg/m2
波长532mm或1064mm
粒径范围10nm~10000nm
粒径范围0.01μm~10μm
粒径范围0.18μm~40μm;最高量程105个/cm流量范围0.01m/min~1.5m/min
测量范围0~1999×10-5
检测限1×10-7/m~1×10-2/m;
流量20L/min~200L/min
a如设立多个观测塔,则在风向比较单一即主风向明显的区域,应按主风向一字形排列。b安装高度根据观测需要设定。
5.5土壤观测设施建设
5.5.1土壤样点的选择
分辨率1×10-5
精度2.0%
a)采样点选在被采土壤类型特征明显的地方,地形相对平坦、稳定、植被良好的地点。4
LY/T1753—2008
采样点以剖面发育完整、层次较清楚、无侵人体为准,不应在水土流失严重或表土被破坏处设b)
采样点。
土壤样点数应根据观测区内土壤分布的变异性并参考HJ/T166一2004确定。c)
观测区的土壤样品采集应结合植被观测或水文观测进行,采集样点可在固定样地中选取。d)
土壤样点选择在交通便利的地段,并设置保护围栏。e
土壤风蚀样线、样方设置
沙丘风蚀(积沙)观测采用样线法。选择当地有代表性的沙丘类型(包括沙丘高度),沿主风方a)
向,从迎风坡底到背风坡底设置样线,每5m设置一个标高观测标桩,标桩每0.5cm标注刻度,标桩用重锤砸入或用取土钻打孔埋人沙中80cm~100cm。b)一个生态定位站至少应有3处沙丘风蚀(积沙)观测样地,一个观测样地至少需要设置3条观测样线。
c)平沙地和沙化耕地风蚀(积沙)观测既可以用样线法,也可以设置样方进行观测,样方大小为100m×100m,用5点法在其中设置小样方进行观测。采样设备、制样工具及分析仪器5.5.3
土壤采样设备见LY/T1708一2007,制样工具及分析仪器见5.2.3。5.6水文观测设施建设
水文观测包括水量观测和水质观测,观测设施设备见表3。表3荒漠生态站水文观测设施设备及主要技术指标项目
水盘观测设施
水质测定设备
设施设备
土壤水分测定仪
压力膜仪
土壤水分蒸发渗漏仪
流速流量仪
地下水水位自动监测仪
便携式水质检测仪
台式浊度仪
pH计(酸度计)
紫外可见分光光度计
多离子测试仪
5.7生物观测设施建设
5.7.1样方、样线设置
5.7.1.1样方设置
主要技术指标
遵照MT/T633--1996
测量深度:0cm~300cm;
量程范围:0~田间持水量(相应的容积含水率);测量精度:平均绝对误差小于2%测盘范围0.1×10°hPa~15×10°hPa根据观测需要自设建设参数
见LY/T1708--2007
温度范围-20℃~80℃,精度±0.1℃,分辨率0.01℃,温度补偿范围-10℃~40℃;
量程50m,精度士0.05%,全量程分辨率0.2cm~1cm见LY/T1708—2007
测量范围0NTU~100NTU分辨率0.01NTU测量范围0~14.00,分辨率2%
见LY/T1708—2007
测量范围0mg/L~10mg/L,0.1%
a)植物观测样方设置在选定的固定样地内植被均勾一致的位置。同一种植物群落设置3个重复样方。
样方面积100m×100m,在样方内用5点法设置小样方,在小样方内调查,灌木小样方面积b)
LY/T1753—2008
10m×10m,草本植物小样方面积最小为1m×1m。c)样方一般设置为正方形,可以设置标牌,标注生态站的名称、样地名称、地理位置、海拔高度、面积等。
5.7.1.2样线设置
在调查植物的种类、高度、盖度、密度、优势种时,可设置样线进行调查。a)样线为直线,直线长度以水平距离计算,一般为1000m,不应小于500m。并列样线之间的相对距离不应小于200m。b)
样线两端要设置标志,并设置临时性标牌,标注生态站的名称、样地名称、地理位置、海拔高度、c)
样线长度等。
生物观测设备
生物观测设备见表4。
4荒漠生态站生物观测设备
生物观测设备
设施设备
植物群落调查工具:皮尺、钢卷尺、游标卡尺、样方框、便携式电子秤等
稳态气孔计
植物压力室
植物光合测定仪
叶面积仪
植物冠层分析仪
微型GPS跟踪仪
主要技术指标
气孔导度范围0~9999mmol/(m2·s)测定光强的波长范围为400nm~700nm量程70×10°hPa,精度0.5%
二氧化碳:分辨率1×10-°,量程0~1000×10-6,精度1%;相对湿度:分辨率0.1%,量程0~100%精度:2%;温度:分辨率0.1℃,量程:0℃~50℃,精度0.2℃;流量计:测盘范围0~1L/min,分辨率0.1L/min,误差±5%分辨率1mm2,误差士2%
PAR测量范围0~2500μmol/(m·s),自动采集间隔1min~60min
误差士5m
LY/T1753-2008
中华人民共和国林业
行业标准
荒漠生态系统观测研究站建设规范LY/T1753—2008
中国标准出版社出版发行
北京复兴门外三里河北街16号
邮政编码:100045
网址www.spc.net.cn
电话:6852394668517548
中国标准出版社秦皇岛印刷厂印刷各地新华书店经销
开本880×1230
2008年12月第一版
5字数13千字
印张0.75
2008年12月第一次印刷
书号:155066·2-19445
如有印装差错
定价14.00
由本社发行中心调换
版权专有
侵权必究
举报电话:(010)68533533
小提示:此标准内容仅展示完整标准里的部分截取内容,若需要完整标准请到上方自行免费下载完整标准文档。
标准图片预览:





- 其它标准
- 热门标准
- 林业行业标准(LY)
- LY/T1863-2009 自然保护区生态旅游评价指标
- LY/T1185-1996 国有林区标准化苗圃
- LY/T1143-2006 饰面用浸渍胶膜纸
- LY/T2115-2013 油茶饼粕有机肥
- LY/T1257-1999 森林土壤浸提性铁、铝、锰、硅、碳的测定
- LY1120-1993 保鲜山野菜
- LY/T1357-2008 歧化松香
- LY/T1690-2007 低效林改造技术规程
- LY/T1646-2005 森林采伐作业规程
- LY/T1683-2006 中国野生植物受威胁等级划分标准
- LY/T1918-2010 野生动物饲养管理技术规程
- LY/T1633-2005 中国水仙种球生产技术规程和质量等级
- LY/T1444.3-2005 林区木材生产能耗 第3部分:集材机械燃料消耗量
- LY/T1640-2005 药用单宁酸
- LY/T1171-1995 湿粘性单板封边胶纸带
- 行业新闻
请牢记:“bzxz.net”即是“标准下载”四个汉字汉语拼音首字母与国际顶级域名“.net”的组合。 ©2025 标准下载网 www.bzxz.net 本站邮件:bzxznet@163.com
网站备案号:湘ICP备2025141790号-2
网站备案号:湘ICP备2025141790号-2