- 您的位置:
- 标准下载网 >>
- 标准分类 >>
- 水利行业标准(SL) >>
- SL 407-2007 土工膜渗透仪校验规程
标准号:
SL 407-2007
标准名称:
土工膜渗透仪校验规程
标准类别:
水利行业标准(SL)
标准状态:
现行-
发布日期:
2007-11-16 -
实施日期:
2008-02-16 出版语种:
简体中文下载格式:
.rar.pdf下载大小:
2.23 MB
手机扫码下载更方便
标准ICS号:
数学、自然科学>>07.060地质学、气象学、水文学中标分类号:
仪器、仪表>>其他仪器仪表>>N93水文与水利仪器
部分标准内容:
ICS07.060
中华人民共和国水利行业标准
SL403~411-2007
土工合成材料综合测试仪校验规程等9项标准
Calibrating code for comprehensive testing apparatusof geosynthetics etc。
2007-11-16发布
2008-02-16实施
中华人民共和国水利部发布
1范围
土工膜渗透仪校验规程
SL403~411—2007
Calibrating code for permeability testing instrument of geomembranesSL407-2007
本规程适用于土工膜渗透仪的首次校验、后续校验和使用中校验,2规范性引用文件
下列文件中的条款通过本规程的引用而成为本规程的条款。凡是注日期的引用文件,其随后所有的修改单(不包括勘误的内容)或修订版均不适用于本规程,然而,鼓励根据本规程达成协议的各方研究是否可使用这些文件的最新版本。凡是不注日期的引用文件,其最新版本适用于本规程。《透水板校验方法》(SL111)
《土工合成材料测试规程》(SL/T235)3总则
3.1为规范土工膜渗透仪的校验条件、项目、方法、结果处理及校验周期提高校验质量,制定本规程。
3.2校验前应做好充分准备,严格执行操作程序,保证校验结果完整性。3.3土工膜渗透仪校验除符合本规程规定外,尚应符合国家现行有关标准的规定。4基本规定
土工膜渗透仪是在恒定水头条件下,测定垂向水流通过土工膜及相关产品能力的一种专用仪器设备。按照达西定律,其渗透速度V与水力坡降I的比值k定义为渗透系数,即V/I=k。土工膜渗透仪的结构见图1。
5计量性能要求
5.1透水板两端应平整,其渗透系数应大于1×10-4cm/s。
5.2渗透容器应在250kPa气压下水、气保持48h不泄漏。
5.3测量渗水量的滴定管应符合B级滴定管(1~100mL)要求。
6通用技术要求
6.1土工膜渗透仪应有铭牌。其内容包括:仪器名称、型号、规格、编号、制造厂名和生产日期。?
图1土工膜渗透仪示意图
1一进水管;2一排气管;3一压力表;4一渗透容器,5一透水板;6一试样;7—液压装置;8—滴定管6.2仪器应平整光洁不应有碰伤、划痕、砂眼等影响外观质量的缺陷。渗透容器可用无缝不锈钢或无缝有机玻璃筒制造,过水面积通常为50~100cm2;上下盖及套筒应以耐腐蚀、耐磨损、不易变形的不锈钢制造。
6.3稳压供水系统需具备压力泵(手掀泵或电动泵)和调压阀、压力表。27
SL403~411-2007
7计量器具控制
7.1校验条件
7.1.1环境条件:
校验环境应清洁,无腐蚀性介质,无明显的振动干扰。校验温度:20℃士5℃。
7.1.2校验用标准器具:
游标卡尺:量程0~250mm,分度值0.02mm。校验用的所有计量标准器具均应通过量值溯源,并获得检定证书且在有效期内。7.1.3其他设备:时钟等。
7.2校验项目和校验方法
7.2.1外观。通过目测和操作,检查土工膜渗透仪的外观质量,应符合6.1~6.3的要求。7.2.2透水板的渗透性。应按SL1111995中14.1~14.7进行校验,校验结果应符合5.1要求。7.2.3容器密封性
7.2.3.1按SL/T235一1999中第15章“土工膜抗渗试验”的试验步骤,安装不透水板,并在其周围涂上密封胶,盖好上盖,用螺母拧紧。7.2.3.2将渗透仪渗透容器的出水口和排气口堵塞,进水管接气压管,开动空压泵使压力达到250kPa。
7.2.3.3将渗透容器漫人水槽中,然后打开阀门,使250kPa的气压进人渗透容器中,无气泡从渗透容器中泄出,并保持48h士0.5h无气泡泄出为合格。7.2.4滴定管应由计量检定部门检定合格7.2.5首次校验、后续校验应对本规程规定的通用技术要求和计量性能要求进行全部项目的校验;使用中的校验只进行7.2.3的校验。校验记录格式见附录A。
7.3校验结果的处理
按本标准校验的土工膜渗透仪,所有校验项目均符合要求为合格;如发生5.1~5.3规定的项目中有一项不符合要求,则视为不合格。经校验合格的土工膜渗透仪,由校验单位签发校验证书。经校验不合格的土工膜渗透仪,由校验单位签发校验结果通知书。
校验证书和校验结果通知书格式见附录B、附录C。7.4校验周期
校验周期宜为2年。
仪器名称
规格型号
仪器编号
校验地点
校验依据
校验用标准
器具及编号
通用技术
计量性能
校验结论
校验者
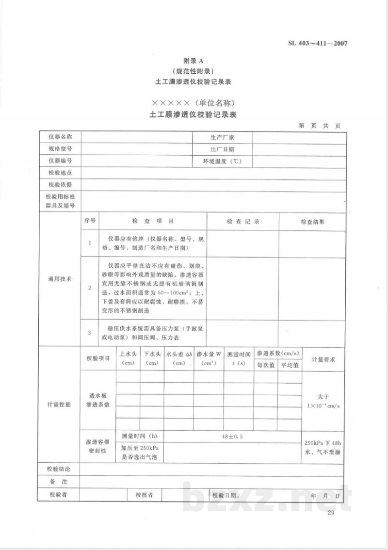
附录A
(规范性附录)
土工膜渗透仪校验记录表
XX×××(单位名称)
土工膜渗透仪校验记录表
生产厂家
出厂日期
环境温度(℃)
检查项目
仪器应有铭牌(仪器名称、型号、规格、编号、制造厂名和生产日期)仪器应平整光洁不应有碰伤、划痕、砂眼等影响外观质量的缺陷。渗透容器宜用无缝不锈钢或无缝有机玻璃筒制造,过水面积通常为50~100cm;上、下盖及套筒应以耐腐蚀、耐磨损、不易变形的不锈钢制造
稳压供水系统需具备压力泵(手掀泵或电动泵)和调压阀、压力表
校验项目
透水板
渗透系数
渗透容器
密封性
上水头
下水头
测量时间(h)
加压至250kPa
是否逸出气泡
校核者
水头差Ah
渗水量W
检查记录
测量时间
校验日期:
SL403~411—2007
第页共页
检查结果
渗透系数(cm/s)
每次值平均值
计量要求
1×10~*cm/s
250kPa下48h
水、气不泄漏
年月日
SL403~411-2007
仪器名称
规格型号
生产厂家
出厂编号
仪器编号
根据校验结果,准予作
校验日期
有效期至
附录B
(规范性附录)
校验证书封面及内页格式
XXXX(单位名称)
校字第bZxz.net
校验人
审核人
批准人
使用。
校字第
1.本次校验的技术依据:
2.本次校验所使用的主要计量标准器具:3.校验地点和环境条件:
地点:
温度:
4.校验结果:
5.限制使用条件和测量范围:
SL403~411-2007
第页共页
SL403~411-2007
仪器名称
规格型号
生产厂家
出厂编号
仪器编号
根据校验结果,
附录C
(规范性附录)
校验结果通知书格式
XXXXX(单位名称)
校验结果通知书
标不合要求,应停止使用或维修后再校。校验日期
校字第
校验人
审核人
批准人
项技术指
中华人民共和国水利行业标准
土工合成材料综合测试仪校验规程等9项标准SL403~411—2007
中国水利水电出版社出版发行
地址:北京市三里河路6号
100044
网址:www.waterpub.com.cn
E-mail:sales@waterpub.com.cn电话:(010)63202266(总机)、68331835(营销中心)北京科水图书销售中心(零售)电话:(010)88383994、63202643全国各地新华书店和相关出版物销售网点经售北京市兴怀印刷厂印刷
880mmX1230mm
3.75印张
16开本
114千字
2008年4月第1次印刷
2008年4月第1版
印数0001—3500册
书号155084·592
几购买我社规程,如有缺页、倒页、脱页的,本社营销中心负责调换
其他问题,请与本社水利水电技术标准咨询服务中心联系电话:(010)68317913,68345101传真:(010)68317913
E-mail:jwh@waterpub.com.cn
版权所有·侵权必究
—一结束一—
中华人民共和国水利行业标准
SL403~411-2007
土工合成材料综合测试仪校验规程等9项标准
Calibrating code for comprehensive testing apparatusof geosynthetics etc。
2007-11-16发布
2008-02-16实施
中华人民共和国水利部发布
1范围
土工膜渗透仪校验规程
SL403~411—2007
Calibrating code for permeability testing instrument of geomembranesSL407-2007
本规程适用于土工膜渗透仪的首次校验、后续校验和使用中校验,2规范性引用文件
下列文件中的条款通过本规程的引用而成为本规程的条款。凡是注日期的引用文件,其随后所有的修改单(不包括勘误的内容)或修订版均不适用于本规程,然而,鼓励根据本规程达成协议的各方研究是否可使用这些文件的最新版本。凡是不注日期的引用文件,其最新版本适用于本规程。《透水板校验方法》(SL111)
《土工合成材料测试规程》(SL/T235)3总则
3.1为规范土工膜渗透仪的校验条件、项目、方法、结果处理及校验周期提高校验质量,制定本规程。
3.2校验前应做好充分准备,严格执行操作程序,保证校验结果完整性。3.3土工膜渗透仪校验除符合本规程规定外,尚应符合国家现行有关标准的规定。4基本规定
土工膜渗透仪是在恒定水头条件下,测定垂向水流通过土工膜及相关产品能力的一种专用仪器设备。按照达西定律,其渗透速度V与水力坡降I的比值k定义为渗透系数,即V/I=k。土工膜渗透仪的结构见图1。
5计量性能要求
5.1透水板两端应平整,其渗透系数应大于1×10-4cm/s。
5.2渗透容器应在250kPa气压下水、气保持48h不泄漏。
5.3测量渗水量的滴定管应符合B级滴定管(1~100mL)要求。
6通用技术要求
6.1土工膜渗透仪应有铭牌。其内容包括:仪器名称、型号、规格、编号、制造厂名和生产日期。?
图1土工膜渗透仪示意图
1一进水管;2一排气管;3一压力表;4一渗透容器,5一透水板;6一试样;7—液压装置;8—滴定管6.2仪器应平整光洁不应有碰伤、划痕、砂眼等影响外观质量的缺陷。渗透容器可用无缝不锈钢或无缝有机玻璃筒制造,过水面积通常为50~100cm2;上下盖及套筒应以耐腐蚀、耐磨损、不易变形的不锈钢制造。
6.3稳压供水系统需具备压力泵(手掀泵或电动泵)和调压阀、压力表。27
SL403~411-2007
7计量器具控制
7.1校验条件
7.1.1环境条件:
校验环境应清洁,无腐蚀性介质,无明显的振动干扰。校验温度:20℃士5℃。
7.1.2校验用标准器具:
游标卡尺:量程0~250mm,分度值0.02mm。校验用的所有计量标准器具均应通过量值溯源,并获得检定证书且在有效期内。7.1.3其他设备:时钟等。
7.2校验项目和校验方法
7.2.1外观。通过目测和操作,检查土工膜渗透仪的外观质量,应符合6.1~6.3的要求。7.2.2透水板的渗透性。应按SL1111995中14.1~14.7进行校验,校验结果应符合5.1要求。7.2.3容器密封性
7.2.3.1按SL/T235一1999中第15章“土工膜抗渗试验”的试验步骤,安装不透水板,并在其周围涂上密封胶,盖好上盖,用螺母拧紧。7.2.3.2将渗透仪渗透容器的出水口和排气口堵塞,进水管接气压管,开动空压泵使压力达到250kPa。
7.2.3.3将渗透容器漫人水槽中,然后打开阀门,使250kPa的气压进人渗透容器中,无气泡从渗透容器中泄出,并保持48h士0.5h无气泡泄出为合格。7.2.4滴定管应由计量检定部门检定合格7.2.5首次校验、后续校验应对本规程规定的通用技术要求和计量性能要求进行全部项目的校验;使用中的校验只进行7.2.3的校验。校验记录格式见附录A。
7.3校验结果的处理
按本标准校验的土工膜渗透仪,所有校验项目均符合要求为合格;如发生5.1~5.3规定的项目中有一项不符合要求,则视为不合格。经校验合格的土工膜渗透仪,由校验单位签发校验证书。经校验不合格的土工膜渗透仪,由校验单位签发校验结果通知书。
校验证书和校验结果通知书格式见附录B、附录C。7.4校验周期
校验周期宜为2年。
仪器名称
规格型号
仪器编号
校验地点
校验依据
校验用标准
器具及编号
通用技术
计量性能
校验结论
校验者
附录A
(规范性附录)
土工膜渗透仪校验记录表
XX×××(单位名称)
土工膜渗透仪校验记录表
生产厂家
出厂日期
环境温度(℃)
检查项目
仪器应有铭牌(仪器名称、型号、规格、编号、制造厂名和生产日期)仪器应平整光洁不应有碰伤、划痕、砂眼等影响外观质量的缺陷。渗透容器宜用无缝不锈钢或无缝有机玻璃筒制造,过水面积通常为50~100cm;上、下盖及套筒应以耐腐蚀、耐磨损、不易变形的不锈钢制造
稳压供水系统需具备压力泵(手掀泵或电动泵)和调压阀、压力表
校验项目
透水板
渗透系数
渗透容器
密封性
上水头
下水头
测量时间(h)
加压至250kPa
是否逸出气泡
校核者
水头差Ah
渗水量W
检查记录
测量时间
校验日期:
SL403~411—2007
第页共页
检查结果
渗透系数(cm/s)
每次值平均值
计量要求
1×10~*cm/s
250kPa下48h
水、气不泄漏
年月日
SL403~411-2007
仪器名称
规格型号
生产厂家
出厂编号
仪器编号
根据校验结果,准予作
校验日期
有效期至
附录B
(规范性附录)
校验证书封面及内页格式
XXXX(单位名称)
校字第bZxz.net
校验人
审核人
批准人
使用。
校字第
1.本次校验的技术依据:
2.本次校验所使用的主要计量标准器具:3.校验地点和环境条件:
地点:
温度:
4.校验结果:
5.限制使用条件和测量范围:
SL403~411-2007
第页共页
SL403~411-2007
仪器名称
规格型号
生产厂家
出厂编号
仪器编号
根据校验结果,
附录C
(规范性附录)
校验结果通知书格式
XXXXX(单位名称)
校验结果通知书
标不合要求,应停止使用或维修后再校。校验日期
校字第
校验人
审核人
批准人
项技术指
中华人民共和国水利行业标准
土工合成材料综合测试仪校验规程等9项标准SL403~411—2007
中国水利水电出版社出版发行
地址:北京市三里河路6号
100044
网址:www.waterpub.com.cn
E-mail:sales@waterpub.com.cn电话:(010)63202266(总机)、68331835(营销中心)北京科水图书销售中心(零售)电话:(010)88383994、63202643全国各地新华书店和相关出版物销售网点经售北京市兴怀印刷厂印刷
880mmX1230mm
3.75印张
16开本
114千字
2008年4月第1次印刷
2008年4月第1版
印数0001—3500册
书号155084·592
几购买我社规程,如有缺页、倒页、脱页的,本社营销中心负责调换
其他问题,请与本社水利水电技术标准咨询服务中心联系电话:(010)68317913,68345101传真:(010)68317913
E-mail:jwh@waterpub.com.cn
版权所有·侵权必究
—一结束一—
小提示:此标准内容仅展示完整标准里的部分截取内容,若需要完整标准请到上方自行免费下载完整标准文档。
标准图片预览:





- 其它标准
- 热门标准
- 水利行业标准(SL)
- SL/T619—2021 水利水电工程初步设计报告编制规程
- SL35-1992 水工金属结构焊工考试规则 SL 35-92
- SL/T618—2021 水利水电工程可行性研究报告编制规程
- SL/T225-98 水利水电工程土工合成材料应用技术规范
- SL/T62-2020 水工建筑物水泥灌浆施工技术规范
- SL438-2008 水利水电工程二次接线设计规范
- SL/T291.1—2021 水利水电工程勘探规程第1部分:物探
- SL237-20001-1999 土的工程分类(附条文说明)
- SL237-20002-1999 土样和试样制备(附条文说明)
- SL237-20008-1999 湿化试验(附条文说明)
- SL/T617—2021 水利水电工程项目建议书编制规程
- SL/T778-2019 山洪沟防洪治理工程技术规范
- SL/T264-2020 水利水电工程岩石试验规程
- SL345-2007 水利水电工程注水试验规程
- SL237-20003-1999 含水率试验(附条文说明)
- 行业新闻
请牢记:“bzxz.net”即是“标准下载”四个汉字汉语拼音首字母与国际顶级域名“.net”的组合。 ©2025 标准下载网 www.bzxz.net 本站邮件:wymp4wang@gmail.com