- 您的位置:
- 标准下载网 >>
- 标准分类 >>
- 国家标准(GB) >>
- GB/T 2423.6-1995 电工电子产品环境试验 第2部分:试验方法 试验Eb和导则:碰撞
标准号:
GB/T 2423.6-1995
标准名称:
电工电子产品环境试验 第2部分:试验方法 试验Eb和导则:碰撞
标准类别:
国家标准(GB)
英文名称:
Environmental testing for electric and electronic products Part 2: Test methods Test Eb and guidance: Bump标准状态:
现行-
发布日期:
1995-08-29 -
实施日期:
1996-08-01 出版语种:
简体中文下载格式:
.rar.pdf下载大小:
451.11 KB
替代情况:
GB 2423.6-1981 GB 2424.4-1981采标情况:
idt IEC 68-2-29:1987
点击下载
标准简介:
标准下载解压密码:www.bzxz.net
提供一种确定样品承受规定严酷等级碰撞能力的标准试验方法。 GB/T 2423.6-1995 电工电子产品环境试验 第2部分:试验方法 试验Eb和导则:碰撞 GB/T2423.6-1995
部分标准内容:
GB/T2423.6-1995
本标准等同采用国际电工委员会标准IFC68-2-29(1987年第二版)《环境试验第2部分:试验方法试验Eb和导则:碰撞》。
这样,使这项国家标准与国际标准相同,以适应国际贸易、技术和经济交流的需要。本标准代替GB2423.6--81《电工电子产品基本环境试验规程试验Eh:碰撞试验方法》和GB2424.4一81《电工电了产品基本环境试验规程碰撞试验导则》。G32423.6-81和GB2424.4--81是参照IEC68-2-29(1968年第一版)《基本环境试验规程第2部分:试验试验Eb:碰撞》起草的。两者之间除内容和文字编排上有不同之处外,其主要区别在于:在严酷等级中增加了50m/s216ms;50m/s、11ms;100m/s2、11ms三个等级;—将IEC68-2-29~--项标准的正文和附录分成了《磁撞试验方法》和《碰撞试验导则》两项标准。一一增加了对结构和性能完全对称的试验样品的试验要求。本标准在技术内容、编写格式和规则上都与IFC68-2-29(1987)第二版究全相同。本标准与前版的主要这别在于:
增加了引言;
··增加了第3章定义;
一对碰撞试验的脉冲波形及容差作广修改;对测量系统的频率特性要求作了修改;..
-在严酷等级中删去了:50m/s\、16ms50m/s,11ms;100m/s\、11ms三个等级,增加了:150m/s,6ms;1000m/s2、2ms两个等级;碰撞次数及试验方法也作厂修改;将原个附录分为两个附录,即附录A和附录B,并在内容上也作了补充修政。本标准是按GB/T1.1-93《标准化工作导则第一单元:标准的起草与表述规则第部分:标准编写的基本规定》进行编写的,保留了该国际标准的前言,同时增加了“本国前言”。下列4项标准与本标准均属撞击试验范畴,有关规范应根据产品的使用和运输的具体情况选择台适的试验方法(见附录B)。
-GB3/T2423.5一1995电工电子产品环境试验第2部分:试验方法试验Ea和导则:冲击;--GB/T2423.7-1995电工电子产品环境试验第2部分:试验方法试验Ec和导则:倾跌与翻倒(主要用于设备型样品);-GB/T2423.8--1995电工电子产品环境试验第2部分:试验方法试验Ed:自中跌落;GB2423.39--90电工电子产品基本环境试验规程试验Ec:弹跳试验方法。本标准的附录A是标准的附录;
本标准的附录B是提示的附录。
本标准由中华人民共和国电了工业部提出。本标准出全国电工电子产品环境条件与环境试验标准化技术委员会归11。本标准起草单位:中国船舶工业总公司七院标准化室。本标准主要起草人:黄书富、盛祖尧、陈鹤年、金宝根、徐氵义,王树荣。327
GB/T2423.6---1995
IEC前
1)国际电工委员会(IEC)关于技术间题的正式决议或协议,是出对该间题特别关心的国家委员会代装参加的技术委员会制定的,它们尽可能地表达了国际上对该问题的致意见、2)这些决议或协议以推荐标准的形式供国际上使用,在这种意义上为各国家委员会所接受。3)为了促进国际上的统一,国际电工委员会希望:所有国家委员会在本国条件许可的情况下,应采用IEC推荐标准作为他们的国家标准。IEC推荐的标准与相应的国家标准之闻的任何分,应尽可能在国家标准中明确地说明。
本标准是出IEC第50技术委员会(环境试验)的50A分技术委员会(冲击和振动试验)制定的这次出版的IEC68-2-29的第二版代替1968年发行的第一版。其间·1982年作「第次修政,1983年作了第二次修改。
本标准是根据下列文件制定的:标准草案
50A(中央办公室)163
50A(中块办公室)171
更详细的资料可查阅上表所列的表决报告,本标准引用下列IEC标准:
68-1(1982):基本环境试验规程第1部分:总则和导则68-2:基本环境试验规程第2部分:试验68-2-27(1986):试验Ea和导则:冲击682-31(1969):试验Ec:倾跌与翻倒(主要用于设备型样品)68-2-32(1975):试验Fd:自由跌落表决报告
50A(中央办公室)170
50A(中央办公室)174
68-2-47(1982):元器件、设备和其它产品在冲(Ea)、碰撞(Eb)、振动(Fc和Fa)利稳态加速度(Ga)等试验中的安装和导则
682.55:试验Ee和导则:弹跳
721-31:第3部分:环境参数分类及其严酷程度分级贮存721-3-5(1985)第3部分:环境参数分类及其严酷程度分级地面车辆用引用的其他标准:IS)2041(1975):振动利冲计术语328
中华人民共和国国家标准
电工电子产品环境试验
第2部分:试验方法
试验Eb和导则:碰撞
Environmental testing for electric and electronic productsPart 2:Test methods
Test Eb and guidance: Bump
GB/T2423.6..1995
idt IEC 68-2-29 : 1987
代(132423.6
G 2424. 81
本试验适用元器件、设备和其他电工电子产品(以下简称样品),这些样品在运输或使用期间可能遭受到承复冲。碰撞试验也可作为确定样品在结构强度方面的满意设计的一种方法,或作为质量控制的手段。碰撞试验基本上在于使样品在臧撞试验机上经受具有规定的峰值加速度和持续时间的标准脉冲的重复冲击。
注:术语“碰撞试验机”贯穿于本标准,但并不排除施加碰撞的其他方法。有关规范的编写者将在第11章中得知在规范中所要给出的内容并在附录A中给出必要的指导。1自的
提供一种确定样品承受规定严酷等级碰撞能力的标准试验方法。2般说明
本标准是根据用规定峰值加速度和持续时间的半正弦脉冲,并规定重复次数的要求来写的。本试验的自的是为了确定由重复冲击所引起的累积损伤或所规定的性能是否下降,然后利用这些资料并结合有实规范来决定产品是否接收,在某些情况下,本试验也可用来确定样品结构的好性或作为质量控制的手段(见A3章)。本试验主要是针对非包装样品,以及在运输箱中其包装可以看作产品本身一部分的样品。碰撞试验不是用来重现在实际中所经受到的碰撞,在可能的情况下施加于样品的试验严酷等级应能模拟在实际运输和工作坏境中所经受到的碰撞效应,如果试验的国的是为广评价结构的好作,购满足设计要求(见A3章)。
在条件试验期间,样品应始终紧固在夹真和(或)碰撞试验机上。为了使使用,本标准的正文部分列出了所要参阅的附录A的条目,正文部分的条日也列入丁附录A.以供参阅。
本标准应与GB242189《电工电子产品基本环境试验规程总则》-道使用。3定义
本标准所使用的名词术语采用GB/T2298《机械振动与冲击术语》中的规定。就本标准简育,还需使用下列附加术语:国家技术监督局1995·08-29批准1996-08.01实施
3.1固定点fixing point
GB/T2423.6—1995
样品和夹具或与碰撞试验机台面相接触的部分。此处在使用中通常是固定样品地方。3.2检测点theck point
最接近碰撞试验机台面中心的固定点,当到碰撞试验机台面具有更好的刚性连接的固定点时,则应使用该点作检测点。
注:本术语适用于仅有个指定检测点的情况。GB2423《电工电子产品环境试验》其它标准中是用个以上的检测点来对试验进行控制的。
3.3碰撞试验的严酷等级bumpseverity碰撞试验的严酷等级由峰值加速度、标称脉冲持续时间和碰撞次数组成。3.4速度变化量velocity change出于要施加规定的加速度而引起的速度突然变化的绝对值。汇:如果速度变化发生的时间比所涉及到的激励脉冲基本周期短,则通常认为这样的变化是突然的。3.5标准加速度gm
地球引力引起的标准加速度,它随着高度和地理位置的不同而变化。就本标准而言,g,的值取10 m/s\
4试验设备描述
4.1特性要求
尚碰撞试验机和(或)夹具装上样品时,在检测点上所施加的碰撞应具有下列特性。4.1.1基本脉冲波形
每”·半正弦脉冲的真值应在图1实线所示的容差范围内。注:当不能获得落在规定容差范围内的脉冲波形时,有关规范应规定另一种可采用的方法(见A4章)。积分时间
--标称脉冲线容差范围线;D--标称脉冲的持续时间;A--标称脉冲的峰值加速度;用常规碰撞试验机产生碰撞时、应对脉冲进行监测的最短时间:T
T用电动振动台产生碰撞时,应对脉冲进行监测的最短时间图1碰撞试验的脉冲波形(半正弦)4.1.2重复频率
重复频率应使二次碰撞之间样品内部的相对运动基本上为令。而且检测点上加速度值应在图1所330
东的极限内(见A6章)。
GB/T2423.6---1995
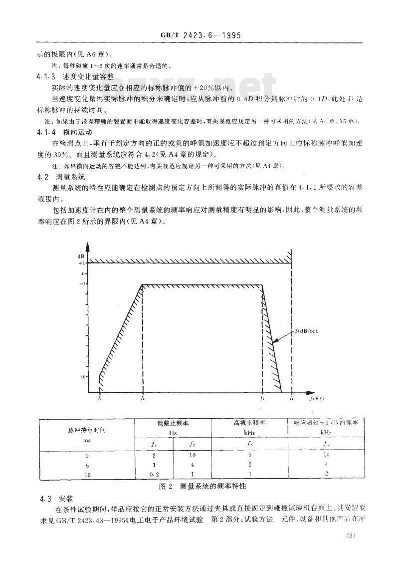
注:每秒碰撞1~3次的速率通常是合适的。4.1.3速度变化量容差
实际的速度变化量应在相应的标称脉冲值的土20%以内。当速度变化量用实际脉冲的积分来确定时,应从脉冲前的0.4D积分到脉冲后的(.11).此处1)是标称脉冲的持续时间。
注:如果由于没有精确的装置而不能取得速度变化容差时,有关规范应规定另种可采用的方法(见,A4章,A5章).4.1.4横向运动
在检测点上,垂直于预定方向的正的或负的峰值加速度应不超过预定方向上的标称脉冲峰值加速度的30%。而耳测量系统应符合4.2(见A4章的规定)。注:如果横向运动的容差不能达到,有关规范应规定另一种可采用的方法(见A4章)。4.2测量系统
测量系统的特性应能确定在检测点的预定方向上所测得的实际脉冲的真值在4.1.1所要求的容差范围内。
包括加速度计在内的整个测量系统的频率响应对测量精度有明显的影响,因此,整个测量系统的频率响应在图2所示的界限内(见A4章)。dBWww.bzxZ.net
24dB/oct
脉冲持续时间
4.3安装
低截止频率
高截止频率
测量系统的频率特性
响应超过+1dB的频率
在条件试验期间,样品应按它的正常安装方法通过夹具或直接固定到碰撞试验机台面上。其安装要求见GB/T2423.43一1995《电工电子产品环境试验第2部分:试验方法元件、设备和其他产品作注331
GB/T 2423.6—1995
击(Ea)、碰撞(Eb)、振动(Fc和Fd)和稳态加速度(Ga)等动力学试验中的安装要求和导则》中的规定。5严酷等级
有关规范应规定合适的碰撞严酷等级,除另有规定外,应选用5.1表1中同-行的组加速度和持续附间,再从5.2中选取碰撞次数(见A3章)。5.1脉冲加速度和持续时间
表1月
脉冲加速度和持续时间
峰值加速度A
100(10)
150(15)
250(25)
100(40)
1000(100)
5.2每方向的碰撞次数
100±5;
1000±10;
4 000±10.
6预处理
有关规范可以提出预处理要求。7初始检测
相应标称脉冲持续时间D
按有关规范的规定对样品进行外观、尺寸和功能检测。8条件试验
8.1碰撞的施加
8.1.1元件型样品
相应的速度变化量AV
除有关规范另有规定外,应在样品的二个互相垂直轴线的每一方向上施加规定的碰撞次数。当试验许多相同的样品时,它们可以进行适当的定向安装以使样品能同时承受上述各轴线和方向上的碰撞(见A6章)。
8.1.2设备型样品
如果样品的使用和运输安装姿态已知,而且由于碰撞通常是在一条轴线的个方问(通常是垂直方向)下最显著,所以规定的碰憧次数仅应施加到该方向和该姿态上。如果样品的使用和运输安装姿态未知,则应按有关规范的规定在每--方向上施加所规定的碰撞次数(见A6章)。8.2工作方式和功能监测
有关规范应规定:
a)样品在磁撞试验期间是否要工作和是否要进行功能监测;和(或)b)是否要经受住碰撞。
对上述两种情况,有关规范应给出接收或拒收的判据。332
9恢复
有关规范可以提出恢复要求。
10最后检测
GB/T 2423.6
按有关规范的规定对样品进行外观、尺小和功能检测。有关规范应给出接收或拒收的判据。11有关规范应给出的内容
当有关规范采用本试验时,应给出下列详细内容:a)特殊情况下的容差(见4.1.1、第A4章);b)特殊情况下的速度变化(见4.1.3、第A5章);c)特殊情况下的横向运动(见4.1.4);d)安装方法(见4.3);
e)严酷等级(见5.1、5.2、第A3章);f)预处理(见第6章);
g)初始检测(见第7章);
h)仅在特殊情况下的碰撞方向和次数(见8.1、第A6章);1)工作方式和功能监视(见8.2);j)接收和拒收的判据(见8.2、第10章);k)恢复(见第9章);
1)最后测量(见第10章)。
A1引言
GB/T 2423.6---1995
附录A
(标雅的附录)
本试验提供种在试验室内能模拟实际环境效应的方法,这种方法对样品所产生的效成可以和牌品在运输和工作期间实际所经受到的效应相比拟。本试验的基本用的不是为了重现真实环境为了使不同的人在不同的试验室所进行的试验能获得一致的结果,本试验给出的参数恶给你准化的,并给出合适的容差。数值的标准化可以使元器件按其能经受本标准所给出的试验严酷等级的能力来分类。
为了方便使用,本附录列出了标准正文的有关条目号。A2试验的适用性
本试验是模拟在陆地运输的车辆上使用和被送输的样品上所产生的效应:陆地运输所产生的复性碰撞利颠簸通常是严酷的,并且在不同的时间周期」星现复杂的和随机的性质,而取决于路是的长短、路面的条件、卡车和拖车的类型等。铁路运输期间的重复性碰撞主要是山于铁轨的不注续所号起的·并且具有中等强度。铁路车辆的调车、挂钩等也会产生更强的碰撞。对非重复性撞击.用(B/T2423.5:1995《电I电了产品环境试验第2部分:试验方法试验Ea和导则:冲击》更合适(见附录B)。碰撞试验适用于安装在车辆上使用和被运输的样品·样品在运输过程的放置状态义分为紧闹和散装两种情况,对于散装状态下运输的样品,应考虑采用另--种试验,即GB2423.39-90《电电产产品基本环境试验规程试验Ee:弹跳试验方法》(见附录3)。碰撞试验是将样品通过夹具或直接刚性地固定到碰撞机台面,使其经变到从连按接点输人的受择碰憧脉冲来进行的。
凡采用本试验的规范编写者应参考第11章“有关规范应给出的内容”,以确保对这些内容的费长部作出规霆。
A3试验严酷等级
在可能的情况下施加于样品的试验严酷等级应与样品在其运输或使用期间所经受到的环境有关,如果试验的!的是为了评价样品的结构完好性,则试验严酷等级应满足设计要求。运输环境往往比工作环境更严酷,在这种情况下,所选择的试验严酷等级需要与送输环境供符合。样品总是要经受住运输环境。如果样品需在L作环境下运行,则不但需要按选愉环境条件的要求进行镜撞试验,而且还需要按工作环境条件的要求进行碰撞试验。在进行前者的试验时,仅需在试验质进行助能检测;在进行后者的试验时,在试验过程中需进行功能检测。在确定所来用的试验严酷等级时,必须考虑在试验严酷等级和真实环境之间给用活当的公全留量当真实的「作和运输环境未知时,应从表A1中选择合适的严酷等级。此表给出广适用于各种运输和使用环境的试验严酷等级。表中对各种应用情况所给出的严酷等级不具有强制性、化期具有典型性:必须指出的是,实际存在着经受到的严酷等级与表A1中所给出的数值不同的情况,需要强调的是,碱撞试验是种经验试验,并且是种在强度方面给出…定置信度的试验:它不是精确模拟真实环境的试验。
在确定试验严酷等级时,有关规范的编写者应考虑GI34796《电工电子产静环境参安分及其精程度分级》标准中的有关内容,以及G34798.1《电1电子产品应用环境条件:存》租(4793.33-1
GB/T2423.6-1995
工电了产品应用环境条件,地面车辆使用》等标准的有关规定,应当记佳的是上述这些标准所列出的是实际中所经受到的冲击量值,而本标准为了尽可能产生与实际使用期间所造成的效应相“致的试验,对砸撞脉冲进行了标准化。
A4容差
出脉冲波形、速度变化量、重复频率和横向运动的容差满足要求时,本标准所叙述的方法就與有高的再现性。
然而,对具有高作用负载的样品,即质量和(或)动态特性会影响到碰撞试验机特性的样品,述这些容差可能满足不了本标准的要求。这种情况下,希望有关规范将穿差的规定放宽或将实际所获得的容差记录在试验报告中见4.1.1、4.1.3、1.1.4)。试验具有高反作用负载的样品时,必须进行预调,以检查装上负载后碰撞台的特性。对复杂的样品,由于能提供试验的样品可能只有一·个或数量有限,因此正式试验前的重复碰撞,特别是对较少碰撞次数的试验,可能会导致过试验或无代表性的累积损伤。在这种情况下,可能的话,建议用…个有代表性的样品(例如不合格样品),当没有这种样品时,则必须用一一个具有准确质量和重心位置的模型来选行碰撞预调检查。然而,必须指出的是,这种模型不可能具有与真实样品完全相同的动态响应。如果使用低通滤波器,它的截止频率应这样选择,以致于使基本脉冲的失真可以忽略不计。高频响应的潜在损伤由前面的其它方法确定,例如振动试验。图2所示其有滤波要求的测量系统的频率响应。滤波器的截止频率(一3dB点)应不低于:=1.5/D
武中:.-截止频率,kHz;
D---脉冲持续时间,ms。
包括加速度计在内的整个测量系统的频率响应对达到所要求的脉冲波形和严酷等级是·个重要因素,因而需要在图2所示的容差范围内。为了减少加速度计固有的高濒共振影响,必须要使用低通滤波器。为避免通过该测量系统再产生波形失真,则必需考虑测系统的振幅特性和相位特性(见4.2)。A5速度变化量(见4.1.3)
就本试验询育,必须确定实际的速度变化量。确定速度变化量的方法很多,其中有:--。·对不会引起国弹运动的脉冲,由碰撞速度来确定。由加速度·-时间曲线的积分来确定。当规定积分方法时,除非另有规定,否则实际速度变化量应从脉冲开始前的0.41)到脉冲结束后0.1D之间的积分来确定,D是标称脉冲的持续时间。然而,必须指出的是,使用电积分方法来确定速度变化基可能是困难的,并且要使用精确的装置,因此使用这种方法前应考虑试验费用。规定速度变化及其相应容差要求的一个目的就是促进试验室达到与标称脉冲相同的碰撞脉冲,即脉冲在容差带的中心部位(见图1),在这种情况下,试验才能保持高的再现性。规定速度变化的另一个目的是与冲击响应谱有关,即当归-化频率fD)0.2时(是冲击响应谱的共振频率,I)是脉冲持续时间),残余响应谱近似于与脉冲的速度变化量成比例。关于这方面更详细的资料见G13/T2423.5—1995中的附录B。A6条件试验(见8.1)
试验所选择的轴线和方问,应尽可能代表样品在运输或使用中将会遇到的轴线和方。特别在试验元器件时,允许用最少的碰撞次数来满足规范中的要求,这主要取决于而用于试验的间种样品的数量和安装排列。例如,如果有六个样晶可用于试验,它们可以按六个不同方间安装,从彻使能撞仅在一个方向(施加碰撞就可以满足规范的要求。如果有三至五个样品,则只髓在两个方尚!对335
GB/T 2423. 6--1995
安装样品施加碰撞。同样,如果有两个样品,则应在三个方向上对样品施加碰撞。对只有一个样品,则需在六个方向上施加碰撞(见8.1.1)。对于设备型样品,它们总是按它们的正常安装底座安装在车辆上使用或运输的,因此仅需在该基座上安装的情况下经受碰撞试验。在运输期间,可能有一个以上安置面的样品,应在有关规范规定的每轴线和方向上进行试验。根据试验经验,进行三个互相垂直方向的试验通常就足够广(见8.1.2)。为了保证试验的再现性,要求在两次碰撞之间内部的任何相对运动基本上为零。否则在样品共振衰减的不同阶段上会产生共振的再激励,以致会使相同的样品得出不同的试验结果。注:为了确定上述规定的条件是否被满足,试验工程师可以利用下列公式计算最高的重复频率。然而该公式不打算供·-般使用,并且不应纳入规范中。R fres min /10
式中·R.重复频率.次.;
frk min
最低共振频率,Hz。
当不能观察到样品内部的相对运动时,例如封闭式样品,有关规范应指出需采取的措施。在许多情况下,特别对元器件,没有采取措施的必要(见4.1.2)表A1应用于各种场合的碰撞试验严酷等级典型示例严酷等级
峰值加速度
m/s* (g.)
100(10)
150(15)
250(25)
400(40)
400(40)
1000(100)
持续时间
每规定方向的
碰撞次数
元器件用
由公路运输的易碎样品,但
不包括越野运输
在运输中出现最大机械负荷
的通用样品的最低强度试验
在非便携式设备上使用的运
输的样品
在运输设备上使用的样品
灯泡和簧片式接触器件,例
如电话机和交换机
设备用
基本强度试验以及安装在非
越野的轮式车辆上使用的设
备或紧固在上述车辆上运输
的设备
在固定式的控制设备上或在
重型移动机械中安装的设备
例如在发电厂附近
安装在重型越野车上可靠位
置上使用或以紧固状态在上
述车辆上运输的产品。安装
在机械装卸设备上的产品,
例如码头起重机、叉式起重
在散装情况下在轮式车辆
(公路或铁路)上作临时运输
的产品,例如交货
在散装情况下,在任何型式
的公路,铁路、越野车辆上反
复运输的产品
注:标称质量低于100kg的样品,建议只用250m/s和400m/s的二个试验严酷等级,对100kg以上的样品,通常采用100m/s2的试验严酷等级更合适。336
GB/T2423.6—1995
附录B
(提示的附录)
各撞击试验之间的比较
试验Ea和导则:冲击(GB/T2423.5—1995、IEC68-227)该试验是模拟元器件和设备在使用中和运输期间可能经受到的非重复性冲击的效应。试验Eb和导则:碰撞(GB/T2423.6--1995.IEC68-2-29)该试验是模拟元器件和设备在运输期间或当安装在各种类型的车辆中使用时可能经受到的重复性冲击的效应。
试验Ec和导则:倾跌与翻倒,主要对设备型样品(GB/T2423.7—1995、IEC68-2-31)该试验是模拟设备型样品在维修工作期间或在工作台上由于粗率操作时,可能经受到的敲击或撞击效应的·种简单试验。
试验Ed:白出跌落(GB/T2423.8--1995、IEC28-2-32方法:自由跌落)该试验是模拟产品由于粗率搬运而可能经受到的跌落效应的简单试验。该试验也适用于验证产品的度等级。
试验Ed:重复自由跌落(GB/T2423.8-—1995、IEC68-2-32方法二:重复自由跌落)该试验是用来模拟某些元器件型样品,例如使用中的连接器,可能受到的重复冲击的效应。试验Fe:弹跳(GB2423.39--90.IEC68-2-55)该试验是模拟产品作为散装货物装载在轮式车辆上,在不平的路面上运输时,可能经受到的随机冲击的效应。
冲击和碰撞试验是将样品固定在试验台上进行的。而进行倾跌与翻倒、自由跌落、重复自由跌落和弹跳试验时,样品是不固定的。337
小提示:此标准内容仅展示完整标准里的部分截取内容,若需要完整标准请到上方自行免费下载完整标准文档。
本标准等同采用国际电工委员会标准IFC68-2-29(1987年第二版)《环境试验第2部分:试验方法试验Eb和导则:碰撞》。
这样,使这项国家标准与国际标准相同,以适应国际贸易、技术和经济交流的需要。本标准代替GB2423.6--81《电工电子产品基本环境试验规程试验Eh:碰撞试验方法》和GB2424.4一81《电工电了产品基本环境试验规程碰撞试验导则》。G32423.6-81和GB2424.4--81是参照IEC68-2-29(1968年第一版)《基本环境试验规程第2部分:试验试验Eb:碰撞》起草的。两者之间除内容和文字编排上有不同之处外,其主要区别在于:在严酷等级中增加了50m/s216ms;50m/s、11ms;100m/s2、11ms三个等级;—将IEC68-2-29~--项标准的正文和附录分成了《磁撞试验方法》和《碰撞试验导则》两项标准。一一增加了对结构和性能完全对称的试验样品的试验要求。本标准在技术内容、编写格式和规则上都与IFC68-2-29(1987)第二版究全相同。本标准与前版的主要这别在于:
增加了引言;
··增加了第3章定义;
一对碰撞试验的脉冲波形及容差作广修改;对测量系统的频率特性要求作了修改;..
-在严酷等级中删去了:50m/s\、16ms50m/s,11ms;100m/s\、11ms三个等级,增加了:150m/s,6ms;1000m/s2、2ms两个等级;碰撞次数及试验方法也作厂修改;将原个附录分为两个附录,即附录A和附录B,并在内容上也作了补充修政。本标准是按GB/T1.1-93《标准化工作导则第一单元:标准的起草与表述规则第部分:标准编写的基本规定》进行编写的,保留了该国际标准的前言,同时增加了“本国前言”。下列4项标准与本标准均属撞击试验范畴,有关规范应根据产品的使用和运输的具体情况选择台适的试验方法(见附录B)。
-GB3/T2423.5一1995电工电子产品环境试验第2部分:试验方法试验Ea和导则:冲击;--GB/T2423.7-1995电工电子产品环境试验第2部分:试验方法试验Ec和导则:倾跌与翻倒(主要用于设备型样品);-GB/T2423.8--1995电工电子产品环境试验第2部分:试验方法试验Ed:自中跌落;GB2423.39--90电工电子产品基本环境试验规程试验Ec:弹跳试验方法。本标准的附录A是标准的附录;
本标准的附录B是提示的附录。
本标准由中华人民共和国电了工业部提出。本标准出全国电工电子产品环境条件与环境试验标准化技术委员会归11。本标准起草单位:中国船舶工业总公司七院标准化室。本标准主要起草人:黄书富、盛祖尧、陈鹤年、金宝根、徐氵义,王树荣。327
GB/T2423.6---1995
IEC前
1)国际电工委员会(IEC)关于技术间题的正式决议或协议,是出对该间题特别关心的国家委员会代装参加的技术委员会制定的,它们尽可能地表达了国际上对该问题的致意见、2)这些决议或协议以推荐标准的形式供国际上使用,在这种意义上为各国家委员会所接受。3)为了促进国际上的统一,国际电工委员会希望:所有国家委员会在本国条件许可的情况下,应采用IEC推荐标准作为他们的国家标准。IEC推荐的标准与相应的国家标准之闻的任何分,应尽可能在国家标准中明确地说明。
本标准是出IEC第50技术委员会(环境试验)的50A分技术委员会(冲击和振动试验)制定的这次出版的IEC68-2-29的第二版代替1968年发行的第一版。其间·1982年作「第次修政,1983年作了第二次修改。
本标准是根据下列文件制定的:标准草案
50A(中央办公室)163
50A(中块办公室)171
更详细的资料可查阅上表所列的表决报告,本标准引用下列IEC标准:
68-1(1982):基本环境试验规程第1部分:总则和导则68-2:基本环境试验规程第2部分:试验68-2-27(1986):试验Ea和导则:冲击682-31(1969):试验Ec:倾跌与翻倒(主要用于设备型样品)68-2-32(1975):试验Fd:自由跌落表决报告
50A(中央办公室)170
50A(中央办公室)174
68-2-47(1982):元器件、设备和其它产品在冲(Ea)、碰撞(Eb)、振动(Fc和Fa)利稳态加速度(Ga)等试验中的安装和导则
682.55:试验Ee和导则:弹跳
721-31:第3部分:环境参数分类及其严酷程度分级贮存721-3-5(1985)第3部分:环境参数分类及其严酷程度分级地面车辆用引用的其他标准:IS)2041(1975):振动利冲计术语328
中华人民共和国国家标准
电工电子产品环境试验
第2部分:试验方法
试验Eb和导则:碰撞
Environmental testing for electric and electronic productsPart 2:Test methods
Test Eb and guidance: Bump
GB/T2423.6..1995
idt IEC 68-2-29 : 1987
代(132423.6
G 2424. 81
本试验适用元器件、设备和其他电工电子产品(以下简称样品),这些样品在运输或使用期间可能遭受到承复冲。碰撞试验也可作为确定样品在结构强度方面的满意设计的一种方法,或作为质量控制的手段。碰撞试验基本上在于使样品在臧撞试验机上经受具有规定的峰值加速度和持续时间的标准脉冲的重复冲击。
注:术语“碰撞试验机”贯穿于本标准,但并不排除施加碰撞的其他方法。有关规范的编写者将在第11章中得知在规范中所要给出的内容并在附录A中给出必要的指导。1自的
提供一种确定样品承受规定严酷等级碰撞能力的标准试验方法。2般说明
本标准是根据用规定峰值加速度和持续时间的半正弦脉冲,并规定重复次数的要求来写的。本试验的自的是为了确定由重复冲击所引起的累积损伤或所规定的性能是否下降,然后利用这些资料并结合有实规范来决定产品是否接收,在某些情况下,本试验也可用来确定样品结构的好性或作为质量控制的手段(见A3章)。本试验主要是针对非包装样品,以及在运输箱中其包装可以看作产品本身一部分的样品。碰撞试验不是用来重现在实际中所经受到的碰撞,在可能的情况下施加于样品的试验严酷等级应能模拟在实际运输和工作坏境中所经受到的碰撞效应,如果试验的国的是为广评价结构的好作,购满足设计要求(见A3章)。
在条件试验期间,样品应始终紧固在夹真和(或)碰撞试验机上。为了使使用,本标准的正文部分列出了所要参阅的附录A的条目,正文部分的条日也列入丁附录A.以供参阅。
本标准应与GB242189《电工电子产品基本环境试验规程总则》-道使用。3定义
本标准所使用的名词术语采用GB/T2298《机械振动与冲击术语》中的规定。就本标准简育,还需使用下列附加术语:国家技术监督局1995·08-29批准1996-08.01实施
3.1固定点fixing point
GB/T2423.6—1995
样品和夹具或与碰撞试验机台面相接触的部分。此处在使用中通常是固定样品地方。3.2检测点theck point
最接近碰撞试验机台面中心的固定点,当到碰撞试验机台面具有更好的刚性连接的固定点时,则应使用该点作检测点。
注:本术语适用于仅有个指定检测点的情况。GB2423《电工电子产品环境试验》其它标准中是用个以上的检测点来对试验进行控制的。
3.3碰撞试验的严酷等级bumpseverity碰撞试验的严酷等级由峰值加速度、标称脉冲持续时间和碰撞次数组成。3.4速度变化量velocity change出于要施加规定的加速度而引起的速度突然变化的绝对值。汇:如果速度变化发生的时间比所涉及到的激励脉冲基本周期短,则通常认为这样的变化是突然的。3.5标准加速度gm
地球引力引起的标准加速度,它随着高度和地理位置的不同而变化。就本标准而言,g,的值取10 m/s\
4试验设备描述
4.1特性要求
尚碰撞试验机和(或)夹具装上样品时,在检测点上所施加的碰撞应具有下列特性。4.1.1基本脉冲波形
每”·半正弦脉冲的真值应在图1实线所示的容差范围内。注:当不能获得落在规定容差范围内的脉冲波形时,有关规范应规定另一种可采用的方法(见A4章)。积分时间
--标称脉冲线容差范围线;D--标称脉冲的持续时间;A--标称脉冲的峰值加速度;用常规碰撞试验机产生碰撞时、应对脉冲进行监测的最短时间:T
T用电动振动台产生碰撞时,应对脉冲进行监测的最短时间图1碰撞试验的脉冲波形(半正弦)4.1.2重复频率
重复频率应使二次碰撞之间样品内部的相对运动基本上为令。而且检测点上加速度值应在图1所330
东的极限内(见A6章)。
GB/T2423.6---1995
注:每秒碰撞1~3次的速率通常是合适的。4.1.3速度变化量容差
实际的速度变化量应在相应的标称脉冲值的土20%以内。当速度变化量用实际脉冲的积分来确定时,应从脉冲前的0.4D积分到脉冲后的(.11).此处1)是标称脉冲的持续时间。
注:如果由于没有精确的装置而不能取得速度变化容差时,有关规范应规定另种可采用的方法(见,A4章,A5章).4.1.4横向运动
在检测点上,垂直于预定方向的正的或负的峰值加速度应不超过预定方向上的标称脉冲峰值加速度的30%。而耳测量系统应符合4.2(见A4章的规定)。注:如果横向运动的容差不能达到,有关规范应规定另一种可采用的方法(见A4章)。4.2测量系统
测量系统的特性应能确定在检测点的预定方向上所测得的实际脉冲的真值在4.1.1所要求的容差范围内。
包括加速度计在内的整个测量系统的频率响应对测量精度有明显的影响,因此,整个测量系统的频率响应在图2所示的界限内(见A4章)。dBWww.bzxZ.net
24dB/oct
脉冲持续时间
4.3安装
低截止频率
高截止频率
测量系统的频率特性
响应超过+1dB的频率
在条件试验期间,样品应按它的正常安装方法通过夹具或直接固定到碰撞试验机台面上。其安装要求见GB/T2423.43一1995《电工电子产品环境试验第2部分:试验方法元件、设备和其他产品作注331
GB/T 2423.6—1995
击(Ea)、碰撞(Eb)、振动(Fc和Fd)和稳态加速度(Ga)等动力学试验中的安装要求和导则》中的规定。5严酷等级
有关规范应规定合适的碰撞严酷等级,除另有规定外,应选用5.1表1中同-行的组加速度和持续附间,再从5.2中选取碰撞次数(见A3章)。5.1脉冲加速度和持续时间
表1月
脉冲加速度和持续时间
峰值加速度A
100(10)
150(15)
250(25)
100(40)
1000(100)
5.2每方向的碰撞次数
100±5;
1000±10;
4 000±10.
6预处理
有关规范可以提出预处理要求。7初始检测
相应标称脉冲持续时间D
按有关规范的规定对样品进行外观、尺寸和功能检测。8条件试验
8.1碰撞的施加
8.1.1元件型样品
相应的速度变化量AV
除有关规范另有规定外,应在样品的二个互相垂直轴线的每一方向上施加规定的碰撞次数。当试验许多相同的样品时,它们可以进行适当的定向安装以使样品能同时承受上述各轴线和方向上的碰撞(见A6章)。
8.1.2设备型样品
如果样品的使用和运输安装姿态已知,而且由于碰撞通常是在一条轴线的个方问(通常是垂直方向)下最显著,所以规定的碰憧次数仅应施加到该方向和该姿态上。如果样品的使用和运输安装姿态未知,则应按有关规范的规定在每--方向上施加所规定的碰撞次数(见A6章)。8.2工作方式和功能监测
有关规范应规定:
a)样品在磁撞试验期间是否要工作和是否要进行功能监测;和(或)b)是否要经受住碰撞。
对上述两种情况,有关规范应给出接收或拒收的判据。332
9恢复
有关规范可以提出恢复要求。
10最后检测
GB/T 2423.6
按有关规范的规定对样品进行外观、尺小和功能检测。有关规范应给出接收或拒收的判据。11有关规范应给出的内容
当有关规范采用本试验时,应给出下列详细内容:a)特殊情况下的容差(见4.1.1、第A4章);b)特殊情况下的速度变化(见4.1.3、第A5章);c)特殊情况下的横向运动(见4.1.4);d)安装方法(见4.3);
e)严酷等级(见5.1、5.2、第A3章);f)预处理(见第6章);
g)初始检测(见第7章);
h)仅在特殊情况下的碰撞方向和次数(见8.1、第A6章);1)工作方式和功能监视(见8.2);j)接收和拒收的判据(见8.2、第10章);k)恢复(见第9章);
1)最后测量(见第10章)。
A1引言
GB/T 2423.6---1995
附录A
(标雅的附录)
本试验提供种在试验室内能模拟实际环境效应的方法,这种方法对样品所产生的效成可以和牌品在运输和工作期间实际所经受到的效应相比拟。本试验的基本用的不是为了重现真实环境为了使不同的人在不同的试验室所进行的试验能获得一致的结果,本试验给出的参数恶给你准化的,并给出合适的容差。数值的标准化可以使元器件按其能经受本标准所给出的试验严酷等级的能力来分类。
为了方便使用,本附录列出了标准正文的有关条目号。A2试验的适用性
本试验是模拟在陆地运输的车辆上使用和被送输的样品上所产生的效应:陆地运输所产生的复性碰撞利颠簸通常是严酷的,并且在不同的时间周期」星现复杂的和随机的性质,而取决于路是的长短、路面的条件、卡车和拖车的类型等。铁路运输期间的重复性碰撞主要是山于铁轨的不注续所号起的·并且具有中等强度。铁路车辆的调车、挂钩等也会产生更强的碰撞。对非重复性撞击.用(B/T2423.5:1995《电I电了产品环境试验第2部分:试验方法试验Ea和导则:冲击》更合适(见附录B)。碰撞试验适用于安装在车辆上使用和被运输的样品·样品在运输过程的放置状态义分为紧闹和散装两种情况,对于散装状态下运输的样品,应考虑采用另--种试验,即GB2423.39-90《电电产产品基本环境试验规程试验Ee:弹跳试验方法》(见附录3)。碰撞试验是将样品通过夹具或直接刚性地固定到碰撞机台面,使其经变到从连按接点输人的受择碰憧脉冲来进行的。
凡采用本试验的规范编写者应参考第11章“有关规范应给出的内容”,以确保对这些内容的费长部作出规霆。
A3试验严酷等级
在可能的情况下施加于样品的试验严酷等级应与样品在其运输或使用期间所经受到的环境有关,如果试验的!的是为了评价样品的结构完好性,则试验严酷等级应满足设计要求。运输环境往往比工作环境更严酷,在这种情况下,所选择的试验严酷等级需要与送输环境供符合。样品总是要经受住运输环境。如果样品需在L作环境下运行,则不但需要按选愉环境条件的要求进行镜撞试验,而且还需要按工作环境条件的要求进行碰撞试验。在进行前者的试验时,仅需在试验质进行助能检测;在进行后者的试验时,在试验过程中需进行功能检测。在确定所来用的试验严酷等级时,必须考虑在试验严酷等级和真实环境之间给用活当的公全留量当真实的「作和运输环境未知时,应从表A1中选择合适的严酷等级。此表给出广适用于各种运输和使用环境的试验严酷等级。表中对各种应用情况所给出的严酷等级不具有强制性、化期具有典型性:必须指出的是,实际存在着经受到的严酷等级与表A1中所给出的数值不同的情况,需要强调的是,碱撞试验是种经验试验,并且是种在强度方面给出…定置信度的试验:它不是精确模拟真实环境的试验。
在确定试验严酷等级时,有关规范的编写者应考虑GI34796《电工电子产静环境参安分及其精程度分级》标准中的有关内容,以及G34798.1《电1电子产品应用环境条件:存》租(4793.33-1
GB/T2423.6-1995
工电了产品应用环境条件,地面车辆使用》等标准的有关规定,应当记佳的是上述这些标准所列出的是实际中所经受到的冲击量值,而本标准为了尽可能产生与实际使用期间所造成的效应相“致的试验,对砸撞脉冲进行了标准化。
A4容差
出脉冲波形、速度变化量、重复频率和横向运动的容差满足要求时,本标准所叙述的方法就與有高的再现性。
然而,对具有高作用负载的样品,即质量和(或)动态特性会影响到碰撞试验机特性的样品,述这些容差可能满足不了本标准的要求。这种情况下,希望有关规范将穿差的规定放宽或将实际所获得的容差记录在试验报告中见4.1.1、4.1.3、1.1.4)。试验具有高反作用负载的样品时,必须进行预调,以检查装上负载后碰撞台的特性。对复杂的样品,由于能提供试验的样品可能只有一·个或数量有限,因此正式试验前的重复碰撞,特别是对较少碰撞次数的试验,可能会导致过试验或无代表性的累积损伤。在这种情况下,可能的话,建议用…个有代表性的样品(例如不合格样品),当没有这种样品时,则必须用一一个具有准确质量和重心位置的模型来选行碰撞预调检查。然而,必须指出的是,这种模型不可能具有与真实样品完全相同的动态响应。如果使用低通滤波器,它的截止频率应这样选择,以致于使基本脉冲的失真可以忽略不计。高频响应的潜在损伤由前面的其它方法确定,例如振动试验。图2所示其有滤波要求的测量系统的频率响应。滤波器的截止频率(一3dB点)应不低于:=1.5/D
武中:.-截止频率,kHz;
D---脉冲持续时间,ms。
包括加速度计在内的整个测量系统的频率响应对达到所要求的脉冲波形和严酷等级是·个重要因素,因而需要在图2所示的容差范围内。为了减少加速度计固有的高濒共振影响,必须要使用低通滤波器。为避免通过该测量系统再产生波形失真,则必需考虑测系统的振幅特性和相位特性(见4.2)。A5速度变化量(见4.1.3)
就本试验询育,必须确定实际的速度变化量。确定速度变化量的方法很多,其中有:--。·对不会引起国弹运动的脉冲,由碰撞速度来确定。由加速度·-时间曲线的积分来确定。当规定积分方法时,除非另有规定,否则实际速度变化量应从脉冲开始前的0.41)到脉冲结束后0.1D之间的积分来确定,D是标称脉冲的持续时间。然而,必须指出的是,使用电积分方法来确定速度变化基可能是困难的,并且要使用精确的装置,因此使用这种方法前应考虑试验费用。规定速度变化及其相应容差要求的一个目的就是促进试验室达到与标称脉冲相同的碰撞脉冲,即脉冲在容差带的中心部位(见图1),在这种情况下,试验才能保持高的再现性。规定速度变化的另一个目的是与冲击响应谱有关,即当归-化频率fD)0.2时(是冲击响应谱的共振频率,I)是脉冲持续时间),残余响应谱近似于与脉冲的速度变化量成比例。关于这方面更详细的资料见G13/T2423.5—1995中的附录B。A6条件试验(见8.1)
试验所选择的轴线和方问,应尽可能代表样品在运输或使用中将会遇到的轴线和方。特别在试验元器件时,允许用最少的碰撞次数来满足规范中的要求,这主要取决于而用于试验的间种样品的数量和安装排列。例如,如果有六个样晶可用于试验,它们可以按六个不同方间安装,从彻使能撞仅在一个方向(施加碰撞就可以满足规范的要求。如果有三至五个样品,则只髓在两个方尚!对335
GB/T 2423. 6--1995
安装样品施加碰撞。同样,如果有两个样品,则应在三个方向上对样品施加碰撞。对只有一个样品,则需在六个方向上施加碰撞(见8.1.1)。对于设备型样品,它们总是按它们的正常安装底座安装在车辆上使用或运输的,因此仅需在该基座上安装的情况下经受碰撞试验。在运输期间,可能有一个以上安置面的样品,应在有关规范规定的每轴线和方向上进行试验。根据试验经验,进行三个互相垂直方向的试验通常就足够广(见8.1.2)。为了保证试验的再现性,要求在两次碰撞之间内部的任何相对运动基本上为零。否则在样品共振衰减的不同阶段上会产生共振的再激励,以致会使相同的样品得出不同的试验结果。注:为了确定上述规定的条件是否被满足,试验工程师可以利用下列公式计算最高的重复频率。然而该公式不打算供·-般使用,并且不应纳入规范中。R fres min /10
式中·R.重复频率.次.;
frk min
最低共振频率,Hz。
当不能观察到样品内部的相对运动时,例如封闭式样品,有关规范应指出需采取的措施。在许多情况下,特别对元器件,没有采取措施的必要(见4.1.2)表A1应用于各种场合的碰撞试验严酷等级典型示例严酷等级
峰值加速度
m/s* (g.)
100(10)
150(15)
250(25)
400(40)
400(40)
1000(100)
持续时间
每规定方向的
碰撞次数
元器件用
由公路运输的易碎样品,但
不包括越野运输
在运输中出现最大机械负荷
的通用样品的最低强度试验
在非便携式设备上使用的运
输的样品
在运输设备上使用的样品
灯泡和簧片式接触器件,例
如电话机和交换机
设备用
基本强度试验以及安装在非
越野的轮式车辆上使用的设
备或紧固在上述车辆上运输
的设备
在固定式的控制设备上或在
重型移动机械中安装的设备
例如在发电厂附近
安装在重型越野车上可靠位
置上使用或以紧固状态在上
述车辆上运输的产品。安装
在机械装卸设备上的产品,
例如码头起重机、叉式起重
在散装情况下在轮式车辆
(公路或铁路)上作临时运输
的产品,例如交货
在散装情况下,在任何型式
的公路,铁路、越野车辆上反
复运输的产品
注:标称质量低于100kg的样品,建议只用250m/s和400m/s的二个试验严酷等级,对100kg以上的样品,通常采用100m/s2的试验严酷等级更合适。336
GB/T2423.6—1995
附录B
(提示的附录)
各撞击试验之间的比较
试验Ea和导则:冲击(GB/T2423.5—1995、IEC68-227)该试验是模拟元器件和设备在使用中和运输期间可能经受到的非重复性冲击的效应。试验Eb和导则:碰撞(GB/T2423.6--1995.IEC68-2-29)该试验是模拟元器件和设备在运输期间或当安装在各种类型的车辆中使用时可能经受到的重复性冲击的效应。
试验Ec和导则:倾跌与翻倒,主要对设备型样品(GB/T2423.7—1995、IEC68-2-31)该试验是模拟设备型样品在维修工作期间或在工作台上由于粗率操作时,可能经受到的敲击或撞击效应的·种简单试验。
试验Ed:白出跌落(GB/T2423.8--1995、IEC28-2-32方法:自由跌落)该试验是模拟产品由于粗率搬运而可能经受到的跌落效应的简单试验。该试验也适用于验证产品的度等级。
试验Ed:重复自由跌落(GB/T2423.8-—1995、IEC68-2-32方法二:重复自由跌落)该试验是用来模拟某些元器件型样品,例如使用中的连接器,可能受到的重复冲击的效应。试验Fe:弹跳(GB2423.39--90.IEC68-2-55)该试验是模拟产品作为散装货物装载在轮式车辆上,在不平的路面上运输时,可能经受到的随机冲击的效应。
冲击和碰撞试验是将样品固定在试验台上进行的。而进行倾跌与翻倒、自由跌落、重复自由跌落和弹跳试验时,样品是不固定的。337
小提示:此标准内容仅展示完整标准里的部分截取内容,若需要完整标准请到上方自行免费下载完整标准文档。
标准图片预览:





- 热门标准
- 国家标准(GB)
- GB15193.5-2003 骨髓细胞微核试验
- GB/T29633.4-2020 南极地名 第4部分:罗马字母拼写
- GB29140-2024 纯碱单位产品能源消耗限额
- GB/T42970-2023 半导体集成电路 视频编解码电路测试方法
- GB/T43225-2023 空间物体登记要求
- GB/T4074.3-1999 绕组线试验方法 第3部分:机械性能
- GB15985-1995 丝虫病诊断标准及处理原则
- GB19159-2003 车用液化石油气
- GB/T5515-1985 粮食、油料检验 粗纤维素测定法
- GB/T7407-1997 中国及世界主要海运贸易港口代码
- GB/T9718-1988 信息处理 互换计测磁带用8mm中心孔通用带盘
- GB/T10599-1998 多绳摩擦式提升机
- GB1913.2-1990 漂白浸渍绝缘纸
- GB14287.4-2014 电气火灾监控系统 第4部分:故障电弧探测器
- GB5237.3-2008 铝合金建筑型材 第3部分:电泳涂漆型材
- 行业新闻
请牢记:“bzxz.net”即是“标准下载”四个汉字汉语拼音首字母与国际顶级域名“.net”的组合。 ©2025 标准下载网 www.bzxz.net 本站邮件:bzxznet@163.com
网站备案号:湘ICP备2025141790号-2
网站备案号:湘ICP备2025141790号-2