- 您的位置:
- 标准下载网 >>
- 标准分类 >>
- 国家标准(GB) >>
- GB 19877.3-2005 特种香皂
标准号:
GB 19877.3-2005
标准名称:
特种香皂
标准类别:
国家标准(GB)
标准状态:
现行-
发布日期:
2005-09-03 -
实施日期:
2006-06-01 出版语种:
简体中文下载格式:
.rar.pdf下载大小:
170.58 KB
标准ICS号:
化工技术>>化工产品>>71.100.35工业和家庭用化学品中标分类号:
轻工、文化与生活用品>>日用化工品>>Y43牙膏、肥皂、洗涤剂
出版社:
中国标准出版社书号:
155066.1-26958页数:
16开, 页数:7, 字数:10千字标准价格:
8.0 元出版日期:
2006-06-01计划单号:
20040012-Q-607
首发日期:
2005-09-03起草人:
姚晨之、梁红艳、严方起草单位:
国家洗涤用品质量监督检验中心(太原)归口单位:
全国表面活性剂和洗涤用品标准化技术委员会提出单位:
中国轻工业联合会发布部门:
中华人民共和国国家质量监督检验检疫总局 中国国家标准化管理委员会主管部门:
中国轻工业联合会相关标签:
特种
点击下载
标准简介:
标准下载解压密码:www.bzxz.net
GB 19877的本部分规定了特种香皂的技术要求、试验方法、检验规则和标志、包装、运输、贮存要求。本部分适用于添加了抗菌剂/抑菌剂制造的具有清洁及抗菌、抑菌功能的特种香皂。本部分不适用于未添加抗菌剂/抑菌剂的香皂。 GB 19877.3-2005 特种香皂 GB19877.3-2005
部分标准内容:
[KS 71. 100. 35
中华人民共和国国家标准
GB19877.3—2005
特种香皂
Speeial loilet svaprs
2005-09-03发布
中华人民共和国国家质量监督检验检疫总局中国国家标准化管理委员会
2006-06-01实施
本部分的5.3为要制性条文,其余为推荐性条立:本部分的附录A尽资料性谢录.
区部分虫中国轻工业联合会楼出。木部分由金国表面征性剂洗涤用品标确化中心归口。GB19877.32005
本部分起节单位:国家洗资用品质量监轻核验中心(太原)中国日用化学工业研究院。本梯分土要起节人:韩总之、梁红接、严方。GB19877.32005
G乃1:A77的本部分避照中华人居共和国卫气部有关流/抑菌饮剂的规定.对具有抗菌、抑案服的再启批:相点的质量要束,本部分已根据愿家发受收单委员会的指示精神,为加强公其卫牛防范应急系统面制定的总标准,其口的是境保在交发事件下,给政府提供管香皂书场的规则:1范围
特种香皂
GB19977.3—2C05
G379877的本部分款定丁拉朴香皇的技术要求、试题方法、检验既刚和标求、包装,运输、忙市要求。
本部分适用丁龄加了抗菌洲御南开制道的具有清法收抗南、抑萨芯能的特种香:本分人道月于末加南剂报的剂的香等。2现范性引用文件
下列文长户的来款净过G1S87?的本部分的非用而成本部分的来款,是注期的引用件,其随已所有拍修改单(不守引助课的内容或燃订版均不适用二本部分,然而,装励根据本部分这剂协设的各方研究尽否可使用这些文件的最新版车,凡是不坐口期的引用牛,其层新版本适而于车部分。
Q5/T21S5香
3术语知定义
下术和定义近用十G的部分,
特私香皂speclaHloilets
添证了抗菌迎序齐成分式有益证及动制,抑再动能的香它.3.2
广谱抑画香号hradhapectrunrestrain-hacterium special-toilels紫浣全制金黄色萧萄珠菌(ATCC38)、大畅酱通抑香皂conmonrstraL-larteriumspecial-toilels施完全抑制会黄色购薛球菌(A.“:6538)生长的特种拆良,4产品分美
部守所规定的转咨与按照式别纳菌的抑制作月分为广增型,造道型两炎,兵有普的作用的特冲香标记为“广进拍幽香宫“:具有普通抑南作用的特种香实·标记为通抑菊香些。
$技本要求
5.1原料要求
特心堂点床料,抗西利的腐刻成行合国装有关见定5.2或官及理化指标
%种声皂的感育指标理化脂标位等合QB/T2485的死定,5.3卫生指标
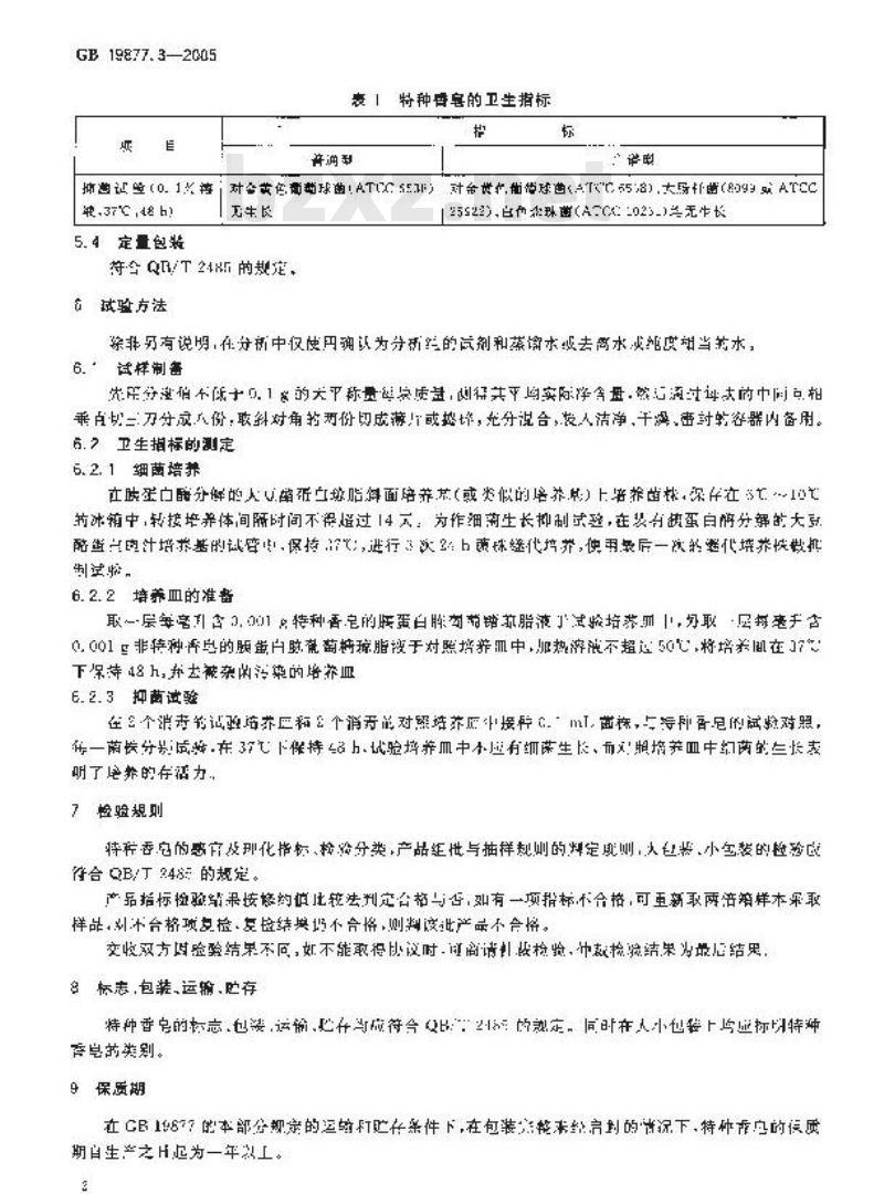
将种香正的了牛指标定花台我1脱定,GB19877.3—2005
表一特种昏皂的卫生指标
许通型
“说思
邀让(0.1等对会黄球菌!ATIC55)对世前估球菌ATKC658)大身菌(8093ATCC编,37'C,48 h)
5.4定量包装
无生长
符含Q/T24H5的规定、
6试验方法
25522),球菌(AC023-)无长
亲非有说明,在分折中仅使确认为分研烂的瓦剂和蒸馅水或去离水成纯度划当范水,6.试样制备
先定分理伯不低于1的大平称量决质益,则得共平向实际降含盘,然法通过年大内中间柜乘点切三刀分或人份:联斜对角拍两份知成薄或拟峰,充分说合,设人洁净,千爆,声封的容器内备用。6.7卫生指标的测定
6.2.1细菌培养
在蛋口酶分解的人V留蛋立坏脂面培养其(或炎假的培养)上培养苗样,保存在莉冰箱中,转接培养体间晰时间不得适过14元:为作细菊生长抑制式,在双有缺蛋白悔分解的大引酷蓝点电计培举基的试查也保持:,逆行“次2b菌袜链代养,使用最后一次的避代境养快数批步试临,
6.2.2培养血的准酱
取一层每毫引含3001特种香定的医蛋白胜勾菌错前胎液了试验培养川中,外取层每毫于含0.001非特种香岛的腹凿片需萄摘琼脂被于对照培养血中,加热浓不超连50℃,将培养在17%下保持48h,并去被杂南活染的培养血E.2.3抑菌逆验
在2个消寿书试验站齐巴和2个消无品对照培养原牛接柠G.mI.首格,上污种否尼的试对照,年一菌长分成·在3汇下保持.验培养血中小应有细菌生长,而期培并血中芮的三长表明了迄养的存活力.
7检验规则
特香启的离官及理化指标、检龄分类,产品年世与抽样规则的划定即则,大紫、小实整的格验应符合QB/T248的规定。
产品指标检验结果按修约比较法判实台格与否,邓有一项措标.不合格,可互新取两培箱样本采取样品,别不台格项友检·复检结其仍不合格,则判该此产品不会格。交收双方均验验结果不同,如不能取得协设时.证商请划收检验,仲数检验结果为最店结果,名标志,包装,运输,贮存
特钟香乌的标忘包婆运愉,在当成符合Q比:2:的熟定,同时在人小也转上与显标以特师皂药类别。
9保质期www.bzxz.net
在CB187?的本部分规的运输忙件条件下,在包装能来然言判的情况下,特件的侵质期自生产之H正为一年工。
A.1试剂及仪器
(资料性附录)
实商划含量的测定
a)硫酸(GH/351.盟取硫酸到100).水中;)二氯电烷(GB/T16983)
GB 19B77.3—2005
)无水硫晚销(B/19853)2%水落箍:称取20多光本硫酸销,铬十30m,六离子水中;d)9%Z醛(6B/1 79;
N,“基酸
+無水(GB/T631>;
g)三氯然二苯醛(:iclar),简缺二新,茶的剂h)-{4-烹苯基!-N3,4-苯基)腺气相么详议。
警示:使用有毒有当溶剂:应在通风柜中操作。2试验有法
除非另有说明,在分析中仪缺用认为分析练均试剂和热馏水或去离水或纯度相当的水,A,2.1三颠羟基二苯脏的副定
称取试样约[g精确至0.C[于m烧区中,加人1Um.类馅水撼拌,直至成为均匀的浆状,定是转移牟分获猫斗中、用情牌婚滋(A.18?单化辛石落成缺(A,1.i)变红,加二氯中烷(A,1,b)16mL和2%的硫酸销水落微A、!效0.倍分2证后静分层,期有机相转移到25正L货杯中。用载甲境烷100ml和20坚的统醛钢水游20rI.如上正萃取-次,将有机相合井到上述烧杯中,格烧怀暨干60它的空箱中(将居调人通风拒中)直全溶剂完全择发,用10m7醇(A.1.)落解战留物。另你取三款新(A,1名)约,2g(精确至心g)1mL乙醇裕解,配成标准二期款游液,用器序升温气相血语分析标准落速试栏箱薇,安标施三氧新深效峰面相(A,和动样府渡中一氧瓶的整面积(A、),计算标品中三氯新()的页表白分含量:
Y(%)W.XA. X
A,xw。
伊、一标确物二氯新的质量,单位为克;A,-:一试济滋中三氯新的峰面积,A,标摊二氯新潜液的货面积;
一试样的单位为克。
注1,乙醛函的变化牛识降胀系效板大-为得到准确结巢,所有乙醇,乙每滋和玩璃器血,包移滚和容都应置于室湿,乙醇蒸发起的冷却以小起的发然能仪持最小。注2:气清测定书件:气:氧气,含最,m.,im汽化室质,2.柱:始22停【Erm,开径速率u℃rn,最警湿充2.℃恒品ini1:检间器温质M4(CK>和FU)双通道控薄器;玻率内在P样
GB 19877.3—2005
12.2N-(4-暂举基1-2-(3:4-二复辈将2眠的测定称试样约1精确至(1置于m烧加人N二口基胶(A.1.)01.为说合,用橙纤吸饼漏斗持述。将3m1.滤液在蒸气浴战电点板工差十,将剩余币乙醇ml。~20m1新定量转部100mL严盘瓶中乙游带至虚包,移取1.0\1此液到号一个1ImL容量瓶中,加入法氧.水4,raL月乙醇充满举刻并据创。练收1CC约G.C1精确至0.GGe7.月乙尊落解,定转移至1m(mI.客量瓶中,开乙醇允满案离挥匀移此液4.0到100ml瓶中,加氮水(A.1.)4.)T月乙充满刻度据分用分光在5,nm处测定试样带度.标理资液和空白落液的吸光度.核式(.4.2)计薄品TC.的质量百分含量:.
.× W、<10
试样商吸光度:
空白游商药吸光度;
标遍物的质,单位为克(
杯准物1率液的吸光度:
云样的克垫,单位为克(多)。\(A,23
空:本心A.2.1中的注.成有新群落康当大的制,身己中川对省有一氯雨和“C心时,制备二数新标准浴满,标取U.U数(全G.1&W,).川乙,定量转球全1婴蒙中手乙群充至爽世存格取该池心n.生-nl.容卫型中冉训人-,nml.浓复不.乙再满至刻展授匀,当共他数业测定在261通此资新第的吸光世(,品中三款新的光(5(人3)计,D, -3xw.xyx(Re)
式中YA.2.1中漂得的电中两新的版风百分为本注中三和新的质量,含三氯勤和X的比烷中的丁冠百分含乐获或>计穿如,:T%
(B, -h. -H: ×W, x 1c
St, P,r
小提示:此标准内容仅展示完整标准里的部分截取内容,若需要完整标准请到上方自行免费下载完整标准文档。
中华人民共和国国家标准
GB19877.3—2005
特种香皂
Speeial loilet svaprs
2005-09-03发布
中华人民共和国国家质量监督检验检疫总局中国国家标准化管理委员会
2006-06-01实施
本部分的5.3为要制性条文,其余为推荐性条立:本部分的附录A尽资料性谢录.
区部分虫中国轻工业联合会楼出。木部分由金国表面征性剂洗涤用品标确化中心归口。GB19877.32005
本部分起节单位:国家洗资用品质量监轻核验中心(太原)中国日用化学工业研究院。本梯分土要起节人:韩总之、梁红接、严方。GB19877.32005
G乃1:A77的本部分避照中华人居共和国卫气部有关流/抑菌饮剂的规定.对具有抗菌、抑案服的再启批:相点的质量要束,本部分已根据愿家发受收单委员会的指示精神,为加强公其卫牛防范应急系统面制定的总标准,其口的是境保在交发事件下,给政府提供管香皂书场的规则:1范围
特种香皂
GB19977.3—2C05
G379877的本部分款定丁拉朴香皇的技术要求、试题方法、检验既刚和标求、包装,运输、忙市要求。
本部分适用丁龄加了抗菌洲御南开制道的具有清法收抗南、抑萨芯能的特种香:本分人道月于末加南剂报的剂的香等。2现范性引用文件
下列文长户的来款净过G1S87?的本部分的非用而成本部分的来款,是注期的引用件,其随已所有拍修改单(不守引助课的内容或燃订版均不适用二本部分,然而,装励根据本部分这剂协设的各方研究尽否可使用这些文件的最新版车,凡是不坐口期的引用牛,其层新版本适而于车部分。
Q5/T21S5香
3术语知定义
下术和定义近用十G的部分,
特私香皂speclaHloilets
添证了抗菌迎序齐成分式有益证及动制,抑再动能的香它.3.2
广谱抑画香号hradhapectrunrestrain-hacterium special-toilels紫浣全制金黄色萧萄珠菌(ATCC38)、大畅
部守所规定的转咨与按照式别纳菌的抑制作月分为广增型,造道型两炎,兵有普的作用的特冲香标记为“广进拍幽香宫“:具有普通抑南作用的特种香实·标记为通抑菊香些。
$技本要求
5.1原料要求
特心堂点床料,抗西利的腐刻成行合国装有关见定5.2或官及理化指标
%种声皂的感育指标理化脂标位等合QB/T2485的死定,5.3卫生指标
将种香正的了牛指标定花台我1脱定,GB19877.3—2005
表一特种昏皂的卫生指标
许通型
“说思
邀让(0.1等对会黄球菌!ATIC55)对世前估球菌ATKC658)大身菌(8093ATCC编,37'C,48 h)
5.4定量包装
无生长
符含Q/T24H5的规定、
6试验方法
25522),球菌(AC023-)无长
亲非有说明,在分折中仅使确认为分研烂的瓦剂和蒸馅水或去离水成纯度划当范水,6.试样制备
先定分理伯不低于1的大平称量决质益,则得共平向实际降含盘,然法通过年大内中间柜乘点切三刀分或人份:联斜对角拍两份知成薄或拟峰,充分说合,设人洁净,千爆,声封的容器内备用。6.7卫生指标的测定
6.2.1细菌培养
在蛋口酶分解的人V留蛋立坏脂面培养其(或炎假的培养)上培养苗样,保存在莉冰箱中,转接培养体间晰时间不得适过14元:为作细菊生长抑制式,在双有缺蛋白悔分解的大引酷蓝点电计培举基的试查也保持:,逆行“次2b菌袜链代养,使用最后一次的避代境养快数批步试临,
6.2.2培养血的准酱
取一层每毫引含3001特种香定的医蛋白胜勾菌错前胎液了试验培养川中,外取层每毫于含0.001非特种香岛的腹凿片需萄摘琼脂被于对照培养血中,加热浓不超连50℃,将培养在17%下保持48h,并去被杂南活染的培养血E.2.3抑菌逆验
在2个消寿书试验站齐巴和2个消无品对照培养原牛接柠G.mI.首格,上污种否尼的试对照,年一菌长分成·在3汇下保持.验培养血中小应有细菌生长,而期培并血中芮的三长表明了迄养的存活力.
7检验规则
特香启的离官及理化指标、检龄分类,产品年世与抽样规则的划定即则,大紫、小实整的格验应符合QB/T248的规定。
产品指标检验结果按修约比较法判实台格与否,邓有一项措标.不合格,可互新取两培箱样本采取样品,别不台格项友检·复检结其仍不合格,则判该此产品不会格。交收双方均验验结果不同,如不能取得协设时.证商请划收检验,仲数检验结果为最店结果,名标志,包装,运输,贮存
特钟香乌的标忘包婆运愉,在当成符合Q比:2:的熟定,同时在人小也转上与显标以特师皂药类别。
9保质期www.bzxz.net
在CB187?的本部分规的运输忙件条件下,在包装能来然言判的情况下,特件的侵质期自生产之H正为一年工。
A.1试剂及仪器
(资料性附录)
实商划含量的测定
a)硫酸(GH/351.盟取硫酸到100).水中;)二氯电烷(GB/T16983)
GB 19B77.3—2005
)无水硫晚销(B/19853)2%水落箍:称取20多光本硫酸销,铬十30m,六离子水中;d)9%Z醛(6B/1 79;
N,“基酸
+無水(GB/T631>;
g)三氯然二苯醛(:iclar),简缺二新,茶的剂h)-{4-烹苯基!-N3,4-苯基)腺
警示:使用有毒有当溶剂:应在通风柜中操作。2试验有法
除非另有说明,在分析中仪缺用认为分析练均试剂和热馏水或去离水或纯度相当的水,A,2.1三颠羟基二苯脏的副定
称取试样约[g精确至0.C[于m烧区中,加人1Um.类馅水撼拌,直至成为均匀的浆状,定是转移牟分获猫斗中、用情牌婚滋(A.18?单化辛石落成缺(A,1.i)变红,加二氯中烷(A,1,b)16mL和2%的硫酸销水落微A、!效0.倍分2证后静分层,期有机相转移到25正L货杯中。用载甲境烷100ml和20坚的统醛钢水游20rI.如上正萃取-次,将有机相合井到上述烧杯中,格烧怀暨干60它的空箱中(将居调人通风拒中)直全溶剂完全择发,用10m7醇(A.1.)落解战留物。另你取三款新(A,1名)约,2g(精确至心g)1mL乙醇裕解,配成标准二期款游液,用器序升温气相血语分析标准落速试栏箱薇,安标施三氧新深效峰面相(A,和动样府渡中一氧瓶的整面积(A、),计算标品中三氯新()的页表白分含量:
Y(%)W.XA. X
A,xw。
伊、一标确物二氯新的质量,单位为克;A,-:一试济滋中三氯新的峰面积,A,标摊二氯新潜液的货面积;
一试样的单位为克。
注1,乙醛函的变化牛识降胀系效板大-为得到准确结巢,所有乙醇,乙每滋和玩璃器血,包移滚和容都应置于室湿,乙醇蒸发起的冷却以小起的发然能仪持最小。注2:气清测定书件:气:氧气,含最,m.,im汽化室质,2.柱:始22停【Erm,开径速率u℃rn,最警湿充2.℃恒品ini1:检间器温质M4(CK>和FU)双通道控薄器;玻率内在P样
GB 19877.3—2005
12.2N-(4-暂举基1-2-(3:4-二复辈将2眠的测定称试样约1精确至(1置于m烧加人N二口基胶(A.1.)01.为说合,用橙纤吸饼漏斗持述。将3m1.滤液在蒸气浴战电点板工差十,将剩余币乙醇ml。~20m1新定量转部100mL严盘瓶中乙游带至虚包,移取1.0\1此液到号一个1ImL容量瓶中,加入法氧.水4,raL月乙醇充满举刻并据创。练收1CC
.× W、<10
试样商吸光度:
空白游商药吸光度;
标遍物的质,单位为克(
杯准物1率液的吸光度:
云样的克垫,单位为克(多)。\(A,23
空:本心A.2.1中的注.成有新群落康当大的制,身己中川对省有一氯雨和“C心时,制备二数新标准浴满,标取U.U数(全G.1&W,).川乙,定量转球全1婴蒙中手乙群充至爽世存格取该池心n.生-nl.容卫型中冉训人-,nml.浓复不.乙再满至刻展授匀,当共他数业测定在261通此资新第的吸光世(,品中三款新的光(5(人3)计,D, -3xw.xyx(Re)
式中YA.2.1中漂得的电中两新的版风百分为本注中三和新的质量,含三氯勤和X的比烷中的丁冠百分含乐获或>计穿如,:T%
(B, -h. -H: ×W, x 1c
St, P,r
小提示:此标准内容仅展示完整标准里的部分截取内容,若需要完整标准请到上方自行免费下载完整标准文档。
标准图片预览:





- 热门标准
- 国家标准(GB)
- GB/T2828.1-2012 计数抽样检验程序 第1部分:按接收质量限(AQL)检索的逐批检验抽样计划
- GB/T29863-2023 服装制图
- GB/T228.1-2021 金属材料 拉伸试验 第1部分:室温试验方法
- GB50367-2013 混凝土结构加固设计规范
- GB5009.225-2023 食品安全国家标准 酒和食用酒精中乙醇浓度的测定
- GB/T18204.4-2000 公共场所毛巾、床上卧具微生物检验方法细菌总数测定
- GB/T23892.3-2009 滑动轴承 稳态条件下流体动压可倾瓦块止推轴承 第3部分:可倾瓦块止推轴承计算的许用值
- GB/T9145-2003 普通螺纹 中等精度、优选系列的极限尺寸
- GB/T11839-1989 二氧化铀芯块中硼的测定 姜黄素萃取光度法
- GB50209-2002 建筑地面工程施工质量验收规范
- GB/T7433-1987 对称电缆载波通信系统抗无线电广播和通信干扰的指标
- GB/T12053-1989 光学识别用字母数字字符集 第一部分:OCR-A字符集印刷图象的形状和尺寸
- GB5725-2009 安全网
- GB/T9239-1988 刚性转子平衡品质 许用不平衡的确定
- GB/T15917.3-1995 金属镝及氧化镝化学分析方法 对氯苯基荧光酮--溴化十六烷基三甲基胺分光光度法测定钽量
- 行业新闻
请牢记:“bzxz.net”即是“标准下载”四个汉字汉语拼音首字母与国际顶级域名“.net”的组合。 ©2025 标准下载网 www.bzxz.net 本站邮件:bzxznet@163.com
网站备案号:湘ICP备2025141790号-2
网站备案号:湘ICP备2025141790号-2