- 您的位置:
- 标准下载网 >>
- 标准分类 >>
- 国家标准(GB) >>
- GB/T 3535-1983 石油倾点测定法
标准号:
GB/T 3535-1983
标准名称:
石油倾点测定法
标准类别:
国家标准(GB)
英文名称:
Determination of pour point of petroleum标准状态:
已作废-
发布日期:
1983-03-09 -
实施日期:
1983-01-02 -
作废日期:
2006-10-01 出版语种:
简体中文下载格式:
.rar.pdf下载大小:
147.87 KB
标准ICS号:
石油及相关技术>>75.080石油产品综合中标分类号:
石油>>石油综合>>E04基础标准与通用方法
替代情况:
被GB/T 3535-2006代替采标情况:
≈ISO 3016-74
点击下载
标准简介:
标准下载解压密码:www.bzxz.net
本方法适用于测定石油和石油产品的倾点。试样在规定的条件下冷却时,能够流动的最低温度,称为倾点。 GB/T 3535-1983 石油倾点测定法 GB/T3535-1983
部分标准内容:
中华人民共和国国家标准
石油倾点测定法
Petroleum oils-Determination of pour pointUDC 665.7.035.6
GB/T 3535--83
:1991年确认)
ISO 3016--1974
本方法适用于测定石油和石油产品的倾点。试样在规定的条件下冷却时,能够流动的最低温度,称为倾点。
本方法是按国际标准ISO3016--1974《石油倾点测定法》制订的,在冷却剂、冷浴温度、试样加热和冷却温度、垫放置位置、下倾点测定的加热温度等规定稍有差异。1方法概要
1.1试样经预热后,在规定速度下冷却,每间隔3℃检查一次试样的流动性。记录观察到试样能流动的最低温度作为倾点。
2仪器
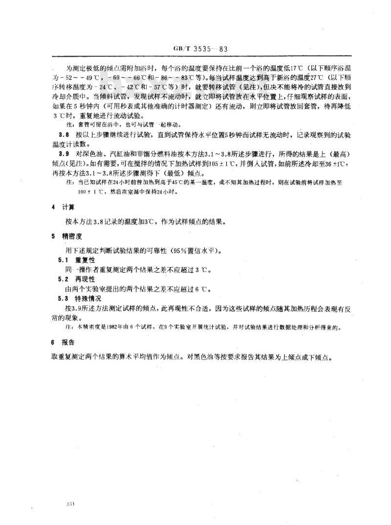
倾点试验器(见图)。
*套管内径大于试管
温度计
软木塞
外径9.5~12.5
内30~33.5
2.1试管:由透明玻璃制成的圆筒状,平底。试管内径为30.0~33.5毫米,高为115~125毫米。在试管的45毫升体积处,标有条长刻线,刻线上、下3毫米处还标有允许试样量波动的短刻线。2.2温度计(详见附录A):
国家标准局1983-03-09发布
1983-12-01实施
GB/T3535--83
2.2.1高浊点和高倾点温度计:测温范围-38~50℃,分度值为1(2.2.2低浊点和低倾点温度计:测温范围-80~20℃,分度值为1,2.3软木塞:配试管用,塞的中心打有插温度计的孔。2.4套管:由玻璃或金属制成的圆筒状,平底,不漏水。其高约115毫米。内径大于试管的外径9.5~12.5毫米。
2.5圆盘:软木或毛毡制成,6毫米厚,直径与套管内径相同。2.6圈:环形,5~6毫米厚,由软木、毛毡或其他适当的材料制成,要求有弹性,使其紧贴试管外,但贴在套管内壁是松宽的;同时还要有足够硬度,以保持其形状。垫圈的用途是防止试管与套管相接触。
2.7冷浴:型式要适合于取得规定温度要求。尺寸和形状可任意选择,但一定要把套管紧紧地固定在垂直的位置。测定10℃以下的倾点,需要两个以上的冷浴。其浴温可用冷冻或者合适的冷却剂来保持。
注:“·般来说,在0℃以上用水和冰,在-15℃以下用工业乙醇和干冰(或液态氮气等)。也可用其他致冷方式来达到要求的浴温。
3试验步骤
3.1将清洁试样倒人试管至刻线处。对粘稠试样可在水浴中加热至流动后,倒人试管内。注:如试样在24小时前曾加热到高于45C的温度,或不知其加热情况,则在室温下保持试样24小时后再作试验。3.2用插有高浊点和高倾点温度计的软木塞紧紧地塞住试管,如果倾点高于39℃,所用温度计如注①。调整软木塞和温度计的位置,使软木塞紧紧地塞住试管,使温度计和试管在同一轴线上,浸没温度计水银球,使温度计的毛细管起点应浸在试样液面以下3毫米处如注②。注:①测定倾点高于39℃的试样时,允许使用32~105℃范围的任何温度计。建议用0.5℃刻度的全浸温度计。②试验前要校验温度计的冰点,如其冰点偏离0℃,且超过1℃时,则应进一步检验或重新校正。3.3,将试管中的试样进行以下的预处理:3.3.1试样的倾点在33~-33℃之间在不搅动试样的情况下,将试样放人48±1℃的水浴中加热至45±1℃,在空气或约25℃水浴中冷却试样至36±1℃,再按本方法3.4继续试验。3.3.2试样的倾点高于33℃
在不搅动试样的情况下,将试样放人48±1℃的水浴中加热至45±1℃或至高于预期倾点温度大约9℃(见本方法3.2注①),取其较高的一个温度,然后按本方法3.4继续试验。3.3.3试样的倾点低于-33℃
按本方法3.3.1加热试样,再放人7±1℃的水浴中冷却至15±1℃,取出高浊点和高倾点温度计,换上低浊点和低倾点温度计。再按本方法3.4继续试验。3.4圆盘、垫圈和套管内外都应清洁和干燥。将圆盘放在套管的底部。将垫圈放在距试管内试样液面上:方约25毫米处。将试管放人套管内。3.5保持冷浴的温度在-1~2℃。将带有试管的套管稳定地装在冷浴的垂直位置上,使套管露出冷却介质液面不大于25毫米。
3.6试样经过足够的冷却后,形成石蜡结晶,应十分注意不要搅动试样和温度计,也不允许温度计在试样中有移动,对石蜡结晶的海绵网有任何扰动都会导致结果偏低或不真实。3.7对倾点高-33℃的试样,试验从高于预期倾点9℃C开始,对其他倾点试样则从高于预期倾点12℃开始。每当温度计读数为3℃倍数时,要小心地把试管从套管中取出,倾斜试管,到刚好能观察到试管内试样是否流动。取出试管到放回试管的全部操作。要求不超过3秒钟。如果温度已降到9℃。试样仍流动,则将试管移到温度保持在-18~15℃的(见注)第二个冷浴的套管中,如果温度已降到-6(,试样仍流动,则将试管移到温度保持在~35~-32℃的第三个冷浴的套管中。333
GB/T3535---83
为测定极低的倾点需附加浴时,每个浴的温度要保持在比前一个浴的温度低17℃(以下顺序浴温为-52~~49℃,69~-66℃和-86~~83℃等)。每当试样温度达到高于新浴的温度27℃(以下顺序转移温度为一24℃、一42℃和一57℃等)时,就要转移试管(见注),但决不能将冷的试管直接放到冷却介质中。当倾斜试管,发现试样不流动时,就立即将试管放在水平位置上,仔细观察试样的表面,如果在5秒钟内(可用秒表或其他准确的计时器测定)还有流动,则立即将试管放回套管,待再降低3℃时,重复地进行流动试验。
注:套管可留在浴中,也可与试管起移动。3.8按以上步骤继续进行试验,直到试管保持水平位置5秒钟而试样无流动时,记录观察到的试验温度计读数。
3.9对深色油、汽缸油和非馏分燃料油按本方法3.1~3.8所述步骤进行,所得的结果是上(最高)倾点(见注)。如有需要,可在搅拌的情况下加热试样到105±1℃,并倒人试管,如前所述冷却至36±1℃,再按本方法3.1~3.8所述步骤测得下(最低)倾点。注:当已知试样在24小时前曾加热到高于45℃的某一温度,或不知其加热过程时,则在试验前将试样加热至100±1℃,然后在室溢中保持24小时。4计算
按本方法3.8记录的温度加3℃,作为试样倾点的结果。5精密度
用下述规定判断试验结果的可靠性(95%置信水平)。5.1重复性
同操作者重复测定两个结果之差不应超过3℃。5.2再现性
由两个实验室提出的两个结果之差不应超过6℃。5.3特殊情况
按3.9所述方法测定试样的倾点,此再现性不合适,因为这些试样的倾点随其加热历程会表现有反常的现象。bzxz.net
注:本精密度是1982年由6个试样,在9个实验室开展统计试验,并对试验结果进行数据处理和分析得来的。6报告
取重复测定两个结果的算术平均值作为倾点。对黑色油等按要求报告其结果为上倾点或下倾点。331
浸人深度
细刻度
分刻度
数字刻度
刻度误差不超过
膨胀室,允许加热至
球底到刻线的距离
球底到刻线的距离
附加说明:
GB/T 3535
附录A
温度计规格
(补充件)
高浊点和高倾点
-38~50℃
108毫米
100℃
230±5毫米
7~8毫米
7.0~9.5毫米
5.5~7.0毫米
到-38℃
120~130毫米
到50℃
195~205毫米
低浊点和低倾点
- 80 ~20℃
76毫米
1℃(-33℃和-33℃以上)
2℃(-33℃以下)
230±5毫米
7~ 8 毫米
8.0~9.5毫米
5.0~6.5毫米
到 57℃
120~130毫米
到20℃
182~196毫米
本标准由中华人民共和国石油工业部提出,由石油化工科学研究院归口。本标准由石油化科学研究院起草。335
小提示:此标准内容仅展示完整标准里的部分截取内容,若需要完整标准请到上方自行免费下载完整标准文档。
石油倾点测定法
Petroleum oils-Determination of pour pointUDC 665.7.035.6
GB/T 3535--83
:1991年确认)
ISO 3016--1974
本方法适用于测定石油和石油产品的倾点。试样在规定的条件下冷却时,能够流动的最低温度,称为倾点。
本方法是按国际标准ISO3016--1974《石油倾点测定法》制订的,在冷却剂、冷浴温度、试样加热和冷却温度、垫放置位置、下倾点测定的加热温度等规定稍有差异。1方法概要
1.1试样经预热后,在规定速度下冷却,每间隔3℃检查一次试样的流动性。记录观察到试样能流动的最低温度作为倾点。
2仪器
倾点试验器(见图)。
*套管内径大于试管
温度计
软木塞
外径9.5~12.5
内30~33.5
2.1试管:由透明玻璃制成的圆筒状,平底。试管内径为30.0~33.5毫米,高为115~125毫米。在试管的45毫升体积处,标有条长刻线,刻线上、下3毫米处还标有允许试样量波动的短刻线。2.2温度计(详见附录A):
国家标准局1983-03-09发布
1983-12-01实施
GB/T3535--83
2.2.1高浊点和高倾点温度计:测温范围-38~50℃,分度值为1(2.2.2低浊点和低倾点温度计:测温范围-80~20℃,分度值为1,2.3软木塞:配试管用,塞的中心打有插温度计的孔。2.4套管:由玻璃或金属制成的圆筒状,平底,不漏水。其高约115毫米。内径大于试管的外径9.5~12.5毫米。
2.5圆盘:软木或毛毡制成,6毫米厚,直径与套管内径相同。2.6圈:环形,5~6毫米厚,由软木、毛毡或其他适当的材料制成,要求有弹性,使其紧贴试管外,但贴在套管内壁是松宽的;同时还要有足够硬度,以保持其形状。垫圈的用途是防止试管与套管相接触。
2.7冷浴:型式要适合于取得规定温度要求。尺寸和形状可任意选择,但一定要把套管紧紧地固定在垂直的位置。测定10℃以下的倾点,需要两个以上的冷浴。其浴温可用冷冻或者合适的冷却剂来保持。
注:“·般来说,在0℃以上用水和冰,在-15℃以下用工业乙醇和干冰(或液态氮气等)。也可用其他致冷方式来达到要求的浴温。
3试验步骤
3.1将清洁试样倒人试管至刻线处。对粘稠试样可在水浴中加热至流动后,倒人试管内。注:如试样在24小时前曾加热到高于45C的温度,或不知其加热情况,则在室温下保持试样24小时后再作试验。3.2用插有高浊点和高倾点温度计的软木塞紧紧地塞住试管,如果倾点高于39℃,所用温度计如注①。调整软木塞和温度计的位置,使软木塞紧紧地塞住试管,使温度计和试管在同一轴线上,浸没温度计水银球,使温度计的毛细管起点应浸在试样液面以下3毫米处如注②。注:①测定倾点高于39℃的试样时,允许使用32~105℃范围的任何温度计。建议用0.5℃刻度的全浸温度计。②试验前要校验温度计的冰点,如其冰点偏离0℃,且超过1℃时,则应进一步检验或重新校正。3.3,将试管中的试样进行以下的预处理:3.3.1试样的倾点在33~-33℃之间在不搅动试样的情况下,将试样放人48±1℃的水浴中加热至45±1℃,在空气或约25℃水浴中冷却试样至36±1℃,再按本方法3.4继续试验。3.3.2试样的倾点高于33℃
在不搅动试样的情况下,将试样放人48±1℃的水浴中加热至45±1℃或至高于预期倾点温度大约9℃(见本方法3.2注①),取其较高的一个温度,然后按本方法3.4继续试验。3.3.3试样的倾点低于-33℃
按本方法3.3.1加热试样,再放人7±1℃的水浴中冷却至15±1℃,取出高浊点和高倾点温度计,换上低浊点和低倾点温度计。再按本方法3.4继续试验。3.4圆盘、垫圈和套管内外都应清洁和干燥。将圆盘放在套管的底部。将垫圈放在距试管内试样液面上:方约25毫米处。将试管放人套管内。3.5保持冷浴的温度在-1~2℃。将带有试管的套管稳定地装在冷浴的垂直位置上,使套管露出冷却介质液面不大于25毫米。
3.6试样经过足够的冷却后,形成石蜡结晶,应十分注意不要搅动试样和温度计,也不允许温度计在试样中有移动,对石蜡结晶的海绵网有任何扰动都会导致结果偏低或不真实。3.7对倾点高-33℃的试样,试验从高于预期倾点9℃C开始,对其他倾点试样则从高于预期倾点12℃开始。每当温度计读数为3℃倍数时,要小心地把试管从套管中取出,倾斜试管,到刚好能观察到试管内试样是否流动。取出试管到放回试管的全部操作。要求不超过3秒钟。如果温度已降到9℃。试样仍流动,则将试管移到温度保持在-18~15℃的(见注)第二个冷浴的套管中,如果温度已降到-6(,试样仍流动,则将试管移到温度保持在~35~-32℃的第三个冷浴的套管中。333
GB/T3535---83
为测定极低的倾点需附加浴时,每个浴的温度要保持在比前一个浴的温度低17℃(以下顺序浴温为-52~~49℃,69~-66℃和-86~~83℃等)。每当试样温度达到高于新浴的温度27℃(以下顺序转移温度为一24℃、一42℃和一57℃等)时,就要转移试管(见注),但决不能将冷的试管直接放到冷却介质中。当倾斜试管,发现试样不流动时,就立即将试管放在水平位置上,仔细观察试样的表面,如果在5秒钟内(可用秒表或其他准确的计时器测定)还有流动,则立即将试管放回套管,待再降低3℃时,重复地进行流动试验。
注:套管可留在浴中,也可与试管起移动。3.8按以上步骤继续进行试验,直到试管保持水平位置5秒钟而试样无流动时,记录观察到的试验温度计读数。
3.9对深色油、汽缸油和非馏分燃料油按本方法3.1~3.8所述步骤进行,所得的结果是上(最高)倾点(见注)。如有需要,可在搅拌的情况下加热试样到105±1℃,并倒人试管,如前所述冷却至36±1℃,再按本方法3.1~3.8所述步骤测得下(最低)倾点。注:当已知试样在24小时前曾加热到高于45℃的某一温度,或不知其加热过程时,则在试验前将试样加热至100±1℃,然后在室溢中保持24小时。4计算
按本方法3.8记录的温度加3℃,作为试样倾点的结果。5精密度
用下述规定判断试验结果的可靠性(95%置信水平)。5.1重复性
同操作者重复测定两个结果之差不应超过3℃。5.2再现性
由两个实验室提出的两个结果之差不应超过6℃。5.3特殊情况
按3.9所述方法测定试样的倾点,此再现性不合适,因为这些试样的倾点随其加热历程会表现有反常的现象。bzxz.net
注:本精密度是1982年由6个试样,在9个实验室开展统计试验,并对试验结果进行数据处理和分析得来的。6报告
取重复测定两个结果的算术平均值作为倾点。对黑色油等按要求报告其结果为上倾点或下倾点。331
浸人深度
细刻度
分刻度
数字刻度
刻度误差不超过
膨胀室,允许加热至
球底到刻线的距离
球底到刻线的距离
附加说明:
GB/T 3535
附录A
温度计规格
(补充件)
高浊点和高倾点
-38~50℃
108毫米
100℃
230±5毫米
7~8毫米
7.0~9.5毫米
5.5~7.0毫米
到-38℃
120~130毫米
到50℃
195~205毫米
低浊点和低倾点
- 80 ~20℃
76毫米
1℃(-33℃和-33℃以上)
2℃(-33℃以下)
230±5毫米
7~ 8 毫米
8.0~9.5毫米
5.0~6.5毫米
到 57℃
120~130毫米
到20℃
182~196毫米
本标准由中华人民共和国石油工业部提出,由石油化工科学研究院归口。本标准由石油化科学研究院起草。335
小提示:此标准内容仅展示完整标准里的部分截取内容,若需要完整标准请到上方自行免费下载完整标准文档。
标准图片预览:




- 热门标准
- 国家标准(GB)
- GB/T18204.4-2000 公共场所毛巾、床上卧具微生物检验方法细菌总数测定
- GB/T12053-1989 光学识别用字母数字字符集 第一部分:OCR-A字符集印刷图象的形状和尺寸
- GB/T11839-1989 二氧化铀芯块中硼的测定 姜黄素萃取光度法
- GB/T6122.1-2002 圆角铣刀 第1部分:型式和尺寸
- GB/T23892.3-2009 滑动轴承 稳态条件下流体动压可倾瓦块止推轴承 第3部分:可倾瓦块止推轴承计算的许用值
- GB13851-2022 内河交通安全标志
- GB/T9145-2003 普通螺纹 中等精度、优选系列的极限尺寸
- GB50209-2002 建筑地面工程施工质量验收规范
- GB/T7433-1987 对称电缆载波通信系统抗无线电广播和通信干扰的指标
- GB/T21238-2007 玻璃纤维增强塑料夹砂管
- GB17945-2024 消防应急照明和疏散指示系统
- GB/T9239-1988 刚性转子平衡品质 许用不平衡的确定
- GB/T15917.3-1995 金属镝及氧化镝化学分析方法 对氯苯基荧光酮--溴化十六烷基三甲基胺分光光度法测定钽量
- GB/T13985-1992 照相机操作力和强度
- GB/T28809-2012 轨道交通 通信、信号和处理系统 信号用安全相关电子系统
- 行业新闻
请牢记:“bzxz.net”即是“标准下载”四个汉字汉语拼音首字母与国际顶级域名“.net”的组合。 ©2025 标准下载网 www.bzxz.net 本站邮件:bzxznet@163.com
网站备案号:湘ICP备2025141790号-2
网站备案号:湘ICP备2025141790号-2