- 您的位置:
- 标准下载网 >>
- 标准分类 >>
- 航空工业行业标准(HB) >>
- HB/Z 5071-1978 化学镀镍工艺
标准号:
HB/Z 5071-1978
标准名称:
化学镀镍工艺
标准类别:
航空工业行业标准(HB)
标准状态:
已作废-
发布日期:
1979-06-25 -
实施日期:
1979-07-01 出版语种:
简体中文下载格式:
.rar.pdf下载大小:
4.24 MB
替代情况:
被HB/Z 5071-2004代替
部分标准内容:
中华人民共和国第三机械工业部指导性技术文件
化学镀镍工艺
一、总则
HB/Z5071-78
1:本指导性技术文件制订了钢铁零件、铜及铜合金零件化学镀镍的通用工艺方法。2:化学镀镍是化学镀覆方法之一。化学镀镍层为稍带浅黄色的银白色或带黄色色彩的钢灰色、镀层均勾、与基体金属结合良好的镍磷合金(NisP),其中含磷约5~14%,它的光亮度、硬度和导磁性随含磷量的增加而提高。化学镀镍层的维氏硬度约为500公斤/毫米:。经热处理后可改变镍镀层的结晶组织,使结晶组织更为细致,并降低镀层的孔隙率,增加镀层的硬度,从而提高镀层的耐蚀性和耐磨性,同时也提高了与基体金属的结合力。3:化学镀镍适用于形状复杂的用镀铬方法不能满足要求的零件,也适用于防腐蚀及有耐磨要求的合零件以及导磁要求好的零件。二、工艺流程
4,钢铁零件化学镀镍工艺流程:(1)镀前验收
(2)有机溶剂除油
(3)装挂
(4)化学除油或电化学除油
(5)流动热水洗
(6)流动冷水洗
(7)强腐蚀
(8)流动冷水洗
(9)电化学除油
(10)流动热水洗
注:工序(5)~(9)根据零件特点按需要进行。5:铜及铜合金零件化学镀镍工艺流程:(1)镀前验收
(2)有机溶剂除油
第三机械工业部务
三○一研究所提出
(11)流动冷水洗
(12)弱腐蚀
(13)流动冷水洗
(14)化学镀镍
(15)流动冷水洗
(16)流动热水洗
(17)干燥
(18)热处理
(19)拆卸
(20)检验镀层质量
(3)装挂
(4)化学除油或电化学除油
1979年7月1日
(5)流动热水洗
(6)流动冷水洗
(7)予腐蚀
(8)流动冷水洗
(9)光亮腐蚀
(10)流动冷水洗
(11)弱腐蚀
(12)流动冷水洗
HB/Z5071--78
(13)化学镀
(14)流动冷水洗
(15)流动热水洗
(16)干燥
(17)热处理
(18)拆卸
共8页:第2页
(19)检验镀层质量
注:青铜和铅黄铜在化学镀镍前可按HB/Z5069-78电铜1~3微米,清洗干净后再化学镀镍。三、主要工序说明
镀前验收
6:化学镀镍前零件的表面质量应符合HB5034-77的规定。有机溶剂除油
7,可视零件表面情况,用有机溶剂(石油醚、汽油、香蕉水等)除油。化学除油和电化学除油
8,钢铁零件化学除油:
性钠(NaOH)
磷酸钠(Na:PO,12H2O)
碳酸钠(Na2CO:·10H.0)
水玻璃
总碱度(相当于NaOH)
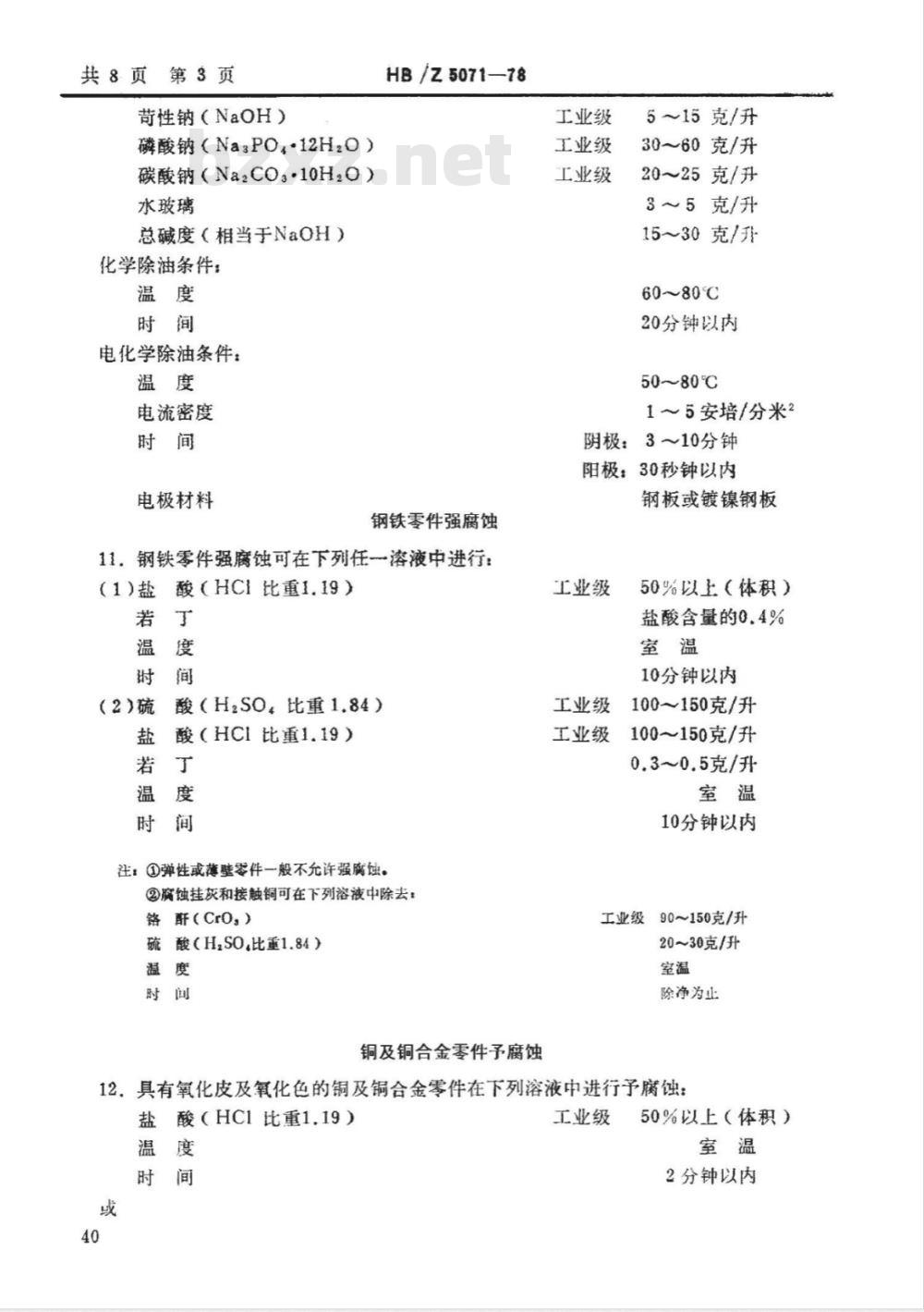
9,钢铁零件电化学除油:
性钠(NaOH)
磷酸钠(Na:PO12H0)
碳酸钠(Na2CO:·10H,0)
水玻璃
总碱度(相当于NaOH)
电流密度
电极材料
注:弹性及薄壁零件不允许阴极除油。10.铜及铜合金零件化学除油和电化学除汕:工业级
工业级
工业级
工业级
工业级
工业级
工业级
工业级
60~80克/升
20~40克/升
20~40克/升
3~10克/升
65~100克/升
70~90℃
除净为止
30~50克/升
20~30克/升
20~30克/升
3~5克/升
40~60克/升
60~80℃
3~10安培/分米2
阴极:3~5分钟
阳极:1~5分钟
钢板或镀镍钢板
共8页第3页
苛性钠(NaOH)
磷酸钠(Na3PO,·12H20)
碳酸钠(Na2COg·10H.0)
水玻璃
总碱度(相当于NaOH)
化学除油条件;
电化学除油条件:
电流密度
电极材料
HB/Z5071—78
钢铁零件强腐蚀
11.钢铁零件强腐蚀可在下列任一溶液中进行:(1)盐
酸(HCi比重1.19)
(2)硫酸(H2SO4比重1.84)
酸(HCI比重1.19)
注,①弹性或薄壁零件一般不允许强腐蚀。②腐蚀挂灰和接触铜可在下列溶液中除去:铬酐(CrO)
硫酸(H,SO.比重1.84)
铜及铜合金零件予腐蚀
工业级
工业级
工业级
5~15克/升
30~60克/升
20~25克/升
3~5克/升
15~30克/升
60~80℃
20分钟以内
50~80℃
1~5安培/分米2
阴极:3~10分钟
阳极:30秒钟以内
钢板或镀镍钢板
工业级
工业级
工业级
50%以上(体积)
盐酸含量的0.4%
10分钟以内
100~150克/升
100~150克/升
0.3~0.5克/升
10分钟以内
工业级90150克/升
20~30克/升
除净为止
12.具有氧化皮及氧化色的铜及铜合金零件在下列溶液中进行予腐蚀:盐酸(HC1比重1.19)
工业级
50%以上(体积)
2分钟以内
盐酸(HCI比重1.19)
HB/Z5071—78
硫酸(H2SO,比重1.84)
注:有严重氧化皮的铍膏钢零件,可先在下列溶液中蕨松氰化皮;苛性钠(NaOH)
工业级
工业级
共8页第4页
20~30克/升
50~80克/升
1~2分钟
工业级450~550克/升
100~110℃
30-60分钟
铜及铜合金零件光亮腐蚀
13.为了使铜及铜合金零件表面光亮,可在下列溶液中进行光亮腐蚀:硫酸(H,SO,比重1.84)
硝酸(HNO3比重1.42)
氯化钠(NaCI)
注,①新配制的溶液充许加0.5份体积的水。工业级
工业级
工业级
2份(体积比)
1份(体积比)
5~10克/升
2~5秒钟
②高精度、高光度或形状复杂的零件不宜进行光亮离蚀,可在下列溶液中出光:铬酐(CrO,)
硫酸(H,SO,比重1.84)
弱腐蚀
工业级
工业级
90~150克/升
20~30克/升
5~15秒钟
14.为了活化金属表面,使镀层与基体之间结合良好,可在下列溶液中进行弱腐蚀硫酸(H2SO.比重1.84)
盐酸(HCI比重1.19)
15.化学镀镍:
化学镀镍
工业级
工业级
(1)硫酸镍或氯化镍(NiSO,7Hz0或NiCl2·6H,O)工业级次亚磷酸钠(NaH,PO2H,O)
无水醋酸钠(CH:COONa)
柠檬酸钠(Na:CHs02H.0)
装载量
沉积速度
化学纯
化学纯
化学纯
(2)硫酸镍或氯化镍(NiSO47H,O或NiC1。·6H2O)工业级100~150克/升
100~150克/升
0.5~2分钟
20~25克/升
15~20克/升bzxZ.net
8~12克/升
8~12克/升
85~95℃
1分米2/升左右
约12微米/小时
30~35克/升
共8页第5页
HB/Z5071—78
次亚磷酸钠(NaH2PO·H,O)
无水醋酸钠(CH:COONa)
装载量
沉积速度
注:①溶液的PH值,开始时应调至上限。②在化学铍镍过程中不允许调整PH值。不允许直接加温,应水浴加温。化学纯
化学纯
④铜及铜合金零件在化学镀镍时必须用铁丝或铝丝接触一下零件。18~22克/升
20克/升
80~85℃
1分米2/升左右
约15微米/小时
③化学镀镍槽用内塘有耐酸糖瓷的铁槽或耐酸糖瓷桶,必要时内部可加衬聚氯乙烯塑料布。热处理
16.根据零件的使用要求可在一定的温度下进行热处理,随着处理温度的提高,镀层的硬度、耐蚀性、结合力也随之提高。经400℃温度热处理1小时后,维氏硬度为900公斤/毫米左右,但超过450℃以后,硬度反而降低,超过600℃时,硬度降为原有值。热处理条件见表:
热处理温度(℃)
230~250
250~300
热处理时间(小时)
硬度(Hv)(公斤/毫米2)
约550
约800
注,钎焊零件、化学镀镍后需要焊接的零件及不要求热处理的零件不进行此工序。检验镀层质量
17.化学镀镍层质量检验按HB5040-77进行。四、化学镀镍溶液的配制
18,化学镀镍溶液的配制方法:(1)首先用热水溶解柠檬酸钠和醋酸钠于个容器中。将硫酸镍(或氟化镍)用热水溶解于另一个容器中,并搅拌均匀。把溶液过滤到镀槽中,加水至规定容积。(2)用醋酸调整PH值,使其达到规定值。如果PH值太低,可用1:3的氨水(25%)调高。
(3)用水溶解次亚磷酸钠,在镀前2~3分钟加入镀槽中(槽液温度已加热至80℃以上),搅拌均匀,即可开始生产。注,①过滤溶液时,用毡毯、呢或二层布之间夹一层滤纸都可以。②配制化学镍溶液应用蒸馏水。42
HBIZ5071-78
五、化学镀镍溶液的维护、调整和再生19.化学镀镍溶液的维护;
共8第6页
(1)为了防次亚磷酸钠的分解,应严格控制溶液的温度和PH值。因此,加温时必须用水浴方法,生产过程中不允许调整PH值。(2)防止溶液被镐、铅及氰化物等杂质的沾污。溶液被这些杂质沾污后的现象是镀镍不完全或完全镀不上。
20.化学镀镍溶液的调整:
(1)每天下班前(或每镀好一槽后)过滤溶液,除去溶液中的金属和非金属粒子,并将槽壁上的磷酸镍用硝酸溶液除去。(2)经过滤后的溶液待温度降到50℃以下时,按分析结果或根据经验适当补充一些新镍盐。镍盐经热水溶解并过滤启后加入镀槽中,然后再调整PH值至规定值。(3)在第二天上班时,镀件下槽前,按分析结果或根据经验适当补充一些次亚磷酸钠。次亚磷酸钠经温水溶解后,在搅拌下加入镀槽中。般,当装载量在约1分米/升,沉积速度在15微米/小时左右时,溶液中的镍盐消耗量约为5~6克/升·小时,次亚磷酸钠的消耗量约为6~7克/升?小时。(4)柠檬酸钠可根据溶液的颜色适当添加,添加前,先用热水将柠檬酸钠溶解,然后加入镀槽。
(5)醋酸钠,如PH值变化不大时可不加入。.在开始工作时要使PH值保持在上限。21.化学镀镍溶液的再生:
在化学镀镍的过程中,镍盐被还原为金属镍时,次亚磷酸钠不断地被氧化,一部份生成亚磷酸钠。当溶液中的亚磷酸钠达到50克/升时会产生沉淀,使溶液破坏,不能使用。可用下列方法来减少溶液中的亚磷酸钠含量,使它不产生沉淀(1)更换溶液:即当溶液还没有产生沉淀但即将产生沉淀时,从镀槽中取出8~10%的旧溶液,另外加入新配制的溶液,并保持原来的比例和容积。(2)过滤清除:即在溶液中加入氯化,使溶液中的亚磷酸钠生成亚磷酸钡的沉淀物,过滤除去。
方法:将溶液的PH值调至8~9,再根据亚磷酸钠的含量加入相当量的氯化钡,搅拌均勾。然后取少量溶液过滤,检验沉淀是否完全,当氯化钡再加入时,不再产生混浊,便表示溶液中的亚磷酸钠已经清除了。但是,亚磷酸钡是能微量溶解于水的,同时,溶液再生时,也有可能多加了钡离子,这都可以用硫酸或硫酸钠加以除去。最后经分析调整成分符合规定时,则再生成功,可继续使用。但是,氯化锁也能使溶液中的柠檬酸钠沉淀,并不容易过滤清除。因此,此方法仅适用于没有柠檬酸钠的化学镀镍溶液再生。江:日前,溶液经再生后镀出的镍层的色采、光亮度有所差异,积速度也有所下降,改可视件的质量要求来再生使用。
六、溶液的分析项目及周期
共8页第7页
HB/Z 5071—78
22.溶液的分析项目及周期见表2:序
溶液名称
化学除油和电化学除油
钢铁零件强腐蚀溶液
铜及铜合金零件予腐蚀
光亮腐蚀溶液
出光溶液
弱腐蚀溶液
化学镀镍溶液
退镍溶液
盐酸、
盐酸、
硝酸、氯化钠
硫酸、
铬酐、硫酸
硫酸、盐酸
硫酸盐或氯化镍、次亚磷酸钠、亚磷酸钠PH值
1,间硝基苯磺酸钠、氰化钠、柠檬酸钠2.铬酐、硼酸
3.硫酸、甘油
注:特殊情况可适当调整分析项目和周期。七、常见故障排除及镀层返修
23.化学镀镍常见故障的产生原因及排除方法见表3:常见故障
新配制溶液不起作用
镀层不均匀或镀不上
镀层粗糙和剥落
镀层上有暗色的粉末
PH 值不对
温度不均匀
镀前处理没有做好
零件碰在一起或装挂不当
温度高、波动大
镀前处理没有做好
溶液中有粒状杂质
次亚磷酸钠的分解
分析周期
2~4周
2~4周
2~4周
2~4周
2~4周
2~4周
再生前后
镀前测定
按需进行
排除方法
调整PH值
水浴加温
仔细做好镀前处理
注意合理装挂,经常翻
动零件
降低温度,严格控制温
度在规定范围内
仔细做好镀前处理
过滤溶液
HB/Z5071—78
24.不合格的化学镀镍层的返修:(1)不合格的化学镀镍层可在下述溶液中退除:共8页第8页
a,浓硝酸或发烟硝酸:温度最好保持室温,使用过程中应严禁水、铜带入。b,防染盐S(间硝基苯磺酸钠)氰化钠(NaCN)
柠檬酸钠(Na:C.H.02H,0)
c.铬酐(CrOs)
硼酸(H.BO)
电流密度
零件放在阳极上,阴极为铅板。d.硫酸(H.SO,比重1.84)
电流密度
零件放在阳极上,阴极为铅板。注,a.b,c适用于钢铁零件退镍,d.适用于各种材料零件退镍。(2)不合格镀层退除后,从工序(9)起重新化学镀镍。工业级
工业级
工业级
工业级
工业级
工业级
工业级
100~130克/升
70~80克/升
8~10克/升
60~80℃
除净为止
150~250克/升
20~40克/升
70~80℃
1安培/分米2
除净为止
比重大于1.60
10~20克/升
20~50℃
5~10安培/分米2
除净为止
小提示:此标准内容仅展示完整标准里的部分截取内容,若需要完整标准请到上方自行免费下载完整标准文档。
化学镀镍工艺
一、总则
HB/Z5071-78
1:本指导性技术文件制订了钢铁零件、铜及铜合金零件化学镀镍的通用工艺方法。2:化学镀镍是化学镀覆方法之一。化学镀镍层为稍带浅黄色的银白色或带黄色色彩的钢灰色、镀层均勾、与基体金属结合良好的镍磷合金(NisP),其中含磷约5~14%,它的光亮度、硬度和导磁性随含磷量的增加而提高。化学镀镍层的维氏硬度约为500公斤/毫米:。经热处理后可改变镍镀层的结晶组织,使结晶组织更为细致,并降低镀层的孔隙率,增加镀层的硬度,从而提高镀层的耐蚀性和耐磨性,同时也提高了与基体金属的结合力。3:化学镀镍适用于形状复杂的用镀铬方法不能满足要求的零件,也适用于防腐蚀及有耐磨要求的合零件以及导磁要求好的零件。二、工艺流程
4,钢铁零件化学镀镍工艺流程:(1)镀前验收
(2)有机溶剂除油
(3)装挂
(4)化学除油或电化学除油
(5)流动热水洗
(6)流动冷水洗
(7)强腐蚀
(8)流动冷水洗
(9)电化学除油
(10)流动热水洗
注:工序(5)~(9)根据零件特点按需要进行。5:铜及铜合金零件化学镀镍工艺流程:(1)镀前验收
(2)有机溶剂除油
第三机械工业部务
三○一研究所提出
(11)流动冷水洗
(12)弱腐蚀
(13)流动冷水洗
(14)化学镀镍
(15)流动冷水洗
(16)流动热水洗
(17)干燥
(18)热处理
(19)拆卸
(20)检验镀层质量
(3)装挂
(4)化学除油或电化学除油
1979年7月1日
(5)流动热水洗
(6)流动冷水洗
(7)予腐蚀
(8)流动冷水洗
(9)光亮腐蚀
(10)流动冷水洗
(11)弱腐蚀
(12)流动冷水洗
HB/Z5071--78
(13)化学镀
(14)流动冷水洗
(15)流动热水洗
(16)干燥
(17)热处理
(18)拆卸
共8页:第2页
(19)检验镀层质量
注:青铜和铅黄铜在化学镀镍前可按HB/Z5069-78电铜1~3微米,清洗干净后再化学镀镍。三、主要工序说明
镀前验收
6:化学镀镍前零件的表面质量应符合HB5034-77的规定。有机溶剂除油
7,可视零件表面情况,用有机溶剂(石油醚、汽油、香蕉水等)除油。化学除油和电化学除油
8,钢铁零件化学除油:
性钠(NaOH)
磷酸钠(Na:PO,12H2O)
碳酸钠(Na2CO:·10H.0)
水玻璃
总碱度(相当于NaOH)
9,钢铁零件电化学除油:
性钠(NaOH)
磷酸钠(Na:PO12H0)
碳酸钠(Na2CO:·10H,0)
水玻璃
总碱度(相当于NaOH)
电流密度
电极材料
注:弹性及薄壁零件不允许阴极除油。10.铜及铜合金零件化学除油和电化学除汕:工业级
工业级
工业级
工业级
工业级
工业级
工业级
工业级
60~80克/升
20~40克/升
20~40克/升
3~10克/升
65~100克/升
70~90℃
除净为止
30~50克/升
20~30克/升
20~30克/升
3~5克/升
40~60克/升
60~80℃
3~10安培/分米2
阴极:3~5分钟
阳极:1~5分钟
钢板或镀镍钢板
共8页第3页
苛性钠(NaOH)
磷酸钠(Na3PO,·12H20)
碳酸钠(Na2COg·10H.0)
水玻璃
总碱度(相当于NaOH)
化学除油条件;
电化学除油条件:
电流密度
电极材料
HB/Z5071—78
钢铁零件强腐蚀
11.钢铁零件强腐蚀可在下列任一溶液中进行:(1)盐
酸(HCi比重1.19)
(2)硫酸(H2SO4比重1.84)
酸(HCI比重1.19)
注,①弹性或薄壁零件一般不允许强腐蚀。②腐蚀挂灰和接触铜可在下列溶液中除去:铬酐(CrO)
硫酸(H,SO.比重1.84)
铜及铜合金零件予腐蚀
工业级
工业级
工业级
5~15克/升
30~60克/升
20~25克/升
3~5克/升
15~30克/升
60~80℃
20分钟以内
50~80℃
1~5安培/分米2
阴极:3~10分钟
阳极:30秒钟以内
钢板或镀镍钢板
工业级
工业级
工业级
50%以上(体积)
盐酸含量的0.4%
10分钟以内
100~150克/升
100~150克/升
0.3~0.5克/升
10分钟以内
工业级90150克/升
20~30克/升
除净为止
12.具有氧化皮及氧化色的铜及铜合金零件在下列溶液中进行予腐蚀:盐酸(HC1比重1.19)
工业级
50%以上(体积)
2分钟以内
盐酸(HCI比重1.19)
HB/Z5071—78
硫酸(H2SO,比重1.84)
注:有严重氧化皮的铍膏钢零件,可先在下列溶液中蕨松氰化皮;苛性钠(NaOH)
工业级
工业级
共8页第4页
20~30克/升
50~80克/升
1~2分钟
工业级450~550克/升
100~110℃
30-60分钟
铜及铜合金零件光亮腐蚀
13.为了使铜及铜合金零件表面光亮,可在下列溶液中进行光亮腐蚀:硫酸(H,SO,比重1.84)
硝酸(HNO3比重1.42)
氯化钠(NaCI)
注,①新配制的溶液充许加0.5份体积的水。工业级
工业级
工业级
2份(体积比)
1份(体积比)
5~10克/升
2~5秒钟
②高精度、高光度或形状复杂的零件不宜进行光亮离蚀,可在下列溶液中出光:铬酐(CrO,)
硫酸(H,SO,比重1.84)
弱腐蚀
工业级
工业级
90~150克/升
20~30克/升
5~15秒钟
14.为了活化金属表面,使镀层与基体之间结合良好,可在下列溶液中进行弱腐蚀硫酸(H2SO.比重1.84)
盐酸(HCI比重1.19)
15.化学镀镍:
化学镀镍
工业级
工业级
(1)硫酸镍或氯化镍(NiSO,7Hz0或NiCl2·6H,O)工业级次亚磷酸钠(NaH,PO2H,O)
无水醋酸钠(CH:COONa)
柠檬酸钠(Na:CHs02H.0)
装载量
沉积速度
化学纯
化学纯
化学纯
(2)硫酸镍或氯化镍(NiSO47H,O或NiC1。·6H2O)工业级100~150克/升
100~150克/升
0.5~2分钟
20~25克/升
15~20克/升bzxZ.net
8~12克/升
8~12克/升
85~95℃
1分米2/升左右
约12微米/小时
30~35克/升
共8页第5页
HB/Z5071—78
次亚磷酸钠(NaH2PO·H,O)
无水醋酸钠(CH:COONa)
装载量
沉积速度
注:①溶液的PH值,开始时应调至上限。②在化学铍镍过程中不允许调整PH值。不允许直接加温,应水浴加温。化学纯
化学纯
④铜及铜合金零件在化学镀镍时必须用铁丝或铝丝接触一下零件。18~22克/升
20克/升
80~85℃
1分米2/升左右
约15微米/小时
③化学镀镍槽用内塘有耐酸糖瓷的铁槽或耐酸糖瓷桶,必要时内部可加衬聚氯乙烯塑料布。热处理
16.根据零件的使用要求可在一定的温度下进行热处理,随着处理温度的提高,镀层的硬度、耐蚀性、结合力也随之提高。经400℃温度热处理1小时后,维氏硬度为900公斤/毫米左右,但超过450℃以后,硬度反而降低,超过600℃时,硬度降为原有值。热处理条件见表:
热处理温度(℃)
230~250
250~300
热处理时间(小时)
硬度(Hv)(公斤/毫米2)
约550
约800
注,钎焊零件、化学镀镍后需要焊接的零件及不要求热处理的零件不进行此工序。检验镀层质量
17.化学镀镍层质量检验按HB5040-77进行。四、化学镀镍溶液的配制
18,化学镀镍溶液的配制方法:(1)首先用热水溶解柠檬酸钠和醋酸钠于个容器中。将硫酸镍(或氟化镍)用热水溶解于另一个容器中,并搅拌均匀。把溶液过滤到镀槽中,加水至规定容积。(2)用醋酸调整PH值,使其达到规定值。如果PH值太低,可用1:3的氨水(25%)调高。
(3)用水溶解次亚磷酸钠,在镀前2~3分钟加入镀槽中(槽液温度已加热至80℃以上),搅拌均匀,即可开始生产。注,①过滤溶液时,用毡毯、呢或二层布之间夹一层滤纸都可以。②配制化学镍溶液应用蒸馏水。42
HBIZ5071-78
五、化学镀镍溶液的维护、调整和再生19.化学镀镍溶液的维护;
共8第6页
(1)为了防次亚磷酸钠的分解,应严格控制溶液的温度和PH值。因此,加温时必须用水浴方法,生产过程中不允许调整PH值。(2)防止溶液被镐、铅及氰化物等杂质的沾污。溶液被这些杂质沾污后的现象是镀镍不完全或完全镀不上。
20.化学镀镍溶液的调整:
(1)每天下班前(或每镀好一槽后)过滤溶液,除去溶液中的金属和非金属粒子,并将槽壁上的磷酸镍用硝酸溶液除去。(2)经过滤后的溶液待温度降到50℃以下时,按分析结果或根据经验适当补充一些新镍盐。镍盐经热水溶解并过滤启后加入镀槽中,然后再调整PH值至规定值。(3)在第二天上班时,镀件下槽前,按分析结果或根据经验适当补充一些次亚磷酸钠。次亚磷酸钠经温水溶解后,在搅拌下加入镀槽中。般,当装载量在约1分米/升,沉积速度在15微米/小时左右时,溶液中的镍盐消耗量约为5~6克/升·小时,次亚磷酸钠的消耗量约为6~7克/升?小时。(4)柠檬酸钠可根据溶液的颜色适当添加,添加前,先用热水将柠檬酸钠溶解,然后加入镀槽。
(5)醋酸钠,如PH值变化不大时可不加入。.在开始工作时要使PH值保持在上限。21.化学镀镍溶液的再生:
在化学镀镍的过程中,镍盐被还原为金属镍时,次亚磷酸钠不断地被氧化,一部份生成亚磷酸钠。当溶液中的亚磷酸钠达到50克/升时会产生沉淀,使溶液破坏,不能使用。可用下列方法来减少溶液中的亚磷酸钠含量,使它不产生沉淀(1)更换溶液:即当溶液还没有产生沉淀但即将产生沉淀时,从镀槽中取出8~10%的旧溶液,另外加入新配制的溶液,并保持原来的比例和容积。(2)过滤清除:即在溶液中加入氯化,使溶液中的亚磷酸钠生成亚磷酸钡的沉淀物,过滤除去。
方法:将溶液的PH值调至8~9,再根据亚磷酸钠的含量加入相当量的氯化钡,搅拌均勾。然后取少量溶液过滤,检验沉淀是否完全,当氯化钡再加入时,不再产生混浊,便表示溶液中的亚磷酸钠已经清除了。但是,亚磷酸钡是能微量溶解于水的,同时,溶液再生时,也有可能多加了钡离子,这都可以用硫酸或硫酸钠加以除去。最后经分析调整成分符合规定时,则再生成功,可继续使用。但是,氯化锁也能使溶液中的柠檬酸钠沉淀,并不容易过滤清除。因此,此方法仅适用于没有柠檬酸钠的化学镀镍溶液再生。江:日前,溶液经再生后镀出的镍层的色采、光亮度有所差异,积速度也有所下降,改可视件的质量要求来再生使用。
六、溶液的分析项目及周期
共8页第7页
HB/Z 5071—78
22.溶液的分析项目及周期见表2:序
溶液名称
化学除油和电化学除油
钢铁零件强腐蚀溶液
铜及铜合金零件予腐蚀
光亮腐蚀溶液
出光溶液
弱腐蚀溶液
化学镀镍溶液
退镍溶液
盐酸、
盐酸、
硝酸、氯化钠
硫酸、
铬酐、硫酸
硫酸、盐酸
硫酸盐或氯化镍、次亚磷酸钠、亚磷酸钠PH值
1,间硝基苯磺酸钠、氰化钠、柠檬酸钠2.铬酐、硼酸
3.硫酸、甘油
注:特殊情况可适当调整分析项目和周期。七、常见故障排除及镀层返修
23.化学镀镍常见故障的产生原因及排除方法见表3:常见故障
新配制溶液不起作用
镀层不均匀或镀不上
镀层粗糙和剥落
镀层上有暗色的粉末
PH 值不对
温度不均匀
镀前处理没有做好
零件碰在一起或装挂不当
温度高、波动大
镀前处理没有做好
溶液中有粒状杂质
次亚磷酸钠的分解
分析周期
2~4周
2~4周
2~4周
2~4周
2~4周
2~4周
再生前后
镀前测定
按需进行
排除方法
调整PH值
水浴加温
仔细做好镀前处理
注意合理装挂,经常翻
动零件
降低温度,严格控制温
度在规定范围内
仔细做好镀前处理
过滤溶液
HB/Z5071—78
24.不合格的化学镀镍层的返修:(1)不合格的化学镀镍层可在下述溶液中退除:共8页第8页
a,浓硝酸或发烟硝酸:温度最好保持室温,使用过程中应严禁水、铜带入。b,防染盐S(间硝基苯磺酸钠)氰化钠(NaCN)
柠檬酸钠(Na:C.H.02H,0)
c.铬酐(CrOs)
硼酸(H.BO)
电流密度
零件放在阳极上,阴极为铅板。d.硫酸(H.SO,比重1.84)
电流密度
零件放在阳极上,阴极为铅板。注,a.b,c适用于钢铁零件退镍,d.适用于各种材料零件退镍。(2)不合格镀层退除后,从工序(9)起重新化学镀镍。工业级
工业级
工业级
工业级
工业级
工业级
工业级
100~130克/升
70~80克/升
8~10克/升
60~80℃
除净为止
150~250克/升
20~40克/升
70~80℃
1安培/分米2
除净为止
比重大于1.60
10~20克/升
20~50℃
5~10安培/分米2
除净为止
小提示:此标准内容仅展示完整标准里的部分截取内容,若需要完整标准请到上方自行免费下载完整标准文档。
标准图片预览:





- 其它标准
- 热门标准
- 航空工业行业标准(HB)
- HB5909-5910-1985 别针锁紧松紧螺套
- HB5001-1992 结构钢熔模铸件技术标准
- HB5135-2000 结构钢和不锈钢熔焊接头质量检验
- HB7122.1-1994 民用飞机机载设备气候环境试验箱(室)检定方法 总则
- HB2-20-2002 合页片
- HB6731.6-2005 铝合金化学成分光谱分析方法 第6部分:火焰原子吸收光谱法测定铁含量
- HB3337-1981 3-1/2"弧齿锥齿轮双面盘铣刀(试行)
- HB1269-1987 正方形支座
- HB2-7-1983 孔用堵塞
- HB2-1971-1983 轻型快卸锁
- HB2663-1976 转接刀座用径向车刀刀杆
- HB5249-1983 室温硫化密封剂180°剥离试验方法
- HB0-33-1983 槽形型材桁条的缺口
- HB7868-2008 28MPa无扩口A型变径四通管接头
- HB7553-1997 加工钛合金用焊硬质合金螺旋刀片的二齿端刃过中心双削平型直柄左螺旋数控立铣刀 d=22~32mm
- 行业新闻
请牢记:“bzxz.net”即是“标准下载”四个汉字汉语拼音首字母与国际顶级域名“.net”的组合。 ©2025 标准下载网 www.bzxz.net 本站邮件:bzxznet@163.com
网站备案号:湘ICP备2025141790号-2
网站备案号:湘ICP备2025141790号-2