您好,欢迎来到标准下载网!

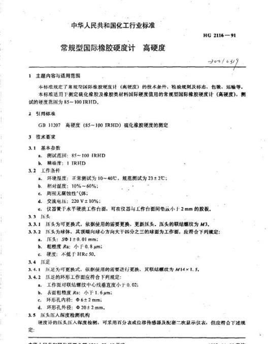
  • HG 2116-1991 常规型国际橡胶硬度计 高硬度

    HG 2116-1991 常规型国际橡胶硬度计 高硬度

    HG 2116-1991. 1主题内容与适用范围 HG 2116规定了常规型国际橡胶硬度计(中硬度)的技术条件、检验规则及标志、包装、运输、成套性等。 HG 2116适用于测定硫化橡胶及橡胶类材料国际硬度值用的常规型国际橡胶硬度计(中硬度),测试的硬度范围为35~85 (30~95) IRHD。 2

    2024-10-25 类别:化工行业标准(HG)
    + 查看标准
  • HG 2117-1991 常规型国际橡胶硬度计 中硬度

    HG 2117-1991 常规型国际橡胶硬度计 中硬度

    HG 2117-1991. 1主题内容与适用范围 HG 2117规定了常规型国际橡胶硬度计(中硬度)的技术条件、检验规则及标志、包装、运输、成套性等。 HG 2117适用于测定硫化橡胶及橡胶类材料国际硬度值用的常规型国际橡胶硬度计(中硬度),测试的硬度范围为35~85 (30~95) IRHD。 2

    2024-10-25 类别:化工行业标准(HG)
    + 查看标准
  • HG 2161-1991 三环唑可湿性粉剂

    HG 2161-1991 三环唑可湿性粉剂

    HG 2161-1991. 1主题内容与适用范围 HG 2161规定了20%三环唑可湿性粉剂的技术条件、检验方法、检验规则以及标志、包装、运输和贮存要求。 HG 2161适用于三环唑原药与填充剂、助剂经加工而成的三环唑可湿性粉剂。 有效成分:三环唑。 化学名称:5-甲基-1,2,4-三唑并(3,4-

    2024-10-25 类别:化工行业标准(HG)
    + 查看标准
  • HG 2162-1991 50% 草甘膦可溶性粉剂

    HG 2162-1991 50% 草甘膦可溶性粉剂

    HG 2162-1991. 1主题内容与适用范围 HG 2162规定了草甘膦可溶性粉剂的技术要求、检验方法、检验规则及标志、包装、运输和贮存。 HG 2162适用于由草甘膦原药、表面活性剂及填料加工而成的50%草甘膦可溶性粉剂。 有效成分:草甘膦 化学名称:N-膦羧基甲基甘氨酸 结构式: 相对分子质

    2024-10-25 类别:化工行业标准(HG)
    + 查看标准
  • HG 2167-1991 聚氟氯乙烯树脂

    HG 2167-1991 聚氟氯乙烯树脂

    HG 2167-1991. 1主题内容与 适用范围 HG 2167规定了聚三氖氯乙烯树脂的技术要求、试验方法、检验规则及标志、包装、运输、贮存要求。 HG 2167适用于三氟氯乙烯悬浮聚合制得的聚三氟氯乙烯树脂。. 2引用标准 GB 1040 塑料拉伸试验方法 GB 1408 固体绝缘材料工频电气强

    2024-10-25 类别:化工行业标准(HG)
    + 查看标准
  • HG 2168-1991 绿麦隆原药

    HG 2168-1991 绿麦隆原药

    HG 2168-1991. 1主题内容与适用范围 HG 2168规定了绿麦隆原药的技术要求,试验方法、检验规则以及标志、包装、运输和贮存要求。 HG 2168适用于绿麦隆原药。 有效成分:绿麦隆。 化学名称:3(3-氯-4-甲苯基)-1,1-二甲脲. 结构式: 相对分子质量:212.7(按1987年

    2024-10-25 类别:化工行业标准(HG)
    + 查看标准
  • HG 2169-1991 绿麦隆可湿性粉剂

    HG 2169-1991 绿麦隆可湿性粉剂

    HG 2169-1991. 1主题内容与适用范围 HG 2169规定了25%绿麦隆可湿性粉剂的技术要求,试验方法、检验规则以及标志、包装、运输和贮存要求。 HG 2169适用于绿麦隆原药与表面活性剂、填充剂等经加工而成的绿麦隆可湿性粉剂。 有效成分:绿麦隆。 化学名称:3(3-氯-4-对甲苯基)-1

    2024-10-25 类别:化工行业标准(HG)
    + 查看标准
  • HG 2176-1991 力车轮胎模具

    HG 2176-1991 力车轮胎模具

    HG 2176-1991. 1主题内容与适用范围 HG 2176规定了力车轮胎模具的型腔设计与外缘尺寸,技术要求,检验规则,标志、包装、运输及贮存要求等。 HG 2176适用于自行车、三轮车、手推车及类似型式车辆的充气轮胎的外胎、内胎及气囊模具,摩托车轮胎模具可参照本标准执行. HG 2176不适用

    2024-10-25 类别:化工行业标准(HG)
    + 查看标准
  • HG 2179-1991 橡胶涂覆织物绝缘带

    HG 2179-1991 橡胶涂覆织物绝缘带

    HG 2179-1991. 1主题内容与适用范围 HG 2179规定了电气用橡胶涂覆织物绝缘带(简称绝缘带)的规格尺寸,技术要求,试验方法,检验规则及标志、包装、运输和贮存要求。 HG 2179适用于由纤维织物经涂覆绝缘胶料而制成的绝缘带。可以在-10~+40℃的温度环境中供380 V及其以下的通用

    2024-10-25 类别:化工行业标准(HG)
    + 查看标准
  • HG/T 3696.2-2002 无机化工产品化学分析用杂质标准溶液的制备

    HG/T 3696.2-2002 无机化工产品化学分析用杂质标准溶液的制备

    HG/T 3696.2-2002.Inorganic chemical products Preparations of standard solutions for chemical analysis. 1范围 HG/T 3696.2规定了无机化工产品化学分析用杂质标准溶液的制备方法。 HG/T

    2024-10-25 类别:化工行业标准(HG)
    + 查看标准

CopyRight 2025 www.bzxz.net All Rights Reserved 湘ICP备2025141790号-2

本网站所展示的内容均由用户自行上传发布,本站仅提供信息存储服务。若您认为其中内容侵犯了您的合法权益,请及时联系我们处理,我们将在核实后尽快删除相关内容。